“项目经历”实战讲解,前端篇

333 阅读3分钟

上一节我们针对项目经历做了内功式的讲解,为了加深读者的印象,可以更轻松的套用到自己的简历上,本章继续从前端开发、Java开发以及软件测试的三个角度,再以校招和初级、中级以及高级三个维度分别入手,以实战讲解的形式分别写出项目经历。

1 校招和初级前端开发写一个项目经历

这个阶段的前端开发人员项目经验并不多,很多知识点掌握的很可能也不够扎实,某个前端框架使用的也不够熟练。而正是要通过完成项目需求的过程中,不断学习,不断去使基础知识更加扎实,项目中使用的框架更加熟练。

以校园图书管理系统为例,在疫情时期避免到图书馆扎堆借阅的背景下,某院校图书馆决定采用线上借书,借书成功后,由学生单独到图书馆指定地点取还书的管理方式。而你作为初级前端开发人员参与到了图书管理系统的开发中,负责管理端图书信息上传,图书信息管理这个模块。项目经历可以这样编写,如图

image.png

2 中级前端开发写一个项目经历

中级前端开发已经具备了一定的开发经验,或者是已经精通于某一个技术框架了,在以往的经历中已经具备了独立完成整个前端项目的能力。而在项目经历中,整个阶段的前端开发,除了独立完成项目,重点在于可以参与协助前端团队搭建项目底层支撑代码,可以参与开发符合团队业务规范的公用组件,协助参与制定一些前端开发规范等,同时热爱总结热爱分享,这些都很重要。

以某图书电商网站为例,原本某图书市场只有线下市场,但在2021年希望将业务做到线上,希望2022年元旦可以上线,并逐步关停线下店铺。你作为中级前端开发人员,负责了图书电商网站的搭建以及全部业务实现过程。项目经历可以这样编写,如图

image.png

3 高级前端开发写一个项目经历

高级前端开发已具备至少5年以上的开发经验,所以要写在简历上的重点就不应该是具体开发了某个项目,做了一个什么模块的业务之类的了,甚至做一些普通的通用组件都略显不足,更应该从主导一个大型前端项目,或者是一个有意义的webpack插件,或者是做出对网站web页面性能有很大提升的一系列行之有效的措施比较合适。

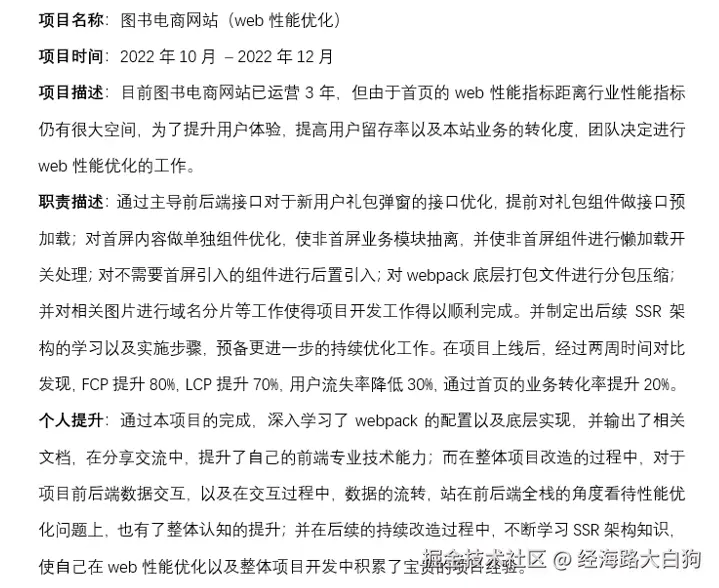
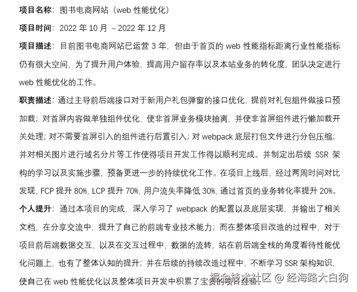
我们仍以图书电商平台为例,例如某图书电商平台已经在线上运行了3年,但由于当时开发时间比较紧张,很多开发代码写的都不是那么符合要求,而现在用户量越来越大,但网站首页的性能指标一直很差,导致用户体验不好,用户留存、转换也不高。你作为一名高级前端开发人员,团队要求在尽量少改动业务代码并且用最快的时间,负责对网站首页进行性能优化工作。项目经历可以这样编写,如图

image.png