计算机网络-物理层

323 阅读5分钟

image.png

三种数据交换方式

电路交换、

报文交换、

分组交换(包括数据报方式、虚电路方式)

①传输数据大且传送时间远大于呼叫时,选择电路交换。电路交换传输时延最小。

②当端到端的通路有很多段链路组成时,采用分组交换传送数据较为合适。

③从信道利用率,报文交换和分组交换优于电路交换,其中分组交换比报文交换的时延小,尤其适于计算机之间的突发式的数据通信

image.png

一 电路交换

电路连接的三个阶段:

1、建立连接。

2、数据传输。

3、释放连接。

优点:

1、传输速度快、高效。

2、实时。

缺点:

1、资源利用率低。

2、新建连接需要占据一定的时间,甚至比通话的时间还长。

二 分组交换

分组成更小的数据包进行传输的。采取存储转发传输机制。以A给E传输数据作为例子讲解。

假如A要给E发送一个数据包P,但数据包有点大,需要分成p1,p2,p3三个更小的数据包。

这时A给E传输数据不需要新建连接这个过程,即不需要寻找一个通往E的路径。而且A直接把小的数据包丢给附近的路由器,然后A就不管了,例如A把p1丢给了B,这个时候A就不在去管p1的,当B收到p1这个完整的小数据包之后,B再丢给E。

但是A不一定都会把剩下的数据包都丢给B,有可能会把其他的数据包p2丢给C,之后再把p3丢给D,然后C和D在转发丢给E。这些都是不确定的,会根据某种算法的选择路由器。

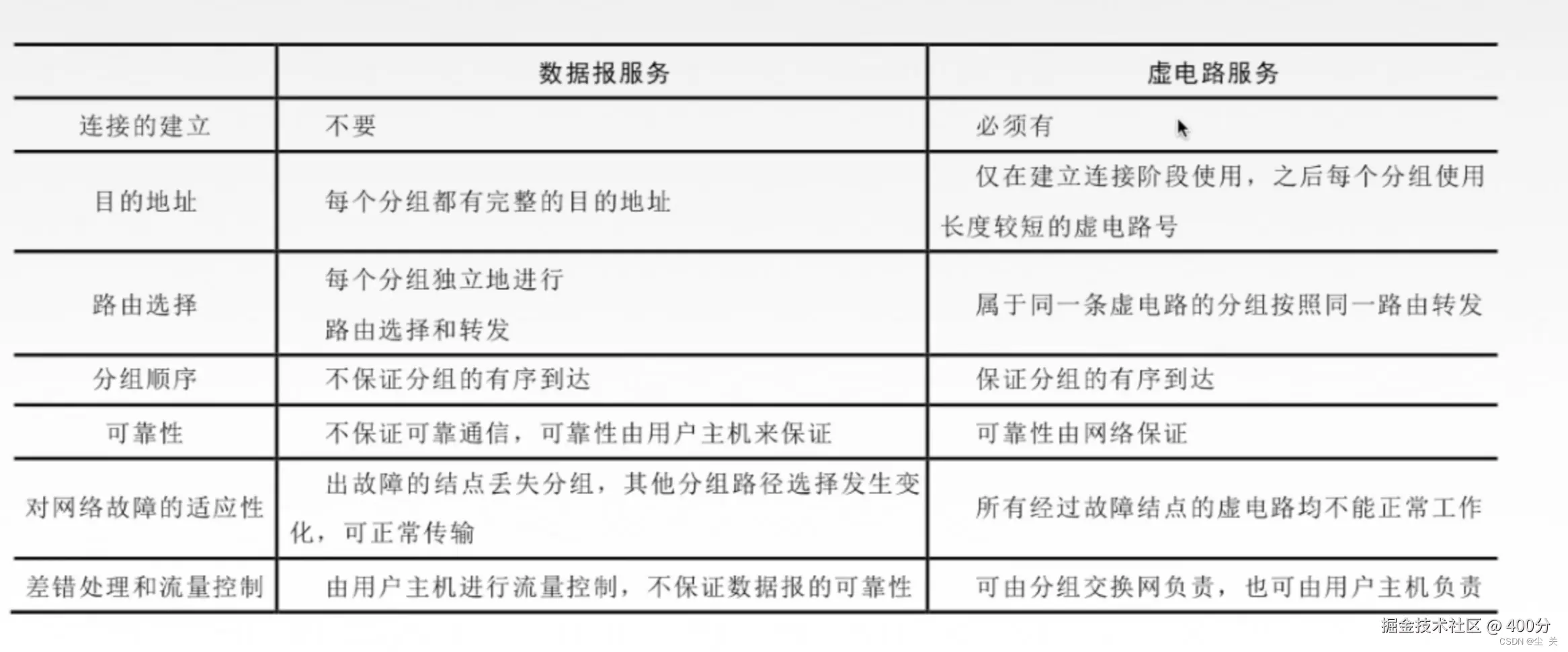
这里有一个关键存储,就是说,B必须收到完整的p1数据包后才能进行转发,不难理解,因为p1数据包包含E的地址,如果不是完整的数据包,B也不知道该发给谁啊。 一 数据报

  1. 发送分组前不需要建立连接。发送方可随时发送分组,网络中的结点可随时接收分组。

  2. 网络尽最大努力交付,传输不保证可靠性,所以可能丢失;为每个分组独立地选择路由,转发的路径可能不同,因而分组不一定按序到达目的结点。

  3. 发送的分组中要包括发送端和接收端的完整地址,以便可以独立传输。

  4. 分组在交换结点存储转发时,需要排队等候处理,这会带来一定的时延。通过交换结点的通信量较大或网络发生拥塞时,这种时延会大大增加,交换结点还可根据情况丢弃部分分组。

  5. 网络具有冗余路径,当某个交换结点或一条链路出现故障时,可相应地更新转发表,寻找另一条路径转发分组,对故障的适应能力强。

  6. 存储转发的延时一般较小,提高了网络的吞吐量。

  7. 收发双方不独占某条链路,资源利用率较高。

二 虚电路

虚电路方式试图将数据报方式与电路交换方式结合起来。

在分组发送之前,要求在发送方和接收方建立一条逻辑上相连的虚电路,并且连接一旦建立,就固定了虚电路所对应的物理路径。通信过程分为三个阶段:虚电路建立(发送呼叫请求、呼叫应答分组)、数据传输与虚电路释放(发送释放请求、呼叫释放分组)。 端系统每次建立虚电路时,选择一个未用过的虚电路号分配给该虚电路,以区别于本系统中的其他虚电路。

在传送数据时,每个数据分组不仅要有分组号、校验和等控制信息,还要有它要通过的虚电路号,以区别于其他虚电路上的分组。

在虚电路网络中的每个结点上都维持一张虚电路表,表中的每项记录了一个打开的虚电路的信息,包括在接收链路和发送链路上的虚电路号、前一结点和下一结点的标识。数据的传输是双向进行的,上述信息是在虚电路的建立过程中确定的。

虚电路服务特点

  1. 虚电路通信链路的建立和拆除需要时间开销。
  2. 连接建立后,就确定了传输路径。
  3. 虚电路提供了可靠的通信功能,能保证每个分组正确且有序到达。此外,还可以对两个数据端点的流量进行控制,4 当接收方来不及接收数据时,可以通知发送方暂缓发送。
  4. 虚电路有一个致命的弱点,即当网络中的某个结点或某条链路出现故障而彻底失效时,所有经过该结点或该链路的虚电路将遭到破坏。 5.分组首部不包含目的地址,包含的是虚电路标识符,相对于数据报方式,其开销小。

image.png

双绞线是两根绝缘导线绞合而成,绞合的目的是 A. 减少干扰

当集线器的一个端口收到数据后,