【MySQL】八股总结二:索引

177 阅读12分钟

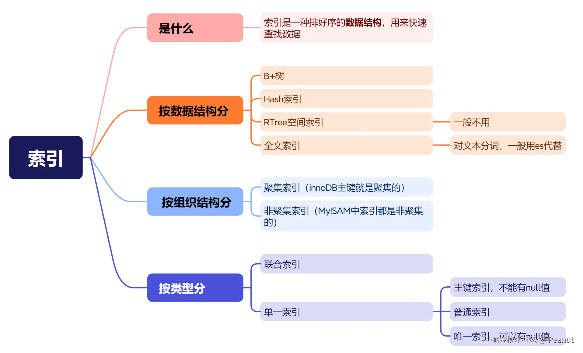
概念理解

联合索引 及 最左匹配原则联合索引详解

联合索引

  • 多个字段一起创建索引,且如果按 (age, score)这样建立联合索引,那么数据库会 首先按age排序age相同的按score排序,意思就是说联合索引先按左边的字段排序,左边字段相同的值再按后一个字段排序。

最左匹配原则

  • 在使用联合索引时,MySQL 会根据联合索引中的字段顺序,从左到右依次到查询条件(where)中去匹配,如果where条件中存在与 联合索引中左侧匹配的字段,则会过滤数据,直至联合索引中 全部字段匹配。(为什么呢,以上面的例子为例,age是全局有序的,score是全局无序的,score仅在age相同时才有序,所以得先匹配左边的呀)
  • 但是,where条件中遇到范围查询(< >)会停止匹配。对于 >=、<=、BETWEEN、like 前缀匹配的范围查询,并不会停止匹配。 (索引失效)

主键索引 及 二级索引(非主键索引)

主键索引: 按主键列建立的索引,表中只能有一个主键。

二级索引(辅助索引) :二级索引的叶子节点存储的数据是主键。也就是说,通过二级索引,可以定位主键的位置

聚簇索引 和 非聚簇索引

聚簇索引: 索引和数据一起存放,叶子节点存储索引和对应的数据。InnoDB主键索引就是聚簇索引,按主键来聚簇数据的。

非聚簇索引:索引和数据不存一起,叶子节点存数据的指针/主键 InnoDB中二级/辅助索引就是非聚簇索引,且存的时叶子节点中存的是主键

覆盖索引 与 回表查询

覆盖索引: 如果要查询select的列刚好是索引列(前提是where要命中索引),那么直接根据这个二级/辅助索引查到数据了(例如对age,name建索引,select age, name from tb where age = 2),这样就在辅助索引中获取了age,name,无需回表查询(去主键索引中查) 所有列数据。

回表查询:去主键索引表中查询全部列的数据。

索引下推, 理解减少回表次数,重在理解,有点难理解

执行一条 select 语句,期间发生了什么?(这里面详细介绍了索引下推)

索引下推能够减少二级索引在查询时的回表操作,提高查询的效率

如何减少回表次数的呢?

  • 索引下推总结:在有联合索引的情况下 (a, b) ,查询where a > 20 and b = xx
  • 虽然字段b用不到联合索引,但是b=20 这条记录的判断是在回表之前进行判断的,如果b!=xx, 那么不会回表查询,减少回表次数
  • 在没有索引下推的时候,a>20 利用了索引之后,【如果select * 则将后面所有的数据】不会立即判断b=xx,而是将所有记录全部回表,回表之后再进行b字段判断。
  • 注:索引下推仍然没有使用失效的索引字段。

图源:小林coding的文章。

覆盖索引 和 索引下推(美团)

百度安全验证

覆盖索引:查二级索引时,select的数据字段在二级索引中有,不需要回主键表查所有字段。

索引下推:执行部分where判断在 二级索引表过滤掉一些字段(通常是在有联合索引的情况下没有完全利用联合索引),减少回表的次数

总结:覆盖是不需要回表,二级索引表里有数据。下推是减少回表,利用二级索引过滤掉一些数据。

面试问题

讲一下索引,索引是什么?(美团)

索引是一种用于快速查询和检索数据数据结构,其本质可以看成是一种排序好的数据结构。

然后按数据结构分有:xxxxx索引

按组织结构分有:xxxxxx索引

按索引类型分有:xxxxxxx索引

建立索引的原则?(美团)

  1. 频繁更新的字段慎重建索引,只为用于搜索、排序或分组的列建索引。(因为索引用来查的,更新需要维护)
  2. 每个表索引不要建太多。 (同样有维护成本)
  3. 尽可能考虑建立联合索引。(如果是联合索引,多个字段在一个索引上,那么将会节约很大磁盘空间)
  4. 选择区分度高的字段建立索引。

sql优化及索引使用事项,包含索引建立原则(重要,在工作中体会)

  1. 频繁更新的字段慎重建索引,只为用于搜索、排序或分组的列建索引。(因为索引用来查的,更新需要维护)
  2. 每个表索引不要建太多。 (同样有维护成本)
  3. 尽可能考虑建立联合索引。(如果是联合索引,多个字段在一个索引上,那么将会节约很大磁盘空间)
  4. 选择区分度高的字段建立索引,例如性别这种不适合建索引。
  5. 索引字段使用了函数,可能会导致索引失效。
  6. 查询时不用select * , 很多时候能避免回表扫描。
  7. limit进行分页查询的时候注意深分页问题

为什么使用 B+树而不使用其他结构(其他结构的缺点) ?各种结构索引的优缺点!!!

详解:为什么 MySQL索引要用 B+tree

  • hash:Hash索引对于顺序和范围查询劣势很大。(SELECT * FROM tb1 WHERE id < 500;)
  • 二叉查找树:二叉查找树可能出现不平衡的情况,性能非常依赖于它的平衡程度
  • 红黑树:红黑树是二叉树表数据很多时会导致树的高度太高,那么IO次数会更多
  • B树:它缺点主要是和B+树的区别
    • B树非叶子节点也存数据(数据索引都存)。所以B+树能存更多的索引
    • B树叶子节点没有用双向链表连接。不适合范围查询,B+树范围查询顺着叶子节点链表走就行,

B树和B+树的区别 及 MySQL为什么选择B+树而不选择B树

两个树的区别:

  1. B树非叶子节点也会存储数据,B+树数据都在叶子节点。
  2. B+树的叶子节点会采用双向链表连接,B树不会。

MySQL为什么选择B+树而不选择B树:

  1. (因为B+树数据都在叶子节点,B数非叶子节点存数据导致占用了索引的空间)所以B+树的索引页节点能存更多的索引,树就更宽,树的高度尽可能低,所以B+树具有更少的IO次数。
  2. (B+树的叶子节点会采用双向链表连接)所以遇到范围查询时,B+树顺着叶子节点链表检索,而B树需要一个一个查,

我对B+树优点的理解

三个优点

  1. Innodb使用B+树作为索引 最最最主要的原因 还是为了降低查找数据时 的磁盘IO(磁盘IO是比较耗时的) ,因为是按数据页查找,每个页都需要IO,所以尽量查找较少的页找到数据。
  2. 第二个原因主要原因,数据都在叶子节点上,非叶子节点只有索引,所以树的高度很低可以减少IO。
  3. 叶子节点采用双向链表,方便范围查找。

为什么不对每个列都建索引?

每个索引对应一颗B+树,如果字段多,每个字段键索引,那么

  1. 索引 占用的空间 其实很多
  2. 并且修改数据修改索引时耗费的时间也多。

使用索引一定能提高查询性能吗?

不一定,使用二级/辅助索引时,执行回表查询的记录越多(当对某个范围查询),索引查询效率越低,有时甚至不如全表扫描。

(解释,例如我使用二级索引查100条记录,每条记录都要回主键表查,且可能这些记录的主键分散, 那么每次回表查询都可能要磁盘IO,最坏情况IO 100次,可能比我全表扫描的磁盘IO次数还多)

什么情况下不建索引?

  1. 数据量小,且要回表查询的语句,不如全表扫的效率高
  2. 区分度不高的字段,性别这种
  3. 更新频繁的字段,维护成本高

联合索引停止匹配的场景?

where条件中遇到范围查询(< >)会停止匹配。对于 >=、<=、BETWEEN、like 前缀匹配的范围查询,并不会停止匹配

索引失效的几种情况?(小林coding有说)

谁还没碰过索引失效呢

25. 进阶-索引-使用规则-索引失效情况二_哔哩哔哩_bilibili

记前三点四点即可

  1. 模糊查询时,左模糊和左右模糊查询 索引会失效。也就是 like %xx 或者 like %xx%
  2. 对索引列做了表达式计算、函数、类型转换操作,这些情况下都会造成索引失效。(因为索引保存的是索引字段的原始值,而不是经过函数计算后的值,自然就没办法走索引了)
  3. 不遵循最左匹配原则,联合索引会失效。
  4. 在 WHERE 子句中,如果在 OR 前的条件列是索引列,而在 OR 后的条件列不是索引列

select * 有时候会导致索引失效,为什么?

  1. select * 查多个字段,如果where匹配的不是主键索引,而是二级索引。这时候需要回表查询
  2. 在数据行较少或者某些情况 ,优化器可能会考虑全表扫描而不是走二级索引回表。导致了索引失效

索引优缺点。(字节)

优点:

  1. 查找快,提供检索效率,减少查询时间。
  2. 帮数据库 快速排序和分组

缺点:

  1. 占存储空间
  2. 维护成本高:数据增删改查,索引也要更新。
  3. 降低写入性能:每次写入都需要更新索引。

所以一般对读多写少的字段建索引

如何查看某条sql是否用了索引?

explain看type扫描方式或者看key和key_len

explain命令分析sql执行计划。explain不会执行语句,而是通过优化器的分析查出的方案。

  • type:扫描方式(索引或者全表扫描)
  • key:用到的索引名
  • key_len: 索引长度
  • Extra:额外信息。Using index表示覆盖索引。

key_len怎么看?用来判断什么?

联合索引失效的情况

通常用来判断联合索引 使用了多少字段,判断索引长度

int 4字节/5字节(如果字段允许为 NULL,就在字段类型占用的字节数上加 1,也就是 5 字节)

索引和原始数据是耦合的吗?答聚簇索引和非聚簇索引

聚集索引和非聚集索引的区别?非聚集索引一定回表查询吗?(简单)

在上面概念理解有提到,一个是索引和数据一起存放,一个是索引和数据分开存(索引中叶子节点存数据的指针或主键id),非聚集索引不一定回表查询,查询覆盖索引时不会回表查询。

为什么索引能提高查询速度?

索引查询不需要全表扫描,记录一般是存在数据页中的,没有索引需要遍历每个数据页

索引一般为B+树结构, 并且数据按树有序排列,它是一个多叉查找树,索引列的值按树结构排序,在innoDB中一个索引页有4KB,通常查找的页不超过四层。

Mysql中没有定义主键怎么办?

在 MySQL 的 InnoDB 的表中

  1. 当没有显示的指定表的主键时,InnoDB 会自动先检查表中是否有唯一索引且不允许存在 null 值的字段,如果有,则选择该字段为默认的主键
  2. 否则 InnoDB 将会自动创建一个 6Byte 的自增主键

计算一下高为3或4的B+ 树索引能存多少数据?进阶

为什么 MySQL索引要用 B+tree

前置知识,主键bigint 8字节,索引占6字节

结论,假如单条数据1KB

三层2000w

四层,2000w * 1170

InnoDB,1000w数据,主键是长整型,B+树大概有多少层?(搜狐)

为什么 MySQL索引要用 B+tree

前置知识,主键bigint 8字节,索引占6字节

额外条件,单条数据的大小,假设单条数据1KB,那么叶子页可以存16条数据

16384 Byte / (8+6) Byte ≈ 1170,也就是说一个节点设置 16KB 大小的话可以放 1170个索引

假设高度为3,那么可以存1170 × 1170 × 16 = 21902400,大约2000w数据

单行数据大小会 影响树的高度吗?进阶

4024年了,还有人不懂mysql(innodb)索引树的高度由什么决定吗?_哔哩哔哩_bilibili

会,因为数据其实是挂在叶子节点的页面上的

单行数据越大,导致叶子节点能存的数据越少。导致上层索引节点需要更多索引值引发页分裂,然后逐层向上分裂,最终导致树的高度增加。

索引类型?(面经)

按照数据结构维度划分:b+、hash、full-text

按存储:聚集索引(主键索引)、非聚集索引(二级索引、辅助索引)

按照应用:主键索引、唯一索引、联合索引、覆盖索引

mysql使用的什么索引?

跟存储引擎有关

InnoDB:

MyISAM: