SystemServer进程启动过程

191 阅读11分钟

基于大佬的博客,在最新的android源码上记录自己的学习。 所参考博客,均贴出引用源,具体可参考原博主代码,可能更加详细。

因害怕忘记,故总结在此!

2024.7.14

源码基于Android 14

参考:袁辉辉大佬博客

1.Android系统启动-SystemServer上篇

2.Android系统启动-SystemServer下篇

涉及到相关类的路径

core/rootdir/init.zygote32.rc
base/core/java/com/android/internal/os/ZygoteInit.java
base/core/jni/com_android_internal_os_Zygote.cpp
base/core/jni/AndroidRuntime.cpp
base/cmds/app_process/app_main.cpp
native/libs/binder/ProcessState.cpp
base/core/java/com/android/internal/os/RuntimeInit.java
services/java/com/android/server/SystemServer.java

1.SystemServer进程是什么

SystemServer进程承载着Framework的核心服务,像AMS、WMS都在system_server进程。

2.SystemServer进程是谁创建的

SystemServer进程是Zygote fork出来的第一个进程。

3.SystemServer进程的创建过程和启动入口

从zygote进程的启动过程,我们可以知道zygote进程是init进程解析init.zygote32.rc(以32位系统为例)调用到ZygoteInit.main方法的。

路径:core/rootdir/init.zygote32.rc

service zygote /system/bin/app_process -Xzygote /system/bin --zygote --start-system-server
    class main

3.1 解析start-system-server参数 ZygoteInit.main

上面的rc文件中是argv参数 --zygote --start-system-server

public static void main(String[] argv) {
        ZygoteServer zygoteServer = null;
        
        Runnable caller;
​
        try {
            
            boolean startSystemServer = false;
            String zygoteSocketName = "zygote";
            String abiList = null;
            boolean enableLazyPreload = false;
            for (int i = 1; i < argv.length; i++) {
                if ("start-system-server".equals(argv[i])) {
                    startSystemServer = true;
                } else if ("--enable-lazy-preload".equals(argv[i])) {
                    enableLazyPreload = true;
                } else if (argv[i].startsWith(ABI_LIST_ARG)) {
                    abiList = argv[i].substring(ABI_LIST_ARG.length());
                } else if (argv[i].startsWith(SOCKET_NAME_ARG)) {
                    zygoteSocketName = argv[i].substring(SOCKET_NAME_ARG.length());
                } else {
                    throw new RuntimeException("Unknown command line argument: " + argv[i]);
                }
            }
            
            zygoteServer = new ZygoteServer(isPrimaryZygote);
​
            if (startSystemServer) {
                Runnable r = forkSystemServer(abiList, zygoteSocketName, zygoteServer);
​
                // {@code r == null} in the parent (zygote) process, and {@code r != null} in the
                // child (system_server) process.
                if (r != null) {
                    r.run();
                    return;
                }
            }
​
            caller = zygoteServer.runSelectLoop(abiList);
​
​
            if (caller != null) {
                caller.run();
            }
    }

3.2 forkSystemServer

上面字符串匹配到start-system-server,因此开始调用forkSystemServer创建systemserver。

    private static Runnable forkSystemServer(String abiList, String socketName,
            ZygoteServer zygoteServer) {
​
        /* 准备systemserver的参数,uid和pid都是1000,进程名是systemserver */
        String[] args = {
                "--setuid=1000",
                "--setgid=1000",
                "--setgroups=1001,1002,1003,1004,1005,1006,1007,1008,1009,1010,1018,1021,1023,"
                        + "1024,1032,1065,3001,3002,3003,3005,3006,3007,3009,3010,3011,3012",
                "--capabilities=" + capabilities + "," + capabilities,
                "--nice-name=system_server",
                "--runtime-args",
                "--target-sdk-version=" + VMRuntime.SDK_VERSION_CUR_DEVELOPMENT,
                "com.android.server.SystemServer",
        };
        ZygoteArguments parsedArgs;
​
        int pid;
​
        try {
            ZygoteCommandBuffer commandBuffer = new ZygoteCommandBuffer(args);
            try {
                //用于解析参数,生成目标格式
                parsedArgs = ZygoteArguments.getInstance(commandBuffer);
            } catch (EOFException e) {
                throw new AssertionError("Unexpected argument error for forking system server", e);
            }
            commandBuffer.close();
            
            .....
            
            /* 创建子进程,fork出system_server进程,0表示子进程 */
            pid = Zygote.forkSystemServer(
                    parsedArgs.mUid, parsedArgs.mGid,
                    parsedArgs.mGids,
                    parsedArgs.mRuntimeFlags,
                    null,
                    parsedArgs.mPermittedCapabilities,
                    parsedArgs.mEffectiveCapabilities);
        } catch (IllegalArgumentException ex) {
            throw new RuntimeException(ex);
        }
​
        //关闭父进程zygote复制而来的Socket
        if (pid == 0) {
            //如果还有另外一个zygote进程,则先等待启动第二个创建完成
            if (hasSecondZygote(abiList)) {
                waitForSecondaryZygote(socketName);
            }
​
            //zygoteServer.closeServerSocket();
            zygoteServer.closeServerSocket();
            //执行systemserver进程
            return handleSystemServerProcess(parsedArgs);
        }
​
        return null;
    }

3.2.1 Zygote进程fork SystemServer进程 forkSystemServer

路径:base/core/java/com/android/internal/os/Zygote.java

    static int forkSystemServer(int uid, int gid, int[] gids, int runtimeFlags,
            int[][] rlimits, long permittedCapabilities, long effectiveCapabilities) {
        ZygoteHooks.preFork();
​
        int pid = nativeForkSystemServer(
                uid, gid, gids, runtimeFlags, rlimits,
                permittedCapabilities, effectiveCapabilities);
​
        // Set the Java Language thread priority to the default value for new apps.
        Thread.currentThread().setPriority(Thread.NORM_PRIORITY);
​
        ZygoteHooks.postForkCommon();
        return pid;
    }
3.2.1.1 JNI调用 nativeForkSystemServer

路径:base/core/jni/com_android_internal_os_Zygote.cpp

通过JNI调用,调用到com_android_internal_os_Zygote.cpp的com_android_internal_os_Zygote_nativeForkSystemServer方法,这里nativeForkSystemServer到com_android_internal_os_Zygote_nativeForkSystemServer的映射是在AndroidRuntime.start.startReg进行的。

static jint com_android_internal_os_Zygote_nativeForkSystemServer(
        JNIEnv* env, jclass, uid_t uid, gid_t gid, jintArray gids,
        jint runtime_flags, jobjectArray rlimits, jlong permitted_capabilities,
        jlong effective_capabilities) {
​
​
  pid_t pid = zygote::ForkCommon(env, true,
                                 fds_to_close,
                                 fds_to_ignore,
                                 true);
  if (pid == 0) {
      // System server进程正常创建
      SpecializeCommon(env, uid, gid, gids, runtime_flags, rlimits, permitted_capabilities,
                       effective_capabilities, 0, MOUNT_EXTERNAL_DEFAULT, nullptr, nullptr, true,
                       false, nullptr, nullptr, /* is_top_app= */ false,
                       /* pkg_data_info_list */ nullptr,
                       /* allowlisted_data_info_list */ nullptr, false, false, false);
  } else if (pid > 0) {
      // // zygote进程检测system_server进程是否创建
      ALOGI("System server process %d has been created", pid);
      gSystemServerPid = pid;
      // There is a slight window that the system server process has crashed
      // but it went unnoticed because we haven't published its pid yet. So
      // we recheck here just to make sure that all is well.
      int status;
      if (waitpid(pid, &status, WNOHANG) == pid) {
          ////当system_server进程死亡后,重启zygote进程.因为systemserver进程是zygote创建的,因此这里需要在重启zygote
          ALOGE("System server process %d has died. Restarting Zygote!", pid);
          RuntimeAbort(env, __LINE__, "System server process has died. Restarting Zygote!");
      }
​
      if (UsePerAppMemcg()) {
          // Assign system_server to the correct memory cgroup.
          // Not all devices mount memcg so check if it is mounted first
          // to avoid unnecessarily printing errors and denials in the logs.
          if (!SetTaskProfiles(pid, std::vector<std::string>{"SystemMemoryProcess"})) {
              ALOGE("couldn't add process %d into system memcg group", pid);
          }
      }
  }
  return pid;
}

当systemserver进程创建失败时候,会重启zygote进程。

3.2.1.2 JNI层 ForkCommon

路径:base/core/jni/com_android_internal_os_Zygote.cpp

pid_t zygote::ForkCommon(JNIEnv* env, bool is_system_server,
                         const std::vector<int>& fds_to_close,
                         const std::vector<int>& fds_to_ignore,
                         bool is_priority_fork,
                         bool purge) {
  
    //fork子进程
  pid_t pid = fork();
​
  if (pid == 0) {
    //进入子进程
    if (is_priority_fork) {
      setpriority(PRIO_PROCESS, 0, PROCESS_PRIORITY_MAX);
    } else {
      setpriority(PRIO_PROCESS, 0, PROCESS_PRIORITY_MIN);
    }
​
#if defined(__BIONIC__) && !defined(NO_RESET_STACK_PROTECTOR)
    // Reset the stack guard for the new process.
    android_reset_stack_guards();
#endif
​
    // The child process.
    PreApplicationInit();
​
    //关闭并清除文件描述符
    DetachDescriptors(env, fds_to_close, fail_fn);
​
    // Invalidate the entries in the USAP table.
    ClearUsapTable();
​
    // Re-open all remaining open file descriptors so that they aren't shared
    // with the zygote across a fork.
    gOpenFdTable->ReopenOrDetach(fail_fn);
​
    // Turn fdsan back on.
    android_fdsan_set_error_level(fdsan_error_level);
​
    // Reset the fd to the unsolicited zygote socket
    gSystemServerSocketFd = -1;
  } else if (pid == -1) {
    ALOGE("Failed to fork child process: %s (%d)", strerror(errno), errno);
  } else {
    ALOGD("Forked child process %d", pid);
  }
​
  // We blocked SIGCHLD prior to a fork, we unblock it here.
  UnblockSignal(SIGCHLD, fail_fn);
​
  if (is_priority_fork && pid != 0) {
    setpriority(PRIO_PROCESS, 0, PROCESS_PRIORITY_DEFAULT);
  }
​
  return pid;
}
3.2.1.3 fork创建新进程

这里的fork采用了copy on write方式,这是linux创建进程的标准方法,会有两次return,pid==0是子进程的返回,pid > 0是父进程的返回。到这里只是完成了systemserver进程的创建工作,接下来就真正的去执行systemserver的真正工作。

3.2.2 handleSystemServerProcess 执行systemserver进程

路径:base/core/java/com/android/internal/os/ZygoteInit.java

private static Runnable handleSystemServerProcess(ZygoteArguments parsedArgs) {
        // set umask to 0077 so new files and directories will default to owner-only permissions.
        Os.umask(S_IRWXG | S_IRWXO);
​
        //设置进程名字,就是上面我们设置的nicename
        if (parsedArgs.mNiceName != null) {
            Process.setArgV0(parsedArgs.mNiceName);
        }
​
        
​
        if (parsedArgs.mInvokeWith != null) {
            String[] args = parsedArgs.mRemainingArgs;
            // If we have a non-null system server class path, we'll have to duplicate the
            // existing arguments and append the classpath to it. ART will handle the classpath
            // correctly when we exec a new process.
            if (systemServerClasspath != null) {
                String[] amendedArgs = new String[args.length + 2];
                amendedArgs[0] = "-cp";
                amendedArgs[1] = systemServerClasspath;
                System.arraycopy(args, 0, amendedArgs, 2, args.length);
                args = amendedArgs;
            }
​
            WrapperInit.execApplication(parsedArgs.mInvokeWith,
                    parsedArgs.mNiceName, parsedArgs.mTargetSdkVersion,
                    VMRuntime.getCurrentInstructionSet(), null, args);
​
            throw new IllegalStateException("Unexpected return from WrapperInit.execApplication");
        } else {
            // 创建类加载器,并赋予当前线程
            ClassLoader cl = getOrCreateSystemServerClassLoader();
            if (cl != null) {
                Thread.currentThread().setContextClassLoader(cl);
            }
​
            /*
             * 传递参数到systemserver进程
             */
            return ZygoteInit.zygoteInit(parsedArgs.mTargetSdkVersion,
                    parsedArgs.mDisabledCompatChanges,
                    parsedArgs.mRemainingArgs, cl);
        }
​
        /* should never reach here */
    }
3.2.2.1 ZygoteInit.zygoteInit
    public static Runnable zygoteInit(int targetSdkVersion, long[] disabledCompatChanges,
            String[] argv, ClassLoader classLoader) {
        //重定向log输出
        RuntimeInit.redirectLogStreams();
​
        //通用的一些初始化
        RuntimeInit.commonInit();
        //创建Binder,创建BInder线程池
        ZygoteInit.nativeZygoteInit();
        //应用的初始化
        return RuntimeInit.applicationInit(targetSdkVersion, disabledCompatChanges, argv,
                classLoader);
    }
3.3.2.2 commonInit

路径:core/java/com/android/internal/os/RuntimeInit.java

    protected static final void commonInit() {
        // 设置默认的未捕捉异常处理方法
        LoggingHandler loggingHandler = new LoggingHandler();
        RuntimeHooks.setUncaughtExceptionPreHandler(loggingHandler);
        Thread.setDefaultUncaughtExceptionHandler(new KillApplicationHandler(loggingHandler));
​
        // 设置时区,中国时区为"Asia/Shanghai"
        RuntimeHooks.setTimeZoneIdSupplier(() -> SystemProperties.get("persist.sys.timezone"));
​
        //重置log配置
        LogManager.getLogManager().reset();
        new AndroidConfig();
​
        //设置默认的HTTP User-agent格式,用于 HttpURLConnection。
        String userAgent = getDefaultUserAgent();
        System.setProperty("http.agent", userAgent);
​
        // 设置socket的tag,用于网络流量统计
        TrafficStats.attachSocketTagger();
​
        initialized = true;
    }
3.2.2.3 JNI调用 nativeZygoteInit

路径:base/core/jni/AndroidRuntime.cpp

static void com_android_internal_os_ZygoteInit_nativeZygoteInit(JNIEnv* env, jobject clazz)
{
    gCurRuntime->onZygoteInit();
}

路径:base/cmds/app_process/app_main.cpp

virtual void onZygoteInit()
{
    //ProcessState::self()是单例模式,主要是
    //通过open打开/dev/binder驱动设备,再通过mmap映射内核的地址空间。
    sp<ProcessState> proc = ProcessState::self();
    ALOGV("App process: starting thread pool.\n");
    //创建线程池
    proc->startThreadPool();
}

路径:native/libs/binder/ProcessState.cpp

sp<ProcessState> ProcessState::self()
{
    return init(kDefaultDriver, false /*requireDefault*/);
}
3.2.2.4 applicationInit

路径:base/core/java/com/android/internal/os/RuntimeInit.java

    protected static Runnable applicationInit(int targetSdkVersion, long[] disabledCompatChanges,
            String[] argv, ClassLoader classLoader) {
        //true代表应用程序退出时不调用AppRuntime.onExit(),否则会在退出前调用
        nativeSetExitWithoutCleanup(true);
​
        VMRuntime.getRuntime().setTargetSdkVersion(targetSdkVersion);
        VMRuntime.getRuntime().setDisabledCompatChanges(disabledCompatChanges);
        
        //解析传入的argv参数
        final Arguments args = new Arguments(argv);
​
        // The end of of the RuntimeInit event (see #zygoteInit).
        Trace.traceEnd(Trace.TRACE_TAG_ACTIVITY_MANAGER);
​
        // 调用systemserver的main方法,这里的args.startClass是"com.android.server.SystemServer"
        return findStaticMain(args.startClass, args.startArgs, classLoader);
    }
3.2.2.5 findStaticMain

这里的findStaticMain实质上就是反射的方式调用SystemServer进程的main方法,从此开始SystemServer进程启动系统服务的过程。

    protected static Runnable findStaticMain(String className, String[] argv,
            ClassLoader classLoader) {
        Class<?> cl;
​
        try {
            cl = Class.forName(className, true, classLoader);
        } catch (ClassNotFoundException ex) {
            throw new RuntimeException(
                    "Missing class when invoking static main " + className,
                    ex);
        }
​
        Method m;
        try {
            m = cl.getMethod("main", new Class[] { String[].class });
        } catch (NoSuchMethodException ex) {
            throw new RuntimeException(
                    "Missing static main on " + className, ex);
        } catch (SecurityException ex) {
            throw new RuntimeException(
                    "Problem getting static main on " + className, ex);
        }
​
        int modifiers = m.getModifiers();
        if (! (Modifier.isStatic(modifiers) && Modifier.isPublic(modifiers))) {
            throw new RuntimeException(
                    "Main method is not public and static on " + className);
        }
​
        /*
         * This throw gets caught in ZygoteInit.main(), which responds
         * by invoking the exception's run() method. This arrangement
         * clears up all the stack frames that were required in setting
         * up the process.
         */
        return new MethodAndArgsCaller(m, argv);
    }
    
    
        /**
     * Helper class which holds a method and arguments and can call them. This is used as part of
     * a trampoline to get rid of the initial process setup stack frames.
     */
    static class MethodAndArgsCaller implements Runnable {
        public void run() {
            try {
                //根据传递过来的参数,可知此处通过反射机制
                //调用的是SystemServer.main()方法
                mMethod.invoke(null, new Object[] { mArgs });
            } catch (IllegalAccessException ex) {
                throw new RuntimeException(ex);
            } catch (InvocationTargetException ex) {
                .....
            }
        }
    }

4.SystemServer进程的启动过程

路径:services/java/com/android/server/SystemServer.java

4.1 main

路径:services/java/com/android/server/SystemServer.java

    /**
     * The main entry point from zygote.
     */
    public static void main(String[] args) {
        new SystemServer().run();
    }

4.2 run

private void run() {
        //初始化systemserver主线程的looper
        android.os.Process.setThreadPriority(
            android.os.Process.THREAD_PRIORITY_FOREGROUND);
        android.os.Process.setCanSelfBackground(false);
        Looper.prepareMainLooper();
    
        // Initialize native services.
        System.loadLibrary("android_servers");
    
        //检测上次关机过程是否失败,该方法可能不会返回
        performPendingShutdown();
    
        //初始化系统上下文
        createSystemContext();
    
        //创建SystemServiceManager
        mSystemServiceManager = new SystemServiceManager(mSystemContext);
        //将mSystemServiceManager添加到本地服务的成员sLocalServiceObjects
        LocalServices.addService(SystemServiceManager.class, mSystemServiceManager);
    
        ......
        // Start services.
        try {
            t.traceBegin("StartServices");
            // 启动引导服务
            startBootstrapServices(t);
            // 启动核心服务
            startCoreServices(t);
            // 启动其他服务
            startOtherServices(t);
            startApexServices(t);
            // Only update the timeout after starting all the services so that we use
            // the default timeout to start system server.
            updateWatchdogTimeout(t);
            CriticalEventLog.getInstance().logSystemServerStarted();
        } catch (Throwable ex) {
            Slog.e("System", "******************************************");
            Slog.e("System", "************ Failure starting system services", ex);
            throw ex;
        } finally {
            t.traceEnd(); // StartServices
        }
    ......
        // Looper进入循环模式,等待消息
        Looper.loop();
}

这里的LocalServices.addService将服务添加到静态Map变量sLocalServiceObjects中,key对应的是服务的名字,value表示具体的服务。

4.2.1 performPendingShutdown

private void performPendingShutdown() {
        final String shutdownAction = SystemProperties.get(
                ShutdownThread.SHUTDOWN_ACTION_PROPERTY, "");
        if (shutdownAction != null && shutdownAction.length() > 0) {
            boolean reboot = (shutdownAction.charAt(0) == '1');
​
            final String reason;
            if (shutdownAction.length() > 1) {
                reason = shutdownAction.substring(1, shutdownAction.length());
            } else {
                reason = null;
            }
​
            ......
            
            Runnable runnable = new Runnable() {
                @Override
                public void run() {
                    // 当"sys.shutdown.requested"值不为空,则会重启或者关机
                    ShutdownThread.rebootOrShutdown(null, reboot, reason);
                }
            };
​
            // ShutdownThread must run on a looper capable of displaying the UI.
            //发送一个重启或者关机的message
            Message msg = Message.obtain(UiThread.getHandler(), runnable);
            msg.setAsynchronous(true);
            UiThread.getHandler().sendMessage(msg);
​
        }

4.2.2 createSystemContext

createSystemContext过程会创建ActivityThread、Instrumentation、ContextImpl,LoadedApk,Application。

    private void createSystemContext() {
        //设置systemserver进程上下文信息
        ActivityThread activityThread = ActivityThread.systemMain();
        mSystemContext = activityThread.getSystemContext();
        mSystemContext.setTheme(DEFAULT_SYSTEM_THEME);
​
        final Context systemUiContext = activityThread.getSystemUiContext();
        systemUiContext.setTheme(DEFAULT_SYSTEM_THEME);
    }
​

路径:base/core/java/android/app/ActivityThread.java

    public static ActivityThread systemMain() {
        ThreadedRenderer.initForSystemProcess();
        ActivityThread thread = new ActivityThread();
        thread.attach(true, 0);
        return thread;
    }

4.2.3 startBootstrapServices

 private void startBootstrapServices(@NonNull TimingsTraceAndSlog t) {
    //启动watchdog
     final Watchdog watchdog = Watchdog.getInstance();
     watchdog.start();
     mDumper.addDumpable(watchdog);
     t.traceEnd();
     
     //阻塞等待与installd建立socket通道
     Installer installer = mSystemServiceManager.startService(Installer.class);
     
     //启动AMS
     ActivityTaskManagerService atm = mSystemServiceManager.startService(
                ActivityTaskManagerService.Lifecycle.class).getService();
        mActivityManagerService = ActivityManagerService.Lifecycle.startService(
                mSystemServiceManager, atm);
        mActivityManagerService.setSystemServiceManager(mSystemServiceManager);
        mActivityManagerService.setInstaller(installer);
        mWindowManagerGlobalLock = atm.getGlobalLock();
        
        //启动PMS
        mPowerManagerService = mSystemServiceManager.startService(PowerManagerService.class);
        
        //初始化PowerManagement
         mActivityManagerService.initPowerManagement();
                mSystemServiceManager.startService(RecoverySystemService.Lifecycle.class);
        //启动DMS 
        mDisplayManagerService = mSystemServiceManager.startService(DisplayManagerService.class);
        t.traceEnd();
​
        // We need the default display before we can initialize the package manager.
        t.traceBegin("WaitForDisplay");
        mSystemServiceManager.startBootPhase(t, SystemService.PHASE_WAIT_FOR_DEFAULT_DISPLAY);
        t.traceEnd();
        
                try {
            Watchdog.getInstance().pauseWatchingCurrentThread("packagemanagermain");
            //启动PKMS
            mPackageManagerService = PackageManagerService.main(
                    mSystemContext, installer, domainVerificationService,
                    mFactoryTestMode != FactoryTest.FACTORY_TEST_OFF);
        } finally {
            Watchdog.getInstance().resumeWatchingCurrentThread("packagemanagermain");
        }
        
        
        mActivityManagerService.setSystemProcess();
        
        watchdog.init(mSystemContext, mActivityManagerService);
        
        ResourcesManagerService resourcesService = new ResourcesManagerService(mSystemContext);
        resourcesService.setActivityManagerService(mActivityManagerService);
        mSystemServiceManager.startService(resourcesService);
        

该过程创建的服务有AMS,PMS,DMS,PMS,PKMS,RMS等。

4.2.4 startCoreServices

 private void startCoreServices(@NonNull TimingsTraceAndSlog t) {
        t.traceBegin("startCoreServices");
​
        // Service for system config
        mSystemServiceManager.startService(SystemConfigService.class);
​
        // Tracks the battery level.  Requires LightService.
        mSystemServiceManager.startService(BatteryService.class);
​
        // Tracks application usage stats.
        mSystemServiceManager.startService(UsageStatsService.class);
        mActivityManagerService.setUsageStatsManager(
                LocalServices.getService(UsageStatsManagerInternal.class));
​
        // Tracks whether the updatable WebView is in a ready state and watches for update installs.
        if (mPackageManager.hasSystemFeature(PackageManager.FEATURE_WEBVIEW)) {
            mWebViewUpdateService = mSystemServiceManager.startService(WebViewUpdateService.class);
        }
​
        // Tracks and caches the device state.
        mSystemServiceManager.startService(CachedDeviceStateService.class);
​
        // Tracks cpu time spent in binder calls
        t.traceBegin("StartBinderCallsStatsService");
        mSystemServiceManager.startService(BinderCallsStatsService.LifeCycle.class);
        t.traceEnd();
​
        // Tracks time spent in handling messages in handlers.
        t.traceBegin("StartLooperStatsService");
        mSystemServiceManager.startService(LooperStatsService.Lifecycle.class);
        t.traceEnd();
​
        // Manages apk rollbacks.
        t.traceBegin("StartRollbackManagerService");
        mSystemServiceManager.startService(ROLLBACK_MANAGER_SERVICE_CLASS);
        t.traceEnd();
​
        // Tracks native tombstones.
        t.traceBegin("StartNativeTombstoneManagerService");
        mSystemServiceManager.startService(NativeTombstoneManagerService.class);
        t.traceEnd();
​
        // Service to capture bugreports.
        t.traceBegin("StartBugreportManagerService");
        mSystemServiceManager.startService(BugreportManagerService.class);
        t.traceEnd();
​
        // Service for GPU and GPU driver.
        t.traceBegin("GpuService");
        mSystemServiceManager.startService(GpuService.class);
        t.traceEnd();
​
        // Handles system process requests for remotely provisioned keys & data.
        t.traceBegin("StartRemoteProvisioningService");
        mSystemServiceManager.startService(RemoteProvisioningService.class);
        t.traceEnd();
​
        // TODO(b/277600174): Start CpuMonitorService on all builds and not just on debuggable
        // builds once the Android JobScheduler starts using this service.
        if (Build.IS_DEBUGGABLE || Build.IS_ENG) {
          // Service for CPU monitor.
          t.traceBegin("CpuMonitorService");
          mSystemServiceManager.startService(CpuMonitorService.class);
          t.traceEnd();
        }
​
        t.traceEnd(); // startCoreServices
    }
​

该过程启动了CpuMonitorService(CPU监控)、BugreportManagerService(bugreport管理)、UsageStatsManagerInternal(统计应用使用情况)等服务。

4.2.5 startOtherServices

private void startOtherServices(@NonNull TimingsTraceAndSlog t) {
    //启动闹钟管理服务
     mSystemServiceManager.startService(ALARM_MANAGER_SERVICE_CLASS);
     
     //创建IMS
     inputManager = new InputManagerService(context);
     
     //创建WMS
     wm = WindowManagerService.main(context, inputManager, !mFirstBoot,
                    new PhoneWindowManager(), mActivityManagerService.mActivityTaskManager);
     //添加WMS到ServiceManager中
     ServiceManager.addService(Context.WINDOW_SERVICE, wm, /* allowIsolated= */ false,
                    DUMP_FLAG_PRIORITY_CRITICAL | DUMP_FLAG_PROTO);
     //添加IMS到ServiceManager中
     ServiceManager.addService(Context.INPUT_SERVICE, inputManager,
                    /* allowIsolated= */ false, DUMP_FLAG_PRIORITY_CRITICAL);
     //设置AMS的WMS             
     mActivityManagerService.setWindowManager(wm);
     //WMS 初始化
     wm.onInitReady();
     //启动SensorManagerService
     SystemServerInitThreadPool.submit(() -> {
                TimingsTraceAndSlog traceLog = TimingsTraceAndSlog.newAsyncLog();
                traceLog.traceBegin(START_SENSOR_MANAGER_SERVICE);
                startISensorManagerService();
                traceLog.traceEnd();
            }, START_SENSOR_MANAGER_SERVICE);
​
    //启动hidlservices
    SystemServerInitThreadPool.submit(() -> {
                TimingsTraceAndSlog traceLog = TimingsTraceAndSlog.newAsyncLog();
                traceLog.traceBegin(START_HIDL_SERVICES);
                startHidlServices();
                traceLog.traceEnd();
            }, START_HIDL_SERVICES);
   //start IMS
   inputManager.start();
   
   wm.displayReady();
   
   wm.systemReady();
   
   //创建StatusBarManagerService
   try {
       statusBar = new StatusBarManagerService(context);
       statusBar.publishGlobalActionsProvider();
       ServiceManager.addService(Context.STATUS_BAR_SERVICE, statusBar, false,
            DUMP_FLAG_PRIORITY_NORMAL | DUMP_FLAG_PROTO);
       } catch (Throwable e) {
            reportWtf("starting StatusBarManagerService", e);
   }
   
   mSystemServiceManager.startService(NotificationManagerService.class);
   
   //启动WallpaperManagerService
   if (context.getResources().getBoolean(R.bool.config_enableWallpaperService)) {
       t.traceBegin("StartWallpaperManagerService");
       mSystemServiceManager.startService(WALLPAPER_SERVICE_CLASS);
       t.traceEnd();
   } else {
           Slog.i(TAG, "Wallpaper service disabled by config");
   }
   
   mPackageManagerService.systemReady();
   
   mDisplayManagerService.systemReady(safeMode);
   
   mActivityManagerService.systemReady(() -> {
   
   }
   //启动systemUI
   startSystemUi(context, windowManagerF);
 }
   
   

该过程创建启动了一系列服务,例如创建了WMS,然后WMS、PMS、DMS和AMS进入systemReady状态。

之后执行Looper.loop,等待其他线程通过handler发送消息到主线程去处理消息。

4.2.6 startApexServices

     *
     * <p>Apex services must be the last category of services to start. No other service must be
     * starting after this point. This is to prevent unnecessary stability issues when these apexes
     * are updated outside of OTA; and to avoid breaking dependencies from system into apexes.
     */
    private void startApexServices(@NonNull TimingsTraceAndSlog t) {
        t.traceBegin("startApexServices");
        // TODO(b/192880996): get the list from "android" package, once the manifest entries
        // are migrated to system manifest.
        List<ApexSystemServiceInfo> services = ApexManager.getInstance().getApexSystemServices();
        for (ApexSystemServiceInfo info : services) {
            String name = info.getName();
            String jarPath = info.getJarPath();
            t.traceBegin("starting " + name);
            if (TextUtils.isEmpty(jarPath)) {
                mSystemServiceManager.startService(name);
            } else {
                mSystemServiceManager.startServiceFromJar(name, jarPath);
            }
            t.traceEnd();
        }
​
        // make sure no other services are started after this point
        mSystemServiceManager.sealStartedServices();
​
        t.traceEnd(); // startApexServices
    }

4.3 启动服务类别总结

systemserver进程启动了很多服务,从源码角度来说启动了引导服务、核心服务、其他服务和新加的apex服务四种服务。

1.引导服务:AMS、PMS、LightsServices等服务

2.核心服务:CpuMonitorService(CPU监控)、BugreportManagerService(bugreport管理)、UsageStatsManagerInternal(统计应用使用情况)等服务

3.其他服务:WMS、IMS等服务

4.Apex服务:好像不是很重要...

5.总结

systemserver进程是zygote进程出来的第一个进程,在zygote进程中通过forkSystemServer创建出systemserver进程后,然后通过handleSystemServerProcess 去启动systemserver进程,在systemserver进程启动时,要先通过ZygoteInit.zygoteInit为systemserver进程去创建Binder、创建Binder线程池,然后通过反射的方式,调用到SystemServer中的main方法,去启动引导服务、核心服务和其他服务。

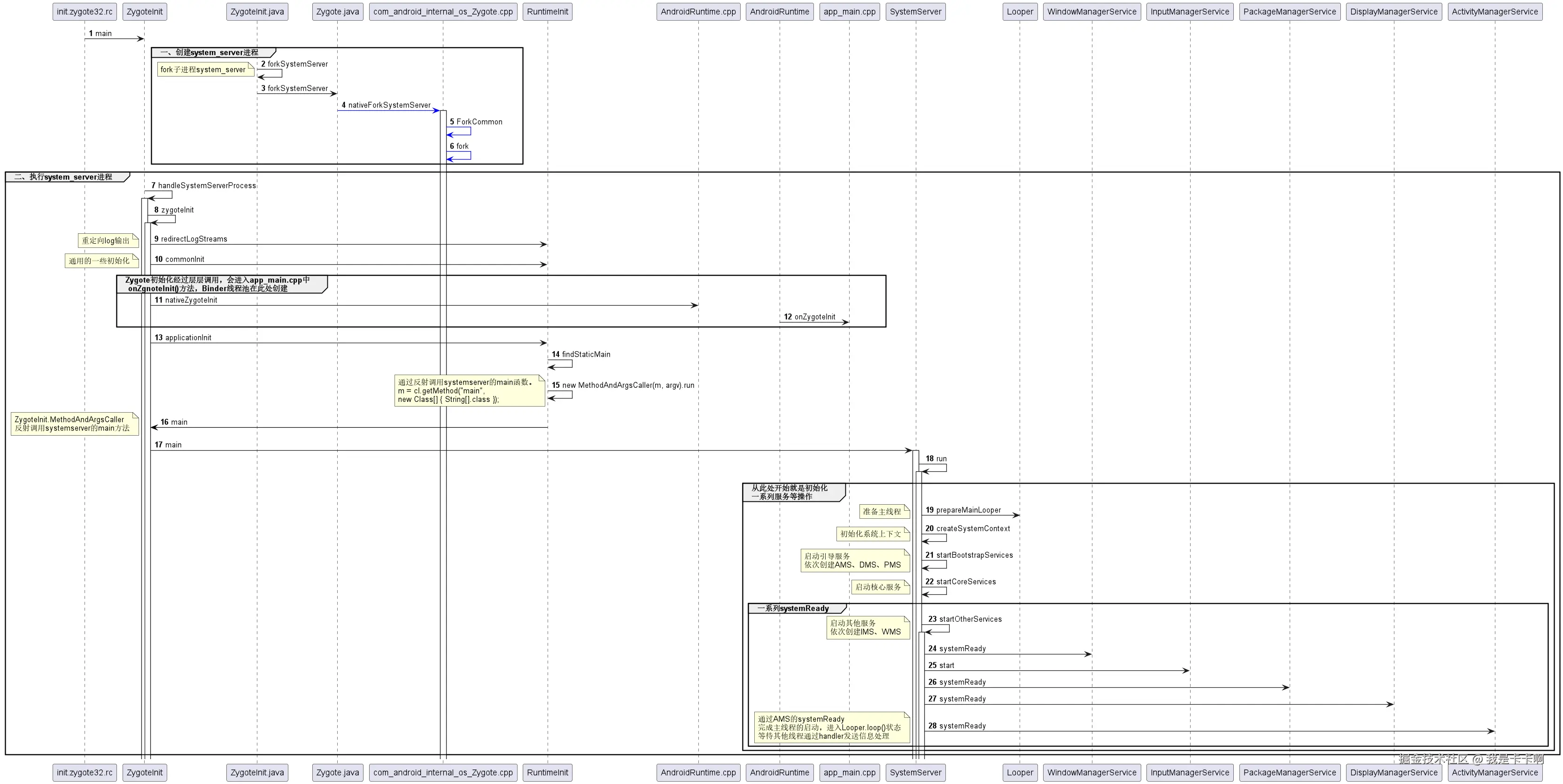
附图:systemserver进程启动流程

systemserver进程启动流程.png