谈谈在大环境低迷下,找工作和入职三个月后的感受

61,628 阅读17分钟

前言

今天是新公司入职后的三个多月了个人也是如愿的转正了,对于我个人而言此时的心情好像没有三个月前刚拿到offer那样的喜悦和兴奋了,更像一件很普通的事情在你身边发生了吧。从2023年底离职在到2024年初开始找工作中间休息了三个月,找工作到入职花了一个多月,在这个过程中也是第一次真真切切感受到了所谓大环境低迷下的“前端已死的言论”,也给大家分享一下自己入职三个月的个人感受吧。

从上一家公司离职时的个人感受

因为上一家公司的工作性质是人力外包驻场开发,年底客户公司(中国移动成都产业研究院)我所在的项目组不需要外包人员了,个人也是被迫拿了赔偿灰溜溜的走人了。

工作感受:对于这段工作经历我个人还是比较认可的,毕竟这里没有任何工作压力,也不加班,工作量少,有很多时间去学习新东西,做做自己的开源,认识了新的朋友等等。

学历的重要性:在这里面随便拎一个人出来可能就是研究生学历的国企单位,自己真实的意识到了学历的重要性(第一学历小专科的我瑟瑟发抖)。

和优秀的人共事:如果在一个长期压抑低沉消极的环境下工作无论你的性格在怎么积极乐观开朗,可能也很容易被影响到。相反如果是和在一群积极乐观开朗充满自信的环境和人一起工作,相信你也会变得积极,乐观,自信这或许也是我这一段工作经历最大的收获吧。

2023年底找工作的市场就业环境

抱着试一试的心态在boss上更新了自己的简历状态,不出所料软件上面安静的奇怪ps:49入国军的感觉已读未回可能是很失望的感觉吧,但年底找工作令人绝望的是大多数公司都是未读未回,这也就意味着年底基本上是没有正常公司招聘的了。

大概投了两周简历后终于在智联招聘上约到了一个短期三个月岗位的面试,现场两轮面试通过了,不过最终还是没有选择去。

原因有很多:

  1. 现场的工作环境个人感觉很压抑,从接待我前台和面试官都能感觉满脸写着疲惫
  2. 说公司最近在996,你也需要和我们一起
  3. 招聘岗位和工作内容是threejs开发,薪资却说只能给到普通前端开发的水平
  4. 人力外包公司hr的反复无常令我恶心,二面通过后hr给我打电话最主要就是聊薪资吧,电话内容也很简单hr:成都大部分前端的薪资是在XX-XX,可能给不到你想要的薪资,可能要往下压个1-2K。:我提的薪资完全是在你们发布招聘岗位薪资的区间,既然你们给不到为什么要这样写了(有感到被侮辱了)。过了几天之后人力外包的hr又给我电话,说可以在原来提的薪资基础上加1.4K,希望能早点去客户公司入职。

总结:年底招聘的公司基本上没啥好鸟,如果你的经济能力还行的话让自己放松休息一段时间也是不错的选择

2024年初找工作:真实的感受到了大环境的低迷下的市场行情

印象最深刻的是在疫情时期的2021年,那会儿出来找工作boos上会有很多HR主动给你打招呼,一周大概能五六个面试,大专学历也有机会去自研公司

解封之后本以为市场行情会变得回缓,结果大概就是今年可是未来十年行情最好的一年

简单总结一下2024年的成都就业环境大概这样的:

  1. 只有外包公司会招专科学历
  2. boss上只给hr发一句打招呼的快捷语,99% 都是已读不回
  3. 大多数要完简历之后就没有后续了
  4. 待遇好的公司对于学历的要求更严格了(211,985)
  5. 给你主动打招呼的基本上都是人力外包公司

截至入职新公司前boss上面的投递状况:沟通了1384个岗位,投递了99份简历,一共约到了 8 家公司的面试

image.png

今年找工作的个人感受:不怕面试,就怕没有面试机会

首先说一下个人的一些情况吧,因为在创业小公司待过在技术栈方面个人认为算是比较全面的了

项目经验:做过管理系统(CRM,B2C,ERP,saas等管理系统)、商城和门户网站(响应式,自适应)、移动端(H5,小程序,app)、低代码和可视化(工作流,可视化大屏,3d编辑器)、第三方开发(腾讯IM,企业微信侧边栏)、微前端

项目经历:从0-1搭建过整个大项目的基建工作,封装过项目中很多功能性组件和UI组件二次封装(提高开发效率),接手过屎山代码并重构优化,约定项目的开发规范,处理很多比较棘手的疑难bug和提供相关的技术方案,没有需求概念下的敏捷开发,从0-1的技术调研等

代码方面:写过几个开源项目虽然star数量不多(目前最多一个项目是600+),但在代码规范和可读性方面个人认为还是比较OK的(至少不会写出屎山代码吧)

工作经验(4年):2020毕业至今一直从事前端开发工作

学历:自考本科学历(貌似没啥卵用)

学历确实是我很硬伤的一个点但是没办法,人嘛总归要为年轻时的无知买单吧

在这样的背景下开启了24年的找工作,从2月26号开始投递简历到4月1号拿到offer差不多一个多月左右时间,一共约到了8加公司的面试,平均一周两家公司

大概统计了一下这些公司的面试情况:

公司A:

  1. 数组哪些方法会触发Vue监听,哪些不会触发监听
  2. position 有哪些属性
  3. vue watch和computed的区别,computed和method的区别
  4. vue的watch是否可以取消? 怎么取消?
  5. position:absolute, position:fixed那些会脱离文档流
  6. 如何获取到 pomise 多个then 之后的值
  7. 常见的http状态码
  8. 谈谈你对display:flex 弹性盒子属性的了解
  9. 如何判断一个值是否是数组
  10. typeof 和instanceof的区别
  11. es6-es10新增了那些东西
  12. 离职原因,期望薪资,职业规划

公司B

到现场写了一套笔试题,内容记不清楚了

公司C

  1. vue router 和route 区别
  2. 说说重绘和重排
  3. css 权重
  4. 项目第一次加载太慢优化
  5. 谈谈你对vue这种框架理解
  6. sessionstorage cookie localstorage 区别
  7. 了解过.css 的优化吗?
  8. 闭包
  9. 内存泄漏的产生
  10. 做一个防重复点击你有哪些方案
  11. 解释一些防抖和节流以及如何实现
  12. 说一下你对 webScoket的了解,以及有哪些API
  13. 说一下你对pomise的理解
  14. vue2,vue3 中 v-for 和v-if的优先级
  15. 说说你对canvas的理解

公司D

笔试+面试

  1. vue 首屏加载过慢如何优化
  2. 说说你在项目中封装的组件,以及如何封装的
  3. 后台管理系统权限功能菜单和按钮权限如何实现的
  4. vue 中的一些项目优化
  5. 期望薪资,离职原因,
  6. 其他的记不清楚了

公司E

笔试+面试+和老板谈薪资

1.笔试:八股文

2.面试:主要聊的是项目内容比如项目的一些功能点的实现,和项目的技术点

3.老板谈薪资:首先就是非技术面的常规三件套(离职原因,期望薪资,职业规划),然后就是谈薪资(最终因为薪资给的太低了没有选择考虑这家)

公司F

也是最想去的一家公司,一个偏管理的前端岗位(和面试官聊的非常投缘,而且整个一面过程也非常愉快感受到了十分被尊重)

可惜的是复试的时候因为学历原因,以及一些职业规划和加班出差等方面上没有达到公司的预期也是很遗憾的错过了

一面:

  1. vue 响应式数据原理
  2. 说说es6 promise async await 以及 promise A+规范的了解
  3. 谈谈es6 Map 函数
  4. 如何实现 list 数据结构转 tree结构
  5. webScoke api 介绍
  6. webScoke 在vue项目中如何全局挂载
  7. vuex 和 pinia 区别
  8. 谈谈你对微任务和宏任务的了解
  9. call apply bind 区别
  10. 前端本地数据存储方式有哪些
  11. 数组方法 reduce 的使用场景
  12. 说说你对 css3 display:flex 弹性盒模型 的理解
  13. vue template 中 {{}} 为什么能够被执行
  14. threejs 加载大模型有没有什么优化方案
  15. 离职原因,住的地方离公司有多远,期望薪资
  16. 你有什么想需要了解的,这个岗位平时的工作内容

二面:

1.我看写过一个Express+Mongoose服务端接口的开源项目,说说你在写后端项目时遇到过的难点

2.介绍一下你写的threejs 3d模型可视化编辑器 这个项目

3.以你的观点说一下你对three.js的了解,以及three.js在前端开发中发挥的作用

4.现在的AI工具都很流行,你有没有使用过AI工具来提高你对开发效率

5.说说你认为AI工具对你工作最有帮助的地方是哪些

6.以你的观点谈谈你对AI的看法,以及AI未来发展的趋势

7.你能接受出差时间是多久

8.你是从去年离职的到今天这这几个月时间,你是去了其他公司只是没有写在简历上吗?

9.说说你的职业规划,离职原因,你的优点和缺点,平时的学习方式

公司G

一共两轮面试,也是最终拿到正式offer入职的公司

一面:

  1. 主要就是聊了一下简历上写的项目
  2. 项目的技术难点
  3. 项目从0-1搭建的过程
  4. 项目组件封装的过程
  5. vue2 和 vue3 区别
  6. vue响应式数据原理
  7. 对于typescript的熟练程度
  8. 会react吗? 有考虑学习react吗?
  9. 说一下你这个three.js3d模型可视化编辑器项目的一个实现思路,为什么会想写这样一个项目

二面:

  1. 说说了解的es6-es10的东西有哪些
  2. 说说你对微任务和宏任务的了解
  3. 什么是原型链
  4. 什么是闭包,闭包产生的方式有哪些
  5. vue3 生命周期变化
  6. vue3 响应式数据原理
  7. ref 和 reactive 你觉得在项目中使用那个更合适
  8. 前端跨越方式有哪些
  9. 经常用的搜索工具有哪些?
  10. 谷歌搜索在国内能使用吗?你一般用的翻墙工具是哪种?
  11. 用过ChatGPT工具吗? 有付费使用过吗?
  12. 你是如何看待面试造航母工作拧螺丝螺丝的?
  13. 谈谈你对加班的看法?
  14. 你不能接受的加班方式是什么?
  15. 为什么会选择自考本科?
  16. 你平时的学习方式是什么?
  17. 一般翻墙去外网都会干什么?,外网学习对你的帮助大吗?
  18. 上一家公司的离职原因是什么,期望薪资是多少, 说说你的职业规划
  19. 手里有几个offer?

hr电话:

  1. 大概说了一下面试结果通过了
  2. 然后就是介绍了一下公司的待遇和薪资情况?
  3. 问了一下上一家公司的离职原因以及上一家公司的规模情况?
  4. 手里有几个offer?
  5. 多久能入职?

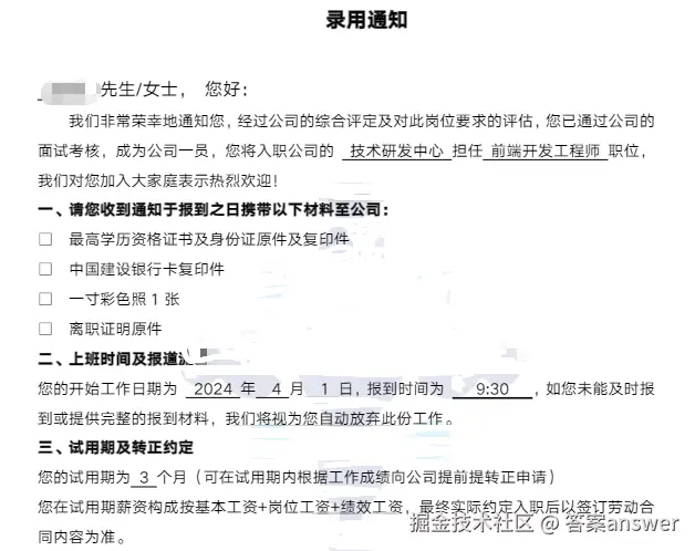
因为后面没有别的面试了,再加上离职到在到找工作拿到offer已经有四个月时间没有上班了,最终选择了入职这家公司

image.png

入职第三天:我想跑路了!

入职后的第一天,先是装了一下本地电脑环境然后拉了一下项目代码熟悉一下,vue3,react,uniapp 项目都有

崩溃的开始:PC端是一个saas 系统由五个前端项目构成,用的是react umi 的微前端项目来搭建的,也是第一次去接触微前端这种技术栈,要命的是这些项目没有一个是写了readme文档的,项目如何启动以及node.js版本这些只能自己去package.json 文件去查看,在经过一番折腾后终于是把这几个项目给成功跑起来了,当天晚上回家也是专门了解了一下微前端

开始上强度: 入职的第二天被安排做了一个小需求,功能很简单就是改个小功能加一下字段,但是涉及的项目很多,pc端两个项目,小程序两个项目。在改完PC端之后,开始启动小程序项目不出所料又是一堆报错,最终在别的前端同事帮助下终于把小程序项目给启动成功了。

人和代码有一个能跑就行:入职的第三天也从别的同事那里了解到了,之前sass项目组被前端大规模裁员过,原因嘛懂得都懂? 能写出这样一堆屎山代码的人,能不被裁吗?

第一次知道 vue 还可以这样写

image.png

对于一个有代码强迫症的人来说,在以后的很长一段时间里要求优化和接触完全是一堆屎山一样代码,真的是很难接受的

入职一个月:赚钱嘛不寒掺

在有了想跑路的想法过后,也开始利用上班的空余时间又去投递简历了,不过现实就是在金三银四的招聘季,boss上面依旧是安静的可怕,在退一步想可能其他公司的情况也和这边差不多,于是最终还是选择接受了现实,毕竟赚钱嘛不寒掺

入职两个月:做完一个项目迭代过后,感觉好多了

在入职的前一个月里,基本上每天都要加班,原因也很简单:

1.全是屎山的项目想要做扩展新功能是非常困难的

2.整个项目的逻辑还是很多很复杂的只能边写项目边熟悉

3.因为裁了很多前端,新人还没招到,但是业务量没有减少只能加班消化

功能上线的晚上,加班到凌晨3点

image.png

在开发完一个项目迭代过后也对项目有了一些大概的了解,之后的一些开发工作也变得简单了许多

入职三个月:工作氛围还是很重要滴

在入职三个月后,前端组团队的成员也基本上是组建完成了,一共14人,saas项目组有四个前端,虽然业务量依然很多但是好在有更多的人一起分担了,每周的加班时间也渐渐变少了

在一次偶然间了解到我平时也喜欢打篮球后,我和公司后端组,产品组的同事之间也开始变得有话题了,因为大家也喜欢打球,后来还拉了一个篮球群周末有时间大家也会约出来一起打打球

image.png

image.png

当你有存在价值后一切的人情世故和人际关系都会变得简单起来

在这个世界上大多数时候除了你的父母等直系亲属和另一半,可能会对你无条件的付出

其余任何人对你尊重和示好,可能都会存在等价的利益交换吧

尤其是在技术研发的岗位,只有当你能够完全胜任这份工作时,并且能够体现出足够的价值时才能够有足够的话语权

入职三个月后的感受

  1. 公司待遇:虽然是一个集团下面的子公司 (200+人)但待遇只能说一般吧,除了工资是我期望的薪资范围,其他的福利待遇都只能是很一般(私企嘛,懂得都懂)
  2. 工作强度: 听到过很多从大厂来的新同事抱怨说这边的工作量会很大,对我来说其实都还ok,毕竟之前在极端的高压环境下工作过
  3. 工作氛围:从我的角度来讲的话,还是很不错的,相处起来也很轻松简单,大家也有很多共同话题,没有之前在小公司上班那么累

大环境低迷下,随时做好被裁掉的准备

从2020年毕业工作以来,最长的一段工作经历是1年4个月,有过三家公司的经历

裁员原因也很简单:创业小公司和人力外包,要么就是小公司经营问题公司直接垮掉,或者就是人力外包公司卸磨杀驴

除非你是在国企单位上班,否则需要随时做好被裁掉的准备

什么都不怕,就怕太安逸了

这句话出自《我的团长我的团》电视剧里面龙文章故意对几十个过江的日本人围而不歼时和虞啸卿的对话,龙文章想通过这几十个日本人将禅达搅得鸡犬不宁,来唤醒还在沉睡在自己温柔乡的我们,因为就在我们放松警惕时日本人就已经将枪口和大炮对准了我们。

或许大家会很不认同这句话吧,如果你的父母给你攒下了足够的资本完全可以把我刚才的话当做放屁,毕竟没有哪一个男生毕业之前的梦想是车子和房子,从事自己喜欢的工作不好吗? 但现实却是你喜欢工作的收入很难让你在这座城市里体面的生活

于我而言前端行业的热爱更多是因为能够给我带来不错的收入所以我选择了热爱它吧,所以保持终身学习的状态也是我需要去做的吧

前端已死?

前端彻底死掉肯定是不会的,在前后端分离模式下的软件开发前端肯定是必不可少的一个岗位,只不过就业环境恶劣下的情况里肯定会淘汰掉很多人,不过35岁之后我还是否能够从事前端行业真的是一个未知数

结语

选择或者躺平,只是两种不同的生活态度没有对与错,偶尔躺累了起来卷一下也是可以的,偶尔卷累了躺起了休息一下也是不错的。

在这个网络上到处是人均年收入百万以及各种高质量生活的时代,保持独立思考,如何让自己不被负面情绪所影响才是最重要的吧