算法金 | 回归求助 & 教程分享

89 阅读2分钟

大侠幸会,在下全网同名「算法金」 0 基础转 AI 上岸,多个算法赛 Top 「日更万日,让更多人享受智能乐趣」

今日 217/10000

抱个拳,送个礼

更多内容,见微*公号往期文章:通透!!十大回归算法模型最强总结

最近在准备一个省里的揭榜挂帅项目,有一部分是讲机器学习的课程,对象是完全没有机器学习基础的小白;

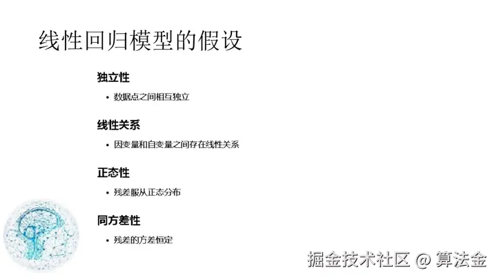
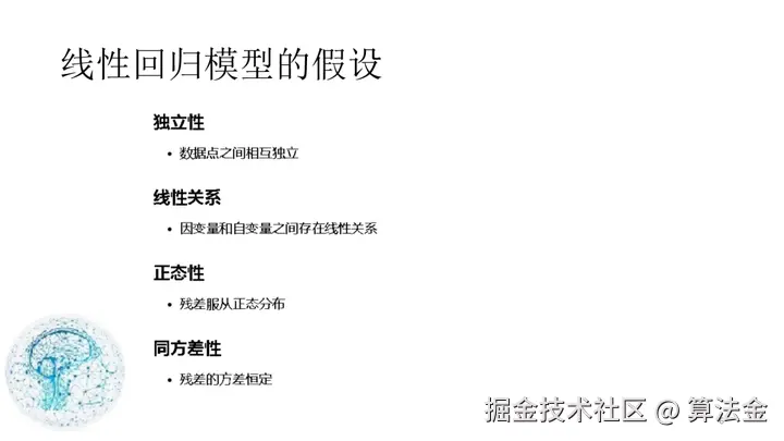
我做了一份线性回归算法的 PPT,还请大侠帮忙看看,有什么需要调整的(内容修改/顺序修改/增加/删除等)

如果你也需要这样的 PPT ,给我留言,我单独发你

防失联,进免费知识星球,直达算法金 AI 实验室 t.zsxq.com/ckSu3

防失联,进免费知识星球,直达算法金 AI 实验室 t.zsxq.com/ckSu3

[ 抱个拳,总个结 ]

最近在准备一个省里的揭榜挂帅项目,有一部分是讲机器学习的课程,对象是完全没有机器学习基础的小白,我做了一份线性回归算法的 PPT,还请大侠帮忙看看,有什么需要调整的(内容修改/顺序修改/增加/删除等)如果你也需要这样的 PPT ,给我留言,我单独发你

  • 科研为国分忧,创新与民造福 -

添加图片注释,不超过 140 字(可选)

日更时间紧任务急,难免有疏漏之处,还请大侠海涵内容仅供学习交流之用,部分素材来自网络,侵联删

[ 算法金,碎碎念 ]

周末,例行奉旨溜娃

又是开心到模糊的一天

全网同名,日更万日,让更多人享受智能乐趣

如果觉得内容有价值,烦请大侠多多 分享、在看、点赞,助力算法金又猛又持久、很黄很 BL 的日更下去;

同时邀请大侠 关注、星标 算法金,围观日更万日,助你功力大增、笑傲江湖

[ 大家都在看 ]

7 大数据降维方法10 大数据科学基本分布10 大特征重要性分析方法

机器学习的 6 个核心算法

👉 万人共读 - 热门推荐 👈