5000 字 25 图详解,如何通过ChatGPT4o提高办公效率?

839 阅读12分钟

ChatGPT 能够在多个方面协助用户提升办公效率,实现智能化和个性化的办公体验。

(1)协助用户撰写工作报告、总结、策划方案、会议纪要以及电子邮件等文档,并提出修改建议,使内容更清晰、简洁且专业。

(2)为用户在使用办公软件时遇到的问题提供操作指南和技巧,帮助他们更有效地使用各种办公软件。

(3)了解用户对数据的需求,协助生成图表、报告和数据分析结果,帮助用户快速掌握数据背后的信息和趋势。

(4)依据用户的需求生成各种文档、报告和演示文稿模板,帮助用户迅速启动新项目。

(5)作为个性化助手,根据用户的习惯和需求提供定制化办公软件的使用建议和优化方案。在 ChatGPT 的协助下,办公效率将大幅提升。

获取途径

👉 GPT功能:

  1. GPT-4o知识问答:支持1000+token上下文记忆功能
  2. 最强代码大模型Code Copilot:代码自动补全、代码优化建议、代码重构等
  3. DALL-E AI绘画:AI绘画 + 剪辑 = 自媒体新时代
  4. 专职家教:精通语数外,拍照上传即可识别问题,给出权威回答
  5. 论文小能手:写论文大模型Consensus、论文降重大模型
  6. 联网查询(平替百度) 、上传文件、数据分析等。

👉使用地址:国内直接使用ChatGPT4o

👉也可以私信哪吒,备注:AI,抢先使用ChatGPT4o

一、编写工作汇报

工作汇报或总结是一种常见的交流和反馈方式,它能够展示个人的工作业绩和价值,提炼经验教训,并规划未来目标。

然而,撰写工作汇报是一项耗时耗力的任务,许多人会感到无从下手。

要写好工作汇报,需要掌握一定的方法和技巧,首先要明确汇报的目的和受众,然后梳理工作内容和成果,最后构建汇报的框架和结构。

如果借助 ChatGPT 撰写工作汇报,需尽可能提供更多有关汇报的信息,如汇报主题、受众、内容、成果以及框架,这样生成的汇报不仅效率更高,质量也更好。

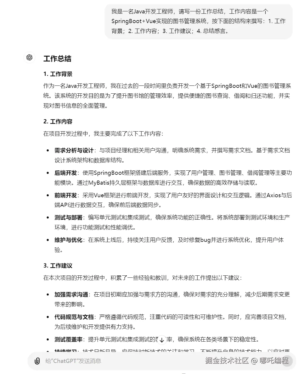
Prompt:我是一名Java开发工程师,请写一份工作总结,工作内容是一个SpringBoot+Vue实现的图书管理系统,按下面的结构来撰写:1. 工作背景;2. 工作内容;3. 工作建议;4. 总结感言。

从生成的工作总结来看,质量较高,重点突出,结构符合要求,内容充实,表达清晰且层次分明。

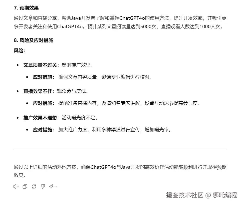
二、编写策划文案

为了确保工作或项目的顺利进行,通常需要根据具体情况提前制定策划方案。策划方案是针对某一行动而制定的具体实施细则、步骤和安排等。对于企业而言,策划一场富有创意且吸引人的营销活动,不仅可以有效提升品牌知名度,还能更好地服务客户,增加客户的黏性,并带来线索转换等。

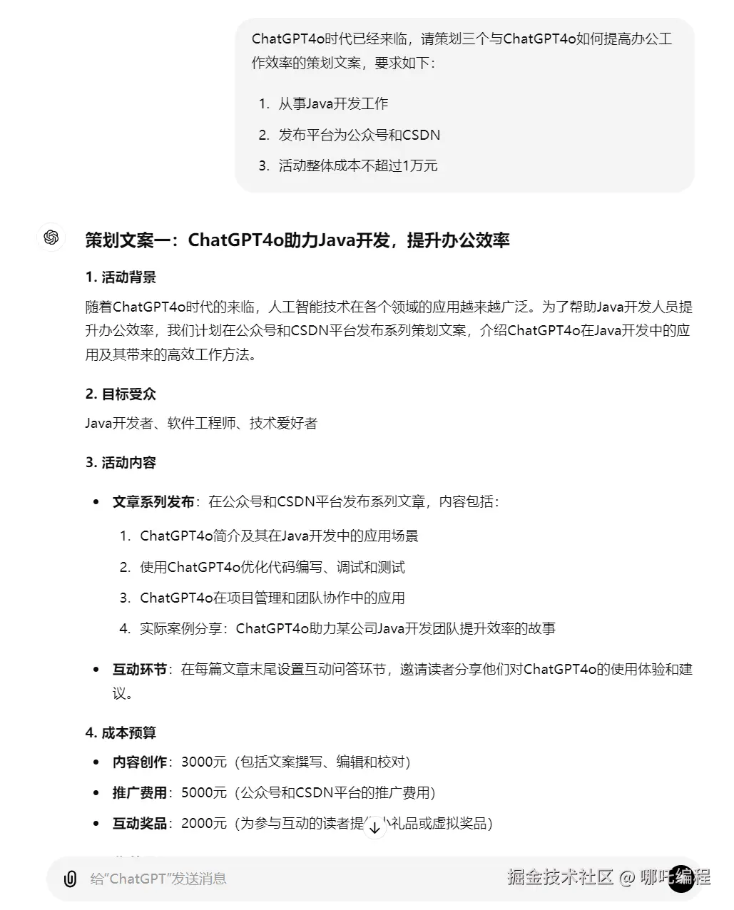
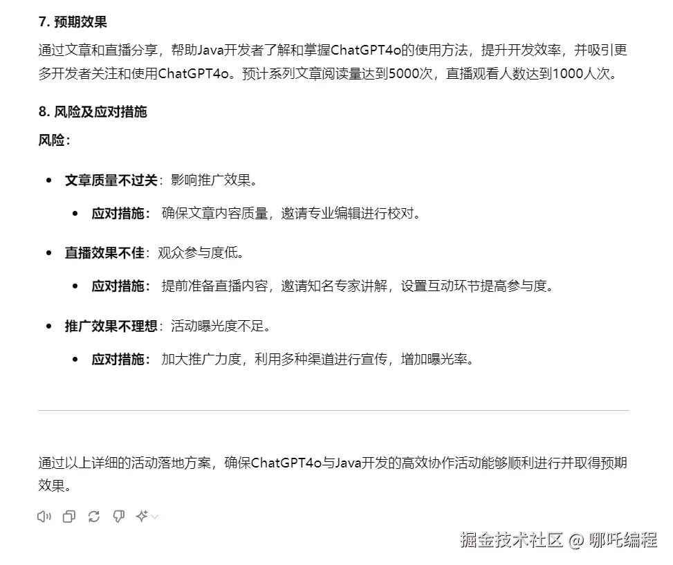
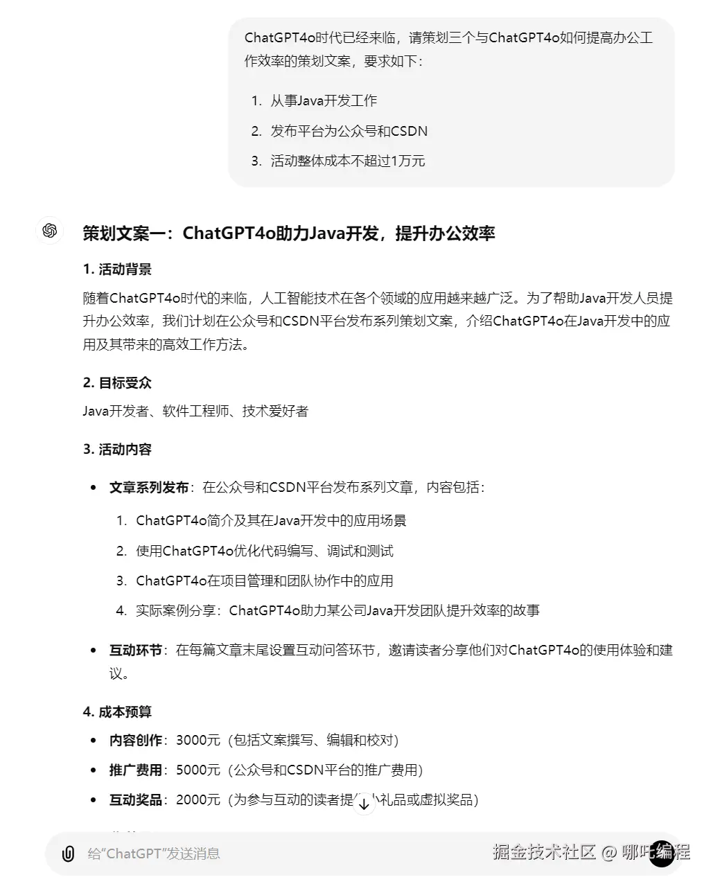
Prompt:ChatGPT4o时代已经来临,请策划三个与ChatGPT4o如何提高办公工作效率的策划文案,要求如下:1. 从事Java开发工作。2. 发布平台为公众号和CSDN。3. 活动整体成本不超过1万元

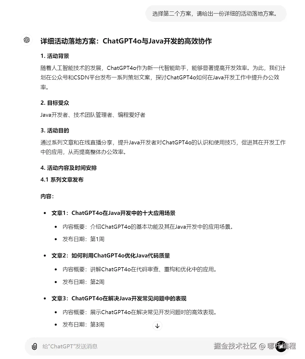
Prompt:选择第二个方案,请给出一份详细的活动落地方案。

三、编写会议纪要

在各个职业领域,整理会议记录被视为一项重要的职业技能。尽管会议记录整理可能繁琐,但ChatGPT能轻松应对这一任务。只需将会议内容输入ChatGPT,并指定会议纪要的格式,即可生成符合要求的会议纪要。

除了直接使用ChatGPT生成会议纪要外,还可以使用微软推出的集成ChatGPT技术的高级Teams产品,自动生成会议记录,推送任务建议并创建会议模板,从而提升办公效率。

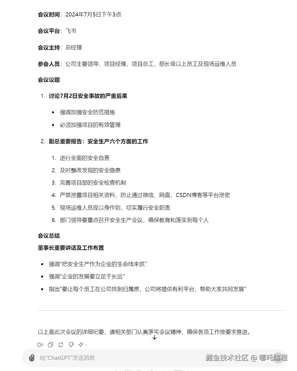
Prompt:根据提供的会议内容,整理成一份符合规范格式的会议纪要。

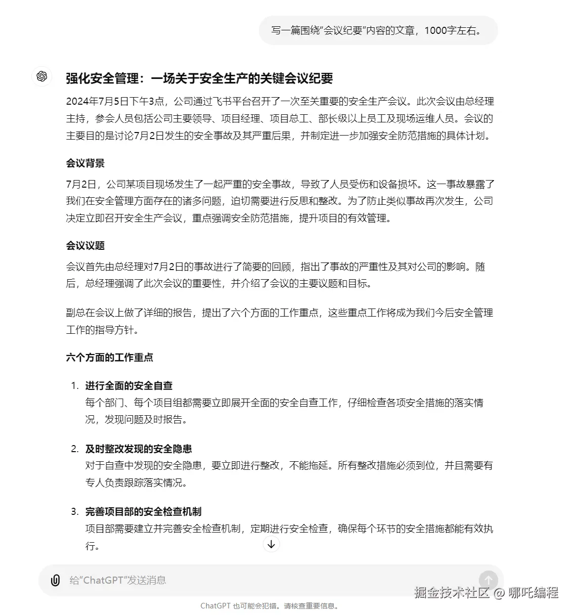
以下是整理后的会议内容:2024年7月5日下午3点,公司主要领导通过飞书召开了一次安全生产会议,参会人员包括项目经理、项目总工。会议重点讨论了7月2日发生的安全事故及其严重后果,强调了必须加强安全防范措施。部长级以上员工及现场运维人员必须参加此次会议,以加强项目的有效管理。副总在会议上做了重要报告,要求做好以下六个方面的工作:

  1. 进行全面的安全自查。
  2. 及时整改发现的安全隐患。
  3. 完善项目部的安全检查机制。
  4. 严禁泄露项目相关资料,防止通过微信、网盘、CSDN博客等平台泄密。
  5. 现场运维人员应以身作则,切实履行安全职责。
  6. 部门领导要重点召开安全生产会议,确保教育和落实到每个人。

会议由总经理主持,董事长发表了重要讲话并布置了相关工作,强调“把安全生产作为企业的生命线来抓”、“企业的发展要立足于长远”,并指出“要让每个员工在公司找到归属感,公司将提供有利平台,帮助大家共同发展”。

四、根据纪要展开描述

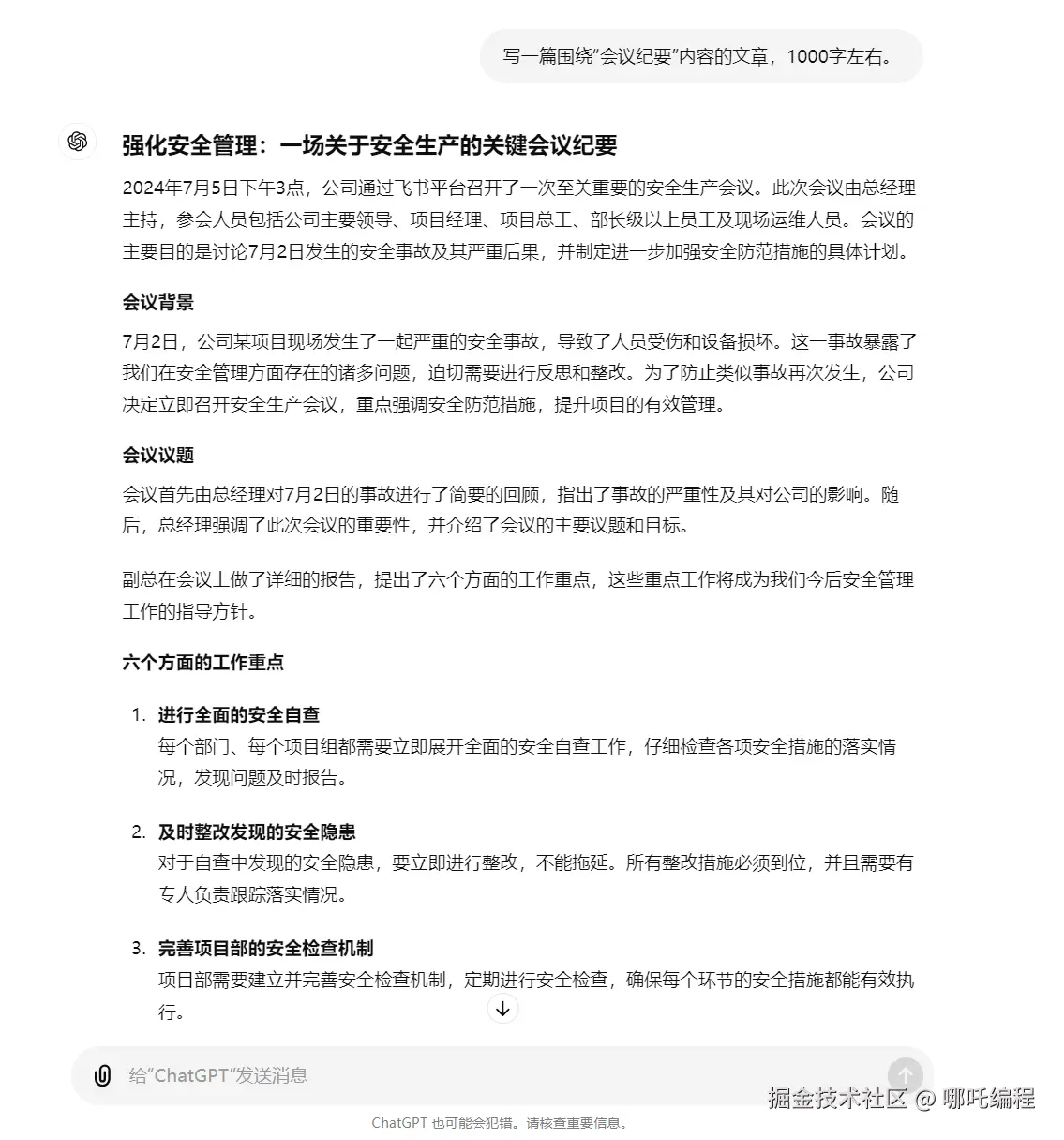
Prompt:写一篇围绕“会议纪要”内容的文章,1000字左右。

五、编写电子邮件

电子邮件是最常用的沟通方式之一。过去这些邮件都是人工撰写,而现在可以使用ChatGPT自动生成各类电子邮件内容。只需向ChatGPT提供具体需求,就能轻松完成各种类型的电子邮件撰写,包括个人信件、公务邮件、商务邮件以及营销邮件。

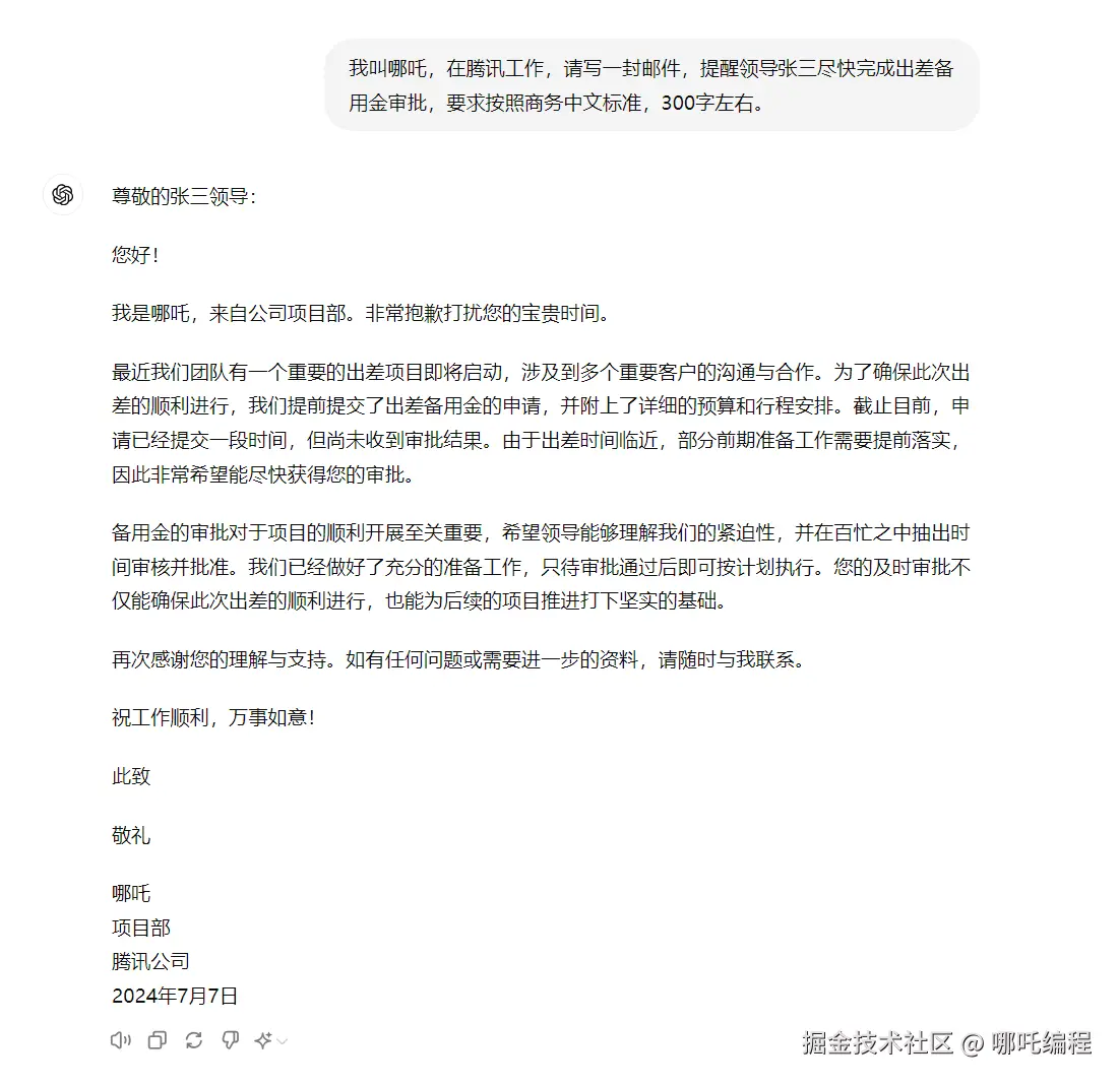
Prompt:我叫哪吒,在腾讯工作,请写一封邮件,提醒领导张三尽快完成出差备用金审批,要求按照商务中文标准,300字左右。

六、制作精美PPT(ChatGPT4o还不能生成PPT,这点很遗憾)

ChatGPT生成文案、Mindshow生成PPT

Prompt:请设想您是一位熟练掌握各种演讲技能的演讲大师。当前需要为大学生们讲解ChatGPT4o的使用方法与技巧。请撰写一篇介绍ChatGPT4o的使用方法与技巧的文章,篇幅不超过800字,并以Markdown格式输出。

复制全部内容,打开Mindshow

七、生成表格

ChatGPT 可以根据用户的需求生成各种类型的表格。用户只需提供数据和具体要求,ChatGPT 就能够从零开始创建表格,同时也能根据需要对表格内容进行修改。

Prompt:请帮我制定一个为期15天的Java多线程学习计划,并以表格的形式输出

Prompt:请增加一列,记录每天的学习进度

八、提供Excel函数

在日常工作中,经常需要用Excel来处理数据。为了提高数据处理的效率,我们会使用各种Excel函数。当需要实现某个功能但不清楚该用哪个Excel函数时,可以求助ChatGPT。将需求告诉ChatGPT后,它会提供相应的Excel函数解决方案。

Prompt:识别图中文字,将其制作成表格,用什么公司可以计算大众的总销量

计算大众(Volkswagen)品牌车型的总销量,我们需要找到所有大众品牌的车型并求和。在该表中,大众品牌的车型是朗逸和速腾。

用Excel公式可以计算大众的总销量:

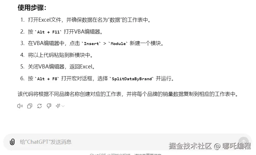
九、创建Excel宏

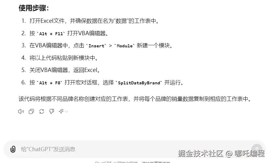
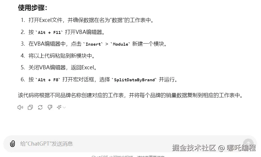
处理更复杂的数据问题时,需要使用Excel宏功能。宏是一段可以重复执行的代码,使用VBA语言编写。通过ChatGPT,可以轻松编写宏代码。下面仍以表3.1中的内容为例,展示如何通过ChatGPT创建Excel宏代码,完成数据处理任务。

Prompt:请编写一段VBA代码,将不同品牌的汽车销量放到不同的sheet中。

以下是一个VBA代码示例,用于将不同品牌的汽车销量数据分割到不同的工作表(sheet)中。假设你的数据在"数据"工作表中,第一列是品牌名称,第二列是销量。

Sub SplitDataByBrand()
    Dim ws As Worksheet
    Dim newWs As Worksheet
    Dim lastRow As Long
    Dim brandRange As Range
    Dim cell As Range
    Dim brandName As String
    Dim wsExists As Boolean
    
    ' 定义数据所在的工作表
    Set ws = ThisWorkbook.Sheets("数据")
    
    ' 获取最后一行
    lastRow = ws.Cells(ws.Rows.Count, 1).End(xlUp).Row
    
    ' 获取品牌列的范围
    Set brandRange = ws.Range("A2:A" & lastRow)
    
    ' 遍历每个品牌
    For Each cell In brandRange
        brandName = cell.Value
        wsExists = False
        
        ' 检查是否已经存在该品牌的工作表
        For Each newWs In ThisWorkbook.Sheets
            If newWs.Name = brandName Then
                wsExists = True
                Exit For
            End If
        Next newWs
        
        ' 如果不存在,则创建新的工作表
        If Not wsExists Then
            Set newWs = ThisWorkbook.Sheets.Add(After:=ThisWorkbook.Sheets(ThisWorkbook.Sheets.Count))
            newWs.Name = brandName
            ' 创建表头
            newWs.Range("A1").Value = "品牌"
            newWs.Range("B1").Value = "销量"
        Else
            Set newWs = ThisWorkbook.Sheets(brandName)
        End If
        
        ' 复制数据到相应的工作表
        lastRow = newWs.Cells(newWs.Rows.Count, 1).End(xlUp).Row + 1
        newWs.Cells(lastRow, 1).Value = cell.Value
        newWs.Cells(lastRow, 2).Value = cell.Offset(0, 1).Value
    Next cell
    
    MsgBox "数据已成功分割到不同品牌的工作表中!"
End Sub

十、创建Word宏

在Word中也可以使用宏功能完成一些复杂任务。同样,ChatGPT也可以编写Word中的宏代码。

在Word中编写一段VBA代码,计算每段的字数,并显示在段首。

十一、创建思维导图

思维导图以其直观和便捷性,非常适用于学习和工作。通过使用思维导图的标记语言,可以借助ChatGPT生成思维导图的格式文本,然后利用相关工具进行转换,从而快速获得美观的思维导图。

利用ChatGPT生成思维导图,有至少四种方法:

  • 方法一:使用ChatGPT生成Markdown语法的思维导图文本,然后在Markmap网站进行转换。
  • 方法二:直接使用ChatMind生成思维导图。
  • 方法三:利用ChatGPT生成Mindmap标记语言的思维导图文本,然后在mermaid.live网站进行转换。
  • 方法四:通过ChatGPT生成PlantUML格式的思维导图文本,然后在diagrams网站进行转换。

以下详细介绍方法一,其他方法与此类似,这里不再赘述。

步骤1:使用ChatGPT生成Markdown语法的思维导图文本。

Prompt:请用Markdown语法生成一个学习Java的思维导图,包括Java基础、JavaWeb、MySQL、Spring、SpringMVC、MyBatis、SpringBoot

下面就是ChatGPT4o生成的Markdown版本的思维导图。

# Java 学习思维导图

## Java基础
- 数据类型
  - 基本数据类型
  - 引用数据类型
- 控制结构
  - 条件语句
  - 循环语句
- 面向对象
  - 类与对象
  - 继承
  - 多态
  - 封装
- 常用类
  - 字符串
  - 集合
  - 异常处理

## JavaWeb
- Servlet
  - 生命周期
  - 配置与部署
- JSP
  - 基本语法
  - 表达式语言
  - JSTL
- MVC模式
  - 模型
  - 视图
  - 控制器

## MySQL
- 数据库基础
  - 表的创建与管理
  - 数据类型
- SQL语法
  - 查询
  - 插入
  - 更新
  - 删除
- 索引与视图
  - 索引
  - 视图
- 高级特性
  - 事务
  - 存储过程
  - 触发器

## Spring
- 核心概念
  - IOC
  - AOP
- 常用模块
  - Spring Core
  - Spring Context
  - Spring ORM
- 配置
  - XML配置
  - 注解配置
  - Java配置

## SpringMVC
- 基本概念
  - 请求与响应
  - 处理器映射
- 控制器
  - @Controller
  - @RequestMapping
- 数据绑定
  - 表单数据
  - JSON数据
- 视图解析
  - JSP视图
  - Thymeleaf视图

## MyBatis
- 基本概念
  - SQL映射
  - 配置文件
- 动态SQL
  - if
  - choose
  - where
  - trim
- 映射配置
  - 一对一
  - 一对多
- 缓存机制
  - 一级缓存
  - 二级缓存

## SpringBoot
- 项目构建
  - 初始化项目
  - 配置文件
- 自动配置
  - 基本原理
  - 自定义配置
- 常用功能
  - 日志
  - 数据库访问
  - Web开发
- 部署
  - 打包
  - 部署

步骤2:复制使用Markdown语法编写的思维导图文本,并将其粘贴到Markmap网站。这样即可自动生成思维导图,如图所示。

十二、解决办公软件常见问题

在处理各类办公软件任务时,用户常常遇到各种问题,如格式调整、数据计算、图表制作和功能实现等。通常,人们会使用百度或谷歌等搜索引擎来寻找解决方案,但这往往需要花费大量时间和精力来筛选和尝试不同的方法。现在,用户可以直接向ChatGPT提问,获取及时、准确和实用的解决方案。

Prompt:请找出汽车销量表格中的纯油车,并将其单独输出生成表格

Prompt:将纯油车Excel转为Word,并输出

获取途径

👉 GPT功能:

  1. GPT-4o知识问答:支持1000+token上下文记忆功能
  2. 最强代码大模型Code Copilot:代码自动补全、代码优化建议、代码重构等
  3. DALL-E AI绘画:AI绘画 + 剪辑 = 自媒体新时代
  4. 专职家教:精通语数外,拍照上传即可识别问题,给出权威回答
  5. 论文小能手:写论文大模型Consensus、论文降重大模型
  6. 联网查询(平替百度) 、上传文件、数据分析等。

👉使用地址:国内直接使用ChatGPT4o

👉也可以私信哪吒,备注:AI,抢先使用ChatGPT4o