文献解读-多组学-第十七期|《基于多组学分析和综合模型的三阴性乳腺癌腋窝淋巴结转移预测》

67 阅读5分钟

文献解读-Multi-omics2.png 关键词:多组学分析;基因测序;多组学模型;


文献简介

  • 标题(英文) :Prediction of axillary lymph node metastasis in triple-negative breast cancer by multi-omics analysis and an integrated model
  • 标题(中文) :基于多组学分析和综合模型的三阴性乳腺癌腋窝淋巴结转移预测
  • 发表期刊:Annals of Translational Medicine
  • 作者单位:复旦大学上海肿瘤中心乳腺外科等
  • 发表年份:2022
  • 文章地址dx.doi.org/10.21037/at…

1.png

图1 文献介绍

为避免不必要的术后并发症,必须选择无腋窝淋巴结 (LN) 转移的乳腺癌患者。目前,乳腺癌的淋巴转移LNM预测模型有几种,其中大多数是基于临床病理学。然而,与其他亚型相比,这些模型对三阴性乳腺癌(TNBC)的预测性能较差。一些研究试图利用信使RNA(mRNA)测序数据预测乳腺癌淋巴结转移状态,但这些模型仍然无法准确预测TNBC中的腋窝LNM。

本研究通过研究LN阳性和LN阴性患者之间的差异,共选取445例具有淋巴结状态和多组学数据的TNBC患者,并分为训练集和验证集,分析了临床病理学特征和多组学数据,进行了生物标志物发现,并将这些生物标志物用于建立多组学模型。


测序流程

2.png

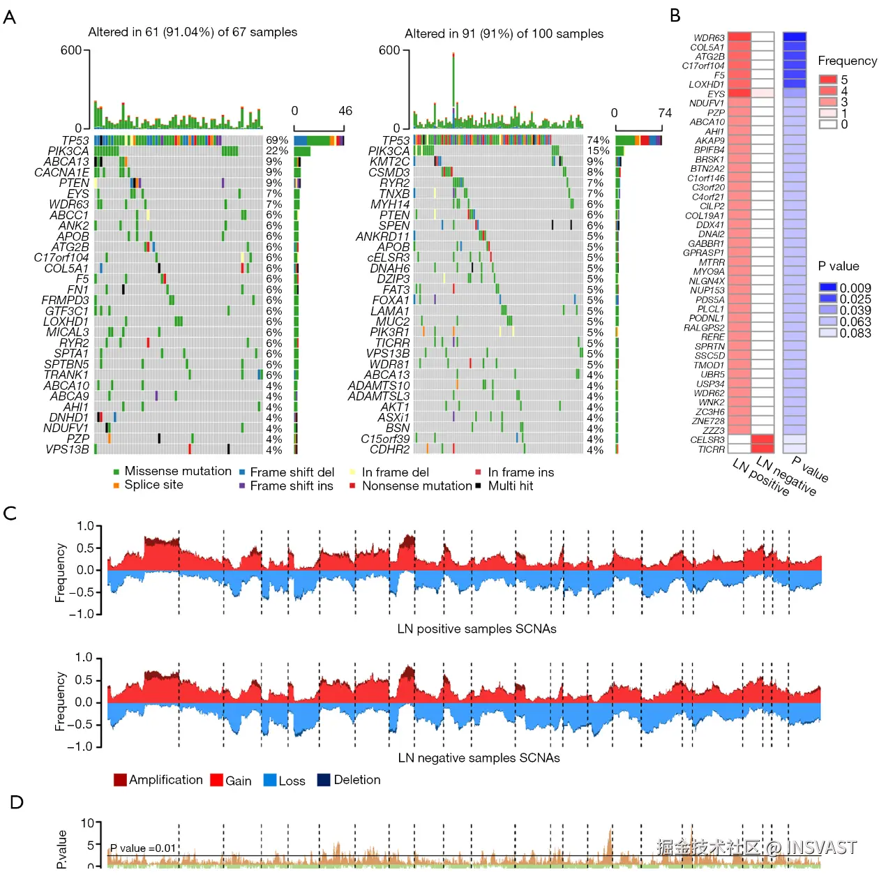
图2 LN 阳性和 LN 阴性患者之间的基因组差异。(A) LN阳性和LN阴性患者的突变特征。每列代表一个单独的患者。上条形图显示 TMB。右边的数字表示每个基因的突变频率。(B)LN阳性和LN阴性患者突变差异显著。突变事件的数量和精确的 P 值(Fisher 精确检验)显示在图中。(C) LN 阳性和 LN 阴性患者的 SCNA。每个竖条代表基因中扩增(深红色)、增益(浅红色)、缺失(深蓝色)和丢失(浅蓝色)的频率。(D) 在扩增中心(黄色)或以删除为中心(绿色)计算(Fisher 精确检验)中比较 LN 阳性和 LN 阴性患者之间的 SCNA。LN, 淋巴结;TMB,肿瘤突变负荷;SCNAs,体细胞拷贝数改变。

3.jpg

图 3 LN 阳性和 LN 阴性患者转录组的差异。(A)LN 阳性和 LN 阴性患者 RNA 表达的差异。红色,LN 阳性患者延长;蓝色,LN 阳性患者缩短;灰色,无明显变化。横线代表 P=0.05。(B) LN 阳性患者上调基因的 GO 富集分析。点的大小代表通路中基因的数量,颜色代表调整后的 P 值。(C)LN 阳性患者上调基因的 KEGG 富集分析。点的大小代表通路中基因的数量,颜色代表调整后的 P 值。LN,淋巴结;GO,基因本体;KEGG,京都基因和基因组百科全书。

4.jpg

图4 研究队列的构成 (A)所有资料分为腋窝LN阳性组和LN阴性组:(I)共纳入445例患者,腋窝LN阳性169例,腋窝LN阴性276例;(II)全外显子组测序(WES,n=265);(三) SCNA(n=385);(IV)转录组(n=346)和(V)队列中所有患者均有临床病理学信息。(B) 训练和验证集的定义。根据手术时间将整个队列分为训练集(n = 305,68.5%)和验证集(n = 140,31.5%)。LN,淋巴结;SCNA,体细胞拷贝数改变;TNBC,三阴性乳腺癌。

本研究发现,与LN阴性患者相比,LN阳性患者的突变事件数量增加,而LN阳性病例体细胞拷贝数改变(SCNAs)的扩增和缺失频率较低。在分析了上调的基因相关途径后,发现中性粒细胞相关途径在LN阳性患者中富集。基于这些组学分析,利用5个预测因子构建多组学模型,该模型表现出优于使用单个组学数据的模型(在训练集中AUC为0.790,在验证集中AUC为0.807)。在体细胞突变检测过程中,Sentieon 中TNseq 和 TNscope 两个体细胞突变检测模块被用于精准的变异发现。

5.png

图5 Sentieon的作用

Sentieon软件团队拥有丰富的软件开发及算法优化工程经验,致力于解决生物数据分析中的速度与准确度瓶颈,为来自于分子诊断、药物研发、临床医疗、人群队列、动植物等多个领域的合作伙伴提供高效精准的软件解决方案,共同推动基因技术的发展。 截至2023年3月份,Sentieon已经在全球范围内为1300+用户提供服务,被世界一级影响因子刊物如NEJM、Cell、Nature等广泛引用,引用次数超过700篇。此外,Sentieon连续数年摘得了Precision FDA、Dream Challenges等多个权威评比的桂冠,在业内获得广泛认可。


文献讨论

6.png

图6 文献讨论

目前,根据各种方法的术前评估,部分乳腺癌患者可免于SLNB。这减少了侵入性手术引起的疼痛,同时保留了低估腋窝 LNM 的风险。因此,需要更多的工具来准确评估ALN转移的风险,并选择符合SLNB豁免条件的合适患者。仅使用临床因素很难预测 TNBC 的 LN 状态。研究者旨在为 TNBC 患者提供更多证据,说明他们是否可以免于 LN 手术切除。在这项研究中,研究者纳入了临床病理学信息以及基因组和转录组学数据。通过分析比较,研究者发现4个组学数据集中的LN阳性病例和LN阴性病例之间存在明显的特征。然后,研究者进一步选择了每个组学数据集的最关键特征,以构建一个集成的多组学模型,该模型比基于单个组学的模型表现更好。


总结

综上所述,在分析了最大的TNBC多组学队列后,本研究确定了与LNM相关的潜在临床和分子特征。基于多组学数据开发了稳健的LNM 状态预测模型,该发现为在TNBC患者中的个性化治疗和管理提供了新的视角和潜在帮助。