Nodejs之Nest.js框架

226 阅读11分钟

Nest (NestJS) 是一个用于构建高效、可扩展的 Node.js 服务器端应用程序的开发框架。它利用 JavaScript 的渐进增强的能力,使用并完全支持 TypeScript (仍然允许开发者使用纯 JavaScript 进行开发),并结合了 OOP (面向对象编程)、FP (函数式编程)和 FRP (函数响应式编程)。

在底层,Nest 构建在强大的 HTTP 服务器框架上,例如 Express (默认),并且还可以通过配置从而使用 Fastify

Nest 在这些常见的 Node.js 框架 (Express/Fastify) 之上提高了一个抽象级别,但仍然向开发者直接暴露了底层框架的 API。这使得开发者可以自由地使用适用于底层平台的无数的第三方模块。

nestjs.bootcss.com/

nestjs.com/

1. Reflect

1.1 Reflect

  • Reflect对象与Proxy对象一样,也是 ES6 为了操作对象而提供的新 API
  • JS 的装饰器更多的是存在于对函数或者属性进行一些操作,比如修改他们的值,代理变量,自动绑定 this 等等功能
  • 但是却无法实现通过反射来获取究竟有哪些装饰器添加到这个类/方法上,于是 Reflect Metadata 应运而生

1.2 Reflect Metadata

  • Reflect Metadata简单来说,你可以通过装饰器来给类添加一些自定义的信息
  • 然后通过反射将这些信息提取出来

1.2.1 defineMetadata

// define metadata on an object or property
Reflect.defineMetadata(metadataKey, metadataValue, target);
Reflect.defineMetadata(metadataKey, metadataValue, target, propertyKey);

// get metadata value of a metadata key on the prototype chain of an object or property
let result = Reflect.getMetadata(metadataKey, target);
let result = Reflect.getMetadata(metadataKey, target, propertyKey);
let target = {};
Reflect.defineMetadata("name", "hs", target);
Reflect.defineMetadata("name", "world", target, 'hello');
console.log(Reflect.getOwnMetadata("name", target));
console.log(Reflect.getOwnMetadata("name", target, "hello"));

1.2.2 decorator

  • 所有的对类的修饰,都是定义在类这个对象上面的
  • 而所有的对类的属性或者方法的修饰,都是定义在类的原型上面的,并且以属性或者方法的 key 作为 property
// apply metadata via a decorator to a constructor
@Reflect.metadata(metadataKey, metadataValue)
class C {
  // apply metadata via a decorator to a method (property)
  @Reflect.metadata(metadataKey, metadataValue)
  method() {}
}
import 'reflect-metadata';
let target = {};
Reflect.defineMetadata('name','hs',target);
Reflect.defineMetadata('name', 'world', target,'hello');
console.log(Reflect.getOwnMetadata('name',target));
console.log(Reflect.getOwnMetadata('name', target, 'hello'));
console.dir(target);

function classMetadata(key,value){
     return function(target){
         Reflect.defineMetadata(key, value, target);
     }
}
function methodMetadata(key, value) {
    //target类的原型
    return function (target,propertyName) {
        //Person.prototype.hello.name=world
        Reflect.defineMetadata(key, value, target, propertyName);
    }
}
//decorator
//给类本身增加元数据
//@Reflect.metadata('name','Person')
@classMetadata('name', 'Person')
class Person{
    //给类的原型增加元数据
  //@Reflect.metadata('name', 'world')
   @methodMetadata('name', 'world')
   hello():string{ return 'world'}
}
console.log(Reflect.getMetadata('name', Person));
console.log(Reflect.getMetadata('name', new Person(),'hello'));

1.2 tsconfig.json

1.2.1 tsconfig.json

{
  "compilerOptions": {
    "module": "commonjs",
    "declaration": true,
    "removeComments": true,
    "emitDecoratorMetadata": true,
    "experimentalDecorators": true,
    "target": "es2017",
    "sourceMap": true,
    "outDir": "./dist",
    "baseUrl": "./",
    "incremental": true
  },
  "exclude": [
    "node_modules",
    "dist"
  ]
}

1.2.2 tsconfig.build.json

{
    "extends": "./tsconfig.json",
    "exclude": [
        "node_modules",
        "test",
        "dist",
        "**/*spec.ts"
    ]
}

2. IOC和DI

2.1 创建电脑

export interface Monitor{}
class Monitor27inch implements Monitor{}
interface Host{}
class LegendHost implements Host { }
class Computer{
    monitor:Monitor;
    host:Host;
    constructor(){
        this.monitor = new Monitor27inch();
        this.host = new LegendHost();
    }
    startup(){
        console.log('组装好了,可以开机了');
    }
}
let computer = new Computer();
computer.startup();
  • 问题
    • 无法传递不同的零件实例
    • 需要自己手工创建零件实例

2.2 可以传递零件

interface Monitor{}
class Monitor27inch implements Monitor{}
interface Host{}
class LegendHost implements Host { }
export class Computer{
    monitor:Monitor;
    host:Host;
    constructor(monitor, host){
        this.monitor = monitor;
        this.host = host;
    }
    startup(){
        console.log('组装好了,可以开机了');
    }
}
+let monitor = new Monitor27inch();
+let host = new LegendHost();
+let computer = new Computer(monitor, host);
computer.startup();

2.3 Ioc和DI

2.3.1 IoC(Inversion of Control)

  • IoC(Inversion of Control)即控制反转。在开发中, IoC 意味着你设计好的对象交给容器控制,而不是使用传统的方式,在对象内部直接控制
  • 谁控制谁,控制什么,为何是反转,哪些方面反转了
    • 谁控制谁,控制什么:在传统的程序设计中,我们直接在对象内部通过 new 的方式创建对象,是程序主动创建依赖对象; 而 IoC 是有专门一个容器来创建这些对象,即由 IoC 容器控制对象的创建,谁控制谁?当然是 IoC 容器控制了对象;控制什么?主要是控制外部资源(依赖对象)获取
    • 为何是反转了,哪些方面反转了:有反转就有正转,传统应用程序是由我们自己在程序中主动控制去获取依赖对象,也就是正转; 而反转则是由容器来帮忙创建及注入依赖对象,为何是反转?因为由容器帮我们查找及注入依赖对象,对象只是被动的接受依赖对象,所以是反转了;哪些方面反转了?依赖对象的获取被反转了
  • IoC是一种思想,是面向对象编程中的一种设计原则,可以用来减低计算机代码之间的耦合度
  • 传统应用程序都是由我们在类内部主动创建依赖对象,从而导致类与类之间高耦合,难于测试; 有了 IoC 容器后,把创建和查找依赖对象的控制权交给了容器,由容器注入组合对象,所以对象之间是松散耦合。 这样也便于测试,利于功能复用,更重要的是使得程序的整个体系结构变得非常灵活
  • 其实 IoC 对编程带来的最大改变不是从代码上,而是思想上,发生了主从换位的变化。应用程序本来是老大,要获取什么资源都是主动出击,但在 IoC 思想中,应用程序就变成被动了,被动的等待 IoC 容器来创建并注入它所需的资源了

2.3.2 DI(Dependency Injection)

  • 对于控制反转来说,其中最常见的方式叫做 依赖注入,简称为 DI(Dependency Injection)

  • 组件之间的依赖关系由容器在运行期决定,形象的说,即由容器动态的将某个依赖关系注入到组件之中

  • 通过依赖注入机制,我们只需要通过简单的配置,而无需任何代码就可指定目标需要的资源,完成自身的业务逻辑,而不需要关心具体的资源来自何处,由谁实现

  • 理解 DI 的关键是

    谁依赖了谁,为什么需要依赖,谁注入了谁,注入了什么
    
    • 谁依赖了谁:当然是应用程序依赖 IoC 容器
    • 为什么需要依赖:应用程序需要 IoC 容器来提供对象需要的外部资源(包括对象、资源、常量数据)
    • 谁注入谁:很明显是 IoC 容器注入应用程序依赖的对象;
    • 注入了什么:注入某个对象所需的外部资源(包括对象、资源、常量数据)
  • IoC 和 DI 是同一个概念的不同角度描述,依赖注入明确描述了被注入对象依赖 IoC 容器配置依赖对象

image-20240709223740355

3. Nest.js

  • NestJS 是构建高效,可扩展的 Node.js Web 应用程序的框架
  • 它使用现代的 JavaScript 或 TypeScript(保留与纯 JavaScript 的兼容性),并结合 OOP(面向对象编程),FP(函数式编程)和FRP(函数响应式编程)的元素
  • NestJS 旨在提供一个开箱即用的应用程序体系结构,允许轻松创建高度可测试,可扩展,松散耦合且易于维护的应用程序

3.1 安装依赖

cnpm i @nestjs/core @nestjs/common @nestjs/platform-express rxjs reflect-metadata -D

3.2 实现应用

3.2.1 main.ts

src\main.ts

import { NestFactory } from '@nestjs/core';
import { AppModule } from './app.module';

async function bootstrap() {
  const app = await NestFactory.create(AppModule);
  await app.listen(3000);
}
bootstrap();

3.2.2 app.module.ts

src\app.module.ts

import { Module } from '@nestjs/common';
import { AppController } from "./app.controller";
@Module({
  controllers: [AppController]
})
export class AppModule {}

3.2.3 app.controller.ts

src\app.controller.ts

import { Get, Controller } from "@nestjs/common";

@Controller('/')
export class AppController {
  @Get('/hello')
  hello() {
    return 'hello';
  }
}

3.2.4 package.json

  "scripts": {
    "start:dev": "nest start --watch"
  },

3.3 依赖注入

3.3.1 src\main.ts

import { Module } from '@nestjs/common';
import { AppController } from "./app.controller";
+import { AppService } from "./app.service";
+import { UseClassLoggerService, UseValueLoggerService, UseValueLoggerServiceStringToken, UseFactoryLoggerService } from "./logger.service";

@Module({
  controllers: [AppController],
+  providers: [
    AppService,
+    {
+      provide: UseClassLoggerService,
+      useClass: UseClassLoggerService
+    },
+    {
+      provide: UseValueLoggerService,
+      useValue: new UseValueLoggerService()
+    },
+    {
+      provide: 'StringToken',
+      useValue: new UseValueLoggerServiceStringToken()
+    },
+    {
+      provide: 'FactoryToken',
+      useFactory: () => new UseFactoryLoggerService()
+    }
+  ]
+})
export class AppModule {}

3.3.2 app.controller.ts

src\app.controller.ts

import { Get, Controller,Inject } from "@nestjs/common";
import { AppService } from "./app.service";
+import { UseClassLoggerService, UseValueLoggerService, UseFactoryLoggerService, UseValueLoggerServiceStringToken } from "./logger.service";
@Controller('/')
export class AppController {
  constructor(
+    private readonly appService: AppService,
+    private readonly useClassLoggerService: UseClassLoggerService,
+    private readonly useValueLoggerService: UseValueLoggerService,
+    @Inject("StringToken") private readonly useValueLoggerServiceStringToken: UseValueLoggerServiceStringToken,
+    @Inject("FactoryToken")  private readonly useFactoryLoggerService: UseFactoryLoggerService
+    ) { }
  @Get('/hello')
  hello() {
+    this.useClassLoggerService.log('useClassLoggerService');
+    this.useValueLoggerService.log('useValueLoggerService');
+    this.useValueLoggerServiceStringToken.log('StringToken');
+    this.useFactoryLoggerService.log('FactoryToken');
    return this.appService.getHello();
  }
}

3.3.3 src\app.service.ts

src\app.service.ts

import { Injectable } from "@nestjs/common";
+import { UseClassLoggerService } from "./logger.service";
@Injectable()
export class AppService {
+  constructor(private readonly useClassLoggerService: UseClassLoggerService,){}
  getHello(): string {
+    this.useClassLoggerService.log('getHello');
    return "Hello";
  }
}

3.3.4 logger.service.ts

src\app.logger.ts

import { Injectable } from "@nestjs/common";

@Injectable()
export class UseClassLoggerService {
  constructor(){
    console.log('创建 UseClassLoggerService');
  }
  log(message:string) {
   console.log(message);
  }
}


export class UseValueLoggerService {
  log(message: string) {
    console.log(message);
  } 
}
export class UseValueLoggerServiceStringToken {
  log(message: string) {
    console.log(message);
  }
}
export class UseFactoryLoggerService {
  log(message: string) {
    console.log(message);
  }
}

image-20240709223806106

4. IOC

4.1 注册Provider

4.1 type.ts

export interface Type<T>{
    new(...args: any[]): T;
}
//class Person{}
//let t:Type<Person> = Person;s

4.2 Container.ts

import {Provider,Token} from "./provider";
export class Container {
    public providers = new Map<Token<any>, Provider<any>>();
    addProvider<T>(provider: Provider<T>) {
        this.providers.set(provider.provide, provider);
    }
}

4.3 provider.ts

provider.ts

import { Type } from "./type";
export class InjectionToken {
    constructor(public injectionIdentifier: string) { }
}
//Token 类型是一个联合类型,既可以是一个函数类型也可以是 InjectionToken 类型
export type Token<T> = Type<T> | InjectionToken;

export interface BaseProvider<T> {
    provide: Token<T>;
}

export interface ClassProvider<T> extends BaseProvider<T> {
    provide: Token<T>;
    useClass: Type<T>;
}

export interface ValueProvider<T> extends BaseProvider<T> {
    provide: Token<T>;
    useValue: T;
}

export interface FactoryProvider<T> extends BaseProvider<T> {
    provide: Token<T>;
    useFactory: () => T;
}

export type Provider<T> =
    | ClassProvider<T>
    | ValueProvider<T>
    | FactoryProvider<T>;    

4.4 index.ts

export * from "./container";

4.5 ioc\index.spec.ts

import {Container} from './';
let container = new Container();
const point = { x: 100,y:100 };
class BasicClass { }
// 注册ClassProvider
container.addProvider({ provide: BasicClass, useClass: BasicClass });
// 注册ValueProvider
container.addProvider({ provide: BasicClass, useValue: point });
// 注册FactoryProvider
container.addProvider({ provide: BasicClass, useFactory: () => point });
console.log(container.providers);

4.2 装饰器

4.2.1 Injectable

  • Injectable 装饰器用于表示此类可以自动注入其依赖项,该装饰器属于类装饰器
  • 类装饰器顾名思义,就是用来装饰类的。它接收一个参数:target: TFunction,表示被装饰的类
declare type ClassDecorator = <TFunction extends Function>(target: TFunction) => TFunction;

4.2.2 Inject

  • Inject装饰器属于参数装饰器
  • 参数装饰器顾名思义,是用来装饰函数参数,它接收三个参数
    • target: Object —— 被装饰的类
    • propertyKey: string | symbol —— 方法名
    • parameterIndex: number —— 方法中参数的索引值
declare type ParameterDecorator = (target: Object, 
  propertyKey: string | symbol, parameterIndex: number ) => void

4.2.3 实现

4.2.3.1 Injectable.ts

import "reflect-metadata";
const INJECTABLE_METADATA_KEY = Symbol("INJECTABLE_KEY");

export function Injectable() {
    return function (target: any) {
        Reflect.defineMetadata(INJECTABLE_METADATA_KEY, true, target);
        return target;
    };
}

4.2.3.2 Inject.ts

import 'reflect-metadata';
import { Token } from './provider';

const INJECT_METADATA_KEY = Symbol('INJECT_KEY');

export function Inject(token: Token<any>) {
    return function (target: any, _: string | symbol, index: number) {
        Reflect.defineMetadata(INJECT_METADATA_KEY, token, target, `index-${index}`);
        return target;
    };
}

4.3 实现 inject

  • inject 方法所实现的功能就是根据 Token 获取与之对应的对象

4.3.1 Container.ts

import {
    Provider, Token, InjectionToken,
    ClassProvider, ValueProvider,FactoryProvider,
    isClassProvider, isValueProvider,isFactoryProvider} from "./provider";
import { Type } from "./type";    
export class Container {
    public providers = new Map<Token<any>, Provider<any>>();
    addProvider<T>(provider: Provider<T>) {
        this.providers.set(provider.provide, provider);
    }
    inject<T>(type: Token<T>): T {
        let provider = this.providers.get(type);
        return this.injectWithProvider(type, provider);
    }
    private injectWithProvider<T>(type: Token<T>, provider?: Provider<T>): T {
        if (isClassProvider(provider)) {
            //TODO
        } else if (isValueProvider(provider)) {
            return this.injectValue(provider as ValueProvider<T>);
        } else if (isFactoryProvider(provider)){
            return this.injectFactory(provider as FactoryProvider<T>);
        }
    }
    private injectValue<T>(valueProvider: ValueProvider<T>): T {
        return valueProvider.useValue;
    }
    private injectFactory<T>(valueProvider: FactoryProvider<T>): T {
        return valueProvider.useFactory();
    }
}

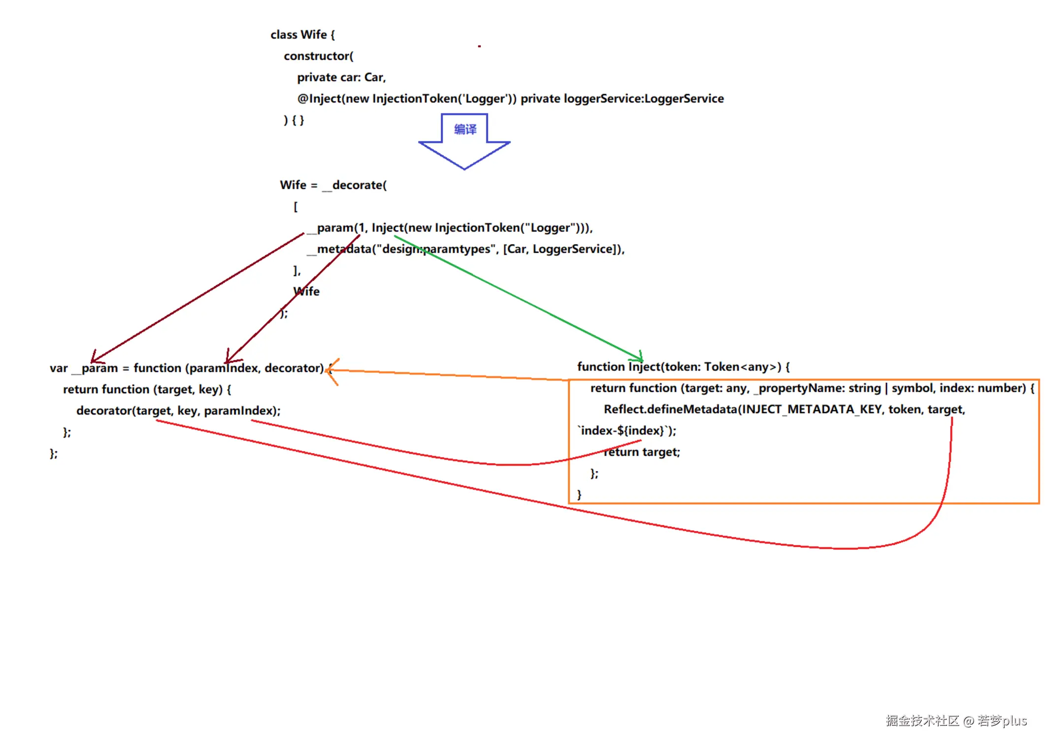
4.4 __metadata

  • __decorate:执行装饰器的函数,被执行的装饰器分为四类,类装饰器、参数装饰器、方法装饰器,还有一类特殊的装饰器是ts编译选项

    emitDecoratorMetadata
    

    生成的装饰器,用来定义一些特殊元数据design:paramtypes等,这些特殊元数据可以获取编译之前的类型信息

    • 参数类型元数据使用元数据键"design:type"
    • 参数类型元数据使用元数据键"design:paramtypes"
    • 返回值类型元数据使用元数据键"design:returntype"
  • __metadata: 类装饰器工厂,获取的装饰器会将指定键值对与类关联起来

  • __param: 参数装饰器工厂,根据参数下标、参数装饰器、获取最终的装饰器,并且将参数下标传递给装饰器

image-20240709223829442

tsc params/index.ts --experimentalDecorators --emitDecoratorMetadata --target es5

4.4.1 装饰器

/**
 * 类装饰器
 * @param constructor 类的构造函数
 */
function classDecorator(constructor: Function) {}
/**
 * 属性装饰器
 * @param target 静态成员来说是类的构造函数,对于实例成员是类的原型对象
 * @param property  属性的名称
 */
function propertyDecorator(target: any, property: string) {}
/**
 * 方法装饰器
 * @param target 静态成员来说是类的构造函数,对于实例成员是类的原型对象
 * @param property 方法的名称
 * @param descriptor 方法描述符
 */
function methodDecorator(target: any, property: string, descriptor: PropertyDescriptor) { }
/**
 * 参数装饰器
 * @param target 静态成员是类的构造函数,实例成员是类的原型对象
 * @param methodName 方法名
 * @param paramsIndex 参数在函数列表中的索引
 */
function paramDecorator(target: any, methodName: string, paramsIndex: number) { }

4.4.2 params\index.ts

import 'reflect-metadata';
interface Type<T> {
    new(...args: any[]): T;
}
class InjectionToken {
    constructor(public injectionIdentifier: string) { }
}
type Token<T> = Type<T> | InjectionToken;

const INJECT_METADATA_KEY = 'INJECT_KEY';

function Inject(token: Token<any>) {
    return function (target: any, _propertyName: string | symbol, index: number) {
        Reflect.defineMetadata(INJECT_METADATA_KEY, token, target, `index-${index}`);
        return target;
    };
}

class Car { }

class LoggerService { }

class Wife {
    constructor(
        private car: Car,
        @Inject(new InjectionToken('Logger')) private loggerService:LoggerService
    ) { }
}
console.log(Wife);

4.4.2 params\index.js

"use strict";
var __decorate = (this && this.__decorate) || function (decorators, target, key, desc) {
    var c = arguments.length, r = c < 3 ? target : desc === null ? desc = Object.getOwnPropertyDescriptor(target, key) : desc, d;
    if (typeof Reflect === "object" && typeof Reflect.decorate === "function") r = Reflect.decorate(decorators, target, key, desc);
    else for (var i = decorators.length - 1; i >= 0; i--) if (d = decorators[i]) r = (c < 3 ? d(r) : c > 3 ? d(target, key, r) : d(target, key)) || r;
    return c > 3 && r && Object.defineProperty(target, key, r), r;
};
var __metadata = (this && this.__metadata) || function (k, v) {
    if (typeof Reflect === "object" && typeof Reflect.metadata === "function") return Reflect.metadata(k, v);
};
var __param = (this && this.__param) || function (paramIndex, decorator) {
    return function (target, key) { decorator(target, key, paramIndex); }
};
Object.defineProperty(exports, "__esModule", { value: true });
require("reflect-metadata");
var InjectionToken = /** @class */ (function () {
    function InjectionToken(injectionIdentifier) {
        this.injectionIdentifier = injectionIdentifier;
    }
    return InjectionToken;
}());
var INJECT_METADATA_KEY = 'INJECT_KEY';
function Inject(token) {
    return function (target, _propertyName, index) {
        Reflect.defineMetadata(INJECT_METADATA_KEY, token, target, "index-" + index);
        return target;
    };
}
var Car = /** @class */ (function () {
    function Car() {
    }
    return Car;
}());
var LoggerService = /** @class */ (function () {
    function LoggerService() {
    }
    return LoggerService;
}());
var Wife = /** @class */ (function () {
    function Wife(car, loggerService) {
        this.car = car;
        this.loggerService = loggerService;
    }
    Wife = __decorate([
        __param(1, Inject(new InjectionToken('Logger'))),
        __metadata("design:paramtypes", [Car,
            LoggerService])
    ], Wife);
    return Wife;
}());
console.log(Wife);

4.4.3 params\imp.js

"use strict";
require("reflect-metadata");
/**
 * 装饰器执行器
 * @param {*} decorators 装饰器数组
 * @param {*} target 装饰器目标
 * @param {*} key 元数据键
 * @param {*} desc 方法的描述符
 */
var __decorate = function (decorators, target, key, desc) {
    /*获取参数长度,当参数长度小于3,说明目标就是target,否则目标为方法描述符
        描述符不存在时,通过key从target获取,即认为key是方法名 */
    var argsLength = arguments.length,
        decoratorTarget =
            argsLength < 3
                ? target
                : desc === null
                    ? (desc = Object.getOwnPropertyDescriptor(target, key))
                    : desc;
    /* 如果Reflect的decorate方法存在,则调用这个方法为目标调用装饰器方法数组,这个方法在reflect-metadata包中实现 */
    if (typeof Reflect === "object" && typeof Reflect.decorate === "function")
      decoratorTarget = Reflect.decorate(decorators, target, key, desc);
    /*
    如果Reflect.decorate方法不存在,则手动调用装饰方法,注意是倒序调用
    如果参数长度小于3说明是类装饰器,直接将类传递给装饰器方法
    如果参数长度等于3说明是类装饰器,但是key参数存在,与类一同传递给装饰器方法
    如果参数长度大于3说明是方法装饰器,将类、key、方法描述符传递给装饰器方法
    同时获取装饰器方法执行完毕的target给decoratorTarget,如果装饰器方法执行完毕没有返回值,则使用之前的decoratorTarget */ 
    else {
      for (var i = decorators.length - 1; i >= 0; i--) {
        let decorator = decorators[i];
        if (decorator) {
          decoratorTarget =
            (argsLength < 3
              ? decorator(decoratorTarget)
              : argsLength > 3
              ? decorator(target, key, decoratorTarget)
              : decorator(target, key)) || decoratorTarget;
        }
      }
    }
    /* 返回decoratorTarget,参数小于3时为类对象,参数大于3时为方法描述符,当为描述符时需要重新将其定义到target上 */
    return (
      argsLength > 3 &&
        decoratorTarget &&
        Object.defineProperty(target, key, decoratorTarget),
      decoratorTarget
    );
}

/**
 *  装饰器工厂,可以获取在类上定义指定键值对的装饰器,一般用来定义emitDecoratorMetadata
 * @param {*} k 属性名
 * @param {*} v 属性值
 */
var __metadata = function (k, v) {
    return Reflect.metadata(k, v);
};

/**
 * 参数装饰器工厂,用来获取参数装饰器
 * @param {*} paramIndex  参数下标
 * @param {*} decorator 装饰器
 * @param {*} target 装饰的目标为类
 * @param {*} key 属性名
*/
var __param = function (paramIndex, decorator) {
    return function (target, key) {
        decorator(target, key, paramIndex);
    };
};

var InjectionToken = (function () {
    function InjectionToken(injectionIdentifier) {
        this.injectionIdentifier = injectionIdentifier;
    }
    return InjectionToken;
})();
var INJECT_METADATA_KEY = "INJECT_KEY";
/**
 * 返回 token装饰器
 * @param {*} token 标识符 
 * @param {*} target 装饰的目标
 * @param {*} _propertyName 属性名
 * @param {*} index 索引
 */
function Inject(token) {
    return function (target, _propertyName, index) {
        Reflect.defineMetadata(INJECT_METADATA_KEY,token,target,"index-" + index);
        return target;
    };
}
var Car = (function () {
    function Car() { }
    return Car;
})();
var LoggerService = (function () {
    function LoggerService() { }
    return LoggerService;
})();
var Wife = (function () {
    function Wife(car, loggerService) {
        this.car = car;
        this.loggerService = loggerService;
    }
    Wife = __decorate(
        [
            __param(1, Inject(new InjectionToken("Logger"))),
            __metadata("design:paramtypes", [Car, LoggerService]),
        ],
        Wife
    );
    return Wife;
})();
console.log(Reflect.getMetadata(INJECT_METADATA_KEY, Wife, "index-1"));
console.log(Wife);

4.5 实现注入

4.5.1 Container.ts

import {
    Provider, Token, InjectionToken,
    ClassProvider, ValueProvider,FactoryProvider,
+    isClassProvider, isValueProvider,isFactoryProvider} from "./provider";
+import { getInjectionToken, } from "./inject";    
+import { Type } from "./type";    
+type InjectableParam = Type<any>;
+const REFLECT_PARAMS = "design:paramtypes";    
export class Container {
    public providers = new Map<Token<any>, Provider<any>>();
    addProvider<T>(provider: Provider<T>) {
        this.providers.set(provider.provide, provider);
    }
+    inject<T>(type: Token<T>): T {
+        let provider = this.providers.get(type);
+        return this.injectWithProvider(type, provider);
+    }
+    private injectWithProvider<T>(type: Token<T>, provider?: Provider<T>): T {
+        if (provider === undefined) {
+            throw new Error(`No provider for type ${this.getTokenName(type)}`);
+        }
+        if (isClassProvider(provider)) {
+            return this.injectClass(provider as ClassProvider<T>);
+        } else if (isValueProvider(provider)) {
+            return this.injectValue(provider as ValueProvider<T>);
+        } else if (isFactoryProvider(provider)){
+            return this.injectFactory(provider as FactoryProvider<T>);
+        }
+    }
+    private injectValue<T>(valueProvider: ValueProvider<T>): T {
+        return valueProvider.useValue;
+    }
+    private injectFactory<T>(valueProvider: FactoryProvider<T>): T {
+        return valueProvider.useFactory();
+    }
+    private injectClass<T>(classProvider: ClassProvider<T>): T {
+        const target = classProvider.useClass;
+        const params = this.getInjectedParams(target);
+        return Reflect.construct(target, params);
+    }
+    private getInjectedParams<T>(target: Type<T>) {
+        const argTypes = Reflect.getMetadata(REFLECT_PARAMS, target) as (
+            | InjectableParam
+            | undefined)[];
+        if (argTypes === undefined) {
+            return [];
+        }
+        return argTypes.map((argType, index) => {
+            const overrideToken = getInjectionToken(target, index);
+            const actualToken = overrideToken === undefined ? argType : overrideToken;
+            let provider = this.providers.get(actualToken);
+            return this.injectWithProvider(actualToken, provider);
+        });
+    }
+    private getTokenName<T>(token: Token<T>) {
+        return token instanceof InjectionToken
+            ? token.injectionIdentifier
+            : token.name;
+    }
}

4.5.2 ioc\provider.ts

import { Type } from "./type";
export class InjectionToken {
    constructor(public injectionIdentifier: string) { }
}
//Token 类型是一个联合类型,既可以是一个函数类型也可以是 InjectionToken 类型
export type Token<T> = Type<T> | InjectionToken;

export interface BaseProvider<T> {
    provide: Token<T>;
}

export interface ClassProvider<T> extends BaseProvider<T> {
    provide: Token<T>;
    useClass: Type<T>;
}

export interface ValueProvider<T> extends BaseProvider<T> {
    provide: Token<T>;
    useValue: T;
}

export interface FactoryProvider<T> extends BaseProvider<T> {
    provide: Token<T>;
    useFactory: () => T;
}

export type Provider<T> =
    | ClassProvider<T>
    | ValueProvider<T>
    | FactoryProvider<T>;

+export function isClassProvider<T>(
+    provider: BaseProvider<T>
+): provider is ClassProvider<T> {
+    return (provider as any).useClass !== undefined;
+}

+export function isValueProvider<T>(
+    provider: BaseProvider<T>
+): provider is ValueProvider<T> {
+    return (provider as any).useValue !== undefined;
+}

+export function isFactoryProvider<T>(
+    provider: BaseProvider<T>
+): provider is FactoryProvider<T> {
+    return (provider as any).useFactory !== undefined;
+}    

4.5.3 Inject.ts

ioc\Inject.ts

import 'reflect-metadata';
import { Token } from './provider';

const INJECT_METADATA_KEY = Symbol('INJECT_KEY');

export function Inject(token: Token<any>) {
    return function (target: any, _: string | symbol, index: number) {
        Reflect.defineMetadata(INJECT_METADATA_KEY, token, target, `index-${index}`);
        return target;
    };
}
export function getInjectionToken(target: any, index: number) {
    return Reflect.getMetadata(INJECT_METADATA_KEY, target, `index-${index}`) as
        | Token<any>
        | undefined;
}

4.5.4 Injectable.ts

ioc\Injectable.ts

import "reflect-metadata";
const INJECTABLE_METADATA_KEY = Symbol("INJECTABLE_KEY");

export function Injectable() {
    return function (target: any) {
        Reflect.defineMetadata(INJECTABLE_METADATA_KEY, true, target);
        return target;
    };
}

4.6 index.spec.ts

  • 测试一下注释是否正确
import { Container } from "./container";
import { Injectable } from "./injectable";
import { Inject } from "./inject";
import { InjectionToken } from "./provider";

const HouseStringToken = new InjectionToken("House");

@Injectable()
class Car { }

@Injectable()
class House { }

@Injectable()
class Wife {
    constructor(
        private car: Car,
        @Inject(HouseStringToken) private house: House
    ) { }
}

const container = new Container();

container.addProvider({
    provide: HouseStringToken,
    useValue: new House(),
});

container.addProvider({ provide: Car, useClass: Car });
container.addProvider({ provide: Wife, useClass: Wife });
const wife = container.inject(Wife);
console.dir(wife);

5. debugger

cnpm i ts-node typescript reflect-metadata -D

.vscode\launch.json

{
    "version": "0.2.0",
    "configurations": [
        {
            "name": "Debug ts",
            "type": "node",
            "request": "launch",
            "runtimeArgs": [
                "-r",
                "ts-node/register"
            ], //核心
            "args": [
                "${relativeFile}"
            ]
        }
    ]
}