ACL24录用论文出炉,LLM 们能分析出啥?

395 阅读1分钟

ACL24录用论文出炉,LLM 们能分析出啥?

2024年计算语言学年会(ACL2024)的录用论文列表已经公布,这为我们提供了一个深入了解当前自然语言处理(NLP)领域前沿研究的机会。本文统计了 ACL 900多篇论文的题目,并总结成了一个共计约46000 tokens 的 prompt,并通过几种国内国外的大型模型(LLMs)对ACL2024的结果进行分析,包括 InternLM2.5、Claude3.5、DeepSeek v2、gemini1.5 pro、GPT-4o 和 yi medium,并解读这些论文的趋势、创新点和研究热点。

InternLM 2.5 分析

除此之外我们问了 InternLM2.5 ,“ACL 24 中有哪些论文发布了新的评测基准?” 以下为回答

Claude3.5 分析

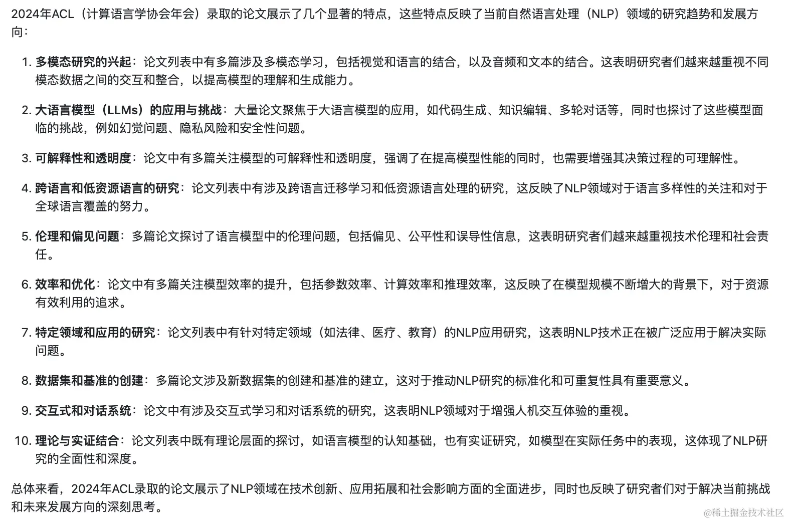
DeepSeek v2 分析

Gemini1.5 pro分析

GPT-4o 分析

yi medium 分析

结论

通过对几种先进的大型语言模型的分析,我们可以更全面地了解 ACL2024 录用论文的整体情况。这些 LLM 的总结,你 pick 哪一款呢,快来留言吧~

如果你想体验能和几款顶尖大模型一较高下的开源顶尖大模型 InternLM2.5,那你一定不能错过干货满满的书生浦语实战营。实战营讲解书生全套工具链。让你对大模型的训练、部署、推理、智能体一次学通。还有免费A100算力赠送哦!还等什么😧,快一起学起来吧!