RocketMQ之消费者,客户端设计和启动流程详解附带源码解析

71 阅读9分钟

1. 背景

本文是 RocketMQ 消费者系列的第二篇,介绍消费者相关类与调用关系,同时包含消费者启动流程。 看完本文能够对消息消费涉及到的相关类和消费流程有大体的了解。

2. 概要设计

2.1 消费者客户端设计

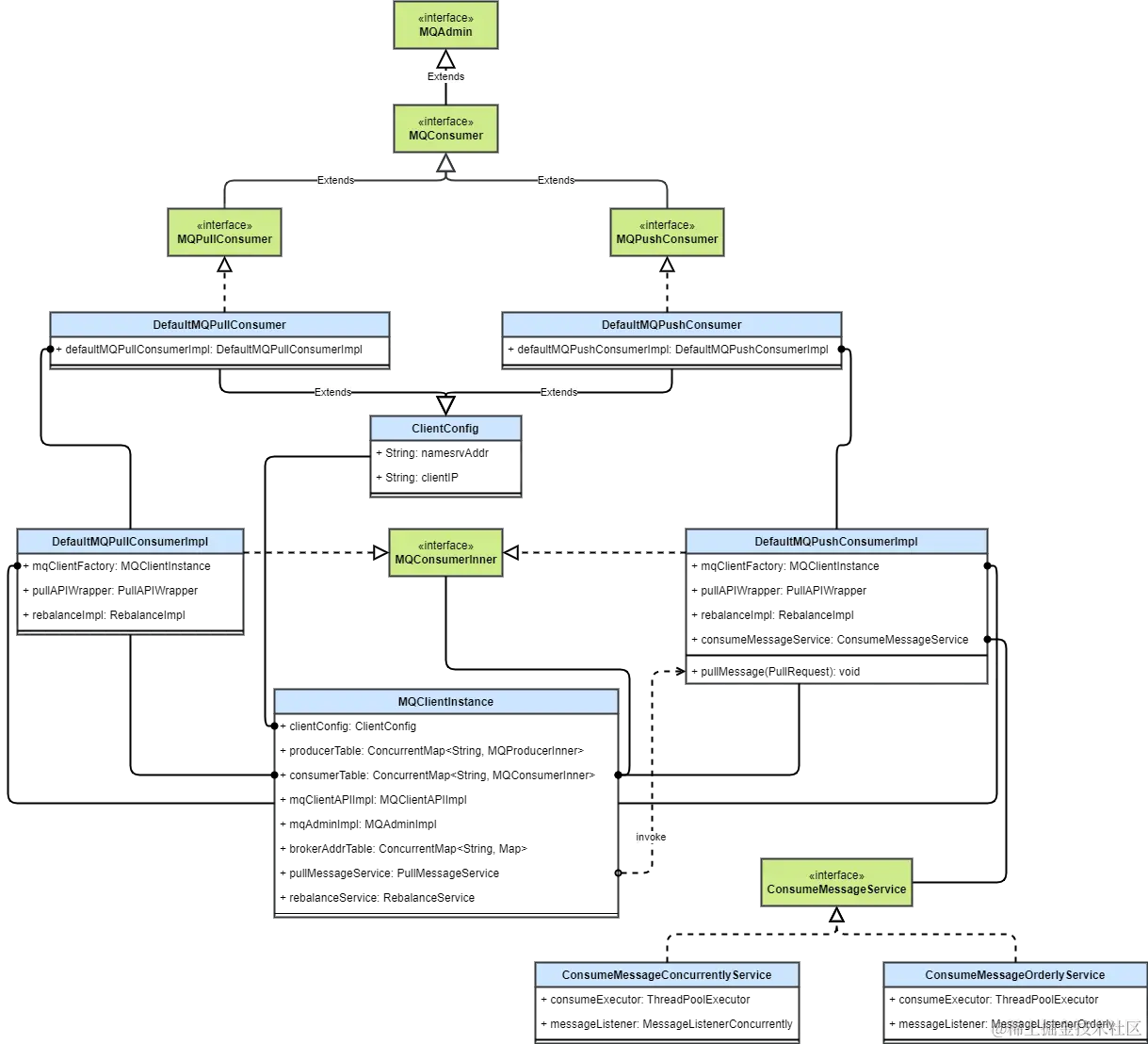
先看一下 RocketMQ 客户端代码中消费者相关的类图。

其中 DefaultMQPullConsumerDefaultMQPushConsumer 就是我们实际消费中需要新建的消费者对象。它们分别实现了消费者接口,扩展了客户端配置类。

新建 DefaultXXXXConsumer 对象时会在内部一个创建 DefaultMQXXXXConsumerImpl 对象。这里使用了代理模式,DefaultXXXXConsumer 对象只是一个壳,内部的大部分方法都通过调用代理 DefaultMQXXXXConsumerImpl 来执行。

DefaultMQXXXXConsumerImpl 实现类中包含了客户端实例 MQClientInstnace ,每个客户端进程一般只有一个这玩意。它的用处很多,比如保存路由和客户端信息,向 Broker 发送请求等。

2.2 消费者客户端启动

消费者的启动主要涉及上面讲到的 DefaultMQXXXXConsumerDefaultMQXXXXConsumerImplMQClientInstnace 这三个类。

2.2.1 新建消费者

  • 新建消费者时构造 DefaultMQXXXXConsumer 对象,指定队列负载算法,内部构造一个 DefaultMQXXXXConsumerImpl 对象。
  • DefaultMQXXXXConsumerImpl 设为刚创建状态,并新建重平衡服务 RebalanceService
  • 在首次启动前,DefaultMQXXXXConsumerImpl 对象中的 MQClientInstance 对象还没有被创建出来。

2.2.2 消费者启动

  • 启动命令也是在 DefaultMQXXXXConsumer 调用并代理到 DefaultMQXXXXConsumerImpl
  • 此时 DefaultMQXXXXConsumerImpl 会初始化一些服务和参数,然后创建一个 MQClientInstance 对象。
  • MQClientInstance 对象启动客户端的各种服务(Broker 通信、定时任务、消息拉取、重平衡……)

3. 详细设计

3.1 消费者客户端类设计

3.1.1 整体类图


3.1.2 消费者接口

由于需要支持拉和推两种消费模式,所以按通常的想法,消费者类的设计中将会有一个消费者接口,然后推消费者拉消费者接口分别扩展消费者接口。消费者接口提供一些共用方法,拉和推消费者实现拉消费和推消费方法。RocketMQ 就是这样做的。其中 MQConsumer 即消费者接口,扩展 MQAdmin 在这显得有些多余。

  • MQAdmin 接口提供了客户端的一些基本的管理接口,生产者、消费者和命令工具都扩展了它。
  • MQConsumer 接口很简单,主要提供了通过 Topic 获取读队列的方法 Set<MessageQueue> fetchSubscribeMessageQueues(final String topic)

3.1.3 拉 & 推模式消费者接口

接下来是拉消费者和推消费者接口。

如果我们自己来设计拉 & 推模式消费者接口,需要定义哪些方法?可以想象一下消费时要做的操作,就可以定义出相应的方法。

  • 拉模式消费者的消费步骤为:拉取消息,执行消费逻辑,上报消费进度,如果有需要的话对于消费失败的消息还需要发回 Broker 重新消费。
  • 推模式消费者消费步骤更简单,只需要订阅一个 Topic,然后指定消费回调函数,即可在收到消息时自动消费。

RocketMQ 的拉 & 推模式消费者接口就定义了这些方法,先来看一下类图:

MQPullConsumer

  • void registerMessageQueueListener(final String topic, final MessageQueueListener listener) 方法注册消息队列变更时的回调方法。

  • PullResult pull 从 RocketMQ 服务器拉取一批消息。

    • MessageQueue:拉取的队列
    • MessageSelector:消息过滤器
    • offset:拉取的消息在消费队列中的偏移量
    • maxNums:最大拉取消息条数
    • timeout:拉取超时时间
  • void pull 为异步拉取方法,拉取成功后调用 PullCallback

  • updateConsumeOffset 更新消息消费偏移量

  • fetchConsumeOffset 获取消息消费偏移量

  • sendMessageBack 对于消费失败的消息,发回 Broker 重新消费

MQPushConsumer

  • subscribe:订阅主题,订阅之后可以收到来自该主题的消息。

    • topic:订阅的主题,可以多次调用该方法来订阅多个主题
    • subExpression:消息过滤表达式
    • messageSelector:消息选择器,提供了 SQL92 和 Tag 模式的过滤选择功能
  • unsubscribe:取消订阅

  • registerMessageListener:用来注册消费监听器,包含两种消费模式:并发消费和顺序消费

3.1.4 消费者实现

DefaultMQXXXXConsumer 是拉消费者接口 MQXXXXConsumer 的默认实现。这里用到了代理模式,将具体的方法实现都实现在 DefaultMQXXXXConsumerImpl 中,DefaultMQXXXXConsumer 保存了一个 DefaultMQXXXXConsumerImpl 的代理。

DefaultMQXXXXConsumerImpl 实现了 MQConsumerInner 接口,提供了消费者实现的一些公用方法。

DefaultMQXXXXConsumerImpl 中有一个客户端实例的引用 MQClientInstance mqClientFactory,用来与 Broker 通信、保存元数据。

MQClientInstnace:客户端实例,每个客户端进程一般只有一个这玩意。它的用处很多,很多操作最终都是调用它来做的。

  • 保存路由信息
  • 保存生产者消费者组信息
  • 向 Broker 发送请求
  • 启动重平衡

3.1.5 推模式消费者实现

拉模式消费者需要手动拉取消息进行消费,平平无奇。推模式消费者自动监听推送过来的消息并进行消费,着重讲解。

推模式消费者实际内部也是通过拉取消息的方式进行消息拉取,只不过封装了订阅和监听器这样的对外接口,让用户在使用时感觉像 Broker 主动推送消息到消费者。

在拉消费者背后,有一个线程默默主动拉取消息,才能将拉转换为推,它就是 PullMessageService。此外,推消费者还支持并发消费和顺序消费,RocketMQ 定义了 ConsumeMessageService 接口来执行消息消费,ConsumeMessageConcurrentlyServiceConsumeMessageOrderlyService 分别是并发消费和顺序消费的实现。它们内部都定义了一个消费线程池 consumeExecutor 来执行最终的消息消费逻辑。而用户真正编写的只有最终的消费逻辑,即实现 MessageListener 接口的 consumeMessage 方法。

推模式消费者实现相关的类图如下所示:

在图中,展示了消息消费整个流程的调用关系。在系列后面的文章中会详细讲解。

  1. 客户端实例中的重平衡服务进行重平衡,生成一个 PullRequest 并调用拉消费者实现类的 executePullRequestImmediately 方法
  2. DefaultMQPushConsumerImpl 调用 PullMessageService 线程的 executePullRequestImmediately 方法,
  3. 该方法将 PullRequest 放入待执行的拉取请求队列
  4. PullMessageService 线程阻塞等待请求队列中的拉取请求
  5. 收到拉去请求 PullRequest 后就执行拉取消息拉取方法 pullMessage 从 Broker 拉取消息,拉取后执行消费消息逻辑
  6. 消费消息逻辑会调用 ConsumeMessageServicesubmitConsumeRequest 方法
  7. 该方法将消费消息的请求提交到消费线程池 consumeExecutor
  8. 消费线程池执行真正的消息消费逻辑,调用 MessageListener 接口的 consumeMessage 方法
  9. 拉取一批消息成功后,将拉取请求 PullRequest 的拉取偏移量更新后再次调用 executePullRequestImmediately 方法,放入拉取队列,重新拉取

3.2 消费者启动

由于拉模式和推模式消费者的启动流程大致相同,所以只介绍推模式消费者的启动流程。

DefaultMQPushConsumer 的启动方法内部实际是调用其代理类 DefaultMQPushConsumerImpl 的启动方法,他本身的启动方法并没有什么逻辑。

DefaultMQPushConsumerImpl 的启动方法执行的动作如下:

  1. 检查是否是刚创建状态,如果是才继续走启动流程

  2. 检查消费者配置信息是否合法

  3. 将用户的 Topic 订阅信息和重试 Topic 的订阅信息添加到 rebalanceImpl 中的 Map 中

  4. 创建和初始化一些对象

    1. 创建或获取已经创建的客户端实例 MQClientInstance
    2. 初始化消费者的重平衡实现 RebalanceImpl
    3. 创建拉取消息接口调用包装类 PullApiWrapper
    4. 注册消息过滤钩子函数列表(如果有的话)
  5. 初始化消费进度

    • 广播模式,消费进度保存在消费者本地 LocalFileOffsetStore
    • 集群模式,消费进度保存在 Broker RemoteBrokerOffsetStore
  6. 初始化消息消费服务,消费服务内部维护一个线程池,负责消息消费

  7. 将消费者注册到客户端实例对象

  8. 启动客户端实例对象

  9. 从 Name server 更新 Topic 路由信息(如果路由信息有变化)

  10. 将客户端的信息(ID、生产者、消费者信息)上报给 Broker

  11. 唤醒重平衡线程 RebalanceService 立即执行重平衡

  12. 重平衡后调用拉取消息方法,生成拉取请求 PullRequest 并放入 PullMessageService,开始消费流程

客户端实例 MQClientInstance 的启动流程如下:

  1. 更新 Namesrv 地址
  2. 启动通信模块 MQClientAPIImpl
  3. 启动定时任务(从 Namesrv 拉取路由、向 Broker 发送心跳等)
  4. 启动拉取消息服务 PullMessageService
  5. 启动重平衡线程 RebalanceService
  6. 启动默认生产者(用于将消费失败的消息重新生产到 Broker)

4. 源码解析

4.1 DefaultMQProducerImpl 启动

// DefaultMQProducerImpl
/**
 * Push 消费者启动
 *
 * @throws MQClientException
 */
public synchronized void start() throws MQClientException {
    switch (this.serviceState) {
            // 检查消费者状态。只有第一次启动才执行,如果二次调用 start 方法会报错
        case CREATE_JUST:
            log.info("the consumer [{}] start beginning. messageModel={}, isUnitMode={}"this.defaultMQPushConsumer.getConsumerGroup(),
                     this.defaultMQPushConsumer.getMessageModel(), this.defaultMQPushConsumer.isUnitMode());
            this.serviceState = ServiceState.START_FAILED;

            // 检查消费者配置是否合法
            this.checkConfig();

            // 将用户的 Topic 订阅信息和重试 Topic 的订阅信息添加到 RebalanceImpl 的容器中
            this.copySubscription();

            if (this.defaultMQPushConsumer.getMessageModel() == MessageModel.CLUSTERING) {
                this.defaultMQPushConsumer.changeInstanceNameToPID();
            }

            // 创建客户端实例
            this.mQClientFactory = MQClientManager.getInstance().getOrCreateMQClientInstance(this.defaultMQPushConsumer, this.rpcHook);

            // 初始化 RebalanceImpl
            this.rebalanceImpl.setConsumerGroup(this.defaultMQPushConsumer.getConsumerGroup());
            this.rebalanceImpl.setMessageModel(this.defaultMQPushConsumer.getMessageModel());
            this.rebalanceImpl.setAllocateMessageQueueStrategy(this.defaultMQPushConsumer.getAllocateMessageQueueStrategy());
            this.rebalanceImpl.setmQClientFactory(this.mQClientFactory);

            // 创建拉取消息接口调用包装类
            this.pullAPIWrapper = new PullAPIWrapper(
                mQClientFactory,
                this.defaultMQPushConsumer.getConsumerGroup(), isUnitMode());
            // 注册消息过滤钩子函数列表
            this.pullAPIWrapper.registerFilterMessageHook(filterMessageHookList);

            // 初始化消费进度
            if (this.defaultMQPushConsumer.getOffsetStore() != null) {
                this.offsetStore = this.defaultMQPushConsumer.getOffsetStore();
            } else {
                switch (this.defaultMQPushConsumer.getMessageModel()) {
                    case BROADCASTING:
                        // 广播模式,消费进度保存在消费者本地
                        this.offsetStore = new LocalFileOffsetStore(this.mQClientFactory, this.defaultMQPushConsumer.getConsumerGroup());
                        break;
                    case CLUSTERING:
                        // 集群模式,消费进度保存在 Broker
                        this.offsetStore = new RemoteBrokerOffsetStore(this.mQClientFactory, this.defaultMQPushConsumer.getConsumerGroup());
                        break;
                    default:
                        break;
                }
                this.defaultMQPushConsumer.setOffsetStore(this.offsetStore);
            }
            this.offsetStore.load();

            // 初始化消息消费服务
            if (this.getMessageListenerInner() instanceof MessageListenerOrderly) {
                this.consumeOrderly = true;
                this.consumeMessageService =
                    new ConsumeMessageOrderlyService(this, (MessageListenerOrderly) this.getMessageListenerInner());
            } else if (this.getMessageListenerInner() instanceof MessageListenerConcurrently) {
                this.consumeOrderly = false;
                this.consumeMessageService =
                    new ConsumeMessageConcurrentlyService(this, (MessageListenerConcurrently) this.getMessageListenerInner());
            }

            this.consumeMessageService.start();

            // 注册消费者到客户端实例
            boolean registerOK = mQClientFactory.registerConsumer(this.defaultMQPushConsumer.getConsumerGroup(), this);
            if (!registerOK) {
                this.serviceState = ServiceState.CREATE_JUST;
                this.consumeMessageService.shutdown(defaultMQPushConsumer.getAwaitTerminationMillisWhenShutdown());
                throw new MQClientException("The consumer group[" + this.defaultMQPushConsumer.getConsumerGroup()
                                            + "] has been created before, specify another name please." + FAQUrl.suggestTodo(FAQUrl.GROUP_NAME_DUPLICATE_URL),
                                            null);
            }

            // 启动客户端实例
            mQClientFactory.start();
            log.info("the consumer [{}] start OK."this.defaultMQPushConsumer.getConsumerGroup());
            this.serviceState = ServiceState.RUNNING;
            break;
        case RUNNING:
        case START_FAILED:
        case SHUTDOWN_ALREADY:
            throw new MQClientException("The PushConsumer service state not OK, maybe started once, "
                                        + this.serviceState
                                        + FAQUrl.suggestTodo(FAQUrl.CLIENT_SERVICE_NOT_OK),
                                        null);
        default:
            break;
    }

    // 从 Namesrv 更新路由信息
    this.updateTopicSubscribeInfoWhenSubscriptionChanged();
    this.mQClientFactory.checkClientInBroker();
    // 将客户端信息上报给 Broker
    this.mQClientFactory.sendHeartbeatToAllBrokerWithLock();
    // 唤醒重平衡线程,立即执行重平衡
    this.mQClientFactory.rebalanceImmediately();
}

4.2 MQClientInstance 启动

// MQClientInstance.java
/**
 * 启动客户端代理
 *
 * @throws MQClientException
 */
public void start() throws MQClientException {

    synchronized (this) {
        switch (this.serviceState) {
            case CREATE_JUST:
                this.serviceState = ServiceState.START_FAILED;
                // If not specified,looking address from name server
                if (null == this.clientConfig.getNamesrvAddr()) {
                    this.mQClientAPIImpl.fetchNameServerAddr();
                }
                // 启动通信模块
                this.mQClientAPIImpl.start();
                // 启动定时任务(从 Namesrv 拉取路由、向 Broker 发送心跳等)
                this.startScheduledTask();
                // 启动拉取消息服务
                this.pullMessageService.start();
                // 启动重平衡线程
                this.rebalanceService.start();
                // 启动默认生产者(用于将消费失败的消息重新生产到 Broker)
                this.defaultMQProducer.getDefaultMQProducerImpl().start(false);
                log.info("the client factory [{}] start OK"this.clientId);
                this.serviceState = ServiceState.RUNNING;
                break;
            case START_FAILED:
                throw new MQClientException("The Factory object[" + this.getClientId() + "] has been created before, and failed."null);
            default:
                break;
        }
    }
}