编写代码检查规则的神器,解读CodeNavi语法结构

400 阅读7分钟

本文分享自华为云社区《CodeNavi 规则的语法结构》,作者: Uncle_Tom。

1. 代码和检查规则

1.1. 代码的构成

程序是由空格分隔的字符串组成的序列。在程序分析中,这一个个的字符串被称为"token",是源代码中的最小语法单位,是构成编程语言语法的基本元素。

Token可以分为多种类型,常见的有关键字(如if、while)、标识符(变量名、函数名)、字面量(如数字、字符串)、运算符(如+、-、*、/)、分隔符(如逗号,、分号;)等。

程序在编译过程中,词法分析器(Lexer)读取源代码并将其分解成一系列的token。语法分析器(Parser)会使用这些 token 来构建一个抽象语法树(Abstract Syntax Tree, AST),这个树结构表示了代码的语法结构。这个时候每个 token 也可以称为抽象语法树的节点,树上某个节点的分支就是这个节点的子节点。每个节点都会有节点类型、属性、值。

这些是程序员非常容易理解的。

1.2. 检查规则

检查规则是查找代码节点中符合缺陷模式的检查规则。

通常静态分析工具的规则编写采用程序语言,这样开发人员除了要了解检查的问题本省,还需要理解静态分析理论,以及静态分析工具的框架,无形中增加了开发的难度。所以我们一直期望寻找到一种更适合编写静态分析规则的语言,让开发人员能够更好的专注于理解检查问题的本身,而不需要花更多的时间在如何实现上。

《寻找适合编写静态分析规则的语言》中我们给出了两个问题的解决,来描述我们对编写静态分析规则的期望。

例如:

检查问题:

  • 生产环境中不应该有调试代码。

问题检查条件:

  • 查找所有函数声明
  • 并且(And):函数名以"debug"开头
  • 并且(And):函数只有一个参数
  • 并且(And):参数类型为"java.util.List"

问题代码样例

package com.dsl;

import org.apache.logging.log4j.LogManager;
import org.apache.logging.log4j.Logger;

import java.util.List;

/**
 * 检查问题:生产环境中不应该有调试代码。
 * 问题检查条件:
 * - 查找所有函数声明;
 * - 并且(And):函数名以"debug"开头;
 * - 并且(And):函数只有一个参数;
 * - 并且(And):参数类型为"java.util.List"。
 */
public class CheckDebug {
    private static final Logger LOG = LogManager.getLogger(CheckDebug.class);

    // 应检查出的问题函数
    public void debugFunction(List<String> msgs) {
        for (String msg : msgs) {
            LOG.error("print debug info: {}", msg);
        }
    }
}

编写检查规则

DSL 写的检查规则

/**
 * 检查问题:生产环境中不应该有调试代码。
 * 问题检查条件:
 * - 查找所有函数声明;
 * - 并且(And):函数名以"debug"开头;
 * - 并且(And):函数只有一个参数;
 * - 并且(And):参数类型为"java.util.List"。
 */

functionDeclaration fd where
	and(
		fd.name startWith "debug",
		fd.parameters.size() == 1,
		fd.parameters[0].type.name == "java.util.List"
	);

2. 规则语法结构

下面我们进一步给出这种用于编写代码检查规则的工具 CodeNavi 的语法结构。

2.1. 规则的语法

结构图

语法说明

规则语句是以分号 (;) 结尾, 作为规则的终止符。

2.2. 语句结构

结构图

语法说明

节点(node): 为待检测代码节点(token);

as 别名:给要查找的节点一个别名,便于后面的使用。as 可以省略。别名的命名规则如下:

  • 只能包含大小写英文字母和数字;
  • 数字只能出现在末尾;
  • 不能和规则内置的节点或属性同名。
  • 例如:va1、fd、Field1都是合法的别名,1fc、v2a是非法别名。

查询条件(condition):筛选节点的条件;

2.3. 节点和节点属性

结构图

语法说明

  • 节点(node):是代码对应语法树的节点或子节点;
  • 属性(attribute):是代码对应语法树的节点或子节点的属性;
  • . : 节点、子节点、属性之间的连接符;

2.4. 条件表达式结构

结构图

语法说明

  • where: 条件表达式的标识;
  • and:括号内的查询条件必须都为真;
  • or:括号内的查询条件至少有一个为真;
  • not:括号内的查询条件为假;

逻辑的连接祠是一种作用于查询条件的关键词。规则支持andornot 三个关联词。

逻辑的连接词需要和括号一同使用,括号中为具体的查询条件。其中,andor 可以作用于多个查询条件(即括号中可以包含多个查询条件,以逗号分隔开),not 只能作用于一个查询条件。

逻辑连接词是一类作用于查询条件的特殊运算符(普通的运算符作用于节点或属性)

逻辑的连接词作用的查询条件也可以包含逻辑连接词。

示例

/*
 * 问题检查条件:
 * - 查找函数名为 debug 或 foo;
 * - 并且(And): 参数数量为 1 或 3。  
*/
functionDeclaration fd where
    and(or(fd.name == "debug", fd.name == "foo"),
        or(fd.parameters.size() == 1, fd.parameters.size() == 3));

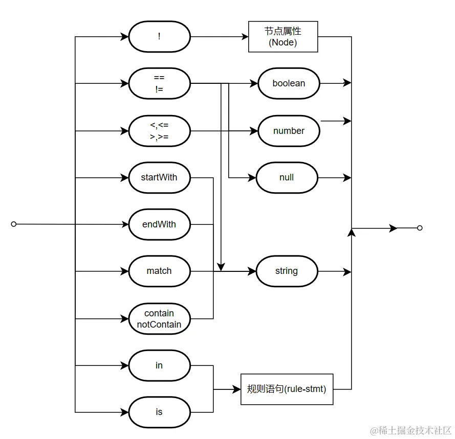
2.5. 条件判断(condition)

结构图

2.5.1. 运算符

查询条件通过运算符作用于具体的节点或属性从而完成节点筛选。

根据运算符作用的属性类别,我们可以将运算符分为:

  • 通用运算符
  • 算术运算符
  • 字符串运算符
  • 布尔运算符
  • 节点运算符

运算符的左值为:节点或节点的属性。

2.5.1.1. 通用运算符(==, contain)

等于(==)、不等于(!=

  • 数字
    • 运算符右值为:整数或小数。
    • 例如:arguments.size() == 3
  • 字符串
    • 运算符右值为:字符串常量。
    • 例如:name == “foo”
  • 布尔
    • 运算符右值为:布尔常量: truefalse
    • 例如:isPublic == true
  • 节点
    • 运算符右值为:空常量null
    • 例如:initializer == null

包含(contain)、不包含(notContain

  • 字符串
    • 运算符右值为:字符串,且包含时,返回真。
    • 例如:recordDeclaration where name contain "debug";,返回函数名中包含"debug" 时,返回真。
  • 节点
    • 运算符右值为:子查询条件,当子查询返回的节点满足时,返回真。
    • 例如:functionDeclaration where parameters contain param where param.name == "i1";,返回包含名为i1参数的方法声明。

2.5.1.2. 算术运算符(>, <)

算术运算符操作数字。

大于(>)、小于(<)、大于等于(>=)、小于等于(<=

数字

运算符右值为:数字,且满足时,返回真。

2.5.1.3. 字符串运算符(startWith, endWith, match)

字符串运算符操作字符串。

字符串的开始字符串(startWith

  • 左值开始字符串等于右值字符串时,返回真。
  • 例如:functionDeclartion where name startWith "debug";,筛选出名字以debug开头的方法声明。

字符串的结束字符串(endWith

  • 左值结束字符串等于右值字符串时,返回真。
  • 例如:functionDeclartion where name endWith "hello",筛选出名字以hello结尾的方法声明。

字符串匹配(match

  • 左值符合右值的正则表达式时,返回真。
  • 例如:functionDeclaration where name match ".*(login).*",筛选出名字匹配正则表达式.*(login).*的方法声明。

2.5.1.4. 布尔运算符(!)

逻辑运算符操作布尔值。

非(!

  • 操作符位于布尔属性的左侧,表示布尔值为false时,返回真。
  • 例如:recordDeclaration where !isPublic 等价于 recordDelaration where isPublic == false

2.5.1.5. 节点运算符(contain,in,is)

节点运算符的左侧可以是节点属性 或 别名。

包含(contain)

  • 用于查询语法树结构上的子节点。

  • 例如: 筛选出方法体内调用了名为foo的无参方法的方法声明。

    functionDeclaration fd where fd contain functionCall where and(name == "foo", arguments.size() == 0));

存在于(in)

  • 查询语法树结构上的父节点。

  • 例如: 筛选出位于赋值表达式中的数据成员访问节点。

    fieldAccess fa1 where fa1 in assignStatement;

是(is)

  • 右侧节点属性或别名相同时,返回真。

  • 例如:筛选出出现在赋值表达式左侧的变量访问节点,且赋值表达式的右侧为方法调用节点。规则中的va是节点variableAccess的别名。

    variableAccess va where va in assignStatement where and(lhs is va, rhs is functionCall);

2.5.2. 值类型

2.5.2.1. 布尔值

布尔值为布尔常量truefalse

布尔属性可以单独使用。单独使用时,布尔属性隐式等价于一个包含==的通用条件表达式。

例如,recordDeclaration where isPublic;等价于recordDeclaration where isPublic == true;

2.5.2.2. 数值

规则中的数值可以为整数或小数。

2.5.2.3. 字符串

字符串支持大小写英文字母、数字、以及正则表达式特殊字符。

2.5.2.4. 空值(null)

空值指的是源码中的null

在使用时,空值往往和==!= 一同出现。

例如:

// private String field = null
fieldDeclaration fd where fd.initializer == null;

// str = null
assignStatement as1 where as1.rhs == null;

3. CodeNavi插件

在Vscode 的插件中,查询:codenavi,并安装。

点击关注,第一时间了解华为云新鲜技术~