为什么英智玲珑一体机更适合金融企业实现智能化升级

65 阅读3分钟

在信息密集、知识密集的金融行业如何快速获取文件信息如何快速获取最新资料如何在快节奏中做出准确决策这里我们主要讲讲英智玲珑一体机 在金融行业的应用利用AI能力提升金融企业的科技含量帮助企业实现智能化升级

**

英智玲珑一体机接入Llama3、Gemma、Qwen、Baichuan、GLM等业内主流大模型,构建了一个全面实用的模型资源库,能够根据员工不同细分场景的业务需求,可生成文本、营销写作、代码、财务报告等多个场景内容,智能程度达到ChatGPT水平。

1)金融客户服务: 英智玲珑一体机通过识别客户的问题和需求,为客户提供定制化的服务。帮助客户解答常见问题和疑问,并提供相关金融产品的信息和服务。节省客服人员的时间和精力,提高客户满意度,并降低运营成本。图片
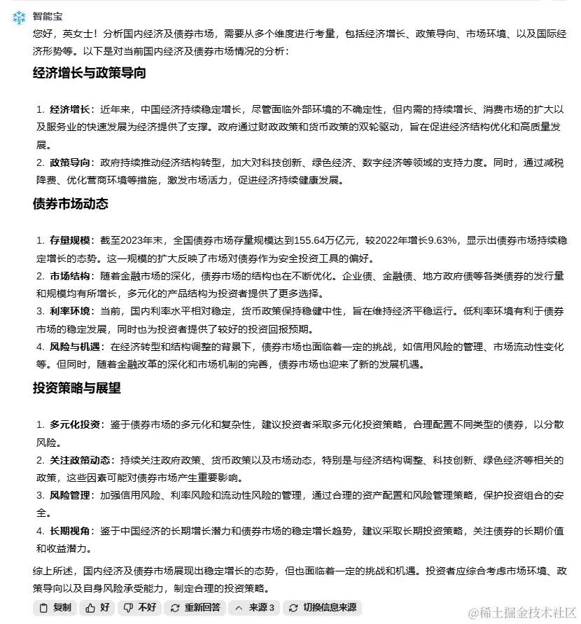
2)投资决策: 英智玲珑一体机基于自然语言处理、文本分析能力,帮助投资人员分析金融市场数据、新闻和公告,识别市场趋势和机会,为决策提供有价值的建议。分析客户的投资历史和偏好,提供个性化的投资建议和资产配置方案。图片

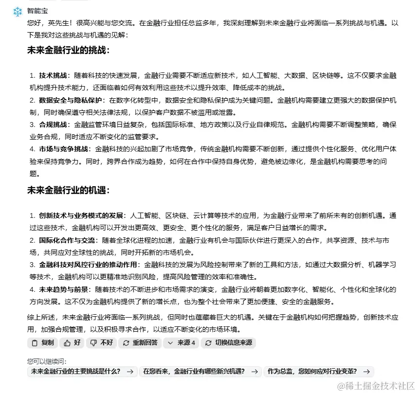
3)风险评估预测: 利用大数据和机器学习算法,英智玲珑一体机对市场风险、信用风险、操作风险等进行精准评估和预测,发现潜在的风险和机会,并提供有效的风险管理策略和措施。帮助金融机构提前制定应对策略,降低损失。图片

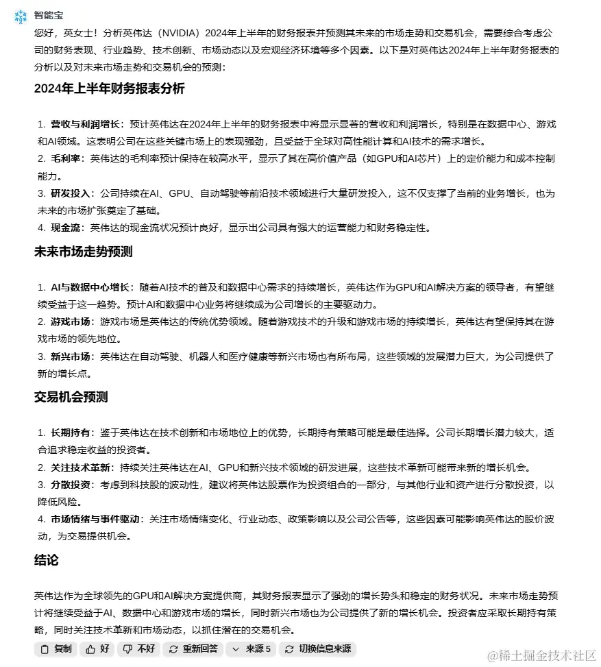
4)报告生成: 英智玲珑一体机自动化生成财务报告、市场分析报告等,减少人工操作,提高报告的准确性和时效性。图片

5)数据分析和预测: 通过分析金融市场数据和交易数据,英智玲珑一体机可以识别趋势和模式,并预测未来的市场走势和交易机会。图片

金融行业处理的数据往往是敏感性较高的个人和公司财务数据,英智玲珑一体机通过私有化部署及访问授权功能,模型和数据不离开企业安全边界,避免数据在传输过程中被利用、攻击的风险。

此外,企业客户可以自行决定数据的使用权限,只有被允许访问的员工才能查看相关文件信息,双重保障企业隐私数据

目前英智玲珑一体机提供L20、H20等多种不同算力规格版本,能够满足小微型企业、中小型企业、大型企业的不同业务需求,欢迎咨询!