LeetCode-2 两数相加 难度中等

70 阅读1分钟

给你两个 非空 的链表,表示两个非负的整数。它们每位数字都是按照 逆序 的方式存储的,并且每个节点只能存储 一位 数字。

请你将两个数相加,并以相同形式返回一个表示和的链表。你可以假设除了数字 0 之外,这两个数都不会以 0 开头。

示例 1:

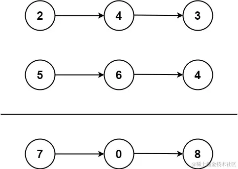
addtwonumber1.jpg

输入: l1 = [2,4,3], l2 = [5,6,4]
输出: [7,0,8]
解释: 342 + 465 = 807.

示例 2:

输入: l1 = [0], l2 = [0]
输出: [0]

示例 3:

输入: l1 = [9,9,9,9,9,9,9], l2 = [9,9,9,9]
输出: [8,9,9,9,0,0,0,1]

提示:

  • 每个链表中的节点数在范围 [1, 100] 内
  • 0 <= Node.val <= 9
  • 题目数据保证列表表示的数字不含前导零

代码实现:

这里实现可以用while循环和递归,本人采用的代码是递归:

/**
 * Definition for singly-linked list.
 * function ListNode(val, next) {
 *     this.val = (val===undefined ? 0 : val)
 *     this.next = (next===undefined ? null : next)
 * }
 */

/**
 * @param {ListNode} l1
 * @param {ListNode} l2
 * @return {ListNode}
 */
var addTwoNumbers = function (l1, l2) {
    if (l1 === null && l2 === null) return null;
    let count = 0;
    if (l1 === null || l2 === null) {
        if (l1 === null && l2 !== null) {
            l1 = l2
            l2 = null;
        }
        count = l1.val;
    } else {
        count = l1.val + l2.val;
    }
    l1.val = count % 10;
    let carry = Math.floor(count / 10);
    if (carry > 0) {
        if (l1.next === null) {
            l1.next = new ListNode(carry)
        } else {
            l1.next.val += carry;
        }
    }
    l1.next = addTwoNumbers(l1.next, l2 ? l2.next : null);
    return l1;
};