吃个瓜而已,AI居然写了份研究报告??

125 阅读7分钟

**卡奥斯智能交互引擎**是卡奥斯基于海尔近40年工业生产经验积累和卡奥斯7年工业互联网平台建设的最佳实践,基于大语言模型和RAG技术,集合海量工业领域生态资源方优质产品和知识服务,旨在通过智能搜索、连续交互,实时生成个性化的内容和智能化产品推荐,为用户提供快速、可靠的交互式搜索服务,首创了聚焦工业领域的智能交互引擎。

详情戳:datayi.cn/w/xRxVjVko

救命,本来只是想随手吃个瓜,没想到AI较真起来,写了份****完整研究报告

图片

一口气查几百篇资料,从中精选出42篇参考十几秒内洋洋洒洒3000多字

图片

而且这个AI不光把问题本身答好,还主动挑选了相关话题做拓展延伸

既然是老马和Neuralink的员工生孩子,那顺便也了解一下Neuralink技术有什么新进展吧。

本来想吃瓜放松,AI却叫我去学习……

图片

字太多懒得看?别急,一直拉到最后还有脑图相关事件相关组织及人物,以及更多内容四个板块。

用思维导图、表格等形式把信息结构化组织起来,更加一目了然。还可以继续推荐更多相关内容。

图片

那么到底是谁家AI主动性这么高,把吃瓜搞成了汇报总结呢?

揭秘了:腾讯元宝,最新上线深度搜索模式。

图片

只要AI判断你的问题比较复杂,就会在第一次回复之后附上**“深度研究该问题”**入口。

图片

这么强大的功能,拿来吃瓜看来确实是大材小用了。

那么,什么场景更适合它发挥出真正实力呢?

体验腾讯元宝深度搜索

要考验AI深度搜索的能力,学术问题肯定跑不了。

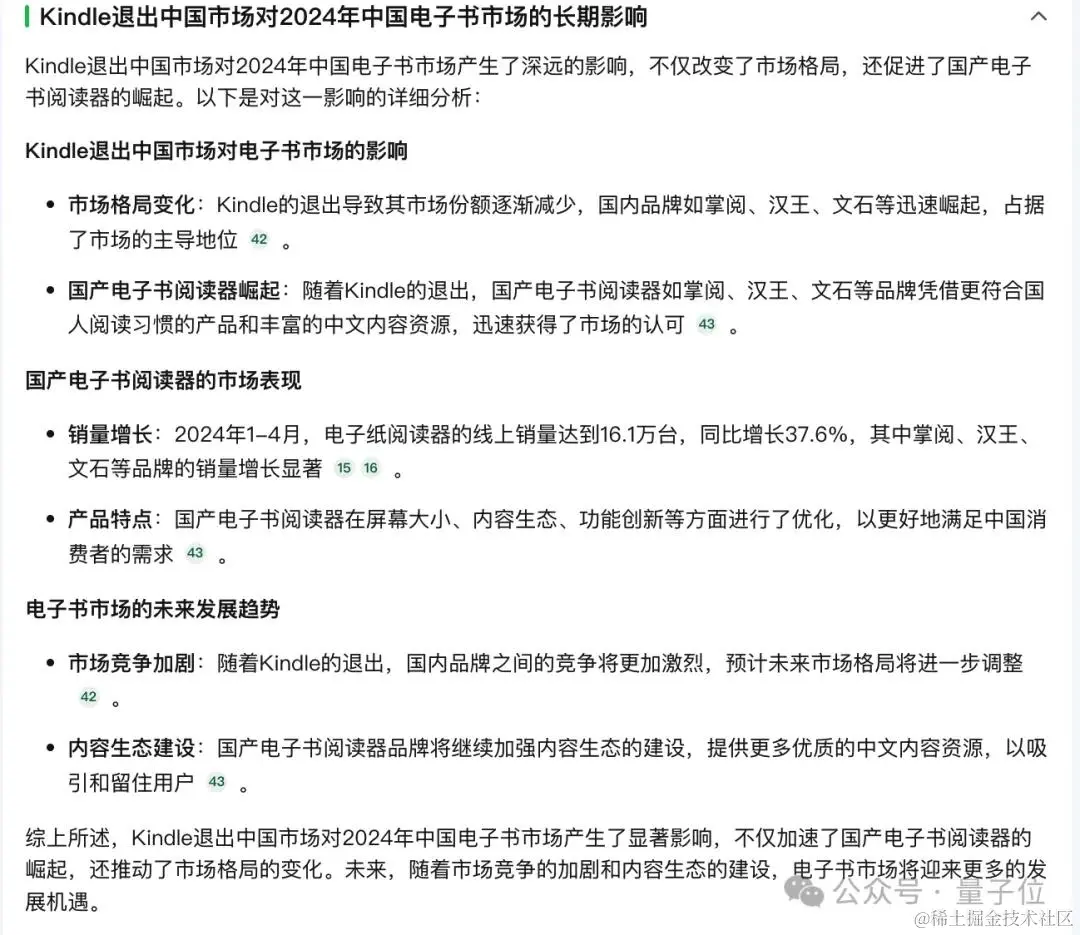
只要选一个范围稍大的话题,腾讯元宝基础搜索模式给出的回答倒是也正确、也能搜出来最新的内容,就是看起来像搜到什么总结什么,没什么章法

图片

果不其然,可能AI自己也感觉到光拿出这样一个回复满足不了用户,直接端上深度搜索入口。

图片

深度搜索模式下,有了研究大纲搭框架,内容又分成几级小标题,内容的深入和全面就都有保障了

图片

由于内容太长,这里我们直接放上最后的脑图,一看究竟。

图片

其实搜索还不是腾讯元宝的全部,另一项突出能力便是长文本总结了。

如果对AI研究报告中提到的某一项具体内容感兴趣,还可以直接从参考资料里把链接拉出来,就能让AI针对性总结了。

这样一来,无需在AI搜索和AI助手之间来回跳转,一个APP或网页、甚至在微信小程序里就能搞定一套工作流程

图片

除了深度搜索某个具体的问题,元宝还可以这样用:总结当天的新消息,同样可以触发深入研究入口。

这样一来,研究大纲就变成了事件的目录。

图片

接下来,每条下面的内容则是简报的形式,分为“背景”和“影响”两部分,两段话讲清来龙去脉。

图片

最后面的“你可能还想知道”栏目,则是更多可延伸拓展的内容。

图片

总的来看,腾讯元宝喊出的“轻松工作,多点生活”口号看来是认真的。

刚上架一个月就排到苹果App Store效率榜第34也是不错的成绩。

图片

为什么各家都在布局AI搜索?

AI搜索,可以说是这一段时间大模型应用最火的关键词之一了。

国外巨头谷歌不用多说,AI搜索初创公司Perplexity也备受关注。

国内除了各大模型应用基本都内置内置了搜索能力,也有360AI搜索、秘塔AI搜索这样专门的AI搜索应用。

从巨头到初创公司,为什么各家都在布局AI搜索?

**从需求角度来看,**有数据显示,当前在大模型相关产品的使用中,超过65%的用户需求集中于提升工作与学习效率,其中“搜索问答”需求占比高达45%。在这个信息爆炸的时代,由AI代劳搜索筛选信息,也确实是很多人的刚需了。

**从技术角度来看,**搜索能给AI大模型提供训练数据截止日期之外的实时信息,让它面对时效性问题不会无能为力,同时也能减少因缺少知识造成的“幻觉”问题,让大模型更实用。

虽然道理是这个道理,但想把AI搜索做好并不容易。

不仅需要大模型深度理解用户的查询意图,高效的搜索算法,更要有优质的内容。

腾讯元宝基于腾讯混元大模型,在发布之初就聚焦AI搜索进行了专门的优化设计,基于微信搜索、搜狗搜索等搜索引擎,大幅度提升了搜索结果的准确性和相关性。微信生态的海量优质内容,也是确保腾讯元宝深度搜索能产出优质研究报告的保障之一。

而且腾讯在互联网大厂里一向以产品见长,此次升级的深度模式,则是在此前的基础搜索模式下,进一步拓展了问题的覆盖度和联想性。在科研、财经等专业场景下,深度搜索的效果尤为突出,深度满足专业人群需求。

事实上,非专业人士人群中,有不少AI搜索产品尝鲜者表示,用了一阵就换回传统搜索了。

因为很多时候,大家的需求就是找一个链接,或者想找到专业的内容去看,而不是要质量参差不齐的AI总结。

图片

对于这一部分简单却高频的搜索需求,AI其实是没法完全替代传统搜索的。

所以说,像腾讯元宝推出深度搜索功能,不是来抢传统搜索饭碗的,而是想去满足那些更高层次的需求。

深度搜索会给出一份全面的分析报告,从多个维度剖析原因,附带一份漂亮的思维导图帮用户理清头绪,还会列出内容涉及的人物和组织,让用户对整个话题有一个全景式的了解。

不仅如此,基于多轮对话能力,用户还可在深度搜索模式下对问题进一步追问,开展更详细、更个性化的搜索和问答。

虽然腾讯这次没有公开深度搜索背后的技术架构,但是从搜索过程就可以看出,已经脱离了简单的调用大模型API,而是涉及不同智能体分工协作、调用不同工具的多智能体架构

图片

在AI大模型时代之前,分析问题-全网搜索-整理答案-产出报告这个流程,高低也得顾个助理才能办好。

现在,每个人都能拥有这样一个私人助理,还是免费的,可以把获取信息这一部分脑力劳动“外包”出去。

深度搜索,或许正在悄然改变我们获取和处理信息的方式。

参考链接:
mp.weixin.qq.com/s/bu0kE5KO6…

本文源自:量子位公众号