基于无线传感器网络的LC-DANSE波束形成算法matlab仿真

40 阅读5分钟

1.程序功能描述

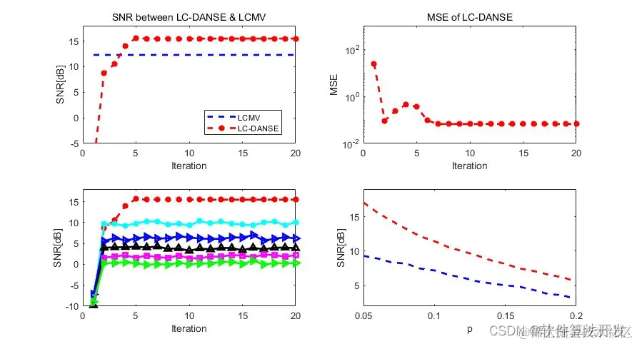
        在无线传感器网络中,通过MATLAB对比LC-DANSE波束形成算法和LCMV波束形成算法。对比SNR,mse等指标。

                

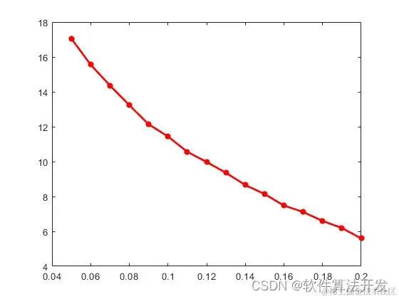
2.测试软件版本以及运行结果展示

MATLAB2022a版本运行

1.jpeg

2.jpeg

3.jpeg

4.jpeg  

 

3.核心程序

`for Iter = Iteration   

    Iter

    ind          = ind + 1;  

    for iii = 1:times

        if Iter == 1

           for i = 1:Num_Sensor

               switch i

                   case 1,Wo(1,:) = W0(1,:)    + W0(2,:)*G2 + W0(3,:)*G3  + W0(4,:)*G4 + W0(5,:)*G5 + W0(6,:)*G6 + W0(7,:)*G7 + W0(8,:)*G8;

                   case 2,Wo(2,:) = W0(1,:)*G1 + W0(2,:)    + W0(3,:)*G3  + W0(4,:)*G4 + W0(5,:)*G5 + W0(6,:)*G6 + W0(7,:)*G7 + W0(8,:)*G8;

                   case 3,Wo(3,:) = W0(1,:)*G1 + W0(2,:)*G2 + W0(3,:)     + W0(4,:)*G4 + W0(5,:)*G5 + W0(6,:)*G6 + W0(7,:)*G7 + W0(8,:)*G8;

                   case 4,Wo(4,:) = W0(1,:)*G1 + W0(2,:)*G2 + W0(3,:)*G3  + W0(4,:)    + W0(5,:)*G5 + W0(6,:)*G6 + W0(7,:)*G7 + W0(8,:)*G8;

                   case 5,Wo(5,:) = W0(1,:)*G1 + W0(2,:)*G2 + W0(3,:)*G3  + W0(4,:)*G4 + W0(5,:)    + W0(6,:)*G6 + W0(7,:)*G7 + W0(8,:)*G8;

                   case 6,Wo(6,:) = W0(1,:)*G1 + W0(2,:)*G2 + W0(3,:)*G3  + W0(4,:)*G4 + W0(5,:)*G5 + W0(6,:)    + W0(7,:)*G7 + W0(8,:)*G8;

                   case 7,Wo(7,:) = W0(1,:)*G1 + W0(2,:)*G2 + W0(3,:)*G3  + W0(4,:)*G4 + W0(5,:)*G5 + W0(6,:)*G6 + W0(7,:)    + W0(8,:)*G8;

                   case 8,Wo(8,:) = W0(1,:)*G1 + W0(2,:)*G2 + W0(3,:)*G3  + W0(4,:)*G4 + W0(5,:)*G5 + W0(6,:)*G6 + W0(7,:)*G7 + W0(8,:);                  

               end

           end

           for i = 1:Num_Sensor

               C{i} = Wo(i,:)'*H0(i,:);

               Z{i} = Wo(i,:)'*x1(i,:);

           end

           W   = Wo;

           Ws1 = W;

           Ws2 = W/64;

           H   = H0;

        end

 

        if Iter > 1

            for k = 1:Num_Sensor

                i = mod(k,Num_Sensor)+1;

                Z{i}   = W(i,:)'*x1(i,:);

                C{i}   = W(i,:)'*H(i,:);

                R      = x*x';

                W      = inv(R)Hinv((H'*inv(R)*H))*Fk;

                H(i,:) = H(i,:)*C{i};           

                %更新H

                %将每个节点的对应值保存

                Ws1(i,:)= W(i,:);

            end

            Ws2= W;

        end

        y           = Ws2'*x1;  

        %以第一个信号源为准计算,如果是第二个信号源,也是同样处理

        %计算SNR值

        SNRm(iii)   = 10*log10(mean(abs(y(1,:)).^2)/mean(abs(Noise(1,:)).^2));

        %计算MSE

        MSEm(iii)   = abs(mean(W_comp - Ws1(:,1)).^2);

    end

    %计算SNR值

    SNRs(ind)    = mean(SNRm);

    %计算MSE

    MSEs(ind)    = mean(MSEm);

end

figure;

subplot(211);

plot(Iteration,SNRs,'-r>',...

    'LineWidth',1,...

    'MarkerSize',6,...

    'MarkerEdgeColor','k',...

    'MarkerFaceColor',[0.9,0.9,0.0]);

xlabel('Iteration');

ylabel('SNR[dB]')

axis([0,20,-10,18]);

subplot(212);

semilogy(Iteration,MSEs,'-r>',...

    'LineWidth',1,...

    'MarkerSize',6,...

    'MarkerEdgeColor','k',...

    'MarkerFaceColor',[0.9,0.9,0.0]);

xlabel('Iteration');

ylabel('MSE')

save fig3.mat SNRs MSEs Iteration

27_003m`

 

4.本算法原理

       无线传感器网络由大量分布在空间中的传感器节点组成,这些节点能够协作地感知、处理和传输信息。波束形成是阵列信号处理中的一种技术,旨在通过调整阵列中各个传感器的权重,使得阵列对某个方向的信号增益最大,同时抑制其他方向的干扰和噪声。

 

4.1LC-DANSE算法原理

 

         LC-DANSE算法是一种分布式自适应波束形成算法,它结合了分布式处理和特征波束形成的思想。该算法的目标是在满足一定线性约束条件下,最小化阵列输出的总功率,从而抑制噪声和干扰。假设无线传感器网络由( N )个传感器节点组成,每个节点接收到的信号可以表示为:

 

[ x_i(t) = s(t) + n_i(t) ]

 

其中,( s(t) )是期望信号,( n_i(t) )是第( i )个节点上的噪声和干扰。

 

LC-DANSE算法的主要步骤如下:

 

ed394be1bf7a341e965bc2351469be79_watermark,size_14,text_QDUxQ1RP5Y2a5a6i,color_FFFFFF,t_100,g_se,x_10,y_10,shadow_20,type_ZmFuZ3poZW5naGVpdGk=.png

 

        在无线传感器网络中,由于节点间的通信受限,LC-DANSE算法需要采用分布式实现方式。每个节点根据本地接收到的信号和与其他节点的通信信息来更新自己的权重。这种分布式实现方式可以降低通信开销,提高算法的实时性和可扩展性。

 

4.2 LCMV算法原理

 

        LCMV算法是一种经典的线性约束最小方差波束形成算法。它的目标是在满足一定线性约束条件下,最小化阵列输出的方差(即功率),从而抑制干扰和噪声。LCMV算法的数学模型与LC-DANSE算法类似,也是通过求解一个带约束的优化问题来找到最优权重向量。不同之处在于,LCMV算法通常只考虑单个期望信号方向上的约束,而LC-DANSE算法可以考虑多个约束条件。

 

        目标:LC-DANSE和LCMV的目标都是最小化输出功率或方差,同时满足一定的线性约束条件。但LC-DANSE更注重分布式处理,适应于无线传感器网络等分布式系统。

        约束条件:LCMV通常只考虑单个期望信号方向上的约束,而LC-DANSE可以考虑多个约束条件,具有更强的灵活性和适应性。

        实现方式:LC-DANSE采用分布式实现方式,降低了通信开销和计算复杂度;而LCMV通常采用集中式处理方式,需要所有传感器的数据都传输到中央处理单元进行处理。

        性能:在相同条件下,LC-DANSE和LCMV的性能相近。但由于LC-DANSE考虑了多个约束条件和分布式处理的特点,在某些场景下可能具有更好的性能表现。

        应用场景:LC-DANSE更适用于无线传感器网络、分布式阵列等场景;而LCMV更适用于传统的阵列信号处理场景,如雷达、声呐等。

        LC-DANSE和LCMV都是基于线性约束的最小化方差波束形成算法。它们在原理上具有一定的相似性,但也存在一些不同之处。LC-DANSE更注重分布式处理和多个约束条件的考虑,适应于无线传感器网络等分布式系统;而LCMV则更适用于传统的阵列信号处理场景。在实际应用中,需要根据具体场景和需求选择合适的算法。