开源即正义,3D软件Blender设计指南

553 阅读13分钟

在当今数字化时代,开源软件的崛起不仅代表着技术的发展,更象征着一种信息自由和技术民主的理念。其本质是集众人之智,共同去完善一个软件,最终使双方互惠共赢。具体来说,开源的价值,在于打破资源垄断,也在于提升软件质量,更在于丰富开源文化本身的内涵。随着设计行业的不断发展,人们也在不断探索新的视觉表现,3D设计的浪潮也席卷而来受到大家的追捧,从品牌视觉设计到UI设计,交互,动效....众多3D设计作品层出不穷。越来越多的设计师们想要了解学习3D软件,扩展自己的知识技能,成为设计界的六边形战士。

在这个领域中,Blender 作为一款开源的跨平台全能三维动画制作软件,提供从建模、动画、材质、渲染、到音频处理、视频剪辑等一系列动画短片制作解决方案。拥有方便在不同工作下使用的多种用户界面,内置绿屏抠像、摄像机反向跟踪、遮罩处理、后期结点合成等高级影视解决方案。同时还内置有卡通描边(FreeStyle)和基于 GPU 技术 Cycles 渲染器。以 Python 为内建脚本,支持多种第三方渲染器。Blender也承载了开源精神的理念,为用户提供了更广阔的创作空间。近期第八届渲染大赛《无尽的阶梯》引发了不少各界人士的关注,各路渲染大神涌现。现在让我们一起来了解并制定一个基本的Blender学习计划,迈出你艺术创作的第一步。

编辑

优势分析:

1.1 软件小巧

其他主流建模软件体积庞大,而Blender安装文件与运行文件都很小,有些版本150M都不到。同时对硬件要求不高,可在mac,windows,Linux等主流操作系统。尤其是对个人初级用户来说负担小。

1.2 资源丰富

Blender社区活跃,聚集了大量3D爱好者。需要的模型、材质、HDR、复杂的脚本以及各式各样的纹理都可以在这里找到,省去了大量的资源查找时间。此外,随着Blender用户增多,各个平台教程丰富,B站、优酷、Youtube等众多免费教学。

1.3 强扩展性

大量的Blender爱好者开发大佬研发了专用的插件,这些插件可以快速内置图片、生成岩石、人群等。值得一说的是创建风格话、三渲二的效果越来越好。各种方便的小插件提高了工作效率及效果。

1.4快捷键软件

Blender有着大量的快捷键指令,被大家默默称为快捷键软件。初期记快捷键可能会比较困难,但掌握了常用的快捷键后,会使你如鱼得水,工作效率翻倍!

1.5更新快速

Blender的更新快到可怕,持续的更新与完善。基本上三四个月就会发布一个新版本软件。能迅速地适应行业新技术和发展趋势。与用户共同成长。

1.6免费开源

Blender最让大家追捧赞誉的一点就是免费开源。系统内核完全开源,任何人都可以浏览和再开发。同时就算是做商业作品也不怕收到律师函警告。

学习计划:五个阶段

阶段一:基础知识

  1. 了解Blender的界面和基本操作。学习如何导航视图、选择对象、移动、旋转和缩放等操作,为后续的创作打下基础。
  2. 掌握Blender的基本建模工具。学习如何使用顶点、边缘和面来创建各种基本几何体,为你的创作提供无限可能。
  3. 学习Blender的材质和纹理。了解如何创建和编辑材质,并将纹理应用到对象上,让你的作品更加逼真和生动。
  4. 探索Blender的渲染设置。了解不同的渲染引擎和渲染设置,学习如何创建令人惊叹的渲染图像。

编辑

阶段三:动画与模拟

  1. 学习Blender的动画工具。了解如何创建基本动画,包括物体的移动、旋转和缩放等,为你的创作增添动感。
  2. 掌握Blender的骨骼和动力学。了解如何创建骨骼,使你的模型可以进行复杂的动画,并学习如何使用动力学模拟物理效果,让你的作品更加生动和有趣。
  3. 学习Blender的粒子系统和流体模拟。掌握如何模拟和渲染粒子效果,以及如何模拟流体的行为,为你的创作增添细腻和真实感。

编辑

阶段四:渲染与后期处理

  1. 学习高级渲染技术。了解如何使用光照、材质和纹理来创建逼真的渲染效果,让你的作品更加出彩和引人注目。
  2. 探索Blender的渲染引擎设置。了解渲染引擎的不同选项和参数,并学习如何优化渲染设置以获得更好的效果,让你的作品更加出色。
  3. 学习Blender的后期处理功能。了解如何使用合成节点和后期处理效果来增强渲染图像,包括颜色校正、特效和合成,为你的作品增添独特的风格和视觉效果。

编辑

阶段五:实践与展示

  1. 实践项目和挑战自己。选择一个你感兴趣的主题,尝试完成一个完整的Blender项目,例如建筑场景、角色模型或动画短片。通过实践,不断提升自己的技能和创作能力。
  2. 展示你的作品。将你的作品分享给他人,可以是在社交媒体上展示,也可以参加艺术展览或比赛。通过展示作品,你不仅可以得到他人的反馈和鼓励,还可以与其他艺术家交流和学习。

编辑

案例分享:

以下将通过案例分享详细讲解前文提到的软件特点及延伸部分插件的使用。

案例1: 浪潮云加官网Banner

编辑

编辑

此案例为浪潮云加官网PC端的banner设计作品,左右结构布局,整体色彩清亮,贴合主题色。Logo作为主体,APP的主要功能错落散布在周围,抽象化的海浪飘带簇拥着冉冉升起的云加logo。清晰明了的表达了我们产品所带有的功能。

编辑

此作品设计初期先建立摄像机,根据Banner要求尺寸设定分辨率,同时设定渲染引擎为Cycles。建模阶段主要采用平面、圆柱、导入SVG格式等建立基础模型,通过对象、移动、旋转和缩放等操作,同时进行数量、距离的调整,完成模型的细节特征。此外,还有倒角、阵列、顶点编辑等一系列基础工具,可以对效果处理对象进行多样化的操作。

编辑

场景中采用映射节点控制HDR场景旋转,调整光照角度来实现。映射及纹理坐标节点调出采用Blender自带的“Node Wrangler”插件。具体操作为编辑—偏好设置—插件—查找Node Wrangler—启用插件。

编辑

对于场景中的灯光布置上,采用主要HDR光源加主光线(图中黄色区域)进行,其次场景中绿色区为辅光的布置,增加环境中的补光(增强金属材质反射等)来控制场景效果。

编辑

材质的打造部分主要分享带渐变的长虹玻璃材质。红色区域为材质凹凸纹理形成部分,需要添加凹凸节点与噪波纹理结合映射与纹理坐标,连接玻璃BSDF的法向从而形成凹凸。黄色区域为添加渐变色。绿色区域为控制渐变方向,具体操作是分离XYZ同时连接映射与纹理坐标,给到玻璃材质的颜色,从而得到带渐变的长虹玻璃材质。所有模型的材质纹理、灯光都调节完毕后即可渲染,导出的图片如果色彩不满意可以放到PS里调整,最后得到作品呈现的效果。一个材质的形成是多个节点分支相互作用融合的结果,需要耐心调整才能得到令人满意的作品。

案例2: inSuite系统登录

编辑

编辑

此案例为公司旗下子公司系统登录页设计。在此项目中,通过进行访谈和用户研究,探索出如下关键词: 科技、智能、连接、共享。同时挖掘项目业务领域,如财务、制造、供应链、开发云、分析云、生态渠道等。在此情绪板中,界定了配色为科技蓝,并配以增加未来感的金属色,同时增加透明材质,采取稳定、细腻、清爽的质感。遵循空间栅格系统并采用了稳定柔和的光照环境,展现了Farris设计的体验之美。

编辑

此方案有着大量的模型及细节,这里给大家推荐一个插件“Drop it”,可以使你的模型快速准确落地(浏览器搜索找资源下载即可)。主体为层层叠叠的云组成,周围配合截断式圆环环绕,云的形态可以在矢量软件中绘制SVG格式,导入后物体转网格后编辑面E挤压出厚度。icon、logo、或复杂图形都可采用此方法建模,节省了大量的时间。灯光采用HDR作为主光源,无其他光照。

编辑

玻璃的另一种呈现方式,是玻璃节点与透明节点结合,同时结合光程进行混合输出实现,分别控制折射率数值进行调节即可。底板上“hello.”透明纹理制作上,主要采用png图进行alpha接入实现,此处实现的方式有很多,也可shift+A输入文本编辑实现。这里采用的UV纹理接入alpha可快速实现该效果,若想要将图进行alpha发光则也可以采用图像接入自发光节点即可,并调节映射缩放控制大小的效果。

编辑

此案例9处使用关键帧动画,但都是匀速转动,简单易学大家可以尝试操作。以选中黄色金属上下浮动为例:设置每一秒24帧,起始为0帧,结束点为160帧(由于电脑配置渲染动画缓慢故设置较少帧数),只在位置处设定关键帧。在0帧处XYZ轴不变,按i键设定关键帧;在第40帧处XY轴不变Z轴向下-0.03m设置关键帧;在80帧处设置如0帧处相同设定关键帧;120帧处XY轴不变Z轴向上0.03m设置关键帧;160帧处设置如0帧处相同设定关键帧,如此前后可串联导出后设置循环播放。其他动效原理皆如此,如果是加入旋转动画,则需在旋转XYZ处设置度数关键帧。

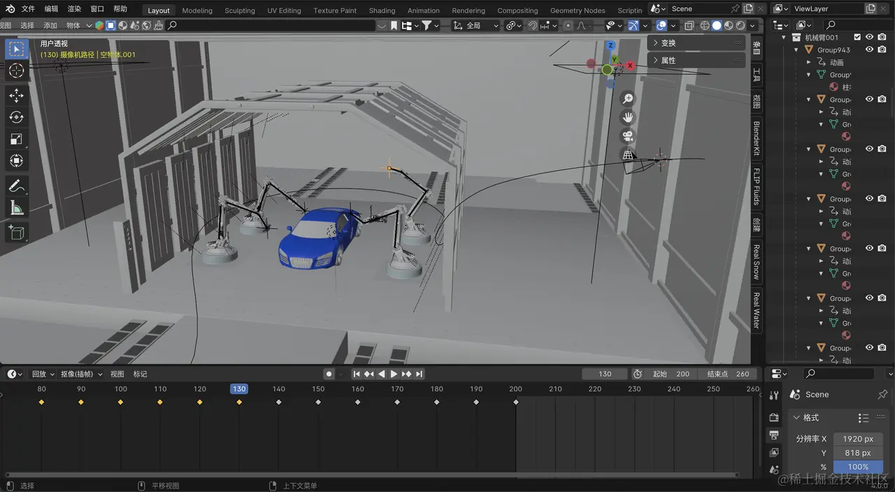
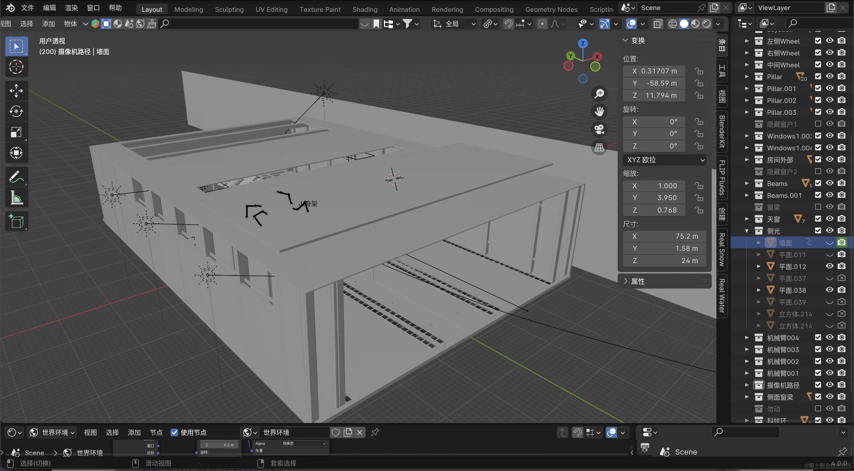
案例3: 软自构课题官网banner

编辑

编辑

此案例为软自构课题项目,Blender软件操作除基础的空间物体模型建模外,用到了粒子系统,以及空物体骨骼绑定和动力学,并且着重用到了关键帧动画、摄像机动画设定等。从而使用户达到沉浸式的体验效果。

编辑

难点除基础建模造型外,更在于打造空间感及摄像机动画视角等操作。空间感上打造车辆焊接厂房空间,层层玻璃窗口用布尔运算实现,设置强日光在窗户处照射,打造厂房内阳光透射既视感。厂房顶部同样采用布尔运算使阳光照射进来打在主体车辆上。

编辑

除HDR主光源及日光外,厂房内部设定多处辅助光源。同时工作区域增加灯光面板照射主体车辆,营造工作时强光状态。厂房内部建模细节及车辆机械臂等不做过多讲解,大家可以学会Blender初级中级课程后再尝试复杂的建模及渲染场景。

编辑

机械臂动画采用空物体及骨骼制作。摄像机动画则是采用贝塞尔曲线绘制提前规划好的镜头路径,绑定摄像机跟随路径,设置聚焦拍摄主体为车辆(空物体)。整体动画过程过于复杂不做过多的讲解,可在社区及其他学习网站跟随视频讲解学习。此案例耗时一个月最终实现目前的效果,通过灯光环境布局、各类模型的建设、各材质节点制作、以及机械臂的空物体骨骼动画等一系列操作构成,大家感兴趣的话可以细细研究。

结语:

以上则是本文的全部内容,希望能够帮助到你们。Blender是一款功能强大且充满创造力的软件,它为艺术家提供了无限的可能性。遵循以上学习计划,不断实践和探索,相信你也可以做出令人满意的作品。最后也想分享一下我个人对于软件的一些看法:软件不分强弱,它是工具,是我们作战的“装备”,我们应该从自身的需求出发,找寻最适合自己的装备。最重要的是使用软件的我们,只有踏实打好基础,不断提高自己的审美和专业素养,保持好奇心,培养自己的学习能力,才能以不变应万变。而不是一味地追逐热度,随波逐流,通过假忙碌来缓解焦虑,学习并不适合自己的软件。未来也会有越来越多的软件出现,希望大家在选择软件时多思考:哪一个软件最适合我,或许你会找到最适合自己的答案。

Blender中文社区即斑斓中国下载传送门: Blender中国社区 – 这里有Blender的最新资讯

写在最后,欢迎大家下载我们的inBuilder低代码平台开源社区版,可免费下载使用,加入我们,开启开发体验之旅!