【快速上手】搭建ChatGPT问答机器人H5源代码

121 阅读2分钟

最快30分钟搭建个人的 ChatGPT 问答机器人!

跟踪AI前沿技术,实践 ChatGPT 技术特性 ,体验人工智能带来前所未有的冲击力”


商品详情

本项目使用 React 框架构建,基于 OpenAI-API 开发,支持多轮对话,支持 Github 自动化构建与部署!

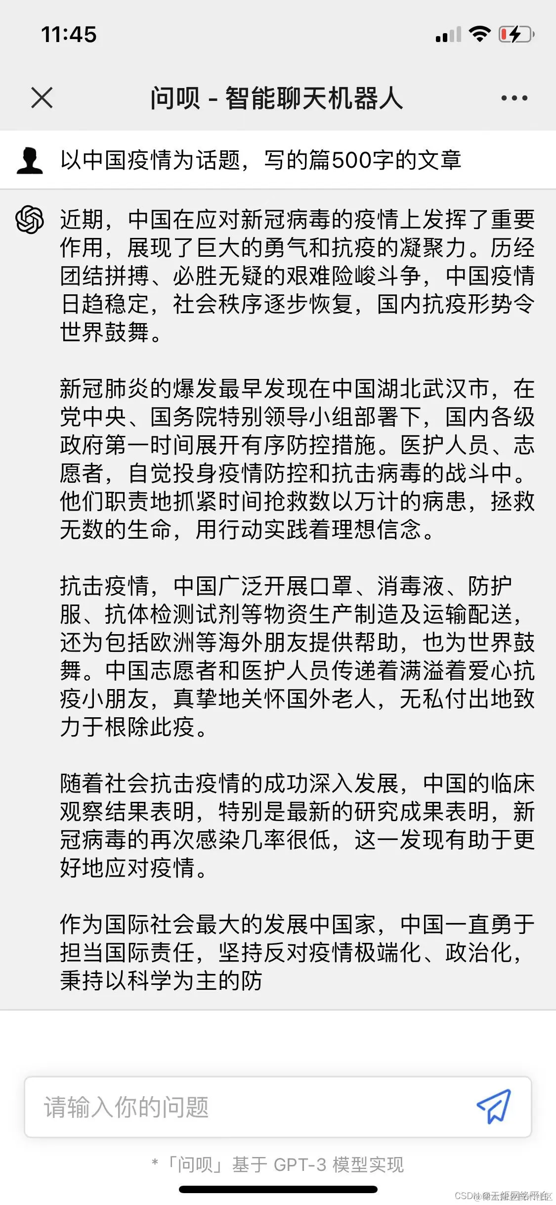
即兴作诗、编辑新闻稿、评价历史文献,「我」无所不能!

​编辑

  

​编辑

写代码,写热门话题作文,「我」统统能搞定!

​编辑

   

​编辑

使用前端主流框架 React 构建,支持多轮对话,学习成本低,代码分层,组件抽离,便于二次开发维护!

​编辑

网站可接入百度统计,访问数据实时看!

​编辑

支持建站和CI/CD,详细讲解如何通过 Github Pages 建站和一站式完成自动化构建部署!

(1)使用 Github Actions 构建部署,支持自定义域名配置和免费的 https 服务

​编辑

(2)当本地有代码 push 到 github 仓库时,自动触发执行构建、部署流程

​编辑

(3)当构建部署流程执行完毕后,网站内容会被替换为更改内容,全程无人人工干预

​编辑

*注:完整操作流程在项目的 README.md 文件中

技术售后服务:

  • 源码交付升级:项目源代码交付,项目能力升级后,可免费获取升级后的源码;
  • 在线运维支持:包括:项目运行、构建配置、Github 站点和CI/CD配置、域名配置、OpenAI 账号申请等全流程操作;
  • 在线技术搭疑:项目中涉及的代码和技术点讲解、答疑;