Flutter(一)-Widget&&Context

509 阅读3分钟

从前端角度,快速入门Flutter

widget

和React的Component概念类似,Flutter中一切都是Widget

Widget又分为 Stateless WidgetStateful Widget 也和React中有状态,无状态组件类似

语法

和React的Class语法类似,需要注意的是,每个Widget都需要写一下构造函数

class Echo extends StatelessWidget  {
  const Echo({
    Key? key,  
    required this.text,
    this.backgroundColor = Colors.grey, //默认为灰色
  }):super(key:key);
    
  final String text;
  final Color backgroundColor;

  @override
  Widget build(BuildContext context) {
    return Center(
      child: Container(
        color: backgroundColor,
        child: Text(text),
      ),
    );
  }
}

这里的super(key)是也是标准做法,调用父类(StatelessWidget )的构造函数,key和React中列表项的Key的优化作用类似

Stateless Widget

无状态Widget --> React中的无状态组件

Stateful Widget

有状态Widget --> React中的有状态组件

一个 StatefulWidget 类会对应一个 State 类

  1. widget,它表示与该 State 实例关联的 widget 实例,由Flutter 框架动态设置。注意,这种关联并非永久的,因为在应用生命周期中,UI树上的某一个节点的 widget 实例在重新构建时可能会变化,但State实例只会在第一次插入到树中时被创建,当在重新构建时,如果 widget 被修改了,Flutter 框架会动态设置State. widget 为新的 widget 实例。
  2. context。StatefulWidget对应的 BuildContext,作用同StatelessWidget 的BuildContex

如何写?

一个典型有状态Widget

class DemoPage extends StatefulWidget {
  @override
  _DemoPage createState() => new _DemoPage();
}

class _DemoPage extends State<DemoPage> {
  int _counter = 0;
  @override
  void initState() {
    super.initState();
    init();
  }

  void init() async {
    //logger.i('init ${Uri.base}');
  }
  void _incrementCounter() {
    setState(() {
      _counter++;
    });
  }

  @override
  @override
  Widget build(BuildContext) {
    return Scaffold(
      appBar: AppBar(
        title: Text('Demo'),
      ),
      body: Center(
        child: Column(
          mainAxisAlignment: MainAxisAlignment.center,
          children: <Widget>[
            Text(
              'You have pushed the button this many times:',
            ),
            Text(
              '$_counter',
            ),
          ],
        ),
      ),
      floatingActionButton: FloatingActionButton(
        onPressed: _incrementCounter,
        tooltip: 'Increment',
        child: const Icon(Icons.add),
      ),
    );
  }
}

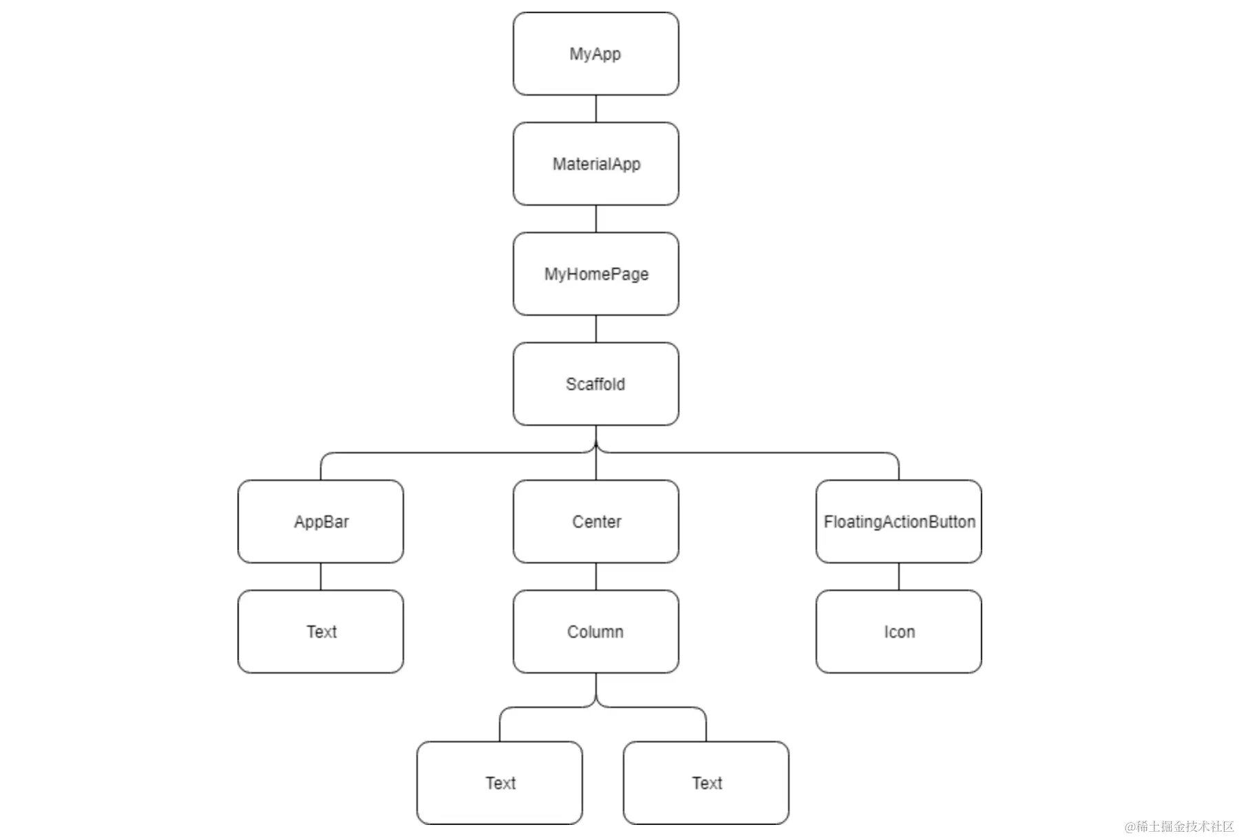
上面结构会生成一颗WidgetTree

image.png

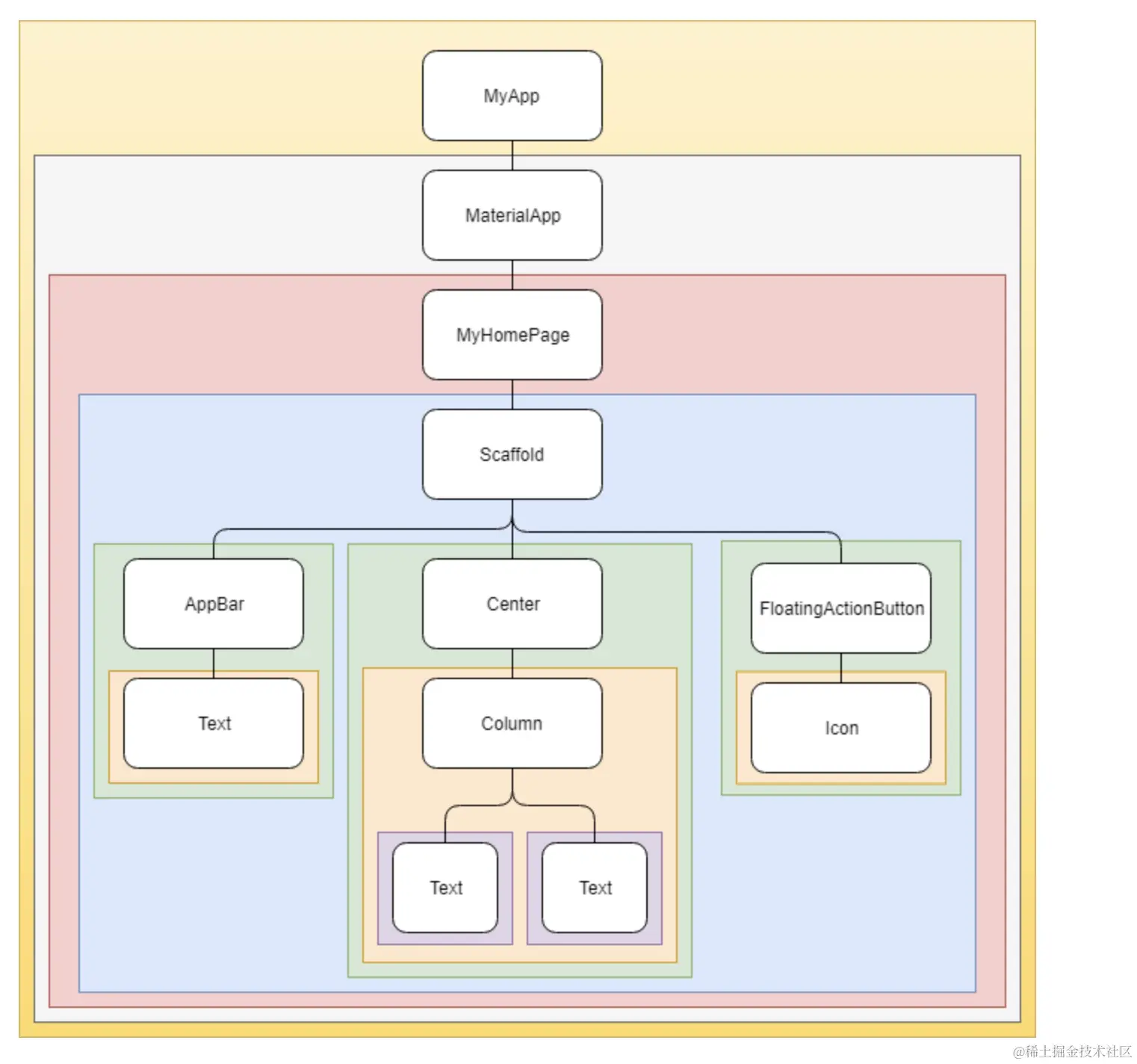
Context

Context可能找不到React中的概念,比较抽象,可以理解为Widget的一部分,上面有上下文信息,可以用来做路由管理、访问媒体信息、状态管理

image.png

Context的应用场景

1. 导航

在 Flutter 中,BuildContext 用于管理路由和导航。每个 Widget 都有一个 Context,这个 Context 知道如何在 Widget 树中导航。

  • Navigator API

    • 使用 Navigator.of(context) 可以访问 Navigator,这是一个管理路由堆栈的对象。你可以用它来推送和弹出路由,实现页面之间的跳转。
    Navigator.of(context).push(
      MaterialPageRoute(builder: (context) => NewPage()),
    );
    
    • 弹出路由:
    Navigator.of(context).pop();
    

2. 显示对话框

BuildContext 也用于显示模态对话框或底部表单。

  • showDialog

    • 使用 showDialog 函数可以在当前页面上弹出一个对话框。
    showDialog(
      context: context,
      builder: (BuildContext context) {
        return AlertDialog(
          title: Text('Alert'),
          content: Text('This is an alert message.'),
          actions: <Widget>[
            FlatButton(
              child: Text('OK'),
              onPressed: () {
                Navigator.of(context).pop();
              },
            ),
          ],
        );
      },
    );
    

3. 访问 Inherited Widgets

BuildContext 提供了访问继承的 Widget,例如 Theme 或 MediaQuery 的能力。

  • Theme.of(context)

    • 获取当前主题的颜色、字体样式等。
    Color color = Theme.of(context).primaryColor;
    
  • MediaQuery.of(context)

    • 获取设备的屏幕尺寸、方向和其他媒体特性。
    var size = MediaQuery.of(context).size;
    

4. 状态管理

在使用状态管理解决方案如 Provider 时,BuildContext 用于查找数据模型。

  • Provider.of<T>(context)

    • 从最近的 Provider 获取类型为 T 的数据。
    
    var myModel = Provider.of<MyModel>(context);
    

5. 获取本地化资源

BuildContext 也用于访问本地化字符串或配置。

  • Localizations.of<T>(context, T)

    • 获取指定类型的本地化资源。
    
    String title = Localizations.of<MyLocalizations>(context, MyLocalizations).title;
    

以上就是一些Context的应用场景,可以看到基本父Widget的State对象的获取方法,语法如parentWidget.of(context),这是Flutter语法层面上的约定:如果 StatefulWidget 的状态是希望暴露出的,应当在 StatefulWidget 中提供一个of 静态方法来获取其 State 对象,开发者便可直接通过该方法来获取