基于虚拟力优化的无线传感器网络覆盖率matlab仿真

70 阅读4分钟

1.程序功能描述

       基于虚拟力优化的无线传感器网络覆盖率,仿真输出优化前后的网络覆盖率,覆盖率优化收敛迭代曲线。

 

2.测试软件版本以及运行结果展示

MATLAB2022a版本运行

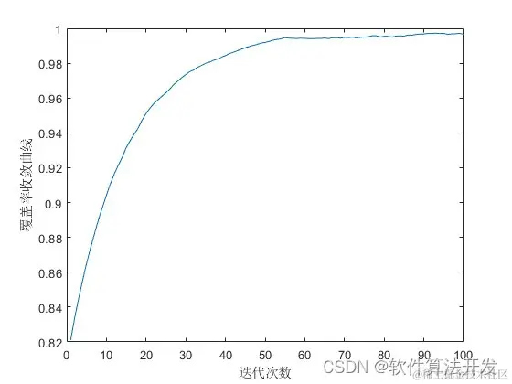
1.jpeg

2.jpeg

3.jpeg  

 

3.核心程序

  `for t=1:Iter1

Fsvh = sqrt(Fsh^2+Fsv^2);

        if Fsvh==0

Pxy(i,1)=Pxy(i,1)+0;

Pxy(i,2)=Pxy(i,2)+0;

        else

Pxy(i,1)=Pxy(i,1)+Fsh/Fsvhstep2exp(-1/Fsvh);

Pxy(i,2)=Pxy(i,2)+Fsv/Fsvhstep2exp(-1/Fsvh);

        end

 

        %约束

        if Pxy(i,1)<Xmin

Pxy(i,1)=Xmin;

        end

        if Pxy(i,1)>Xmax

Pxy(i,1)=Xmax;

        end

         if Pxy(i,2)<Ymin

Pxy(i,2)=Ymin;

        end

        if Pxy(i,2)>Ymax

Pxy(i,2)=Ymax;

        end

    end

    % 重新计算覆盖率

    [Kidxs,summ,k1]=func_cover(Xk1,Yk1,Pxy,Radius); 

 

Fgl(t) = summ/K;

 

end

 

figure;

plot(Fgl)

xlabel('迭代次数');

ylabel('覆盖率收敛曲线');

 

 

 

 

figure,

scales=[XminYmin;XminYmax;XmaxYmax;XmaxYmin];

fill(scales(:,1),scales(:,2),[0.8,0.8,0.8]);

hold on

plot(Pxy(:,1),Pxy(:,2),'r.','linewidth',5);

for i=1:Nodes

    x1=Pxy(i,1)+Radius*cos(w);

    y1=Pxy(i,2)+Radius*sin(w);

    hold on

    fill(x1,y1,'g')

end

axis([0 1000 0 900]);

xlabel('X/m');

ylabel('Y/m');

hold on

plot([XminXmax],[YminYmin],'k','linewidth',2);

hold on

plot([XminXmin],[YminYmax],'k','linewidth',2);

hold on

plot([XmaxXmax],[YminYmax],'k','linewidth',2);

hold on

plot([XminXmax],[YmaxYmax],'k','linewidth',2);

title(['优化后分布,覆盖率为:',num2str(Fgl(end))]);

30`

 

4.本算法原理

       无线传感器网络(Wireless Sensor Networks, WSNs)由大量散布在特定区域的传感器节点组成,这些节点负责环境信息的采集和数据的无线传输。网络的覆盖率是衡量WSNs性能的关键指标之一,它反映了网络对监测区域的感知能力。为了提高覆盖率,研究者们提出了多种方法,其中基于虚拟力优化(Virtual Force-based Optimization)的方法因其直观性和有效性而备受关注。

 

4.1 虚拟力优化算法

        虚拟力优化算法是一种基于物理模型的优化算法。它通过模拟物理力学的作用,从而对待优化问题的解进行优化。其基本思想是将待优化问题的解表示为一组点的位置,然后引入一些虚拟力(如斥力、引力等),从而对点的位置进行优化。

 

        虚拟力优化算法包括以下几个步骤:

 

初始化点的位置:随机生成一组初始点的位置。

 

计算虚拟力:根据问题的特点,计算每个点的斥力和引力。

 

更新点的位置:根据虚拟力的作用,更新每个点的位置。

 

终止条件:达到预定的终止条件后,输出最优解。

 

计算虚拟力:根据问题的特点,计算每个点的斥力和引力。具体来说,可以采用以下几个虚拟力:

 

(1)斥力:用于避免传感器之间的重叠。斥力大小与传感器之间的距离成反比,距离越近,斥力越大。

 

(2)引力:用于吸引传感器到目标区域。引力大小与传感器与目标区域的距离成反比,距离越近,引力越大。

 

(3)墙壁斥力:用于避免传感器与墙壁的碰撞。墙壁斥力大小与传感器与墙壁的距离成反比,距离越近,斥力越大。

 

更新点的位置:根据虚拟力的作用,更新每个点的位置。具体来说,根据每个点所受到的虚拟力的大小和方向,计算每个点的加速度,然后根据加速度更新每个点的速度和位置。

 

重复步骤4和5,直到达到预定的终止条件。

 

4.2 覆盖覆盖率计算

      覆盖的计算,采用的是平面扫描法,对于两种传感器,一个圆形,一个正方形,那么对于每次优化得到的坐标,我们对整个平面区域进行扫描,计算每一个点是否处于某个或者多个传感器,如果满足这个条件,那么这个点计入到覆盖区域里面,然后扫描完所有点之后,统计一共多少个点呗扫描进去了,即覆盖率。