为了管理日常,我写了个 TODO LIST 微信小程序

1,057 阅读6分钟

前言

在日常的生活中,之前笔者是使用 notion 来记录事情,或者是使用苹果自带的备忘录来记录。

但是,这两个工具,自己都不常用。而微信,是日常使用占比最长的应用,就比如下图来自 2024-06-29 20:46 分的截图:

使用时间占比.jpg

那么,我直接在微信上使用一个计事的工具不就很方便了。

问题又来了,可是我不希望别人保存我的数据,并且我需要对事件进行定制化,以符合自己使用的习惯。

于是,微信小程序本地服务版本就很适合笔者。

为什么说是 本地化服务,因为这个小程序并不会使用到后端服务,数据存在 localStorage 上。

微信官方小程序文档中表示:同一个微信用户,同一个小程序 storage 上限为 10MB。

下面,我们将手把手教你怎么去开发这么一个小程序。

注册小程序

我们可以通过 小程序注册,根据流程来完整注册。

小程序注册.png

注册完成后,通过 微信公众号平台 扫码,选择对应的小程序进行登陆,比如下图笔者的 TodayIsMatter 的小程序。

TodayIsMatter.jpeg

注意⚠️,本小程序因为没有缴纳微信要求的付费,故无法被搜索,分享等。如果想体验本小程序,文末会给出对应的小程序码,感兴趣的读者可以扫码进行体验。

开发者工具

我们通过 官方微信开发者工具 来下载对应系统的 IDE。笔者安转的是 Mac 版本的,打开之后,长这样:

小程序开发者工具.png

我们直接点击 小程序 -> 大大的 + 号按钮 新建项目。

PS,如果是没有登陆的情况下,会被要求登陆

创建小程序.png

按照提示,填写对应的信息。这里的 AppId 是微信小程序唯一的 ID 信息,我们可以通过登陆小程序后台,开发 -> 开发管理 -> 开发设置 -> 开发者 ID -> AppID(小程序ID) 获取。

开发 TODO LIST

TODO LIST 是一个老生常谈的话题。

逻辑图

我们实现的这个微型的应用程序,逻辑很简单,我们简单画个图。

todo_list逻辑.png

很简单,是吧。

我们总共就三个页面 - 新增页面详情页面列表页面

我们总共给 TODO ITEM 设定下面几个状态:

  • 已创建: 创建项目,已创建状态可以直接转化成摒弃或者进行中的状态
  • 进行中:进行中的状态可以直接转化成已完成的状态
  • 已完成:已经完成的事件可以直接删除
  • 摒弃:已经摒弃的事件可以直接删除

不支持对事件的主要内容进行更改。如果创建错误,需要先摒弃后删除,然后重新创建事件。

代码项目结构

我们创建项目,选择的是 不使用云服务JS-基础模版 来创建。

然后,我们捣鼓下项目的结构如下图:

项目结构.png

TodayIsMatter 小程序项目
├── components // 相关的组件
│   └── footer // 页脚组件
├── images // 图片资源
├── miniprogram_npm // 小程序第三方组件
├── pages
│   ├── add // 添加 todo item 页面
│   ├── detail // todo item 页面详情
│   └── list // todo 事件列表页面
├── utils // 实用方法集合
├── app.js // 应用入口文件
├── ...
└── package.json

每个页面或者组件下面都会有四个文件:

  • js 文件:编写对应的逻辑
  • json 文件:配置对应页面或者组件的信息
  • wxml 文件:类似前端开发的 html 文件,编写页面骨架
  • wxss 文件:类型前端开发的 css 文件,用于润色页面

嗯😐,如果是前端开发人员,那么对编写微信小程序来说,小菜一碟~

UI 库选择

本小程序使用的是比较成熟的 vant ui 组件库。官方推荐的 WeUI 组件库 也很不错,读者可以按照个人使用习惯来使用。关于如是在小程序中使用 vant ui,我在章节 引入 vant 上有介绍,这里不赘述。

页面生命周期

我们在新建页面的时候,在对应的 js 文件,默认出现下面的内容:

// pages/demo.js
Page({

  /**
   * 页面的初始数据
   */
  data: {

  },

  /**
   * 生命周期函数--监听页面加载
   */
  onLoad(options) {

  },

  /**
   * 生命周期函数--监听页面初次渲染完成
   */
  onReady() {

  },

  /**
   * 生命周期函数--监听页面显示
   */
  onShow() {

  },

  /**
   * 生命周期函数--监听页面隐藏
   */
  onHide() {

  },

  /**
   * 生命周期函数--监听页面卸载
   */
  onUnload() {

  },

  /**
   * 页面相关事件处理函数--监听用户下拉动作
   */
  onPullDownRefresh() {

  },

  /**
   * 页面上拉触底事件的处理函数
   */
  onReachBottom() {

  },

  /**
   * 用户点击右上角分享
   */
  onShareAppMessage() {

  }
})

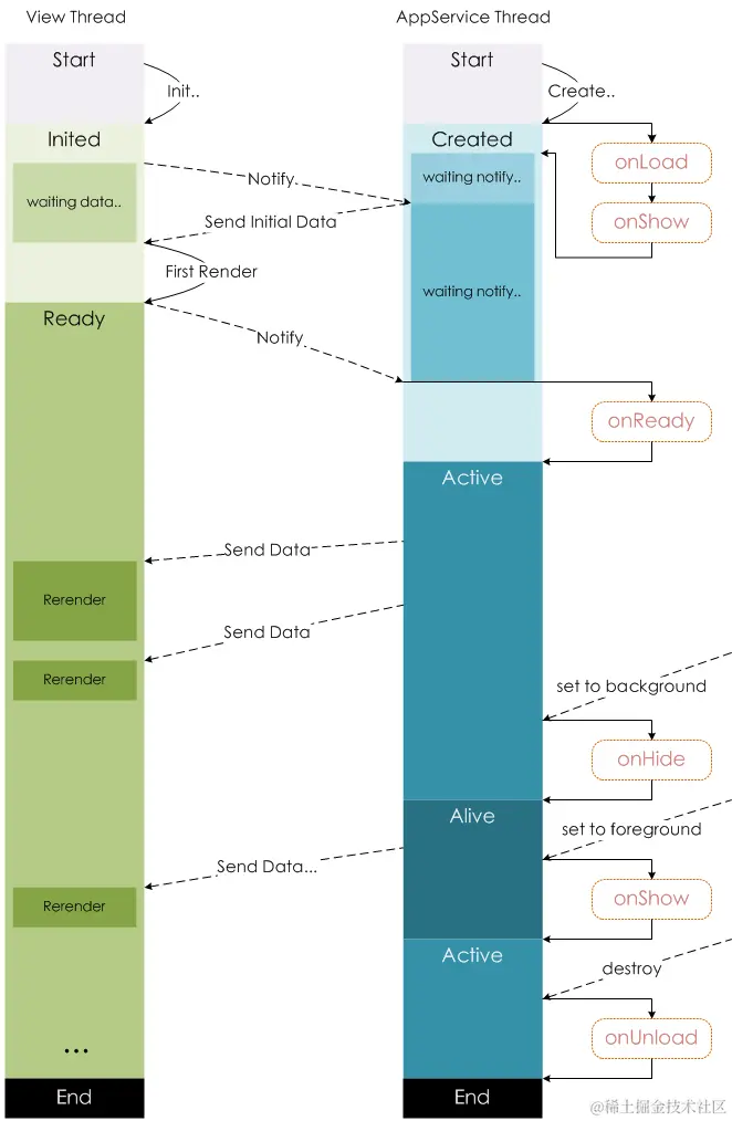
上面的注解,解析了每个钩子函数的功能。我们结合下官方页面 Page 实例的生命周期图👇,会更好理解。

page-lifecycle.2e646c86.png

最终效果图

TODO LIST 的列表

没有数据添加数据
没有数据list.png有数据list.png

这里很简单,只是从 storage 中读取数据,对左滑对数据的状态进行更改。

  getTodoList() {
    // 获取数据
    const keys = wx.getStorageInfoSync().keys;
    if(keys.includes(localStorageVar.TODO_LLST_DATA)) {
      const todoList = wx.getStorageSync(localStorageVar.TODO_LLST_DATA);
      // 对 list 进行排序
      let orderList = [];
      const createdList = [];
      const pendingList = [];
      const doneList = [];
      const abandonList = [];
      for(let index = 0; index < todoList.length; index++) {
        let item = todoList[index];
        switch(item.status) {
          case `${CREATED}`: item.statusCls = 'created'; createdList.push(item); break;
          case `${PENDING}`: item.statusCls = 'pending'; pendingList.push(item); break;
          case `${DONE}`: item.statusCls = 'done'; doneList.push(item); break;
          case `${ABANDON}`: item.statusCls = 'abandon'; abandonList.push(item); break;
          default: break;
        }
        orderList = [...createdList, ...pendingList, ...doneList, ...abandonList];
      }
      this.setData({
        todoList: orderList
      })
    }
  },

TODO LIST 事件项添加

默认表格选择时间
默认表格.png选择时间.png

添加事件项的表格中,指定了事件的完成时间,事件的优先级和事件的状态。

  // 保存待办
  async saveTodo() {
    let that = this;

    if(that.data.title === '' || that.data.desc === '' || that.data.date === '' || that.data.status === '') {
      wx.showToast({
        title: '请完善所有字段',
        icon: 'error',
        duration: 2000
      });
      return
    }
    
    // 获取已经保存的数据
    const keys = await wx.getStorageInfoSync().keys;
    let currentData = {
      id: Date.now(), // 生成的时间戳 id
      title: that.data.title,
      desc: that.data.desc,
      date: that.data.date,
      status: that.data.status,
      priority: that.data.priority,
      progress: 0, // 进度默认为 0
    };

    let finalTodoList = [];
    if(keys.includes(localStorageVar.TODO_LLST_DATA)) {
      const todoList = wx.getStorageSync(localStorageVar.TODO_LLST_DATA);
      finalTodoList = [
        ...todoList,
        currentData
      ]
    } else {
      finalTodoList = [currentData];
    }

    // 只允许新建六条记录
    if(finalTodoList.length > 6) {
      wx.showToast({
        title: '最多建六条记录',
        icon: 'error',
        duration: 2000
      });
      return;
    }

    // 有必要则保存到数据库
    await wx.setStorage({
      key: localStorageVar.TODO_LLST_DATA,
      data: finalTodoList
    });

    wx.navigateTo({
      url: '../../pages/list/list',
    })
  },

TODO LIST 事件项详情

开始执行番茄时间fan
开始执行.jpeg番茄时间.jpeg
  finishPomodoro() {
    // 播放音频
    innerAudioContext.src = srcUrl;
    innerAudioContext.play();
    this.setData({
      isPomodoroFinish: true
    });
  },
  async beginDoing() {
    // 如果是已经创建则更改为进行中
    let currentTodoItem = this.data.todoItem;
    currentTodoItem.status = PENDING;
    let modifyList = modifyToDoList(this.data.todoList, currentTodoItem, false);

    // 保存数据
    await wx.setStorage({
      key: localStorageVar.TODO_LLST_DATA,
      data: modifyList
    }); 

    this.setData({
      doing: true
    });

    this.getTodoDetail(this.data.id);
  },
  getTodoDetail(id) {
    // 获取数据
    const keys = wx.getStorageInfoSync().keys;
    if(keys.includes(localStorageVar.TODO_LLST_DATA)) {
      const todoList = wx.getStorageSync(localStorageVar.TODO_LLST_DATA);
      const item = getTodoItem(todoList, id);
      this.setData({
        todoList: todoList,
        todoItem: item
      });
    }
  },

在详情的页面中,可以将事件项的状态由“已创建”更改为“进行中”,并且可以控制完成的进度。还引入了番茄时间的管理理念,进行片段化时间沉浸学习。到时间点,会有音乐进行提示。

PS:在本地测试中,番茄时间能够正常到点提示,在真机上或许需要申请才能进行音乐提示。这个有点尴尬

体验地址

可以通过微信扫下面的微信小程序码来体验👇

gh_50cbc124e3ed_430.jpg

图上 logo 的含义是:

设计灵感.jpg

用橙色和蓝色作为底色,闹钟和“今”字放在中间,旨在每天提醒自己沉着冷静地完成今日之事,不可拖延。

参考