manim边学边做--Tex

727 阅读1分钟

Tex类继承自MathTex,具体功能和MathTex差不多,有一些细节的差别。
在实际的使用中,我感觉Tex在结合一般文本和公式时更方便一些,所以我用的比较多的是Tex
image.png
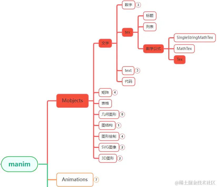
Texmanim各个模块中的位置大致如上图中所示。

1. Tex与MathTex区别

Tex的主要参数和方法和MathTex是一样的,所以本篇就不再一一介绍了,可以参考上一篇:

manim边学边做--MathTex

本篇打算介绍下这两者之间细微的区别。

1.1. 公式的写法

首先,创建公式时,MathTex只要直接输入公式即可,而Tex需要用$$包裹住公式部分。

# 直接输入公式
mathtex = MathTex("z=\sqrt{x^2+y^2}")

# 用 $$ 包裹住公式
tex = Tex("$z=\sqrt{x^2+y^2}$")

对于Tex,如果不用$$包裹住公式部分,则无法正常显示公式。
上面两种写法的效果是一样的。
out.gif

1.2. 一般文本与公式

Tex的公式为什么要多此一举,需要加上$$呢?
原因在于Tex区分一般文本和公式的显示方式,不加$$时,则当作一般文本来显示,
显示出来的效果会有一些区别。

MathTex则不区分一般文本和公式,任何字符串都当作公式来显示。

# tex 一般文本
tex1 = Tex("z=x+y")
# tex 公式
tex2 = Tex("$z=x+y$")

# mathtex 公式
mathtex = MathTex("z=x+y")

# mathtex 加$$ 会报错
mathtex = MathTex("$z=x+y$")

out.gif
从上面示例中可以体会到一般文本公式在显示上的细微区别。

2. 附件

文中完整的代码放在网盘中了(tex.py),
下载地址: 完整代码 (访问密码: 6872)