Vue3 Ast核心原理图

448 阅读2分钟

Vue3 的 Ast 编译过程我们通常不会在日常开发中接触到,因为它往往是 vue-loader 为我们做的事情,在.vue的工程化开发模式中,打包出的运行时代码都是经过 Ast 转换成的 render 函数。只有使用运行时编译(runtime + compiler)版本的Vue,你才能找到 Ast 编译相关的源码,并进行浏览器控制台调试。

学习 Ast 编译原理,笔者认为不需要掌握很多细节,只需要知道 Vue 将 template 转换为 render 函数,并生成代码的思路就行。

Vue Ast 核心逻辑可总结为3步:创建AST -> AST转换 -> 生成代码

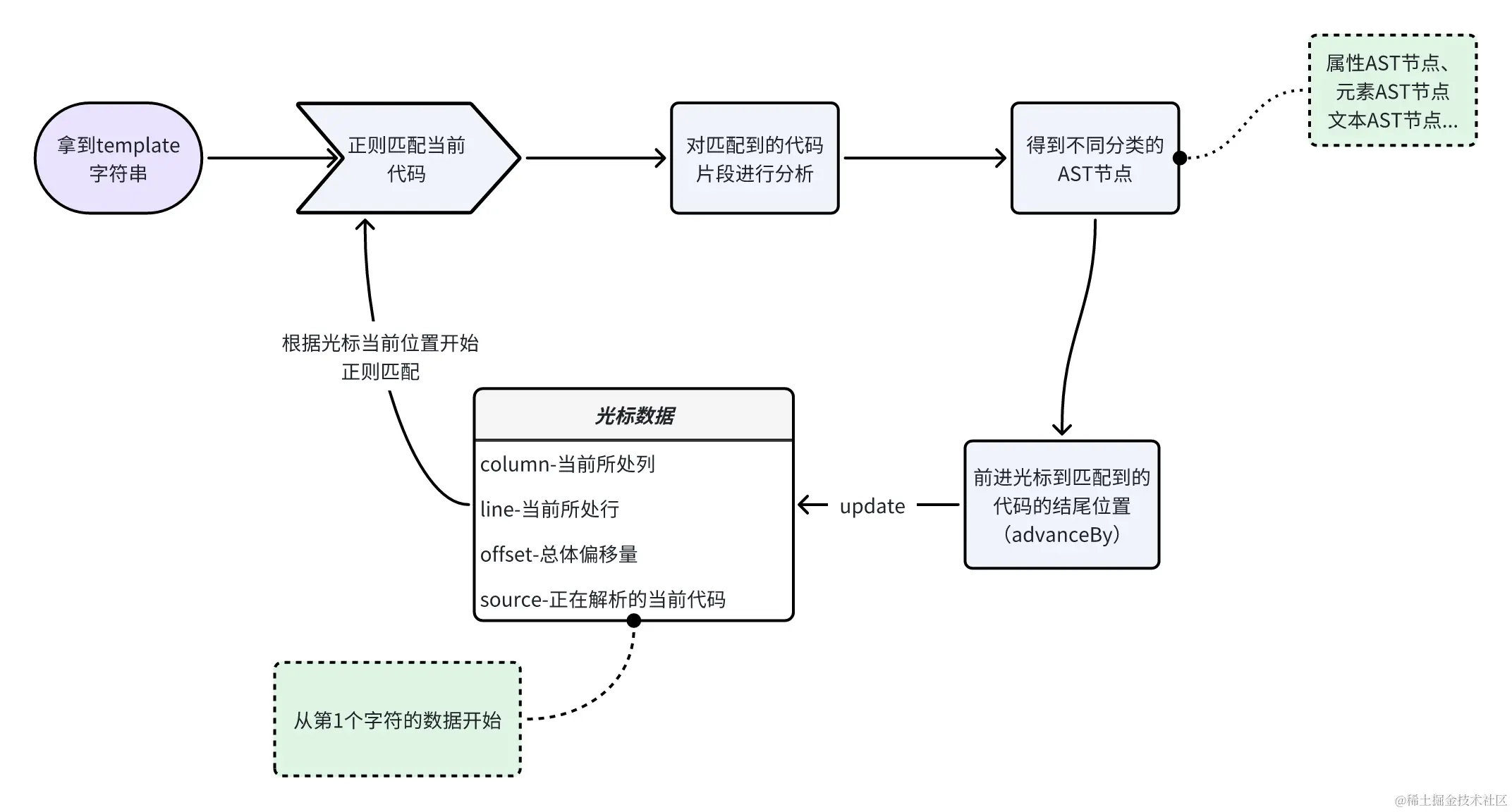
其中创建AST的过程,正是将template字符串解析为AST节点树的过程。这方面逻辑十分复杂,笔者经过自己研究,总结出了一套简化流程。可以让大家理解Vue的“正则匹配+移动光标”解析模式。

2.png

那在AST解析的过程中,是如何维护父子节点关系的呢?

Ast树顾名思义,也是树状结构,子节点就依托在Ast节点的children属性上。在移动光标进行正则匹配的过程中,Vue内部维护了一个 ancestor 栈,在匹配到元素节点时就将元素节点推入 ancestor 栈,栈中从上到下自然存储着Ast的由父至子节点。

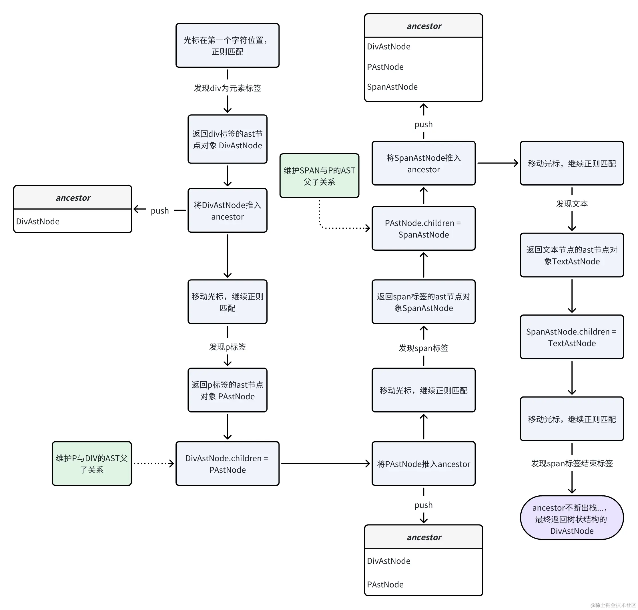
比如我们有下面这样存在3层父子关系的template:

<div>
  <p>
    <span>这是一段文本</span>
  </p>
</div>

下面这张图简单的阐述了父子节点解析和关联的大致过程:

3.png

上面这两张图就阐述了 Vue 将 template 字符串解析为 AST 节点树的大致思想。

当然这是远远不够的,后面还有 AST转换 -> 生成代码 的过程,也十分的复杂,笔者经过阅读代源码,总结出了下面超大的流程图,因为实在是太复杂,而且平时开发中不易接触,在这里就不多介绍了。感兴趣的小伙伴可以将下面图片下载,对照源码进行参考,只希望能对你的AST探究之路提供一些帮助。

1.png