小窗口大魔力,实况窗服务实时掌控重要信息变化

217 阅读5分钟

移动互联网时代,各种以用户为中心的App如春笋般涌现,满足了用户在购物、导航、娱乐等不同场景下的需求,不同程度上丰富了用户的日常生活。然而,随着App种类的激增,用户在享受多样化服务的同时,也面临着多任务管理的挑战。

比如,用户正沉浸在游戏或追剧中时,能否想起并打开App查看一下:不久前点的外卖是否已上路?网约车是否已到达?餐厅预订的餐品是否已准备好?在多应用进程并行使用的情况下,这些重要的服务很容易被忽略,从而影响到用户的日常生活质量与效率。

那么如何才能将诸如外卖、打车、取餐等长时间进程的服务通过显性化的形式,在不影响设备现有操作的情况下,实现服务进展的有效提示,帮助业务实现服务的高效闭环呢?

HarmonyOS SDK实况窗服务(Live View Kit)支持应用将订单或服务的实时状态信息变化在设备的熄屏、锁屏、通知中心、状态栏等关键界面展示,并对展示信息的生命周期、用户界面UI效果等进行管理,帮助用户聚焦正在进行的任务,方便查看和即时处理通知内容。

1.png

其实,实况窗对于广大用户来说并不陌生,最基础的应用场景就是手机来电、文件传输、音频录音等常见功能的提示,这些功能场景的共性在于,能够在限定的时间段内及时提供有价值且需用户密切关注的信息,确保用户能够迅速地进行查看和操作。

2.png

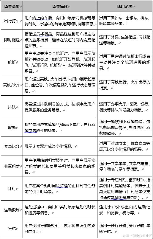
同理,实况窗场景也可以适用于出行打车、高铁/火车、排队等场景,具体可支持对接的场景如下表所示:

3.png

在设计特定应用场景的实况窗时,开发者需要考虑应用服务进程中需要设置提醒的关键节点与呈现的内容信息,这也是用户在使用实况窗过程中最关注的部分。我们以即时配送的外卖配送场景来举例说明具体一下整个服务流程中各个节点的主要展示内容。外卖配送的关键节点可分为用户下单、等待用户支付、等待商家接单、商家已接单、骑手接单、骑手已到店、骑手配送中、商品已送,用户可以通过实况窗实时得知外卖的配送进度,而无需频繁点开应用详情页查看。

4.png

当然,实况窗中所展示的业务服务进程并不一定是如预期般顺利的,它还存在一定的变化性,比如,当航班登机口发生变更,在打车时司机突然取消订单,或者外卖配送订单超时,这些实时信息都需要在实况窗中及时告知用户,保证用户在实况窗中得到的信息都是最新的状态。

此外,实况窗还具有一定的时效性,在发生的特定时间段内,向用户提供实时刷新的价值信息,该时间段有明确的界定,单个实况窗的生命周期最长不超过8小时,并且需要及时更新实况窗消息,系统将在实况窗超过2小时未更新时,隐藏实况窗在状态栏胶囊和锁屏的展示,保留通知中心展示,若超过4小时未更新,系统会认为实况窗结束,并从各个展示入口清除该实况窗。而在航班、高铁火车等服务进程较长的场景中,如果预定的是2天后的机票/车票,那么在刚买时不作提醒,而在出发前开始提示,具体提醒时间根据业务实际情况确定。

实况窗还具有极强的互动性。它会在设备状态栏、应用界面、通知中心、锁屏等多种界面将信息即时触达给用户,并且当实况窗当展示在通知中心和锁屏位置时,顶部会默认显示全量实况窗。当展示的内容是来电、录音等需要操作的场景时,实况窗还会提供快捷操作按钮,满足便捷操作的诉求。

5.png

实况窗有胶囊态和卡片态两种呈现形态,但同一个事件活动在不同场景下仅出现一种形态,如果当前事件所承载的落地页在前台,则没有胶囊态,如果当前设备为通知中心/锁屏状态,那么就只显示实况窗的卡片态,不显示状态栏胶囊。当显示为胶囊态时,实况窗也可支持点击交互,用户可点击单个胶囊,呼出悬浮卡片,胶囊随之消失,然后点击卡片空白处,即可进入对应的详情页进行具体操作。

6.png

作为HarmonyOS的新型消息通知展示形式,实况窗服务是一个能够适应不同业务场景并提供实时信息更新的应用功能,它具有变化性、时效性、互动性等特征优势。对于广大应用开发者来说,合理使用实况窗可有效提升用户服务体验,确保用户能够及时获取和响应关键信息,实现服务的快速闭环,大大提高了业务履约效率。

了解更多详情>>

获取实况窗服务开发指导文档