前言
- 大家好,我是小卢,你是不是还在用
word来写简历?写出来的简历又臭又长,样式还乱七八糟。 - 当今
AI纵横的时代,AI创建简历,AI优化工作经历,AI简历分析,AI模拟面试,AI职业规划,有这些功能我觉得这才是新时代简历工具的该有的形态。 - 今天给大家分享这款简历工具比较小众,可能没什么人知道,它是 talencat。官网地址
https://talencat.cn,不仅有可视化的交互编辑体验还支持中日英三种语言简历编辑,并且还有各种AI辅助加持,现在是完全免费使用的。

工具体验
创建简历
- 我们进入到网站后可以导入你自己的简历,这里支持多种格式,包括
pdf,docx,md文件等。 - 或者我们可以使用
AI创建简历,只用回答一些基础问题即可生成一份详细的简历,回答的问题越详细,简历会越饱满。

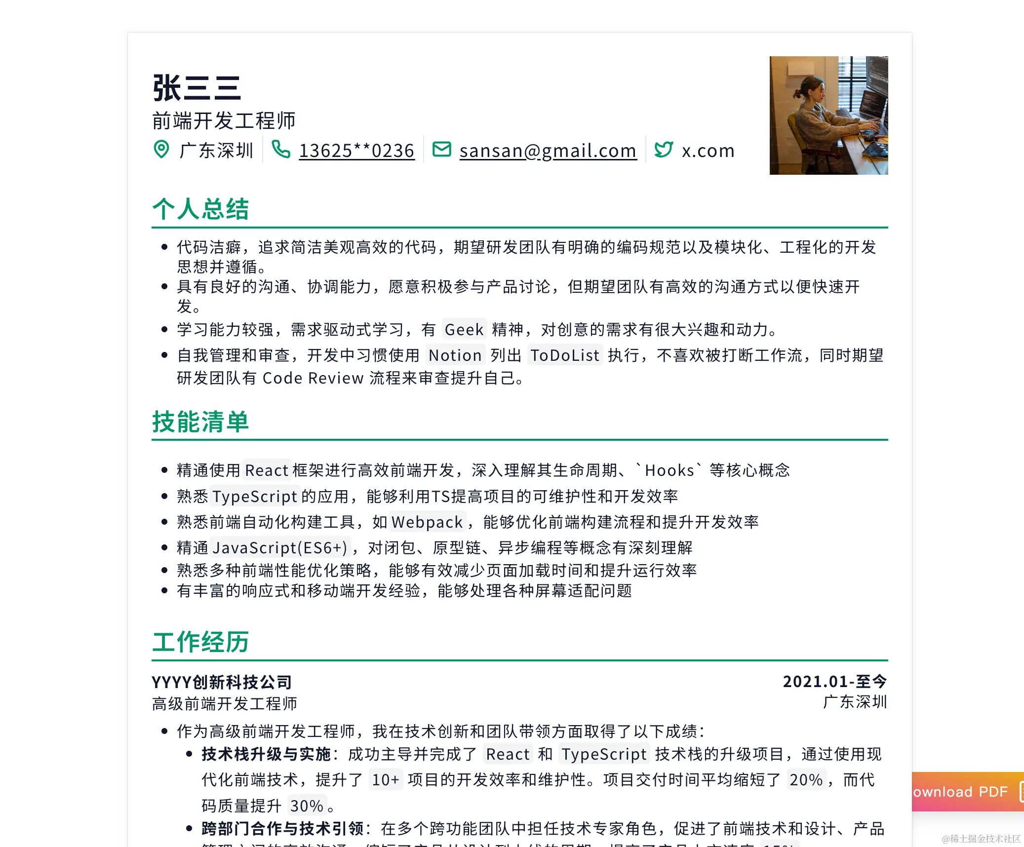
可视化编辑

-
进入到编辑页面后,左侧区域是工具栏,右侧区域则是简历预览的视图。
-
在简历内容
tab中,我们可以编辑我们自己的简历,他这里内置了正常简历需要用到的模块,比如个人评价,工作经验,教育信息,项目经历等,每一个模块的内容都有独特的表单编辑器。除了内置的模块外,我们还可以添加自定义模块,可以说是很细节了。
AI 优化经历

-
在这个页面中最醒目的按钮就是这个
AI生成,当我们编辑框没有内容时,它会根据你当前填写的应聘职位来AI生成一些信息供你参考。 -
当然我们知道,简历当然是要以自己的真实内容来展示,当编辑框有内容时会对你当前的经历进行优化改写,比如这个工作经历,我们点击
AI生成,总体他会以star法则来优化你的经历,并且我们看到他会有很多量化的语句,这个效果可以说是很棒了。-
Situation:即事情是在什么情况下发生。顾名思义就是你当时处在什么样的背景下或者情境下。比如你负责过一个项目,是什么类型的项目、多大规模的项目、目标是什么? -
Task:你的任务是什么?你在当时的项目事件当中负责什么样的角色或者任务,是主要的骨干成员还是只是参与者,有没有参与到决策当中,是否有提的建议被采纳? -
Action:针对这样的情况分析,你采取了什么行动方式以达成目标?这个是整个法则当中最主要的内容,就是如何实施和推进整个事件或者项目。 -
Result:即结果怎样?在这样的情况下你学到了什么?在上述情景和你采取的行动下,整个事件的结果怎么样,项目推进到什么程度,是否达到预期,时效性怎么样
-
-
不仅仅是工作经历,每一个模块都有单独的AI功能,真香。
自定义布局设置

- 我们再看到左边的
tab栏,在布局设置中,我们可以对我们简历模块的顺序进行排版,自定义程度非常高,而且这个交互体验很舒服。
模版多样化

- 在模版中提供了大量的简历模版风格,我们可以选择一个自己喜欢的模版,在右边就会马上切换成对应简历预览,是不是还有很多同学去网上找付费的模版,下载下来之后还要重新排版和整理内容,但是这个工具会自动帮你适配内容进行排版,巨省事。
- 值得一提的是,当我们软件语言切换至日语时,他这里还支持日本的表格模式,我还特地去查了一下,发现确实日本是用表格简历多一些的,又学到了。
AI 简历分析

-
我们再看到左侧的AI助手,它目前提供了三个AI功能,分别是简历分析,面试助手和职业规划
-
在简历分析中,他会根据你当前编辑的简历分析你的个人信息,会告诉你哪里填的不好,哪里应该怎么填才能写好一份标准的简历。
AI 面试助手

- 在面试助手中,它会根据你当前的简历信息来随机模拟
15个左右你在面试中可能会被问到的面试问题,并且告诉你这个问题的回答策略是什么,该怎么去回答这个问题。
AI 职业规划

- 在职业规划中,他其实跟简历分析很像,但它会根据你当前的简历来告诉你在你的职业领域内,你应该做些什么来提升自己,让你成为领域的佼佼者。
自定义主题等基础功能
-
光是这些
AI功能已经足以让我抛弃之前写简历的所有工具了。当我们编辑完之后,如果我们的模版是有主题色的,他还支持调整主题色,但是如果提供一个自定义颜色的选择器就更好了。 -
我们还可以调整简历外边距和控制页码展示,如果你发现你的简历被截断了,你可以调整行高或者外边距来解决。
-
当然对于不同语种的简历还支持不同的字体风格,调节字体大小,控制图标显隐等也是基础功能了。
在线分享

- 在分享设置中我们还可以分享你的简历,将简历设置为公开,那么通过这一个链接就可以分享给别人看了,这对于分享简历给
hr或者放到个人网站挺方便的。
导出
- 我们平时制作的简历一般都是需要用
pdf格式在不同的设备打开样式才不会错乱,而在talencat导出方面,目前支持导出pdf和长图的。
写在最后
- 总的来说,在当今AI时代,一款简历工具能够结合这么多AI元素来给使用者提供便利真的是不错,省了很多事情,官网地址
https://talencat.cn - 目前这个软件是免费使用的,建议大家如果需要写简历的可以趁现在赶紧试试,免费帮看前端简历喔。
- 本次分享就到这里,如果有帮助的话帮忙点个赞,如果有任何疑问欢迎在评论区讨论。
- 如果想跟我一起讨论和学习更多的前端知识可以加入我的前端交流学习群,大家一起畅谈天下~~~