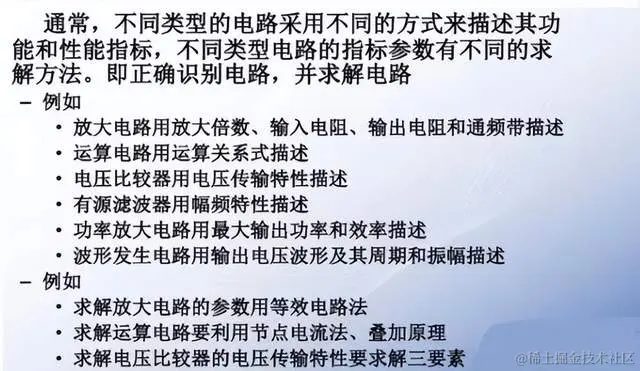
干货三 | 学模电很头痛?那是因为你没吃透大神总结的这3点核心能力 用户11901394456 2024-06-25 74 阅读1分钟 实践能力 要知道哪些基本电路? 包括电路结构特征,性能特点,基本功能,适用场合。 转自唯样商城电子资讯,买电子元器件上唯样商城