@Transactional详解(作用、失效场景与解决方法)

584 阅读12分钟

一、了解@Transactional注解,先要知道事务是什么,但既然知道了这个注解,不知道事务是什么,那就重新再去学习一遍数据库吧,这里讲解开发中代码实现事务的方式

1、编程式事务(开发用的很少了)

基于底层的API,如PlatformTransactionManagerTransactionDefinitionTransactionTemplate 等核心接口,开发者完全可以通过编程的方式来进行事务管理。

@SpringBootTest
@Slf4j
public class Test {
    @Autowired
    PlatformTransactionManager transactionManager;


    @Autowired
    private TransactionTemplate transactionTemplate;

    @Autowired
    UserService userService;

    @Test
    public void transactionManagerTest(){
        //事务基础信息 超时时间、隔离级别、传播属性等
        DefaultTransactionDefinition def = new DefaultTransactionDefinition();; // 定义事务属性
        // 设置传播行为属性, 默认事务级别。 当前无事务则新建事务,已有事务则加入事务。
        def.setPropagationBehavior(DefaultTransactionDefinition.PROPAGATION_REQUIRED);
        // 获得事务状态
        TransactionStatus status = transactionManager.getTransaction(def);

        try {
            log.info("执行事务方法");
            // 这里用到 lombok 的链式编程,很简单的原理,set一般不是返回void吗,只需要改为返回当前对象,就是this,就可以实现此功能了
            User user = new User().setName("张三");
            // 事务操作
            // 数据库操作
            userService.insertUser(user);
            //手动设置异常
            int i = 1 / 0;
            // 事务提交
            transactionManager.commit(status);// 提交事务
        } catch (Exception e) {
            // 事务提交
            transactionManager.rollback(status);
            log.error("执行事务异常,需要回滚");
        }
    }

    @Test
    public void transactionTemplateTest() {
        Object execute = transactionTemplate.execute(new TransactionCallback() {
            /**
             * @param transactionStatus 事务运行状态信息 是否是新事务、是否已被标记为回滚等
             * @return
             */
            @Override
            public Object doInTransaction(TransactionStatus transactionStatus) {
                try {
                    log.info("执行事务方法");
                    User user = new User().setName("张三");
                    userService.insertUser(user);
                    // 手动设置异常
                    int i = 1 / 0;
                    log.info("正常执行完成");
                    return "成功";
                } catch (Exception e) {
                    log.error("执行事务异常,需要回滚",e);
                    transactionStatus.setRollbackOnly();
                    return "失败";
                }
            }
        });
    }
}

2、声明式事务(主流,也是本文的主角==@Transactional==)

声明式事务管理方法允许开发者配置的帮助下来管理事务,而不需要依赖底层API进行硬编码。开发者可以只使用注解或基于配置的 XML 来管理事务。

    @Test
    // 这个注解还是有很多坑需要注意,这在后文中会讲
    @Transactional(rollbackFor = Exception.class)
    public void transactionalTest(){
        // 只用正常些业务代码就可以了,一切交给 Spring 来处理,这里 @Transactional 注解用到的知识就是 AOP
        try {
            User user = new User().setName("张三");
            // 数据库操作
            userService.insertUser(user);
            // 手动设置异常
            int i = 1 / 0;
        } catch (Exception e) {
            log.error("执行事务异常,需要回滚",e);
            // 如果异常被 try 、 catch 吞了是不会回滚的,所有手动抛出去
            throw e;
        }
    }

二、@Transactional介绍

1、@Transactional注解可以作用于哪些地方?

@Transactional 可以作用在接口、类、类方法

  • 作用于类:当把@Transactional 注解放在类上时,表示所有该类的public方法都配置相同的事务属性信息。

  • 作用于方法:当类配置了@Transactional,方法也配置了@Transactional,方法的事务会覆盖类的事务配置信息。

  • 作用于接口:不推荐这种使用方法,因为一旦标注在Interface上并且配置了Spring AOP 使用CGLib动态代理,将会导致@Transactional注解失效

@Transactional(rollbackFor = Exception.class)
@RestController
@Slf4j
public class TestController {
        @Autowired
        UserService userService;

        @RequestMapping("/test")
        // 这个注解还是有很多坑需要注意,这在后文中会讲
        @Transactional(rollbackFor = Exception.class)
        public void transactionalTest(){
            // 只用正常些业务代码就可以了,一切交给 Spring 来处理,这里 @Transactional 注解用到的知识就是 AOP
            try {
                User user = new User().setName("张三");
                // 数据库操作
                userService.insertUser(user);
                // 手动设置异常
                int i = 1 / 0;
            } catch (Exception e) {
                log.error("执行事务异常,需要回滚",e);
                // 如果异常被 try 、 catch 吞了是不会回滚的,所有手动抛出去
                throw e;
            }
        }
}

2、@Transactional注有哪些属性?

propagation属性

propagation 代表事务的传播行为,默认值为 Propagation.REQUIRED,其他的属性信息如下:

  • Propagation.REQUIRED:如果当前存在事务,则加入该事务,如果当前不存在事务,则创建一个新的事务。( 也就是说如果A方法和B方法都添加了注解,在默认传播模式下,A方法内部调用B方法,会把两个方法的事务合并为一个事务

  • Propagation.SUPPORTS:如果当前存在事务,则加入该事务;如果当前不存在事务,则以非事务的方式继续运行。

  • Propagation.MANDATORY:如果当前存在事务,则加入该事务;如果当前不存在事务,则抛出异常。

  • Propagation.REQUIRES_NEW:重新创建一个新的事务,如果当前存在事务,暂停当前的事务。( 当类A中的 a 方法用默认Propagation.REQUIRED模式,类B中的 b方法加上采用 Propagation.REQUIRES_NEW模式,然后在 a 方法中调用 b方法操作数据库,然而 a方法抛出异常后,b方法并没有进行回滚,因为Propagation.REQUIRES_NEW会暂停 a方法的事务 )

  • Propagation.NOT_SUPPORTED:以非事务的方式运行,如果当前存在事务,暂停当前的事务。

  • Propagation.NEVER:以非事务的方式运行,如果当前存在事务,则抛出异常。

  • Propagation.NESTED :和 Propagation.REQUIRED 效果一样。

isolation 属性

isolation :事务的隔离级别,默认值为Isolation.DEFAULT

  • Isolation.DEFAULT:使用底层数据库默认的隔离级别。
  • Isolation.READ_UNCOMMITTED:读未提交
  • Isolation.READ_COMMITTED:读已提交
  • Isolation.REPEATABLE_READ:可重复读
  • Isolation.SERIALIZABLE:串行化

timeout 属性

timeout :事务的超时时间,默认值为 -1。如果超过该时间限制但事务还没有完成,则自动回滚事务。

readOnly 属性

readOnly :指定事务是否为只读事务,默认值为 false;为了忽略那些不需要事务的方法,比如读取数据,可以设置 read-only 为 true。

rollbackFor 属性

rollbackFor :用于指定能够触发事务回滚的异常类型,可以指定多个异常类型。

noRollbackFor属性

noRollbackFor:抛出指定的异常类型,不回滚事务,也可以指定多个异常类型。

三、@Transactional失效场景与解决办法

1、@Transactional 应用在非 public 修饰的方法上

首先JDK动态代理肯定只能是public,因为接口的权限修饰符只能是public,所以其他的修饰符不可以使用,cglib代理的方式是可以代理protected方法的如果支持protected,大概率会造成当切换代理的实现方式时表现不同,所以会出现很多的bug,然后造成一系列的问题

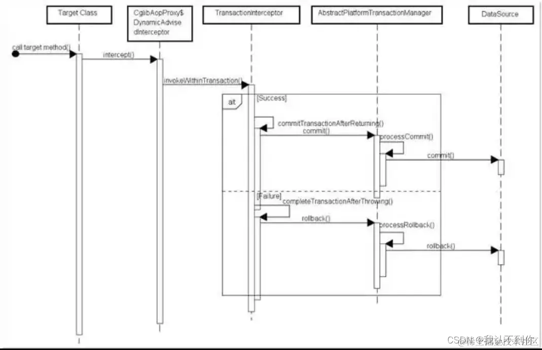
image.png

之所以会失效是因为在Spring AOP 代理时,如上图所示 TransactionInterceptor (事务拦截器)在目标方法执行前后进行拦截,DynamicAdvisedInterceptor(CglibAopProxy 的内部类)的 intercept 方法或 JdkDynamicAopProxy 的 invoke 方法会间接调用 AbstractFallbackTransactionAttributeSource的 computeTransactionAttribute方法,获取Transactional 注解的事务配置信息。

AbstractFallbackTransactionAttributeSource类:

protected TransactionAttribute computeTransactionAttribute(Method method,
    Class<?> targetClass) {
   
        // Don't allow no-public methods as required.
        if (allowPublicMethodsOnly() && !Modifier.isPublic(method.getModifiers())) {
   
	return null;
        }

这个方法会检查目标方法的修饰符是不是 public,若不是 public,就不会获取@Transactional 的属性配置信息,最终会造成不会用 TransactionInterceptor 来拦截该目标方法进行事务管理。

2、@Transactional 注解属性 propagation 设置错误

这种失效是由于配置错误,若是错误的配置以下三种 propagation,事务将不会发生回滚。

  • TransactionDefinition.PROPAGATION_SUPPORTS:如果当前存在事务,则加入该事务;如果当前没有事务,则以非事务的方式继续运行。
  • TransactionDefinition.PROPAGATION_NOT_SUPPORTED:以非事务方式运行,如果当前存在事务,则把当前事务挂起。
  • TransactionDefinition.PROPAGATION_NEVER:以非事务方式运行,如果当前存在事务,则抛出异常。

3、@Transactional 注解属性 rollbackFor 设置错误

rollbackFor 可以指定能够触发事务回滚的异常类型。Spring默认抛出了未检查unchecked异常(继承自 RuntimeException 的异常)或者 Error才回滚事务;其他异常不会触发回滚事务。如果在事务中抛出其他类型的异常,但却期望 Spring 能够回滚事务,就需要指定 rollbackFor属性。

image.png

若在目标方法中抛出的异常是 rollbackFor 指定的异常的子类,事务同样会回滚。Spring源码如下:

private int getDepth(Class<?> exceptionClass, int depth) {
        if (exceptionClass.getName().contains(this.exceptionName)) {
            // Found it!
            return depth;
}
        // If we've gone as far as we can go and haven't found it...
        if (exceptionClass == Throwable.class) {
            return -1;
}
return getDepth(exceptionClass.getSuperclass(), depth + 1);
}

所以一般使用 @Transactional(rollbackFor = Exception.class) 就可以了,但可以根据业务自定义异常类

4、同一个类中方法调用,导致@Transactional失效

开发中避免不了会对同一个类里面的方法调用,比如有一个类Test,它的一个方法A,A再调用本类的方法B(不论方法B是用public还是private修饰),但方法A没有声明注解事务,而B方法有。则外部调用方法A之后,方法B的事务是不会起作用的。这也是经常犯错误的一个地方。

那为啥会出现这种情况?其实这还是由于使用Spring AOP代理造成的,因为只有当事务方法被当前类以外的代码调用时,才会由Spring生成的代理对象来管理。

错误入下:(但反过来(transactionalTest方法(@Transactional在transactionalTest方法上)调用Test方法)可以让@Transactional生效)

@RestController
@Slf4j
public class TestController {
    @Autowired
    UserService userService;

    @RequestMapping("/test")
    public void Test(){
        // 这里就相当于使用了 this.transactionalTest(); 使用的是本地对象的方法,没有用到spring容器,就无法触发AOP,导致事务失效
        transactionalTest();
    }
    
    // 这个注解还是有很多坑需要注意,这在后文中会讲
    @Transactional(rollbackFor = Exception.class)
    public void transactionalTest(){
        // 只用正常些业务代码就可以了,一切交给 Spring 来处理,这里 @Transactional 注解用到的知识就是 AOP
        try {
            User user = new User().setName("张三");
            // 数据库操作
            userService.insertUser(user);
            // 手动设置异常
            int i = 1 / 0;
        } catch (Exception e) {
            log.error("执行事务异常,需要回滚",e);
            // 如果异常被 try 、 catch 吞了是不会回滚的,所有手动抛出去
            throw e;
        }
    }
}

解决方法:使用该类的Spring代理对象就可以了

1、AopContext.currentProxy()获得当前代理对象,注意:类上也需要加@EnableAspectJAutoProxy注解(==推荐==)
@RestController
@Slf4j
@EnableAspectJAutoProxy(proxyTargetClass = true,exposeProxy = true)
public class TestController {
    @Autowired
    UserService userService;



    @RequestMapping("/test")
    public void Test(){
        // 这里就相当于使用了 this.transactionalTest(); 使用的是本地对象的方法,没有用到spring容器,就无法触发AOP,导致事务失效
        ((TestController) AopContext.currentProxy()).transactionalTest();
    }

    // 这个注解还是有很多坑需要注意,这在后文中会讲
    @Transactional(rollbackFor = Exception.class)
    public void transactionalTest(){
        // 只用正常些业务代码就可以了,一切交给 Spring 来处理,这里 @Transactional 注解用到的知识就是 AOP
        try {
            User user = new User().setName("张三");
            // 数据库操作
            userService.insertUser(user);
            // 手动设置异常
            int i = 1 / 0;
        } catch (Exception e) {
            log.error("执行事务异常,需要回滚",e);
            // 如果异常被 try 、 catch 吞了是不会回滚的,所有手动抛出去
            throw e;
        }
    }
}
2、写到另一个类中使用@Autowired调用(这个就不细说了)
3、@Autowired本类(没试过,听说可以)
@RestController
@Slf4j
public class TestController {
    @Autowired
    UserService userService;
    @Autowired
    TestController testController;



    @RequestMapping("/test")
    public void Test(){
        testController.transactionalTest();
    }

    // 这个注解还是有很多坑需要注意,这在后文中会讲
    @Transactional(rollbackFor = Exception.class)
    public void transactionalTest(){
        // 只用正常些业务代码就可以了,一切交给 Spring 来处理,这里 @Transactional 注解用到的知识就是 AOP
        try {
            User user = new User().setName("张三");
            // 数据库操作
            userService.insertUser(user);
            // 手动设置异常
            int i = 1 / 0;
        } catch (Exception e) {
            log.error("执行事务异常,需要回滚",e);
            // 如果异常被 try 、 catch 吞了是不会回滚的,所有手动抛出去
            throw e;
        }
    }
}
4、实现ApplicationContextAware接口,获取Bean
@RestController
@Slf4j
public class TestController implements ApplicationContextAware {
    @Autowired
    UserService userService;

    private static ApplicationContext applicationContext;


    @RequestMapping("/test")
    public void Test(){
        TestController bean = applicationContext.getBean(TestController.class);
        bean.transactionalTest();
    }

    // 这个注解还是有很多坑需要注意,这在后文中会讲
    @Transactional(rollbackFor = Exception.class)
    public void transactionalTest(){
        // 只用正常些业务代码就可以了,一切交给 Spring 来处理,这里 @Transactional 注解用到的知识就是 AOP
        try {
            User user = new User().setName("张三");
            // 数据库操作
            userService.insertUser(user);
            // 手动设置异常
            int i = 1 / 0;
        } catch (Exception e) {
            log.error("执行事务异常,需要回滚",e);
            // 如果异常被 try 、 catch 吞了是不会回滚的,所有手动抛出去
            throw e;
        }
    }

    @Override
    public void setApplicationContext(ApplicationContext applicationContext) throws BeansException {
        TestController.applicationContext = applicationContext;
    }
}
5、一切可以获取Spring对象的应该都可以 ╭(๑´^`๑)╮

5、异常被你的 catch“吃了”导致@Transactional失效

AOP 可以说是生成一个代理类,可以在这个方法的头和尾添加代码,比如代理类使用一个try、catch把这个方法给套起来了,只有这个方法抛出异常之后,调用了代理类中catch的事务回滚代码才能回滚,所以你没抛出异常的话,@Transactional认为你是正常运行的代码所以不回滚

    @Transactional(rollbackFor = Exception.class)
    public void transactionalTest(){
        // 只用正常些业务代码就可以了,一切交给 Spring 来处理,这里 @Transactional 注解用到的知识就是 AOP
        try {
            User user = new User().setName("张三");
            // 数据库操作
            userService.insertUser(user);
            // 手动设置异常
            int i = 1 / 0;
        } catch (Exception e) {
            // 为啥写 catch ,还要写 throw e 抛出异常呢,因为要记日志啊,不记日志的话也可以不用,但哪个不写报错日志,出bug不是给自己挖坑吗
            log.error("执行事务异常,需要回滚",e);
            // 如果异常被 try 、 catch 吞了是不会回滚的
//            throw e;
        }
    }

6、数据库引擎不支持事务

这种情况出现的概率并不高,事务能否生效数据库引擎是否支持事务是关键。常用的MySQL数据库默认使用支持事务的innodb引擎。一旦数据库引擎切换成不支持事务的myisam,那事务就从根本上失效了。

总结

@Transactional非常的好用,只需要一个注解就可以不用管事务操作了,只需要注重自己的业务代码就可以了

@Transactional也有缺点,比如你要注意上诉的几种失效情况,他有个局限性,他的最小粒度要作用在方法上,也就是说,如果想要给一部分代码块增加事务的话,那就需要把这个部分代码块单独独立出来作为一个方法。而且AOP要生成一个动态代理类,所以会慢一点

但是谁会管这些啊,好用就行了,也不是不能忍的问题,这跟他的好处根本不成正比,当然如果要使用编程式事务也可以,看个人爱好,反之小编一直用的是@Transactional,Spring官方也推荐使用@Transactional,所以了解了怎么使用之后,大胆的用就好了

这种情况出现的概率并不高,事务能否生效数据库引擎是否支持事务是关键。常用的MySQL数据库默认使用支持事务的innodb引擎。一旦数据库引擎切换成不支持事务的myisam,那事务就从根本上失效了。

借鉴文章:一口气说出 6种,@Transactional注解的失效场景