【程序员健康指南】利用期刊论文来看病

553 阅读4分钟

在当今信息爆炸的时代,获取健康相关信息变得前所未有的便捷。然而,如何有效地利用这些信息,特别是学术论文和期刊文章,来帮助自己了解疾病和治疗方案,是一项需要技巧的任务。

为什么是期刊论文?

学术论文和期刊文章是医学研究成果的重要载体,具有以下几个特点:

  • 专业性:这些文章通常由领域内的专家撰写,内容经过严格的同行评审,具有较高的可信度。

  • 最新研究:学术期刊是发布最新研究成果的平台,可以让读者了解最新的医学进展。

  • 详细数据:论文中包含大量的实验数据、研究方法和分析结果,有助于深入了解某一疾病的发病机制和治疗方法。

何时去选择它?

当你明确的知道自己患的是什么病时,且目前治疗效果不好时

我们生病时,第一时间一定要找医生,医生的专业能力能解决我们中的大部分问题

当我们通过医生了解了具体疾病,但是医生不好解决时,或者是一些需要重大手术的疾病时,期刊论文或许能帮上我们了解一些不同的,或者最新的治疗方案。

期刊论文的渠道

笔者目前用的主要有两个

  • open Evidence: 美国梅奥医疗中心的一款医疗ai,基于论文期刊的数据源,可通过自然语言来了解疾病的信息,也会给出每个数据的真实来源。 www.openevidence.com/
  • 百度学术:一个提供海量中英文文献检索的学术资源搜索平台,涵盖了各类学术期刊、学位、会议论文,旨在为国内外学者提供最好的科研体验。

下面我们基于红斑狼疮这一病例来演示下如何进行查询

open Evidence演示

  1. 利用翻墙工具进入 www.openevidence.com/ image.png 大家可能会发现是全英文,对阅读非常不友好,此时我们可以利用谷歌浏览器自带的翻译功能进行整页翻译 image.png
  2. 然后进行注册登陆成为用户,最下面的NPI数字可以不用填写(目前非医疗相关一周只允许提问两次) image.png

准备工作弄完之后,我们就可以直接搜索了

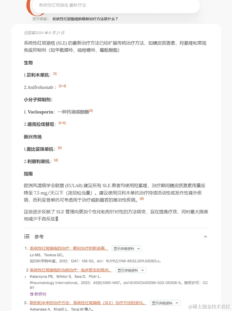
我们可以直接用中文搜索红斑狼疮,AI会帮我们处理,完全不用担心语言问题只能搜索到中文论文,下面给出的结果也是来自全世界各地的论文。

image.png

从上图可以看到,AI会帮我们总结治疗方案,也会在最下面给出这些方案的参考论文,如果我们想了解更多,可以点击论文显示详细资料,其实也就是AI对该论文的总结。

image.png

从详情我们能看出,今年开始火热的CAR-T疗法也位列其中。

接着我们还可以在页面最下面进行追问

image.png

image.png

小结:

从上面我们能看出,open Evidence的回答不像传统AI,它不会胡编乱造,一切数据基于论文,且数据都比较新,可放心参考~

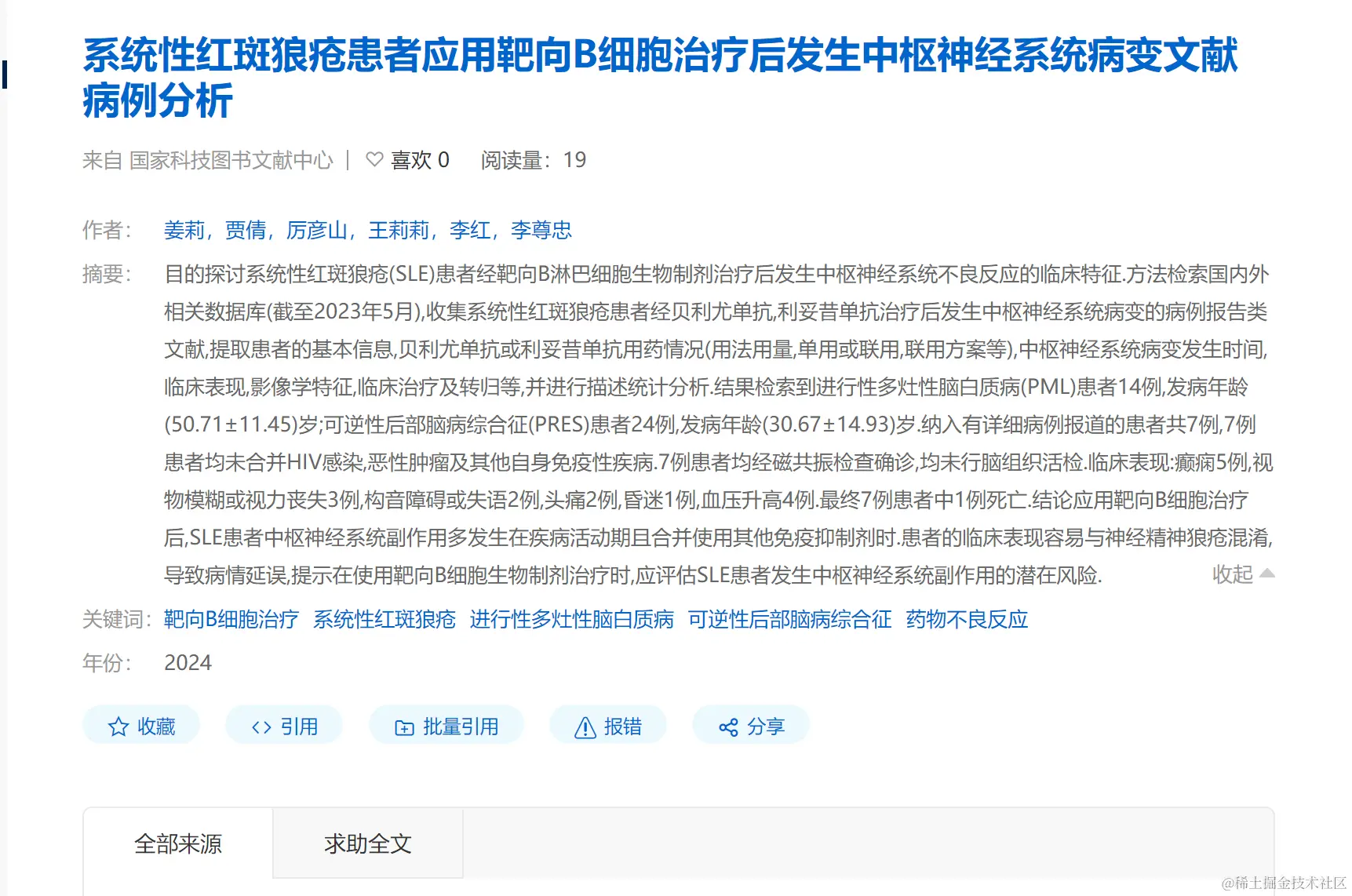
百度学术的演示

我们在百度直接搜索百度学术,然后进入百度学术搜索关键字即可

image.png

image.png

小结:

可以看到,百度学术因为基于中文关键字搜索,无法很好的利用英文文献,但是他也有好处,就是我能知道哪些医疗机构、人员在进行该疾病的研究,且研究效果怎么样。如果我们自身有类似的疾病,可以通过联系对方,去对方医院进行诊断治疗~

百度学术只是显示文献摘要,没有像AI那样通篇阅读,不过大部分时候也够了,如果需要了解更多,可以去通过原文链接去查看,当然有时候需要付费购买

总结:

论文期刊不能代替医生看病,但它一定是一个好帮手。合理利用工具,提高生命质量~ 祝大家都有一个好身体