随着云计算的快速发展,公有云已成为企业的重要选择。然而,对于一些行业和组织来说,数据的安全性和合规性是使用公有云的关键问题之一。因此,公有云等保合规安全解决方案的设计与实现变得至关重要。本文将探讨公有云等保合规安全解决方案的设计原则和实施步骤。
设计公有云等保合规安全解决方案
![点击并拖拽以移动]()

![点击并拖拽以移动]()

![点击并拖拽以移动]()
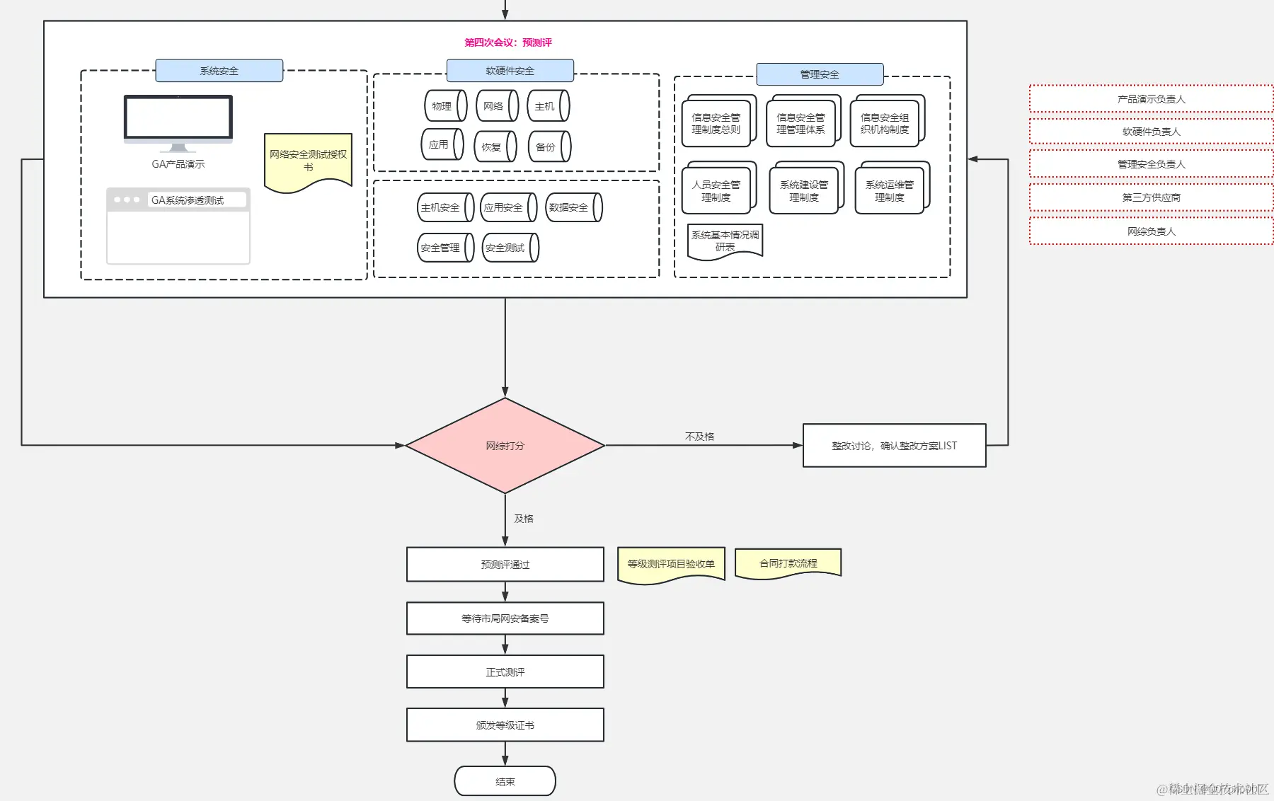
1. 了解合规要求
首先,深入了解适用于组织所在行业的法规和标准要求,如金融、医疗、教育等领域的相关法规。了解这些要求对于确定合规安全控制措施和架构设计至关重要。
2. 安全基础设施设计
在公有云上构建安全基础设施,包括身份认证与访问控制、网络隔离、数据加密、防火墙和入侵检测系统等,以确保数据的安全和隐私保护。
3. 数据保护与备份
为了应对数据泄露、数据丢失等风险,采取数据备份和灾备方案,确保数据的可靠性和可恢复性。
4. 安全监控与响应
建立安全监控系统,实时监测云环境中的安全事件和威胁,并及时响应和处置,以减轻潜在的安全风险。
实施公有云等保合规安全解决方案
![点击并拖拽以移动]()

![点击并拖拽以移动]()
1. 选择合规云服务提供商
选择具备合规认证的云服务提供商,如ISO 27001、SOC 2等,确保服务商能够满足组织的合规要求。
2. 定制化安全策略
根据组织的具体需求和合规要求,定制化安全策略,并将其应用于公有云环境中。包括访问控制、数据分类和加密、网络隔离等措施。
3. 安全培训与意识提升
加强员工的安全意识培训,教育员工如何正确使用公有云服务,遵循安全最佳实践,预防和应对安全威胁。
4. 定期审计与漏洞修复
进行定期的安全审计和漏洞扫描,及时修复发现的安全漏洞和问题,确保公有云环境的安全性和合规性。
未来展望
随着数据安全和合规性的重要性日益凸显,公有云等保合规安全解决方案将不断发展和演进。未来,我们可以期待更强大的云安全技术和工具的出现,以满足组织对数据安全和合规性的不断提高的需求。
总之,设计与实现公有云等保合规安全解决方案需要充分理解组织的合规要求,建立安全基础设施,制定安全策略,并与合规云服务提供商紧密合作。只有这样,企业才能在使用公有云的同时,确保数据的安全和合规性。