CCF-蚂蚁科研基金 数据库专项(第二期)正式发布!蚂蚁技术研究院持续投入数据库关键技术探索

113 阅读4分钟

5月24日 CCF-蚂蚁科研基金 数据库专项(以下简称“数据库专项”)正式发布并启动申报,面向全球富有创新思维与科研能力的学者开放6项研究课题,攻坚数据库技术难点,推进相关领域技术发展与落地。申报截止时间:2024年6月24日24:00(北京时间) ,欢迎积极申报。

5月25日,2024年CCF中国数据库发展战略研讨会(SiftDB24战略研讨会)在广西南宁举行,会议围绕“数据要素”进行主题研讨,“CCF-蚂蚁科研基金 数据库实验室专项”发布的最新课题在本次会议上做了进一步解读。

会上,CCF数据库专委会主任、CCF-蚂蚁科研基金数据库专项技术委员会主任周傲英指出,“CCF-蚂蚁科研基金 数据库专项”第二期的发布,主要聚焦数据库内核的产业实际问题,希望通过研究实现技术创新,突破数据库行业发展正面临的技术挑战。

图片

(CCF数据库专委会主任、CCF-蚂蚁科研基金(数据库专项)技术委员会主任 周傲英)**

随后,蚂蚁技术研究院数据库实验室研究员徐泉清对本基金的课题进行了进一步解析,并介绍了课题所依托的OceanBase相关产业需求及背景。

图片

(蚂蚁技术研究院数据库实验室研究员 徐泉清)

CCF-蚂蚁科研基金 数据库专项

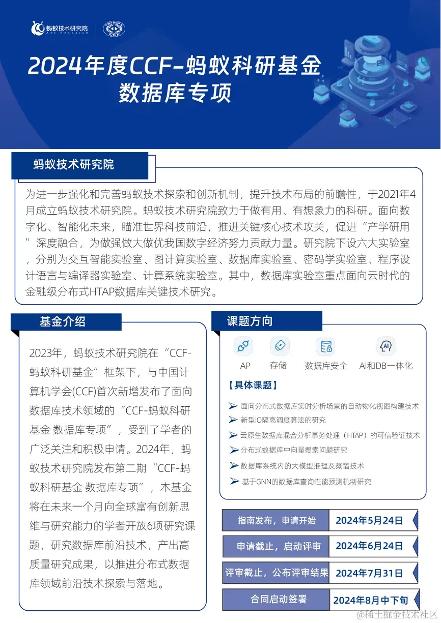
2023年,蚂蚁技术研究院在“CCF-蚂蚁科研基金”框架下,与中国计算机学会(CCF)首次新增发布了面向数据库技术领域的“CCF-蚂蚁科研基金 数据库专项”,受到了学者的广泛关注和积极申请。

2024年5月,蚂蚁技术研究院发布第二期“CCF-蚂蚁科研基金 数据库专项” ,本基金将在未来一个月向全球富有创新思维与研究能力的学者开放6项研究课题,研究聚焦数据库内核及其安全性、AI和DB一体化等产业实际问题。数据库内核的稳定性、性能以及安全性对企业运营至关重要,此外,大模型、向量数据库等领域的研究,是当前数据及计算技术发展的重要方向。

希望通过这些有着显著意义和特色的研究实现技术创新,克服传统数据库面临的挑战,并实现数据处理和分析的新突破。蚂蚁技术研究院希望在数据库技术探索上持续投入,通过联合高校及科研机构,开启国产数据库技术创新的新征程,以推进分布式数据库领域前沿技术探索与落地应用,欢迎全球数据库学者提交项目申请。

图片

关于申报

申报条件:

•申请者必须是高校/科研院所在职的全职教师或研究人员;•申请者必须是CCF数据库专业委员会执行委员(包括通讯委员);•申请者具有博士学位或者研究生指导资格;•申请者能够独立进行研究工作,并带领学生团队共同参与课题研究与实践。

如何申报:

点击此处下载并填写申报书2024 年6月24日24:00前发邮件提交申报书至基金项目负责人张婷婷,邮箱为zahngtingting.ztt@antgroup.com(拼写无误)。以附件形式上传申报书,申报书填写方式请参考附件三的《2024年申请书模版》。任何针对项目申报的问题,请联系基金项目负责人。

如何了解课题详情

针对本年度申报的数据库专项课题, CCF联合蚂蚁集团举行课题宣讲会。宣讲时间:2024年5月30日15:00-16:00 (GMT+08:00)宣讲形式:

1、通过CCF视频号预约直播

图片

2、腾讯会议参会: 点击链接入会,或添加至会议列表:meeting.tencent.com/dm/iwVl4yUB…

#腾讯会议:272-472-202

如有项目申报相关问题,请联系基金项目负责人张婷婷(zahngtingting.ztt@antgroup.com)