✨ 爆肝10w字,带你精通 React18 架构设计和源码实现【下】

573 阅读1小时+

文章源码地址:github.com/sunny-117/t…

感谢掘友的鼓励与支持🌹🌹🌹,往期文章都在最后梳理出来了(●'◡'●)

Scheduler 源码剖析与实现

MessageChannel

回顾事件循环

之前在学习事件循环的时候,大家看得更多的是下面这张图:

eventloop2

首先会执行同步代码,同步代码执行的时候,如果遇到异步代码,就会放到 Webapis 里面进行执行,当 webapis 执行完毕之后,会将结果放入到 task queue(任务队列),同步代码执行完毕后,就会从任务队列中会获取一个一个的任务进行执行。

如果将事件循环和浏览器渲染结合到一起,大致就是下面这张图:

eventloop

从上面的胴体,我们可以看出,每一次事件循环,会从任务队列里面获取一个任务来执行。

之前有讲过,大多数设备的刷新率是 60hz,也就是1秒钟要绘制60次,这意味着浏览器每隔 16.66ms 就需要重新渲染一次。

总结一下:事件循环的机制就是每一次循环,会从任务队列中取一个任务来执行,如果还没有达到浏览器需要重新渲染的时间(16.66ms),那么就继续循环一次,从任务队列里面再取一个任务来执行,依此类推,直到浏览器需要重新渲染,这个时候就会执行重选渲染的任务,执行完毕后,回到之前的流程。

requestAnimationFrame Api 是在每一次重新渲染之前执行,这个 API 的出现,就是专门拿来做动画的。以前我们做动画,用的更多的是 setInterval 或者 setTimeout,但是这些 API 本意不是拿来做动画的。使用 requestAnimationFrame Api 拿到做动画,最大的优点就是频率是和浏览器重新渲染的频率一致。

image-20221229103954104

requestAnimationFrame 就不会存在这个问题,因为它是在渲染之前,保证了和浏览器渲染是同频

image-20221229104236045

微任务:如果微任务队列里面存在任务,那么事件循环会在循环一次的时候,将整个微任务队列清空。

每一次事件循环时这几种任务的区别,如下图:

tasks

MessageChannel 以及为什么选择它

MessageChannel 接口本身是用来做消息通信的,允许我们创建一个消息通道,通过它的两个 MessagePort 来进行信息的发送和接收。

基本使用如下:

<div>
  <input type="text" id="content" placeholder="请输入消息">
</div>
<div>
  <button id="btn1">给 port1 发消息</button>
  <button id="btn2">给 port2 发消息</button>
</div>
const channel = new MessageChannel();
// 两个信息端口,这两个信息端口可以进行信息的通信
const port1 = channel.port1;
const port2 = channel.port2;
btn1.onclick = function(){
  // 给 port1 发消息
  // 那么这个信息就应该由 port2 来进行发送
  port2.postMessage(content.value);
}
// port1 需要监听发送给自己的消息
port1.onmessage = function(event){
  console.log(`port1 收到了来自 port2 的消息:${event.data}`);
}

btn2.onclick = function(){
  // 给 port2 发消息
  // 那么这个信息就应该由 port1 来进行发送
  port1.postMessage(content.value);
}
// port2 需要监听发送给自己的消息
port2.onmessage = function(event){
  console.log(`port2 收到了来自 port1 的消息:${event.data}`);
}

那么这个和 scheduler 有什么关系呢?

之前,我们有说过 scheduler 是用来调度任务,调度任务需要满足两个条件:

  • JS 暂停,将主线程还给浏览器,让浏览器能够有序的重新渲染页面
  • 暂停了的 JS(说明还没有执行完),需要再下一次接着来执行

那么这里自然而然就会想到事件循环,我们可以将没有执行完的 JS 放入到任务队列,下一次事件循环的时候再取出来执行。

那么,如何将没有执行完的任务放入到任务队列中呢?

那么这里就需要产生一个任务(宏任务),这里就可以使用 MessageChannel,因为 MessageChannel 能够产生宏任务。

为什么不选择 setTimeout

以前要创建一个宏任务,可以采用 setTimeout(fn, 0) 这种方式,但是 react 团队没有采用这种方式。

这是因为 setTimeout 在嵌套层级超过 5 层,timeout(延时)如果小于 4ms,那么则会设置为 4ms。

这个你可以参阅 HTML 规范:html.spec.whatwg.org/multipage/t…

If nesting level is greater than 5, and timeout is less than 4, then set timeout to 4.

可以写一个例子来进行验证:

let count = 0; // 计数器
let startTime = new Date(); // 获取当前的时间戳
console.log("start time:", 0, 0);
function fn(){
  setTimeout(function(){
    console.log("exec time:", ++count, new Date() - startTime);
    if(count === 50){
      return;
    }
    fn();
  },0)
}
fn();

执行结果部分截图如下:

image-20221229111030112

正因为这个原因,所以 react 团队没有选择使用 setTimeout 来产生任务,因为 4ms 的时间的浪费还是不可忽视的。

为什么没有选择 requestAnimationFrame

这个也不合适,因为这个只能在重新渲染之前,才能够执行一次,而如果我们包装成一个任务,放入到任务队列中,那么只要没到重新渲染的时间,就可以一直从任务队列里面获取任务来执行。

而且 requestAnimationFrame 还会有一定的兼容性问题,safari 和 edge 浏览器是将 requestAnimationFrame 放到渲染之后执行的,chrome 和 firefox 是将 requestAnimationFrame 放到渲染之前执行的,所以这里存在不同的浏览器有不同的执行顺序的问题。

根据标准,应该是放在渲染之前。

为什么没有选择包装成一个微任务?

这是因为和微任务的执行机制有关系,微任务队列会在清空整个队列之后才会结束。那么微任务会在页面更新前一直执行,直到队列被清空,达不到将主线程还给浏览器的目的。

Scheduler 调度普通任务

Scheduler 的核心源码位于 packages/scheduler/src/forks/Scheduler.js

scheduleCallback

该函数的主要目的就是用调度任务,该方法的分析如下:

let getCurrentTime = () => performance.now();

// 有两个队列分别存储普通任务和延时任务
// 里面采用了一种叫做小顶堆的算法,保证每次从队列里面取出来的都是优先级最高(时间即将过期)
var taskQueue = []; // 存放普通任务
var timerQueue = []; // 存放延时任务

var maxSigned31BitInt = 1073741823;

// Timeout 对应的值
var IMMEDIATE_PRIORITY_TIMEOUT = -1;
var USER_BLOCKING_PRIORITY_TIMEOUT = 250;
var NORMAL_PRIORITY_TIMEOUT = 5000;
var LOW_PRIORITY_TIMEOUT = 10000;
var IDLE_PRIORITY_TIMEOUT = maxSigned31BitInt;

/**
 *
 * @param {*} priorityLevel 优先级等级
 * @param {*} callback 具体要做的任务
 * @param {*} options { delay: number } 这是一个对象,该对象有 delay 属性,表示要延迟的时间
 * @returns
 */
function unstable_scheduleCallback(priorityLevel, callback, options) {
  // 获取当前的时间
  var currentTime = getCurrentTime();

  var startTime;
  // 整个这个 if.. else 就是在设置起始时间,如果有延时,起始时间需要添加上这个延时
  if (typeof options === "object" && options !== null) {
    var delay = options.delay;
    // 如果设置了延时时间,那么 startTime 就为当前时间 + 延时时间
    if (typeof delay === "number" && delay > 0) {
      startTime = currentTime + delay;
    } else {
      startTime = currentTime;
    }
  } else {
    startTime = currentTime;
  }

  var timeout;
  // 根据传入的优先级等级来设置不同的 timeout
  switch (priorityLevel) {
    case ImmediatePriority:
      timeout = IMMEDIATE_PRIORITY_TIMEOUT;
      break;
    case UserBlockingPriority:
      timeout = USER_BLOCKING_PRIORITY_TIMEOUT;
      break;
    case IdlePriority:
      timeout = IDLE_PRIORITY_TIMEOUT;
      break;
    case LowPriority:
      timeout = LOW_PRIORITY_TIMEOUT;
      break;
    case NormalPriority:
    default:
      timeout = NORMAL_PRIORITY_TIMEOUT;
      break;
  }
  // 接下来就计算出过期时间
  // 计算出来的时间有些比当前时间要早,绝大部分比当前的时间要晚一些
  var expirationTime = startTime + timeout;

  // 创建一个新的任务
  var newTask = {
    id: taskIdCounter++, // 任务 id
    callback, // 该任务具体要做的事情
    priorityLevel, // 任务的优先级别
    startTime, // 任务开始时间
    expirationTime, // 任务的过期时间
    sortIndex: -1, // 用于后面在小顶堆(这是一种算法,可以始终从任务队列中拿出最优先的任务)进行排序的索引
  };
  if (enableProfiling) {
    newTask.isQueued = false;
  }

  if (startTime > currentTime) {
    // This is a delayed task.
    // 说明这是一个延时任务
    newTask.sortIndex = startTime;
    // 将该任务推入到 timerQueue 的任务队列中
    push(timerQueue, newTask);
    if (peek(taskQueue) === null && newTask === peek(timerQueue)) {
      // 进入此 if,说明 taskQueue 里面的任务已经执行完毕了
      // 并且从 timerQueue 里面取出一个最新的任务又是当前任务
      // All tasks are delayed, and this is the task with the earliest delay.

      // 下面的 if.. else 就是一个开关
      if (isHostTimeoutScheduled) {
        // Cancel an existing timeout.
        cancelHostTimeout();
      } else {
        isHostTimeoutScheduled = true;
      }
      // Schedule a timeout.
      // 如果是延时任务,调用 requestHostTimeout 进行任务的调度
      requestHostTimeout(handleTimeout, startTime - currentTime);
    }
  } else {
    // 说明不是延时任务
    newTask.sortIndex = expirationTime; // 设置了 sortIndex 后,可以在任务队列里面进行一个排序
    // 推入到 taskQueue 任务队列
    push(taskQueue, newTask);
    if (enableProfiling) {
      markTaskStart(newTask, currentTime);
      newTask.isQueued = true;
    }
    // Schedule a host callback, if needed. If we're already performing work,
    // wait until the next time we yield.
    // 最终调用 requestHostCallback 进行任务的调度
    if (!isHostCallbackScheduled && !isPerformingWork) {
      isHostCallbackScheduled = true;
      requestHostCallback(flushWork);
    }
  }

  // 向外部返回任务
  return newTask;
}

该方法主要注意以下几个关键点:

  • 关于任务队列有两个,一个 taskQueue,另一个是 timerQueue,taskQueue 存放普通任务,timerQueue 存放延时任务,任务队列内部用到了小顶堆的算法,保证始终放进去(push)的任务能够进行正常的排序,回头通过 peek 取出任务时,始终取出的是时间优先级最高的那个任务
  • 根据传入的不同的 priorityLevel,会进行不同的 timeout 的设置,任务的 timeout 时间也就不一样了,有的比当前时间还要小,这个代表立即需要执行的,绝大部分的时间比当前时间大。

image-20221229145930771

  • 不同的任务,最终调用的函数不一样
    • 普通任务:requestHostCallback(flushWork)
    • 延时任务:requestHostTimeout(handleTimeout, startTime - currentTime);

requestHostCallback 和 schedulePerformWorkUntilDeadline

/**
 * 
 * @param {*} callback 是在调用的时候传入的 flushWork
 * requestHostCallback 这个函数没有做什么事情,主要就是调用 schedulePerformWorkUntilDeadline
 */
function requestHostCallback(callback) {
  scheduledHostCallback = callback;
  // scheduledHostCallback ---> flushWork
  if (!isMessageLoopRunning) {
    isMessageLoopRunning = true;
    schedulePerformWorkUntilDeadline(); // 实例化 MessageChannel 进行后面的调度
  }
}

let schedulePerformWorkUntilDeadline; // undefined
if (typeof localSetImmediate === 'function') {
  // Node.js and old IE.
  // https://github.com/facebook/react/issues/20756
  schedulePerformWorkUntilDeadline = () => {
    localSetImmediate(performWorkUntilDeadline);
  };
} else if (typeof MessageChannel !== 'undefined') {
  // 大多数情况下,使用的是 MessageChannel
  const channel = new MessageChannel();
  const port = channel.port2;
  channel.port1.onmessage = performWorkUntilDeadline;
  schedulePerformWorkUntilDeadline = () => {
    port.postMessage(null);
  };
} else {
  // setTimeout 进行兜底
  schedulePerformWorkUntilDeadline = () => {
    localSetTimeout(performWorkUntilDeadline, 0);
  };
}
  • requestHostCallback 主要就是调用了 schedulePerformWorkUntilDeadline
  • schedulePerformWorkUntilDeadline 一开始是 undefiend,根据不同的环境选择不同的生成宏任务的方式

performWorkUntilDeadline

let startTime = -1;
const performWorkUntilDeadline = () => {
  // scheduledHostCallback ---> flushWork
  if (scheduledHostCallback !== null) {
    // 获取当前的时间
    const currentTime = getCurrentTime();
    // Keep track of the start time so we can measure how long the main thread
    // has been blocked.
    // 这里的 startTime 并非 unstable_scheduleCallback 方法里面的 startTime
    // 而是一个全局变量,默认值为 -1
    // 用来测量任务的执行时间,从而能够知道主线程被阻塞了多久
    startTime = currentTime;
    const hasTimeRemaining = true; // 默认还有剩余时间

    // If a scheduler task throws, exit the current browser task so the
    // error can be observed.
    //
    // Intentionally not using a try-catch, since that makes some debugging
    // techniques harder. Instead, if `scheduledHostCallback` errors, then
    // `hasMoreWork` will remain true, and we'll continue the work loop.
    let hasMoreWork = true; // 默认还有需要做的任务
    try {
      // scheduledHostCallback ---> flushWork(true, 开始时间): boolean
      // 如果是 true,代表工作没做完
      // false 代表没有任务了
      hasMoreWork = scheduledHostCallback(hasTimeRemaining, currentTime);
    } finally {
      if (hasMoreWork) {
        // If there's more work, schedule the next message event at the end
        // of the preceding one.
        // 那么就使用 messageChannel 进行一个 message 事件的调度,就将任务放入到任务队列里面
        schedulePerformWorkUntilDeadline();
      } else {
        // 说明任务做完了
        isMessageLoopRunning = false;
        scheduledHostCallback = null; // scheduledHostCallback 之前为 flushWork,设置为 null
      }
    }
  } else {
    isMessageLoopRunning = false;
  }
  // Yielding to the browser will give it a chance to paint, so we can
  // reset this.
  needsPaint = false;
};

  • 该方法实际上主要就是在调用 scheduledHostCallback(flushWork),调用之后,返回一个布尔值,根据这个布尔值来判断是否还有剩余的任务,如果还有,就是用 messageChannel 进行一个宏任务的包装,放入到任务队列里面

flushWork 和 workLoop

/**
 *
 * @param {*} hasTimeRemaining 是否有剩余的时间,一开始是 true
 * @param {*} initialTime 做这一个任务时开始执行的时间
 * @returns
 */
function flushWork(hasTimeRemaining, initialTime) {
  // ...
  try {
    if (enableProfiling) {
      try {
        // 核心实际上是这一句,调用 workLoop
        return workLoop(hasTimeRemaining, initialTime);
      } catch (error) {
        // ...
      }
    } else {
      // 核心实际上是这一句,调用 workLoop
      return workLoop(hasTimeRemaining, initialTime);
    }
  } finally {
    // ...
  }
}

/**
 *
 * @param {*} hasTimeRemaining 是否有剩余的时间,一开始是 true
 * @param {*} initialTime 做这一个任务时开始执行的时间
 * @returns
 */
function workLoop(hasTimeRemaining, initialTime) {
  let currentTime = initialTime;
  // 该方法实际上是用来遍历 timerQueue,判断是否有已经到期了的任务
  // 如果有,将这个任务放入到 taskQueue
  advanceTimers(currentTime);
  // 从 taskQueue 里面取一个任务出来
  currentTask = peek(taskQueue);
  while (
    currentTask !== null &&
    !(enableSchedulerDebugging && isSchedulerPaused)
  ) {
    if (
      currentTask.expirationTime > currentTime &&
      (!hasTimeRemaining || shouldYieldToHost())
    ) {
      // This currentTask hasn't expired, and we've reached the deadline.
      // currentTask.expirationTime > currentTime 表示任务还没有过期
      // hasTimeRemaining 代表是否有剩余时间
      // shouldYieldToHost 任务是否应该暂停,归还主线程
      // 那么我们就跳出 while
      break;
    }
    // 没有进入到上面的 if,说明这个任务到过期时间,并且有剩余时间来执行,没有到达需要浏览器渲染的时候
    // 那我们就执行该任务即可
    const callback = currentTask.callback; // 拿到这个任务
    if (typeof callback === "function") {
        // 说明当前的任务是一个函数,我们执行该任务

      currentTask.callback = null;
      currentPriorityLevel = currentTask.priorityLevel;
      const didUserCallbackTimeout = currentTask.expirationTime <= currentTime;
      if (enableProfiling) {
        markTaskRun(currentTask, currentTime);
      }
      // 任务的执行实际上就是在这一句
      const continuationCallback = callback(didUserCallbackTimeout);
      currentTime = getCurrentTime();
      if (typeof continuationCallback === "function") {
        // If a continuation is returned, immediately yield to the main thread
        // regardless of how much time is left in the current time slice.
        // $FlowFixMe[incompatible-use] found when upgrading Flow
        currentTask.callback = continuationCallback;
        if (enableProfiling) {
          // $FlowFixMe[incompatible-call] found when upgrading Flow
          markTaskYield(currentTask, currentTime);
        }
        advanceTimers(currentTime);
        return true;
      } else {
        if (enableProfiling) {
          // $FlowFixMe[incompatible-call] found when upgrading Flow
          markTaskCompleted(currentTask, currentTime);
          // $FlowFixMe[incompatible-use] found when upgrading Flow
          currentTask.isQueued = false;
        }
        if (currentTask === peek(taskQueue)) {
          pop(taskQueue);
        }
        advanceTimers(currentTime);
      }
    } else {
      // 直接弹出
      pop(taskQueue);
    }
    // 再从 taskQueue 里面拿一个任务出来
    currentTask = peek(taskQueue);
  }
  // Return whether there's additional work
  if (currentTask !== null) {
    // 如果不为空,代表还有更多的任务,那么回头外部的 hasMoreWork 拿到的就也是 true
    return true;
  } else {
    // taskQueue 这个队列是空了,那么我们就从 timerQueue 里面去看延时任务
    const firstTimer = peek(timerQueue);
    if (firstTimer !== null) {
      requestHostTimeout(handleTimeout, firstTimer.startTime - currentTime);
    }
    // 没有进入上面的 if,说明 timerQueue 里面的任务也完了,返回 false,回头外部的 hasMoreWork 拿到的就也是 false
    return false;
  }
}
  • flushWork 主要就是在调用 workLoop
  • workLoop 首先有一个 while 循环,该 while 循环保证了能够从任务队列中不停的取任务出来
 while (
    currentTask !== null &&
    !(enableSchedulerDebugging && isSchedulerPaused)
 ){
   // ...
 }
  • 当然,不是说一直从任务队列里面取任务出来执行就完事儿,每次取出一个任务后,我们还需要一系列的判断
if (
      currentTask.expirationTime > currentTime &&
      (!hasTimeRemaining || shouldYieldToHost())
 ) {
  break;
}
  • currentTask.expirationTime > currentTime 表示任务还没有过期
  • hasTimeRemaining 代表是否有剩余时间
  • shouldYieldToHost 任务是否应该暂停,归还主线程
  • 如果进入 if,说明因为某些原因不能再执行任务,需要立即归还主线程,那么我们就跳出 while

shouldYieldToHost

function shouldYieldToHost() {
    // getCurrentTime 获取当前时间
    // startTime 是我们任务开始时的时间,一开始是 -1,之后任务开始时,将任务开始时的时间复值给了它
  const timeElapsed = getCurrentTime() - startTime;
  // frameInterval 默认设置的是 5ms
  if (timeElapsed < frameInterval) {
    // 主线程只被阻塞了一点点时间,远远没达到需要归还的时候
    return false;
  }
  // 如果没有进入上面的 if,说明主线程已经被阻塞了一段时间了
  // 需要归还主线程
  if (enableIsInputPending) {
    if (needsPaint) {
      // There's a pending paint (signaled by `requestPaint`). Yield now.
      return true;
    }
    if (timeElapsed < continuousInputInterval) {
      // We haven't blocked the thread for that long. Only yield if there's a
      // pending discrete input (e.g. click). It's OK if there's pending
      // continuous input (e.g. mouseover).
      if (isInputPending !== null) {
        return isInputPending();
      }
    } else if (timeElapsed < maxInterval) {
      // Yield if there's either a pending discrete or continuous input.
      if (isInputPending !== null) {
        return isInputPending(continuousOptions);
      }
    } else {
      // We've blocked the thread for a long time. Even if there's no pending
      // input, there may be some other scheduled work that we don't know about,
      // like a network event. Yield now.
      return true;
    }
  }

  // `isInputPending` isn't available. Yield now.
  return true;
}
  • 首先计算 timeElapsed,然后判断是否超时,没有的话就返回 false,表示不需要归还,否则就返回 true,表示需要归还。
  • frameInterval 默认设置的是 5ms

advanceTimers

function advanceTimers(currentTime) {
  // Check for tasks that are no longer delayed and add them to the queue.
  // 从 timerQueue 里面获取一个任务
  let timer = peek(timerQueue);
  // 遍历整个 timerQueue
  while (timer !== null) {
    if (timer.callback === null) {
      // 这个任务没有对应的要执行的 callback,直接从这个队列弹出
      pop(timerQueue);
    } else if (timer.startTime <= currentTime) {
      // 进入这个分支,说明当前的任务已经不再是延时任务
      // 我们需要将其转移到 taskQueue
      pop(timerQueue);
      timer.sortIndex = timer.expirationTime;
      push(taskQueue, timer); // 推入到 taskQueue
      // ...
    } else {
      return;
    }
    // 从 timerQueue 里面再取一个新的进行判断
    timer = peek(timerQueue);
  }
}
  • 该方法就是遍历整个 timerQueue,查看是否有已经过期的方法,如果有,不是说直接执行,而是将这个过期的方法添加到 taskQueue 里面。

Scheduler调度延时任务

unstable_scheduleCallback

function unstable_scheduleCallback(priorityLevel,callback,options){
  //...
  if (startTime > currentTime) {
    // 调度一个延时任务
    requestHostTimeout(handleTimeout, startTime - currentTime);
  } else {
    // 调度一个普通任务
    requestHostCallback(flushWork);
  }
}
  • 可以看到,调度一个延时任务的时候,主要是执行 requestHostTimeout

requestHostTimeout

// 实际上在浏览器环境就是 setTimeout
const localSetTimeout = typeof setTimeout === 'function' ? setTimeout : null;

/**
 * 
 * @param {*} callback 就是传入的 handleTimeout
 * @param {*} ms 延时的时间
 */
function requestHostTimeout(callback, ms) {
  taskTimeoutID = localSetTimeout(() => {
    callback(getCurrentTime());
  }, ms);
  /**
   * 因此,上面的代码,就可以看作是
   * id = setTimeout(function(){
   *    handleTimeout(getCurrentTime())
   * }, ms)
   */
}

可以看到,requestHostTimeout 实际上就是调用 setTimoutout,然后在 setTimeout 中,调用传入的 handleTimeout

handleTimeout

/**
 *
 * @param {*} currentTime 当前时间
 */
function handleTimeout(currentTime) {
  isHostTimeoutScheduled = false; // 开关
  // 遍历timerQueue,将时间已经到了的延时任务放入到 taskQueue
  advanceTimers(currentTime);

  if (!isHostCallbackScheduled) {
    if (peek(taskQueue) !== null) {
      // 从普通任务队列中拿一个任务出来
      isHostCallbackScheduled = true;
      // 采用调度普通任务的方式进行调度
      requestHostCallback(flushWork);
    } else {
      // taskQueue任务队列里面是空的
      // 再从 timerQueue 队列取一个任务出来
      // peek 是小顶堆中提供的方法
      const firstTimer = peek(timerQueue);
      if (firstTimer !== null) {
        // 取出来了,接下来取出的延时任务仍然使用 requestHostTimeout 进行调度
        requestHostTimeout(handleTimeout, firstTimer.startTime - currentTime);
      }
    }
  }
}
  • handleTimeout 里面主要就是调用 advanceTimers 方法,该方法的作用是将时间已经到了的延时任务放入到 taskQueue,那么现在 taskQueue 里面就有要执行的任务,然后使用 requestHostCallback 进行调度。如果 taskQueue 里面没有任务了,再次从 timerQueue 里面去获取延时任务,然后通过 requestHostTimeout 进行调度。

流程图

Scheduler 这一块儿大致的流程图如下:

image-20221230103504711

最小堆

在 Scheduler 中,使用最小堆的数据结构在对任务进行排序。

// 两个任务队列
var taskQueue: Array<Task> = []; 
var timerQueue: Array<Task> = [];

push(timerQueue, newTask); // 像数组中推入一个任务
pop(timerQueue); // 从数组中弹出一个任务
timer = peek(timerQueue); // 从数组中获取第一个任务

二叉堆基本知识

二叉树

所谓二叉树,指的是一个父节点只能有1个或者2个子节点,例如下图:

image-20221230135103093

总之就是不能多余两个节点。

完全树

所谓完全树,指的是一棵树再进行填写的时候,遵循的是“从左往右,从上往下”

例如下面的这些树,就都是完全树:

image-20221230135524942

再例如,下面的这些树,就不是完全树:

image-20221230135856627

完全树中的数值

可以分为两大类:

  • 最大堆:父节点的数值大于或者等于所有的子节点
  • 最小堆:刚好相反,父节点的数值小于或者等于所有的子节点

最大堆示例:

image-20221230140218584

最小堆示例:

image-20221230140339328
  • 无论是最大堆还是最小堆,第一个节点一定是这个堆中最大的或者最小的
  • 每一层并非是按照一定顺序来排列的,比如下面的例子,6可以在左分支,3可以在右分支
image-20221230140935130
  • 每一层的所有元素并非一定比下一层(非自己的子节点)大或者小

堆的实现

堆一般来讲,可以使用数组来实现

image-20221230141555180

通过数组,我们可以非常方便的找到一个节点的所有亲属

  • 父节点:Math.floor((当前节点的下标 - 1) / 2)
子节点父节点
10
31
41
52
  • 左分支节点:当前节点下标 * 2 + 1
父节点左分支节点
01
13
25
  • 右分支节点:当前节点下标 * 2 + 2
父节点右分支节点
02
14
26

react 中对最小堆的应用

在 react 中,最小堆对应的源码在 SchedulerMinHeap.js 文件中,总共有 6 个方法,其中向外暴露了 3 个方法

  • push:向最小堆推入一个元素
  • pop:弹出一个
  • peek:取出第一个

没有暴露的是:

  • siftUp:向上调整
  • siftDown:向下调整
  • compare:这是一个辅助方法,就是两个元素做比较的

所谓向上调整,就是指将一个元素和它的父节点做比较,如果比父节点小,那么就应该和父节点做交换,交换完了之后继续和上一层的父节点做比较,依此类推,直到该元素放置到了正确的位置

image-20221230142926067

向下调整,就刚好相反,元素往下走,先和左分支进行比较,如果比左分支小,那就交换。

peek

取出堆顶的任务,堆顶一定是最小的

这个方法极其的简单,如下:

peek(timerQueue);
export function peek(heap) {
  // 返回这个数组的第一个元素
  return heap.length === 0 ? null : heap[0];
}

push

向最小堆推入一个新任务,因为使用的是数组,所以在推入任务的时候,首先该任务是被推入到数组的最后一项,但是这个时候,涉及到一个调整,我们需要向上调整,把这个任务调整到合适的位置

push(timerQueue, newTask);
export function push(heap, node) {
  const index = heap.length;
  // 推入到数组的最后一位
  heap.push(node);
  // 向上调整,调整到合适的位置
  siftUp(heap, node, index);
}

pop

pop 是从任务堆里面弹出第一个任务,也就是意味着该任务已经没有在队列里面了

pop(taskQueue);
export function pop(heap) {
  if (heap.length === 0) {
    return null;
  }
  // 获取数组的第一个任务(一定是最小的)
  const first = heap[0];
  // 拿到数组的最后一个
  const last = heap.pop();
  if (last !== first) {
    // 将最后一个任务放到第一个
    heap[0] = last;
    // 接下来向下调整
    siftDown(heap, last, 0);
  }
  return first;
}

具体的调整示意图如下:

image-20221230144713347

lane模型

思考:为什么要从之前的 expirationTime 模型转换为 lane 模型?

React 和 Scheduler 优先级的介绍

之前我们已经介绍过 Scheduler,React 团队是打算将 Scheduler 进行独立发布。

在 React 内部,还会有一个粒度更细的优先级算法,这个就是 lane 模型。

接下来我们来看一下两套优先级模型的一个转换。

在 Scheduler 内部,拥有 5 种优先级:

export const NoPriority = 0;
export const ImmediatePriority = 1;
export const UserBlockingPriority = 2;
export const NormalPriority = 3;
export const LowPriority = 4;
export const IdlePriority = 5;

作为一个独立的包,需要考虑到通用性,Scheduler 和 React 的优先级并不共通,在 React 内部,有四种优先级,如下四种:

export const DiscreteEventPriority: EventPriority = SyncLane;
export const ContinuousEventPriority: EventPriority = InputContinuousLane;
export const DefaultEventPriority: EventPriority = DefaultLane;
export const IdleEventPriority: EventPriority = IdleLane;

由于 React 中不同的交互对应的事件回调中产生的 update 会有不同的优先级,因此优先级与事件有关,因此在 React 内部的优先级也被称之为 EventPriority,各种优先级的含义如下:

  • DiscreteEventPriority:对应离散事件优先级,例如 click、input、focus、blur、touchstart 等事件都是离散触发的
  • ContinuousEventPriority:对应连续事件的优先级,例如 drag、mousemove、scroll、touchmove 等事件都是连续触发的
  • DefaultEventPriority:对应默认的优先级,例如通过计时器周期性触发更新,这种情况下产生的 update 不属于交互产生 update,所以优先级是默认的优先级
  • IdleEventPriority:对应空闲情况的优先级

在上面的代码中,我们还可以观察出一件事情,不同级别的 EventPriority 对应的是不同的 lane

既然 React 与 Scheduler 优先级不互通,那么这里就会涉及到一个转换的问题,这里分为:

  • React 优先级转为 Scheduler 的优先级
  • Scheduler 的优先级转为 React 的优先级

React 优先级转为 Scheduler 的优先级

整体会经历两次转换:

  • 首先是将 lanes 转为 EventPriority,涉及到的方法如下:
export function lanesToEventPriority(lanes: Lanes): EventPriority {
  // getHighestPriorityLane 方法用于分离出优先级最高的 lane
  const lane = getHighestPriorityLane(lanes);
  if (!isHigherEventPriority(DiscreteEventPriority, lane)) {
    return DiscreteEventPriority;
  }
  if (!isHigherEventPriority(ContinuousEventPriority, lane)) {
    return ContinuousEventPriority;
  }
  if (includesNonIdleWork(lane)) {
    return DefaultEventPriority;
  }
  return IdleEventPriority;
}
  • 将 EventPriority 转换为 Scheduler 的优先级,方法如下:
// ...
let schedulerPriorityLevel;
switch (lanesToEventPriority(nextLanes)) {
  case DiscreteEventPriority:
    schedulerPriorityLevel = ImmediateSchedulerPriority;
    break;
  case ContinuousEventPriority:
    schedulerPriorityLevel = UserBlockingSchedulerPriority;
    break;
  case DefaultEventPriority:
    schedulerPriorityLevel = NormalSchedulerPriority;
    break;
  case IdleEventPriority:
    schedulerPriorityLevel = IdleSchedulerPriority;
    break;
  default:
    schedulerPriorityLevel = NormalSchedulerPriority;
    break;
}
// ...

举一个例子,假设现在有一个点击事件,在 onClick 中对应有一个回调函数来触发更新,该更新属于 DiscreteEventPriority,经过上面的两套转换规则进行转换之后,最终得到的 Scheduler 对应的优先级就是 ImmediateSchedulerPriority

Scheduler 的优先级转为 React 的优先级

转换相关的代码如下:

const schedulerPriority = getCurrentSchedulerPriorityLevel();
switch (schedulerPriority) {
  case ImmediateSchedulerPriority:
    return DiscreteEventPriority;
  case UserBlockingSchedulerPriority:
    return ContinuousEventPriority;
  case NormalSchedulerPriority:
  case LowSchedulerPriority:
    return DefaultEventPriority;
  case IdleSchedulerPriority:
    return IdleEventPriority;
  default:
    return DefaultEventPriority;
}

这里会涉及到一个问题,在同一时间可能存在很多的更新,究竟先去更新哪一个?

  • 从众多的有优先级的 update 中选出一个优先级最高的
  • 表达批的概念

React 在表达方式上面实际上经历了两次迭代:

  • 基于 expirationTime 的算法
  • 基于 lane 的算法

expirationTime 模型

React 早期采用的就是 expirationTime 的算法,这一点和 Scheduler 里面的设计是一致的。

在 Scheduler 中,设计了 5 种优先级,不同的优先级会对应不同的 timeout,最终会对应不同的 expirationTime,然后 task 根据 expirationTime 来进行任务的排序。

早期的时候在 React 中延续了这种设计,update 的优先级与触发事件的当前时间以及优先级对应的延迟时间相关,这样的算法实际上是比较简单易懂的,每当进入 schedule 的时候,就会选出优先级最高的 update 进行一个调度。

但是这种算法在表示“批”的概念上不够灵活。

在基于 expirationTime 模型的算法中,有如下的表达:

const isUpdateIncludedInBatch = priorityOfUpdate >= priorityOfBatch;

priorityOfUpdate 表示的是当前 update 的优先级,priorityOfBatch 代表的是批对应的优先级下限,也就是说,当前的 update 只要大于等于 priorityOfBatch,就会被划分为同一批:

image-20230316112346465

但是此时就会存在一个问题,如何将某一范围的某几个优先级划为同一批?

image-20230316112601346

在上图中,我们想要将 u1、u2、u3 和 u4 划分为同一批,但是以前的 expirationTime 模型是无法做到的。

究其原因,是因为 expirationTime 模型优先级算法耦合了“优先级”和“批”的概念,限制了模型的表达能力。优先级算法的本质是为 update 进行一个排序,但是 expirationTime 模型在完成排序的同时还默认的划定了“批”。

lane 模型

因此,基于上述的原因,React 中引入了 lane 模型。

不管新引入什么模型,比如要保证以下两个问题得到解决:

  • 以优先级为依据,对 update 进行一个排序
  • 表达批的概念

针对第一个问题,lane模型中设置了很多的 lane,每一个lane实际上是一个二进制数,通过二进制来表达优先级,越低的位代表越高的优先级,例如:

export const SyncLane: Lane = /*                        */ 0b0000000000000000000000000000001;
export const InputContinuousLane: Lane = /*             */ 0b0000000000000000000000000000100;
export const DefaultLane: Lane = /*                     */ 0b0000000000000000000000000010000;
export const IdleLane: Lane = /*                        */ 0b0100000000000000000000000000000;
export const OffscreenLane: Lane = /*                   */ 0b1000000000000000000000000000000;

在上面的代码中,SyncLane 是最高优先级,OffscreenLane 是最低优先级。

对于第二个问题,lane模型能够非常灵活的表达批的概念:

// 要使用的批
let batch = 0;
// laneA 和 laneB。是不相邻的优先级
const laneA = 0b0000000000000000000000001000000;
const laneB = 0b0000000000000000000000000000001;
// 将 laneA 纳入批中
batch |= laneA;
// 将 laneB 纳入批中
batch |= laneB;

总结

题目:是否了解过 React 中的 lane 模型?为什么要从之前的 expirationTime 模型转换为 lane 模型?

参考答案:

在 React 中有一套独立的粒度更细的优先级算法,这就是 lane 模型。

这是一个基于位运算的算法,每一个 lane 是一个 32 bit Integer,不同的优先级对应了不同的 lane,越低的位代表越高的优先级。

早期的 React 并没有使用 lane 模型,而是采用的的基于 expirationTime 模型的算法,但是这种算法耦合了“优先级”和“批”这两个概念,限制了模型的表达能力。优先级算法的本质是“为 update 排序”,但 expirationTime 模型在完成排序的同时还默认的划定了“批”。

使用 lane 模型就不存在这个问题,因为是基于位运算,所以在批的划分上会更加的灵活。

源码启发-性能优化

性能优化策略之eagerState

在 React 中,有很多和性能优化相关的 API:

  • shouldComponentUpdate
  • PureComponent
  • React.memo
  • useMemo
  • useCallback

实际上,开发者调用上面的 API,内部是在命中 React 的性能优化策略:

  • eagerState
  • bailout
import { useState } from "react";

// 子组件
function Child() {
  console.log("child render");
  return <span>child</span>;
}

// 父组件
function App() {
  const [num, updateNum] = useState(0);
  console.log("App render", num);

  return (
    <div onClick={() => updateNum(1)}>
      <Child />
    </div>
  );
}

在上面的代码中,渲染结果如下:

首次渲染:

App render 0
child render

第一次点击

App render 1
child render

第二次点击

App render 1

第三次以及之后的点击

不会有打印

上面的这个例子实际上就涉及到了我们所提到的 React 内部的两种性能优化策略:

  • 在第二次打印的时候,并没有打印 child render,此时实际上是命中了 bailout 策略。命中该策略的组件的子组件会跳过 reconcile 过程,也就是说子组件不会进入 render 阶段。
  • 后面的第三次以及之后的点击,没有任何输入,说明 App、Child 都没有进入 render 阶段,此时命中的就是 eagerState 策略,这是一种发生于触发状态更新时的优化策略,如果命中了该策略,此次更新不会进入 schedule 阶段,更不会进入 render 阶段。

eagerState 策略

该策略的逻辑其实是很简单:如果某个状态更新前后没有变化,那么就可以跳过后续的更新流程。

state 是基于 update 计算出来的,计算过程发生在 render 的 beginWork,而 eagerState 则是将计算过程提前到了 shcedule 之前执行。

该策略有一个前提条件,那就是当前的 FiberNode 不存在待执行的更新,因为如果不存在待执行的更新,那么当前的更新就是第一个更新,那么计算出来的 state 即便有变化也可以作为后续更新的基础 state 来使用。

例如,在使用 useState 触发更新的时候,对应的 dispatchSetState 逻辑如下:

if (
  fiber.lanes === NoLanes &&
  (alternate === null || alternate.lanes === NoLanes)
) {
  // 队列当前为空,这意味着我们可以在进入渲染阶段之前急切地计算下一个状态。 如果新状态与当前状态相同,我们或许可以完全摆脱困境。
  const lastRenderedReducer = queue.lastRenderedReducer;
  if (lastRenderedReducer !== null) {
    let prevDispatcher;
    try {
      const currentState = queue.lastRenderedState; // 也就是 memoizedState
      const eagerState = lastRenderedReducer(currentState, action); // 基于 action 提前计算 state
      // 将急切计算的状态和用于计算它的缩减器存储在更新对象上。 
      // 如果在我们进入渲染阶段时 reducer 没有改变,那么可以使用 eager 状态而无需再次调用 reducer。
      update.hasEagerState = true; // 标记该 update 存在 eagerState
      update.eagerState = eagerState; // 存储 eagerState 的值
      if (is(eagerState, currentState)) {
        // ...
        return;
      }
    } catch (error) {
      // ...
    } finally {
      // ...
    }
  }
}

在上面的代码中,首先通过 lastRenderedReducer 来提前计算 state,计算完成后在当前的 update 上面进行标记,之后使用 is(eagerState, currentState) 判断更新后的状态是否有变化,如果进入 if,说明更新前后的状态没有变化,此时就会命中 eagerState 策略,不会进入 schedule 阶段。

即便不为 true,由于当前的更新是该 FiberNode 的第一个更新,因此可以作为后续更新的基础 state,因此这就是为什么在 FC 组件类型的 update 里面有 hasEagerState 以及 eagerState 字段的原因:

const update = {
  hasEagerState: false,
  eagerState: null,
  // ...
}

在上面的示例中,比较奇怪的是第二次点击,在第二次点击之前,num 已经为 1 了,但是父组件仍然重新渲染了一次,为什么这种情况没有命中 eagerState 策略?

FiberNode 分为 current 和 wip 两种。

在上面的判断中,实际上会对 current 和 wip 都进行判断,判断的条件为两个 Fiber.lanes 必须要为 NoLanes

if (
  fiber.lanes === NoLanes &&
  (alternate === null || alternate.lanes === NoLanes)
){
  // ....
}

对于第一次更新,当 beginWork 开始前,current.lanes 和 wip.lanes 都不是 NoLanes。当 beginWork 执行后, wip.lanes 会被重置为 NoLanes,但是 current.lanes 并不会,current 和 wip 会在 commit 阶段之后才进行互换,这就是为什么第二次没有命中 eagerState 的原因。

那么为什么后面的点击又命中了呢?

虽然上一次点击没有命中 eagerState 策略,但是命中了 bailout 策略,对于命中了 bailout 策略的 FC,会执行 bailoutHooks 方法:

function bailoutHooks(
  current: Fiber,
  workInProgress: Fiber,
  lanes: Lanes,
) {
  workInProgress.updateQueue = current.updateQueue;
  // ...
  current.lanes = removeLanes(current.lanes, lanes);
}

在执行 bailoutHooks 方法的时候,最后一句会将当前 FiberNode 的 lanes 移除,因此当这一轮更新完成后,current.lanes 和 wip.lanes 就均为 NoLanes,所以在后续的点击中就会命中 eagerState 策略。

总结

题目:谈一谈 React 中的 eagerState 策略是什么?

参考答案:

在 React 内部,性能优化策略可以分为:

  • eagerState 策略
  • bailout 策略

eagerState 的核心逻辑是如果某个状态更新前后没有变化,则可以跳过后续的更新流程。该策略将状态的计算提前到了 schedule 阶段之前。当有 FiberNode 命中 eagerState 策略后,就不会再进入 schedule 阶段,直接使用上一次的状态。

该策略有一个前提条件,那就是当前的 FiberNode 不存在待执行的更新,因为如果不存在待执行的更新,当前的更新就是第一个更新,计算出来的 state 即便不能命中 eagerState,也能够在后面作为基础 state 来使用,这就是为什么 FC 所使用的 Update 数据中有 hasEagerState 以及 eagerState 字段的原因。

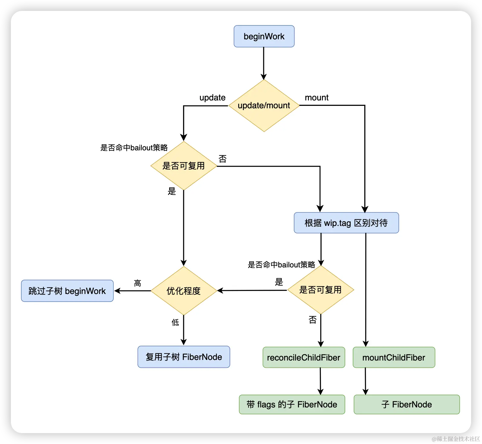
性能优化策略之bailout

前面我们学习 beginWork 的时候,我们知道 beginWork 的作用主要是生成 wipFiberNode 的子 FiberNode,要达到这个目录存在两种方式:

  • 通过 reconcile 流程生成子 FiberNode
  • 通过命中 bailout 策略来复用子 FiberNode

在前面我们讲过,所有的变化都是由“自变量”的改变造成的,在 React 中自变量:

  • state
  • props
  • context

因此是否命中 bailout 主要也是围绕这三个变量展开的,整体的工作流程如下:

image-20230309090841270

从上图可以看出,bailout 是否命中发生在 update 阶段,在进入 beginWork 后,会有两次是否命中 bailout 策略的相关判断

第一次判断

第一次判断发生在确定了是 update 后,立马就会进行是否能够复用的判断:

  • oldProps 全等于 newProps
  • Legacy Context 没有变化
  • FiberNode.type 没有变化
  • 当前 FiberNode 没有更新发生

oldProps 全等于 newProps

注意这里是做的一个全等比较。组件在 render 之后,拿到的是一个 React 元素,会针对 React 元素的 props 进行一个全等比较。但是由于每一次组件 render 的时候,会生成一个全新的对象引用,因此 oldProps 和 newProps 并不会全等,此时是没有办法命中 bailout。

只有当父 FiberNode 命中 bailout 策略时,复用子 FiberNode,在子 FiberNode 的 beginWork 中,oldProps 才有可能和 newProps 全等。

备注:视频中这里讲解有误,不是针对 props 属性每一项进行比较,而是针对 props 对象进行全等比较。上面的笔记内容已修改。

Legacy Context 没有变化

Legacy Context指的是旧的 ContextAPI,ContextAPI重构过一次,之所以重构,就是和 bailout策略相关。

FiberNode.type 没有变化

这里所指的 FiberNode.type 没有变化,指的是不能有例如从 div 变为 p 这种变化。

function App(){
  const Child = () => <div>child</div>
  return <Child/>
}

在上面的代码中,我们在 App 组件中定义了 Child 组件,那么 App 每次 render 之后都会创建新的 Child 的引用,因此对于 Child 来讲,FiberNode.type 始终是变化的,无法命中 bailout 策略。

因此不要在组件内部再定义组件,以免无法命中优化策略。

当前 FiberNode 没有更新发生

当前 FiberNode 没有发生更新,则意味着 state 没有发生变化。

例如在源码中经常会存在是否有更新的检查:

function checkScheduledUpdateOrContext(current, renderLanes) {
  // 在执行 bailout 之前,我们必须检查是否有待处理的更新或 context。
  const updateLanes = current.lanes;
  if (includesSomeLane(updateLanes, renderLanes)) {
    // 存在更新
    return true;
  }
  
  //...
  
  // 不存在更新
  return false;
}

当以上条件都满足的时候,会命中 bailout 策略,命中该策略后,会执行 bailoutOnAlreadyFinishedWork 方法,在该方法中,会进一步的判断优化程序,根据优化程度来决定是整颗子树都命中 bailout 还是复用子树的 FiberNode

function bailoutOnAlreadyFinishedWork(current, workInProgress, renderLanes) {
  
  // ...

  if (!includesSomeLane(renderLanes, workInProgress.childLanes)) {
    // ...
    // 整颗子树都命中 bailout 策略
		return null;
  }

  // 该 FiberNode 没有命中 bailout,但它的子树命中了。克隆子 FiberNode 并继续
  cloneChildFibers(current, workInProgress);
  return workInProgress.child;
}

通过 wipFiberNode.childLanes 就可以快速的排查当前的 FiberNode 的整颗子树是否存在更新,如果不存在,直接跳过整颗子树的 beginWork。

这其实也解释了为什么每次 React 更新都会生成一颗完整的 FiberTree 但是性能上并不差的原因。

第二次判断

如果第一次没有命中 bailout 策略,则会根据 tag 的不同进入不同的处理逻辑,之后还会再进行第二次的判断。

第二次判断的时候会有两种命中的可能:

  • 开发者使用了性能优化 API
  • 虽然有更新,但是 state 没有变化

开发者使用了性能优化 API

在第一次判断的时候,默认是对 props 进行全等比较,要满足这个条件实际上是比较困难的,性能优化 API 的工作原理主要就是改写这个判断条件。

比如 React.memo,通过该 API 创建的 FC 对应的 FiberNode.tag 为 MemoComponent,在 beginWork 中对应的处理逻辑如下:

const hasScheduledUpdateOrContext = checkScheduledUpdateOrContext(
  current,
  renderLanes,
);
if (!hasScheduledUpdateOrContext) {
  const prevProps = currentChild.memoizedProps;
  // 比较函数,默认进行浅比较
  let compare = Component.compare;
  compare = compare !== null ? compare : shallowEqual;
  if (compare(prevProps, nextProps) && current.ref === workInProgress.ref) {
    // 如果 props 经比较未变化,且 ref 不变,则命中 bailout 策略
    return bailoutOnAlreadyFinishedWork(current, workInProgress, renderLanes);
  }
}

因此是否命中 bailout 策略的条件就变成了如下三个:

  • 不存在更新
  • 经过比较(浅比较)后 props 没有变化
  • ref 没有发生改变

如果同时满足上面这三个条件,就会命中 bailout 策略,执行 bailoutOnAlreadyFinishedWork 方法。相较于第一次判断,第二次判断 props 采用的是浅比较进行判断,因此能够更加容易命中 bailout

例如再来看一个例子,比如 ClassComponent 的优化手段经常会涉及到 PureComponent 或者 shouldComponentUpdate,这两个 API 实际上背后也是在优化命中bailout 策略的方式

在 ClassComponnet 的 beginWork 方法中,有如下的代码:

if(!shouldUpdate && !didCaptureError){
  // 省略代码
  return bailoutOnAlreadyFinishedWork(current, workInProgress, renderLanes);
}

shouldUpdate 变量受 checkShouldComponentUpdate 方法的影响:

function checkShouldComponentUpdate(
  workInProgress,
  ctor,
  oldProps,
  newProps,
  oldState,
  newState,
  nextContext,
) {
  // ClassComponent 实例
  const instance = workInProgress.stateNode;
  if (typeof instance.shouldComponentUpdate === 'function') {
    let shouldUpdate = instance.shouldComponentUpdate(
      newProps,
      newState,
      nextContext,
    );
    
		// shouldComponentUpdate 执行后的返回值作为 shouldUpdate
    return shouldUpdate;
  }

  // 如果是 PureComponent
  if (ctor.prototype && ctor.prototype.isPureReactComponent) {
    // 进行浅比较
    return (
      !shallowEqual(oldProps, newProps) || !shallowEqual(oldState, newState)
    );
  }

  return true;
}

通过上面的代码中我们可以看出,PureComponent 通过浅比较来决定shouldUpdate的值,而shouldUpdate的值又决定了是否能够命中 bailout 策略。

虽然有更新,但是 state 没有变化

在第一次进行判断的时候,其中有一个条件是当前的 FiberNode 没有更新发生,没有更新就意味着 state 没有改变。但是还有一种情况,那就是有更新,但是更新前后计算出来的 state 仍然没有变化,此时就也会命中 bailout 策略。

例如在 FC 的 beginWork 中,有如下一段逻辑:

function updateFunctionComponent(
  current,
  workInProgress,
  Component,
  nextProps: any,
  renderLanes,
) {
  //...

  if (current !== null && !didReceiveUpdate) {
    // 命中 bailout 策略
    bailoutHooks(current, workInProgress, renderLanes);
    return bailoutOnAlreadyFinishedWork(current, workInProgress, renderLanes);
  }

  // ...

  // 进入 reconcile 流程
  reconcileChildren(current, workInProgress, nextChildren, renderLanes);
  return workInProgress.child;
}

在上面的代码中,是否能够命中 bailout 策略取决于 didReceiveUpdate,接下来我们来看一下这个值是如何确定的:

// updateReducer 内部在计算新的状态时
if (!is(newState, hook.memoizedState)) {
  markWorkInProgressReceivedUpdate();
}

function markWorkInProgressReceivedUpdate() {
  didReceiveUpdate = true;
}

总结

题目:谈一谈 React 中的 bailout 策略

参考答案:

在 beginWork 中,会根据 wip FiberNode 生成对应的子 FiberNode,此时会有两次“是否命中 bailout策略”的相关判断。

  • 第一次判断

    • oldProps 全等于 newProps
    • Legacy Context 没有变化
    • FiberNode.type 没有变化
    • 当前 FiberNode 没有更新发生

    当以上条件都满足时会命中 bailout 策略,之后会执行 bailoutOnAlreadyFinishedWork 方法,该方法会进一步判断能够优化到何种程度。

    通过 wip.childLanes 可以快速排查“当前 FiberNode 的整颗子树中是否存在更新”,如果不存在,则可以跳过整个子树的 beginWork。这其实也是为什么 React 每次更新都要生成一棵完整的 Fiebr Tree 但是性能并不差的原因。

  • 第二次判断

    • 开发者使用了性能优化 API,此时要求当前的 FiberNode 要同时满足:
      • 不存在更新
      • 经过比较(默认浅比较)后 props 未变化
      • ref 不变
    • 虽然有更新,但是 state 没有变化

bailout和ContextAPI

思考:为什么要重构 ContextAPI,旧版的 ContextAPI 有什么问题?

ContextAPI 经历过一次重构,重构的原因和 bailout 策略相关。

在旧版的 ContextAPI 中,数据是保存在栈里面的。

在 beginWork 中,context 会不断的入栈(context栈),这意味着 context consumer 可以通过这个 context 栈来找到对应的 context 数据。在 completeWork 中,context 会不断的出栈。

这种入栈出栈的模式,刚好对应了 reconcile 的流程以及一般的 bailout 策略。

那么旧版的 ContextAPI 存在什么缺陷呢?

但是针对“跳过整颗子树的 beginWork”这种程度的 bailout 策略,被跳过的子树就不会再经历 context 入栈出栈的过程,因此如果使用旧的 ContextAPI ,即使此时 context 里面的数据发生了变化,但是因为子树命中了 bailout 策略被整颗跳过了,所以子树中的 context consumer 就不会响应更新。

例如,有如下的代码:

import React, { useState,useContext } from "react";

// 创建了一个 context 上下文
const MyContext = React.createContext(0);

const { Provider } = MyContext;

function NumProvider({children}) {
  // 在 NumProvider 中维护了一个数据
  const [num, add] = useState(0);

  return (
    // 将 num 数据放入到了上下文中
    <Provider value={num}>
      <button onClick={() => add(num + 1)}>add</button>
      {children}
    </Provider>
  );
}

class Middle extends React.Component{
  shouldComponentUpdate(){
    // 直接返回 false,意味着会命中 bailout 策略
    return false;
  }
  render(){
    return <Child/>;
  }
}

function Child(){
  // 从 context 上下文中获取数据,然后渲染
  const num = useContext(MyContext);
  // 也就是说,最终 Child 组件所渲染的数据不是自身组件,而是来自于上下文
  // 其中它的父组件会命中 bailout 策略
  return <p>{num}</p>
}

// 父组件
function App() {
  return (
    <NumProvider>
      <Middle />
    </NumProvider>
  );
}

export default App;

在上面的示例中,App 是挂载的组件,NumProvider 是 context Provider(上下文的提供者),Child 是 context Consumer(上下文的消费者)。在 App 和 Child 之间有一个 Middle,我们在 Middle 组件直接使用了性能优化 API,设置 shouldComponentUpdate 为 false,使其直接命中 bailout 策略。

当点击 button 之后,num 会增加,但是如果是在旧版的 ContextAPI 中,这段代码是会存在缺陷的,在旧版 ContextAPI 中,子树的 beginWork 都会被跳过,这意味着 Child 组件的 beginWork 也会被跳过,表现出来的现象就是点击 button 后 num 不变。

那么新版的 ContextAPI 是如何修复的呢?

当 beginWork 进行到 context privider 的时候,会有如下的处理逻辑:

if(objectIs(oldValue, newValue)){
  // context value 未发生变化
  if(oldProps.children === newProps.children && !hasContextChanged()) {
    // 命中 bailout 策略
    return bailoutOnAlreadyFinnishedWork(current, workInProgress, renderLanes);
  }
} else {
  // context value 变化,向下寻找 Consumer,标记更新
  propageteContextChange(workInProgress, context, renderLanes);
}

在上面的代码中,首先会判断 context value 是否有变化,当 context value 发生变化时,beginWork 会从 Provider 立刻向下开启一次深度优先遍历,目的就是为了寻找 context consumer,如果一旦找到 context consumer,就对为对应的 FiberNode.lanes 上面附加一个 renderLanes,对应的相关逻辑如下:

// Context Consumer lanes 附加上 renderLanes
fiber.lanes = mergeLanes(fiber.lanes, renderLanes);
const alternate = fiber.alternate;

if(alternate !== null){
  alternate.lanes = mergeLanes(alternate.lanes, renderLanes);
}
// 从 Context Consumer 向上遍历
scheduleWorkOnParentPath(fiber.return, renderLanes);

上面的 scheduleWorkOnParentPath 方法的作用是从 context consumer 向上遍历,依次为祖先的 FiberNode.childLanes 附加 renderLanes。

因此,我们来总结一下,当 context value 发生变化的时候,beginWork 从 Provider 开始向下遍历,找到 context consumer 之后为当前的 FiberNode 标记一个 renderLanes,再从 context consumer 向上遍历,为祖先的 FiberNode.childLanes 标记一个 renderLanes。

注意无论是向下遍历寻找 context consumer 还是从 context consumer 向上遍历修改 childLanes,这个都发生在 Provider 的 beginWork 中。

因此,上述的流程完成后,虽然 Provider 命中了 bailout 策略,但是由于流程中 childLanes 已经被修改了,因此就不会命中“跳过整颗子树的beginWork”的逻辑,相关代码如下:

function bailoutOnAlreadyFinishedWork(
	 current,
   workInProgress,
   renderLanes
){
     //...
    
     // 不会命中该逻辑
     if(!includesSomeLane(renderLanes, workInProgress.childLanes)){
       // 整颗子树都命中 bailout 策略
       return null;
     }
     
     //...
}

通过上面的代码我们可以看出,“如果子树深处存在 context consumer”,即使子树的根 FiberNode 命中了 bailout 策略,由于存在 childLanes 的标记,因此不会完全跳过子树的 beginWork 过程,所以新版的 ContextAPI 能实现更新,解决了旧版 ContextAPI 无法更新的问题。

总结

题目:为什么要重构 ContextAPI,旧版的 ContextAPI 有什么问题?

参考答案:

旧版的 ContextAPI 存在一些缺陷。

context 中的数据是保存在栈里面的。在 beginWork 中,context 会不断的入栈,所以 context Consumer 可以通过 context 栈向上找到对应的 context value,在 completeWork 中,context 会不断出栈。

这种入栈出栈的模式刚好可以用来应对 reconcile 流程以及一般的 bailout 策略。

但是,对于“跳过整颗子树的 beginWork”这种程度的 bailout 策略,被跳过的子树就不会再经历 context 的入栈和出栈过程,因此在使用旧的ContextAPI时,即使 context里面的数据发生了变化,但只要子树命中了bailout策略被跳过了,那么子树中的 Consumer 就不会响应更新。

新版的 ContextAPI 当 context value 发生变化时,beginWork 会从 Provider 立刻向下开启一次深度优先遍历,目的是寻找 Context Consumer。Context Consumer 找到后,会为其对应的 FiberNode.lanes 附加 renderLanes,再从 context consumer 向上遍历,为祖先的 FiberNode.childLanes 标记一个 renderLanes。因此如果子树深处存在 Context Consumer,即使子树的根 FiberNode 命中 bailout 策略,也不会完全跳过子树的 beginWork 流程 。

性能优化对日常开发启示

在前面我们已经学习了 React 中内置的性能优化相关策略,包括:

  • eagerState 策略
  • bailout 策略

其中 eagerState 策略需要满足的条件是比较苛刻的,开发时不必强求。但是作为 React 开发者,应该追求写出满足 bailout 策略的组件。

当我们聊到性能优化的时候,常见的想法就是使用性能优化相关的 API,但是当我们深入学习 bailout 策略的原理后,我们就会知道,即使不使用性能优化 API,只要满足一定条件,也能命中 bailout 策略。

我们来看一个例子:

import React, { useState } from "react";

function ExpensiveCom() {
  const now = performance.now();
  while (performance.now() - now < 200) {}
  return <p>耗时的组件</p>;
}

function App() {
  const [num, updateNum] = useState(0);

  return (
    <>
      <input value={num} onChange={(e) => updateNum(e.target.value)} />
      <p>num is {num}</p>
      <ExpensiveCom />
    </>
  );
}

export default App;

在上面的例子中,App 是挂载的组件,由于 ExpensiveCom 在 render 时会执行耗时的操作,因此在 input 输入框中输入内容时,会发生明显的卡顿。

究其原因,是因为 ExpensiveCom 组件并没有命中 bailout 策略。

那么为什么该组件没有命中 bailout 策略呢?

在 App 组件中,会触发 state 更新(num 变化),所以 App 是肯定不会命中 bailout 策略的,而在 ExpensiveCom 中判断是否能够命中 bailout 策略时,有一条是 oldProps === newProps,由于 App 每次都是重新 render 的,所以子组件的这个条件并不会满足。

为了使 ExpensiveCom 命中 bailout 策略,咱们就需要从 App 入手,将 num 与 num 相关的视图部分进行一个分离,形成一个独立的组件,如下:

import React, { useState } from "react";

function ExpensiveCom() {
  const now = performance.now();
  while (performance.now() - now < 200) {}
  return <p>耗时的组件</p>;
}

function Input() {
  const [num, updateNum] = useState(0);

  return (
    <div>
      <input value={num} onChange={(e) => updateNum(e.target.value)} />
      <p>num is {num}</p>
    </div>
  );
}

function App() {
  return (
    <>
      <Input/>
      <ExpensiveCom />
    </>
  );
}

export default App;

在上面的代码中,我们将 App 中的 state 变化调整到了 Input 组件中,这样修改之后对于 App 来讲就不存在 state 的变化了,那么 App 组件就会命中 bailout 策略,从而让 ExpensiveCom 组件也命中 bailout 策略。

命中 bailout 策略后的 ExpensiveCom 组件就不会再执行耗时的 render。

现在我们考虑另一种情况,在如下的组件中,div 的 title 属性依赖 num,无法像上面例子中进行分离,如下:

import React, { useState } from "react";

function ExpensiveCom() {
  const now = performance.now();
  while (performance.now() - now < 200) {}
  return <p>耗时的组件</p>;
}


function App() {
  const [num, updateNum] = useState(0);

  return (
    <div title={num}>
      <input value={num} onChange={(e) => updateNum(e.target.value)} />
      <p>num is {num}</p>
      <ExpensiveCom />
    </div>
  );
}

export default App;

那么此时我们可以通过 children 来达到分离的目的,如下:

import React, { useState } from "react";

function ExpensiveCom() {
  const now = performance.now();
  while (performance.now() - now < 200) {}
  return <p>耗时的组件</p>;
}

function Counter({ children }) {
  const [num, updateNum] = useState(0);
  return (
    <div title={num}>
      <input value={num} onChange={(e) => updateNum(e.target.value)} />
      <p>num is {num}</p>
      {children}
    </div>
  );
}

function App() {
  // 在该 App 当中就没有维护数据了,也就不存在 state 的变化
  return (
    <Counter>
      <ExpensiveCom/>
    </Counter>
  );
}

export default App;

不管采用哪种方式,其本质就是将可变部分不可变部分进行分离,使不变的部分能够命中 bailout 策略。在日常开发中,即使不使用性能优化 API,合理的组件结构也能为性能助力。

在默认情况下,FiberNode 要命中 bailout 策略还需要满足 oldProps === newProps。这意味着默认情况下,如果父 FiberNode 没有命中策略,子 FiberNode 就不会命中策略,孙 FiberNode 以及子树中的其他 FiberNode 都不会命中策略。所以当我们编写好符合性能优化条件的组件后,还需要注意组件对应子树的根节点。

如果根节点是应用的根节点(HostRootFiber),那么默认情况下 oldProps === newProps,挂载其下的符合性能优化条件的组件能够命中bailout策略。

如果根节点是其他组件,则此时需要使用性能优化 API,将命中 bailout 策略其中的一个条件从“满足 oldProps === newProps” 变为“浅比较 oldProps 与 newProps”。只有根节点命中 bailout 策略,挂载在它之下的符合性能优化条件的组件才能命中 bailout 策略。

如果将性能优化比作治病的话,那么编写符合性能优化条件的组件就相当于药方,而使用性能优化 API 的组件则相当于药引子。单纯使用药方可能起不到预期的疗效(不满足 oldProps === newProps),单纯的使用药引子(仅使用性能优化 API)也会事倍功半。只有足量的药方(满足性能优化条件的组件子树)加上恰到好处的药引子(在子树根节点这样的关键位置使用性能优化API)才能药到病除。

React 的事件机制

在 React 中,有一套自己的事件系统,如果说 React 中的 FiberTree 这个数据结构是用来描述 UI 的,那么 React 里面的事件系统就是用来描述 FiberTree 和 UI 之间的的交互的。

对于 ReactDOM 宿主环境,这套事件系统由两个部分:

  • 合成事件对象

SyntheticEvent (合成事件对象)这个是对浏览器原生事件对象的一层封装,兼容了主流的浏览器,同时拥有和浏览器原生事件相同的 API,例如 stopPropagation 和 preventDefault。SyntheticEvent 存在的目的就是为了消除不同浏览器在事件对象上面的差异。

  • 模拟实现事件传播机制

利用事件委托的原理,React 会基于 FiberTree 来实现了事件的捕获、目标以及冒泡的过程(就类似于原生 DOM 的事件传递过程),并且在自己实现的这一套事件传播机制中还加入了许多新的特性,比如:

  • 不同的事件对应了不同的优先级
  • 定制事件名
    • 比如在 React 中统一采用 onXXX 的驼峰写法来绑定事件
  • 定制事件的行为
    • 例如 onChange 的默认行为与原生的 oninput 是相同

React 事件系统需要考虑到很多边界情况,因此代码量是非常大的,我们这里通过书写一个简易版的事件系统来学习 React 事件系统的原理。

假设,现在我们有如下这一段 JSX 代码:

const jsx = (
  <div onClick={(e) => console.log("click div")}>
    <h3>你好</h3>
    <button
      onClick={(e) => {
        // e.stopPropagation();
        console.log("click button");
      }}
    >
      点击
    </button>
  </div>
);

在上面的代码中,我们为外层的 div 以及内部的 button 都绑定了点击事件,默认情况下,点击 button 会打印出 click button、click div,如果打开 e.stopPropagation( ),那么就会阻止事件冒泡,只打印出 click button。

可以看出,React 内部的事件系统实现了“模拟实现事件传播机制”。

接下来我们自己来写一套简易版事件系统,绑定事件的方式改为 bindXXXX

实现 SyntheticEvent

SyntheticEvent 指的是合成事件对象,在 React 中的 SyntheticEvent 会包含很多的属性和方法,这里我们出于演示的目的,我们只实现一个阻止冒泡

/**
 * 合成事件对象类
 */
class SyntheticEvent {
  constructor(e) {
    // 保存原生的事件对象
    this.nativeEvent = e;
  }
  // 合成事件对象需要提供一个和原生 DOM 同名的阻止冒泡的方法
  stopPropagation() {
    // 当开发者调用 stopPropagation 方法,将该合成事件对象的 _stopPropagation 设置为 true
    this._stopPropagation = true;
    if (this.nativeEvent.stopPropagation) {
      // 调用原生事件对象的 stopPropagation 方法来阻止冒泡
      this.nativeEvent.stopPropagation();
    }
  }
}

在上面的代码中,我们创建了一个 SyntheticEvent 类,这个类可以用来创建合成事件对象。内部保存了原生的事件对象,还提供了一个和原生 DOM 的事件对象同名的阻止冒泡的方法。

实现事件的传播机制

对于可以冒泡的事件,整个事件的传播机制实现步骤如下:

  • 在根元素绑定“事件类型对应的事件回调”,所有子孙元素触发该类事件时最终会委托给根元素的事件回调函数来进行处理
  • 寻找触发事件的 DOM 元素,找到对应的 FiberNode
  • 收集从当前的 FiberNode 到 HostRootFiber 之间所有注册了该事件的回调函数
  • 反向遍历并执行一遍收集的所有的回调函数(模拟捕获阶段的实现)
  • 正向遍历并执行一遍收集的所有的回调函数(模拟冒泡阶段的实现)

首先我们通过 addEvent 来给根元素绑定事件,目前是为了使用事件委托

/**
 * 该方法用于给根元素绑定事件
 * @param {*} container 根元素
 * @param {*} type 事件类型
 */
export const addEvent = (container, type) => {
  container.addEventListener(type, (e) => {
    // 进行事件的派发
    dispatchEvent(e, type.toUpperCase());
  });
};

接下来在入口中通过调用 addEvent 来绑定事件,如下:

const root = ReactDOM.createRoot(document.getElementById("root"));
root.render(jsx);
// 进行根元素的事件绑定,换句话说,就是使用我们自己的事件系统
addEvent(document.getElementById("root"), "click");

在 addEvent 里面,调用 dispatchEvent 做事件的派发:

/**
 *
 * @param {*} e 原生的事件对象
 * @param {*} type 事件类型,已经全部转为了大写,比如这里传递过来的是 CLICK
 */
const dispatchEvent = (e, type) => {
  // 实例化一个合成事件对象
  const se = new SyntheticEvent(e);
  // 拿到触发事件的元素
  const ele = e.target;
  let fiber;
  // 通过 DOM 元素找到对应的 FiberNode
  for (let prop in ele) {
    if (prop.toLocaleLowerCase().includes("fiber")) {
      fiber = ele[prop];
    }
  }
  // 找到对应的 fiberNode 之后,接下来我们需要收集路径中该事件类型所对应的所有的回调函数
  const paths = collectPaths(type, fiber);
  // 模拟捕获的实现
  triggerEventFlow(paths, type + "CAPTURE", se);
  // 模拟冒泡的实现
  // 首先需要判断是否阻止了冒泡,如果没有,那么我们只需要将 paths 进行反向再遍历执行一次即可
  if(!se._stopPropagation){
    triggerEventFlow(paths.reverse(), type, se);
  }
};

dispatchEvent 方法对应有如下的步骤:

  • 实例化一个合成事件对象
  • 找到对应的 FiberNode
  • 收集从当前的 FiberNode 一直往上所有的该事件类型的回调函数
  • 模拟捕获的实现
  • 模拟冒泡的实现

收集路径中对应的事件处理函数

/**
 * 该方法用于收集路径中所有 type 类型的事件回调函数
 * @param {*} type 事件类型
 * @param {*} begin FiberNode
 * @returns
 * [{
 *  CLICK : function(){...}
 * },{
 *  CLICK : function(){...}
 * }]
 */
const collectPaths = (type, begin) => {
  const paths = []; // 存放收集到所有的事件回调函数
  // 如果不是 HostRootFiber,就一直往上遍历
  while (begin.tag !== 3) {
    const { memoizedProps, tag } = begin;
    // 如果 tag 对应的值为 5,说明是 DOM 元素对应的 FiberNode
    if (tag === 5) {
      const eventName = "bind" + type; // bindCLICK
      // 接下来我们来看当前的节点是否有绑定事件
      if (memoizedProps && Object.keys(memoizedProps).includes(eventName)) {
        // 如果进入该 if,说明当前这个节点绑定了对应类型的事件
        // 需要进行收集,收集到 paths 数组里面
        const pathNode = {};
        pathNode[type] = memoizedProps[eventName];
        paths.push(pathNode);
      }
      begin = begin.return;
    }
  }
  return paths;
};

实现的思路就是从当前的 FiberNode 一直向上遍历,直到 HostRootFiber,收集遍历过程中 FiberNode.memoizedProps 属性所保存的对应的事件处理函数。

最终返回的 paths 数组保存的结构大致如下:

[{
   CLICK : function(){...}
  },{
   CLICK : function(){...}
}]

捕获和冒泡的实现

由于我们是从目标元素的 FiberNode 向上遍历的,因此收集到的顺序:

[ 目标元素的事件回调,某个祖先元素的事件回调,某个更上层的祖先元素的事件回调 ]

因此要模拟捕获阶段的实现,我们就需要从后往前进行遍历并执行:

/**
 *
 * @param {*} paths 收集到的事件回调函数的数组
 * @param {*} type 事件类型
 * @param {*} se 合成事件对象
 */
const triggerEventFlow = (paths, type, se) => {
  // 挨着挨着遍历这个数组,执行回调函数即可
  // 模拟捕获阶段的实现,所以需要从后往前遍历数组并执行回调
  for (let i = paths.length; i--; ) {
    const pathNode = paths[i];
    const callback = pathNode[type];
    if (callback) {
      // 存在回调函数,执行该回调
      callback.call(null, se);
    }
    if (se._stopPropagation) {
      // 说明在当前的事件回调函数中,开发者阻止继续往上冒泡
      break;
    }
  }
};

在执行事件的回调的时候,每一次执行需要检验 _stopPropagation 属性是否为 true,如果为true,说明当前的事件回调函数中阻止了事件冒泡,因此我们应当停止后续的遍历。

如果是模拟冒泡阶段,只需要将 paths 进行反向再遍历一次并执行即可:

// 模拟冒泡的实现
// 首先需要判断是否阻止了冒泡,如果没有,那么我们只需要将 paths 进行反向再遍历执行一次即可
if(!se._stopPropagation){
  triggerEventFlow(paths.reverse(), type, se);
}

至此,我们就实现了一个简易版的 React 事件系统。

总结

题目:简述一下 React 中的事件是如何处理的?

参考答案:

在 React 中,有一套自己的事件系统,如果说 React 用 FiberTree 这一数据结构是用来描述 UI 的话,那么事件系统则是基于 FiberTree 来描述和 UI 之间的交互。

对于 ReactDOM 宿主环境,这套事件系统由两个部分组成:

(1)SyntheticEvent(合成事件对象)

SyntheticEvent 是对浏览器原生事件对象的一层封装,兼容主流浏览器,同时拥有与浏览器原生事件相同的 API,例如 stopPropagation 和 preventDefault。SyntheticEvent 存在的目的是为了消除不同浏览器在 “事件对象” 间的差异。

(2)模拟实现事件传播机制

利用事件委托的原理,React 基于 FiberTree 实现了事件的捕获、目标、冒泡的流程(类似于原生事件在 DOM 元素中传递的流程),并且在这套事件传播机制中加入了许多新的特性,例如:

  • 不同事件对应了不同的优先级
  • 定制事件名
  • 例如事件统一采用如 “onXXX” 的驼峰写法
  • 定制事件行为
  • 例如 onChange 的默认行为与原生 oninput 相同

React 中的位运算

位运算的基础知识

所谓二进制,指的就是以二为底的一种计数方式。

十进制0123456789101112131415
二进制0000000100100011010001010110011110001001101010111100110111101111
八进制012345671011121314151617
十六进制0123456789ABCDEF

我们经常会使用二进制来进行计算,基于二进制的位运算能够很方便的表达“增、删、查、改”。

例如一个后台管理系统,一般的话会有针对权限的控制,一般权限的控制就使用的是二进制:

# 各个权限
permissions = {
    "SYS_SETTING" : {
        "value" : 0b10000000,
        "info" : "系统重要设置权限"
    },
    "DATA_ADMIN" : {
        "value" : 0b01000000,
        "info" : "数据库管理权限"
    },
    "USER_MANG" : {
        "value" : 0b00100000,
        "info" : "用户管理权限"
    },
    "POST_EDIT" : {
        "value" : 0b00010000,
        "info" : "文章编辑操作权限"
    },
    "POST_VIEW" : {
        "value" : 0b00001000,
        "info" : "文章查看权限"
    }
}

再例如,在 linux 操作系统里面,x 代表可执行权限,w代表可写权限,r 代表可读权限,对应的权限值分别就是1、2、4(2 的幂次方)

使用二进制来表示权限,首先速度上面会更快一些,其次在表示多种权限的时候,会更加方便一些。

比如,现在有 3 个权限 A、B、C...

根据不同的权限做不同的事情:

if(value === A){
  // ...
} else if(value === B){
  // ...
}

在上面的代码中,会有一个问题,目前仅仅只是一对一的关系,但是在实际开发中,往往有很多一对多的关系,一个 value 可能会对应好几个值。

image-20230103135329257

复习一下和二进制相关的运算:

  • 与( & ):只要有一位数为 0,那么最终结果就是 0,也就是说,必须两位都是 1,最终结果才是 1
  • 或( | ): 只要有一位数是 1,那么最终结果就是 1,也就是说必须两个都是 0,最终才是 0
  • 非 ( ~ ): 对一个二进制数逐位取反,也就是说 0、1 互换
  • 异或( ^ ): 如果两个二进制位不相同,那么结果就为 1,相同就为 0
1 & 1 = 1

0000 0001
0000 0001
---------
0000 0001

1 & 0 = 0

0000 0001
0000 0000
---------
0000 0000

1 | 0 = 1

0000 0001
0000 0000
---------
0000 0001

1 ^ 0 = 1

0000 0001
0000 0000
---------
0000 0001

~3
0000 0011
// 逐位取反
1111 1100
// 计算结果最终为 -4(涉及到补码的知识)

接下来我们来看一下位运算在权限系统里面的实际运用:

下载打印查看审核详细删除编辑创建
00000000

如果是 0,代表没有权限,如果是 1,代表有权限

0000 0001 代表只有创建的权限,0010 0011 代表有查看、编辑以及创建的权限

添加权限

直接使用或运算即可。

0000 0011 目前有创建和编辑的权限,我们要给他添加一个查看的权限 0010 0000

0000 0011
0010 0000
---------
0010 0011

删除权限

可以使用异或

0010 0011 目前有查看、编辑和创建,取消编辑的权限 0000 0010

0010 0011
0000 0010
---------
0010 0001

判断是否有某一个权限

可以使用与来进行判断

0011 1100(查看、审核、详细、删除),判断是否有查看(0010 0000)权限、再判断是否有创建(0000 0001)权限

0011 1100
0010 0000
---------
0010 0000

// 判断是否有“查看”权限,做与操作时得到了“查看”权限值本身,说明有这个权限
0011 1100
0000 0001
---------
0000 0000

// 最终得到的值为 0,说明没有此权限

通过上面的例子,我们会发现使用位运算确确实实非常的方便,接下来我们就来看一下 React 中针对位运算的使用。

React 中的位运算

  • fiber 的 flags
  • lane 模型
  • 上下文

fiber 的 flags

在 React 中,用来标记 fiber 操作的 flags,使用的就是二进制:

export const NoFlags = /*                      */ 0b000000000000000000000000000;
export const PerformedWork = /*                */ 0b000000000000000000000000001;
export const Placement = /*                    */ 0b000000000000000000000000010;
export const DidCapture = /*                   */ 0b000000000000000000010000000;
export const Hydrating = /*                    */ 0b000000000000001000000000000;
// ...

这些 flags 就是用来标记 fiber 状态的。

之所以要专门抽离 fiber 的状态,是因为这种操作是非常高效的。针对一个 fiber 的操作,可能有增加、删除、修改,但是我不直接进行操作,而是给这个 fiber 打上一个 flag,接下来在后面的流程中针对有 flag 的 fiber 统一进行操作。

通过位运算,就可以很好的解决一个 fiber 有多个 flag 标记的问题,方便合并多个状态

// 初始化一些 flags
const NoFlags = 0b00000000000000000000000000;
const PerformedWork =0b00000000000000000000000001;
const Placement =  0b00000000000000000000000010;
const Update = 0b00000000000000000000000100;

// 一开始将 flag 变量初始化为没有 flag,也就是 NoFlags
let flag = NoFlags

// 这里就是在合并多个状态
flag = flag | PerformedWork | Update

// 要判断是否有某一个 flag,直接通过 & 来进行判断即可
//判断是否有  PerformedWork 种类的更新
if(flag & PerformedWork){
    //执行
    console.log('执行 PerformedWork')
}

//判断是否有 Update 种类的更新
if(flag & Update){
    //执行
    console.log('执行 Update')
}


if(flag & Placement){
    //不执行
    console.log('执行 Placement')
}

lane 模型

lane 模型也是一套优先级机制,相比 Scheduler,lane 模型能够对任务进行更细粒度的控制。

export const NoLanes: Lanes = /*                        */ 0b0000000000000000000000000000000;
export const NoLane: Lane = /*                          */ 0b0000000000000000000000000000000;

export const SyncLane: Lane = /*                        */ 0b0000000000000000000000000000001;

export const InputContinuousHydrationLane: Lane = /*    */ 0b0000000000000000000000000000010;
export const InputContinuousLane: Lane = /*             */ 0b0000000000000000000000000000100;
// ...

例如在 React 源码中,有一段如下的代码:

// lanes 一套 lane 的组合
function getHighestPriorityLanes(lanes) {
  // 从 lanes 这一套组合中,分离出优先级最高的 lane
  switch (getHighestPriorityLane(lanes)) {
    case SyncLane:
      return SyncLane;
    case InputContinuousHydrationLane:
      return InputContinuousHydrationLane;
    case InputContinuousLane:
      return InputContinuousLane;
      // ...
      return lanes;
  }
}

// lane 在表示优先级的时候,大致是这样的:
// 0000 0001
// 0000 0010
// 0010 0000
// lanes 表示一套 lane 的组合,比如上面的三个 lane 组合到一起就变成了一个 lanes 0010 0011
// getHighestPriorityLane 这个方法要做的事情就是分离出优先级最高的
// 0010 0011 ----> getHighestPriorityLane -----> 0000 0001

export function getHighestPriorityLane(lanes) {
  return lanes & -lanes;
}

假设现在我们针对两个 lane 进行合并

const SyncLane: Lane = /*                        */ 0b0000000000000000000000000000001;
const InputContinuousLane: Lane = /*             */ 0b0000000000000000000000000000100;

合并出来就是一个 lanes,合并出来的结果如下:

0b0000000000000000000000000000001
0b0000000000000000000000000000100
---------------------------------
0b0000000000000000000000000000101

0b0000000000000000000000000000101 是我们的 lanes,接下来取负值

-lanes = 0b1111111111111111111111111111011

最后一步,再和本身的 lanes 做一个 & 操作:

0b0000000000000000000000000000101
0b1111111111111111111111111111011
---------------------------------
0b0000000000000000000000000000001

经过 & 操作之后,就把优先级最高的 lane 给分离出来了。

上下文

在 React 源码内部,有多个上下文:

// 未处于 React 上下文
export const NoContext = /*             */ 0b000;
// 处于 batchedUpdates 上下文
const BatchedContext = /*               */ 0b001;
// 处于 render 阶段
export const RenderContext = /*         */ 0b010;
// 处于 commit 阶段
export const CommitContext = /*         */ 0b100;

当执行流程到了 render 阶段,那么接下来就会切换上下文,切换到 RenderContext

let executionContext = NoContext; // 一开始初始化为没有上下文
executionContext |= RenderContext;

在执行方法的时候,就会有一个判断,判断当前处于哪一个上下文

// 是否处于 RenderContext 上下文中,结果为 true
(executionContext & RenderContext) !== NoContext

// 是否处于 CommitContext 上下文中,结果为 false
(executionContext & CommitContext) !== NoContext

如果要离开某一个上下文

// 从当前上下文中移除 RenderContext 上下文
executionContext &= ~RenderContext;
// 是否处于 RenderContext 上下文中,结果为 false
(executionContext & CommitContext) !== NoContext

总结

题目:React 中哪些地方用到了位运算?

参考答案:

位运算可以很方便的表达“增、删、改、查”。在 React 内部,像 flags、状态、优先级等操作都大量使用到了位运算。

细分下来主要有如下的三个地方:

  • fiber 的 flags
  • lane 模型
  • 上下文

图解 diff 算法

思考:React 为什么不采用 Vue 的双端对比算法?

Render 阶段会生成 Fiber Tree,所谓的 diff 实际上就是发生在这个阶段,这里的 diff 指的是 current FiberNode 和 JSX 对象之间进行对比,然后生成新的的 wip FiberNode。

除了 React 以外,其他使用到了虚拟 DOM 的前端框架也会有类似的流程,比如 Vue 里面将这个流程称之为 patch。

diff 算法本身是有性能上面的消耗,在 React 文档中有提到,即便采用最前沿的算法,如果要完整的对比两棵树,那么算法的复杂度都会达到 O(n^3),n 代表的是元素的数量,如果 n 为 1000,要执行的计算量会达到十亿量级的级别。

因此,为了降低算法的复杂度,React 为 diff 算法设置了 3 个限制:

  • 限制一:只对同级别元素进行 diff,如果一个 DOM 元素在前后两次更新中跨越了层级,那么 React 不会尝试复用它
  • 限制二:两个不同类型的元素会产生不同的树。比如元素从 div 变成了 p,那么 React 会直接销毁 div 以及子孙元素,新建 p 以及 p 对应的子孙元素
  • 限制三:开发者可以通过 key 来暗示哪些子元素能够保持稳定

更新前:

<div>
  <p key="one">one</p>
  <h3 key="two">two</h3>
</div>

更新后

<div>
  <h3 key="two">two</h3>
  <p key="one">one</p>
</div>

如果没有 key,那么 React 就会认为 div 的第一个子元素从 p 变成了 h3,第二个子元素从 h3 变成了 p,因此 React 就会采用限制二的规则。

但是如果使用了 key,那么此时的 DOM 元素是可以复用的,只不过前后交换了位置而已。

接下来我们回头再来看限制一,对同级元素进行 diff,究竟是如何进行 diff ?整个 diff 的流程可以分为两大类:

  • 更新后只有一个元素,此时就会根据 newChild 创建对应的 wip FiberNode,对应的流程就是单节点 diff
  • 更新后有多个元素,此时就会遍历 newChild 创建对应的 wip FiberNode 已经它的兄弟元素,此时对应的流程就是多节点 diff

单节点 diff

单节点指的是新节点为单一节点,但是旧节点的数量是不一定

单节点 diff 是否能够复用遵循以下的流程:

  • 判断 key 是否相同
    • 如果更新前后没有设置 key,那么 key 就是 null,也是属于相同的情况
    • 如果 key 相同,那么就会进入到步骤二
    • 如果 key 不同,就不需要进入步骤,无需判断 type,结果直接为不能复用(如果有兄弟节点还会去遍历兄弟节点)
  • 如果 key 相同,再判断 type 是否相同
    • 如果 type 相同,那么就复用
    • 如果 type 不同,无法复用(并且兄弟节点也一并标记为删除)

更新前

<ul>
  <li>1</li>
  <li>2</li>
  <li>3</li>
</ul>

更新后

<ul>
  <p>1</p>
</ul>

这里因为没有设置 key,所以会被设为 key 是相同的,接下来就会进入到 type 的判断,此时发现 type 不同,因此不能够复用。

既然这里唯一的可能性都已经不能够复用,会直接标记兄弟 FiberNode 为删除状态。

如果上面的例子中,key 不同只能代表当前的 FiberNode 无法复用,因此还需要去遍历兄弟的 FiberNode

下面我们再来看一些示例

更新前

<div>one</div>

更新后

<p>one</p>

没有设置 key,那么可以认为默认 key 就是 null,更新前后两个 key 是相同的,接下来就查看 type,发现 type 不同,因此不能复用。

更新前

<div key="one">one</div>

更新后

<div key="two">one</div>

更新前后 key 不同,不需要再判断 type,结果为不能复用

更新前

<div key="one">one</div>

更新后

<p key="two">one</p>

更新前后 key 不同,不需要再判断 type,结果为不能复用

更新前

<div key="one">one</div>

更新后

<div key="one">two</div>

首先判断 key 相同,接下来判断 type 发现也是相同,这个 FiberNode 就能够复用,children 是一个文本节点,之后将文本节点更新即可。

多节点 diff

所谓多节点 diff,指的是新节点有多个。

React 团队发现,在日常开发中,对节点的更新操作的情况往往要多余对节点“新增、删除、移动”,因此在进行多节点 diff 的时候,React 会进行两轮遍历:

  • 第一轮遍历会尝试逐个的复用节点
  • 第二轮遍历处理上一轮遍历中没有处理完的节点

第一轮遍历

第一轮遍历会从前往后依次进行遍历,存在三种情况:

  • 如果新旧子节点的key 和 type 都相同,说明可以复用
  • 如果新旧子节点的 key 相同,但是 type 不相同,这个时候就会根据 ReactElement 来生成一个全新的 fiber,旧的 fiber 被放入到 deletions 数组里面,回头统一删除。但是注意,此时遍历并不会终止
  • 如果新旧子节点的 key 和 type 都不相同,结束遍历

示例一

更新前

<div>
	<div key="a">a</div>
  <div key="b">b</div>
  <div key="c">c</div>
  <div key="d">d</div>
</div>

更新后

<div>
	<div key="a">a</div>
  <div key="b">b</div>
  <div key="e">e</div>
  <div key="d">d</div>
</div>

首先遍历到 div.key.a,发现该 FiberNode 能够复用

image-20230228112653938

继续往后面走,发现 div.key.b 也能够复用

image-20230228155145634

接下来继续往后面走,div.key.e,这个时候发现 key 不一样,因此第一轮遍历就结束了

image-20230228155345381

示例二

更新前

<div>
	<div key="a">a</div>
  <div key="b">b</div>
  <div key="c">c</div>
  <div key="d">d</div>
</div>

更新后

<div>
	<div key="a">a</div>
  <div key="b">b</div>
  <p key="c">c</p>
  <div key="d">d</div>
</div>

首先和上面的一样,div.key.a 和 div.key.b 这两个 FiberNode 可以进行复用,接下来到了第三个节点,此时会发现 key 是相同的,但是 type 不相同,此时就会将对应的旧的 FiberNode 放入到一个叫 deletions 的数组里面,回头统一进行删除,根据新的 React 元素创建一个新的 FiberNode,但是此时的遍历是不会结束的

image-20230228155011306

接下来继续往后面进行遍历,遍历什么时候结束呢?

  • 到末尾了,也就是说整个遍历完了
  • 或者是和示例一相同,可以 key 不同
image-20230228155725123

第二轮遍历

如果第一轮遍历被提前终止了,那么意味着有新的 React 元素或者旧的 FiberNode 没有遍历完,此时就会采用第二轮遍历

第二轮遍历会处理这么三种情况:

  • 只剩下旧子节点:将旧的子节点添加到 deletions 数组里面直接删除掉(删除的情况)

  • 只剩下新的 JSX 元素:根据 ReactElement 元素来创建 FiberNode 节点(新增的情况)

  • 新旧子节点都有剩余:会将剩余的 FiberNode 节点放入一个 map 里面,遍历剩余的新的 JSX 元素,然后从 map 中去寻找能够复用的 FiberNode 节点,如果能够找到,就拿来复用。(移动的情况)

    如果不能找到,就新增呗。然后如果剩余的 JSX 元素都遍历完了,map 结构中还有剩余的 Fiber 节点,就将这些 Fiber 节点添加到 deletions 数组里面,之后统一做删除操作

只剩下旧子节点

更新前

<div>
  <div key="a">a</div>
  <div key="b">b</div>
  <div key="c">c</div>
  <div key="d">d</div>
</div>

更新后

<div>
  <div key="a">a</div>
  <div key="b">b</div>
</div>

遍历前面两个节点,发现能够复用,此时就会复用前面的节点,对于 React 元素来讲,遍历完前面两个就已经遍历结束了,因此剩下的FiberNode就会被放入到 deletions 数组里面,之后统一进行删除

image-20230228160357510

只剩下新的 JSX 元素

更新前

<div>
  <div key="a">a</div>
  <div key="b">b</div>
</div>

更新后

<div>
  <div key="a">a</div>
  <div key="b">b</div>
  <div key="c">c</div>
  <div key="d">d</div>
</div>

根据新的 React 元素新增对应的 FiberNode 即可。

image-20230228160557549

新旧子节点都有剩余

更新前

<div>
  <div key="a">a</div>
  <div key="b">b</div>
  <div key="c">c</div>
  <div key="d">d</div>
</div>

更新后

<div>
  <div key="a">a</div>
  <div key="c">b</div>
  <div key="b">b</div>
  <div key="e">e</div>
</div>

首先会将剩余的旧的 FiberNode 放入到一个 map 里面

image-20230228161414334

接下来会继续去遍历剩下的 JSX 对象数组,遍历的同时,从 map 里面去找有没有能够复用

image-20230228161859070

如果在 map 里面没有找到,那就会新增这个 FiberNode,如果整个 JSX 对象数组遍历完成后,map 里面还有剩余的 FiberNode,说明这些 FiberNode 是无法进行复用,直接放入到 deletions 数组里面,后期统一进行删除。

image-20230228162152734

双端对比算法

所谓双端,指的是在新旧子节点的数组中,各用两个指针指向头尾的节点,在遍历的过程中,头尾两个指针同时向中间靠拢。

因此在新子节点数组中,会有两个指针,newStartIndex 和 newEndIndex 分别指向新子节点数组的头和尾。在旧子节点数组中,也会有两个指针,oldStartIndex 和 oldEndIndex 分别指向旧子节点数组的头和尾。

image-20230228165007200

每遍历到一个节点,就尝试进行双端比较:「新前 vs 旧前」、「新后 vs 旧后」、「新后 vs 旧前」、「新前 vs 旧后」,如果匹配成功,更新双端的指针。比如,新旧子节点通过「新前 vs 旧后」匹配成功,那么 newStartIndex += 1,oldEndIndex -= 1。

如果新旧子节点通过「新后 vs 旧前」匹配成功,还需要将「旧前」对应的 DOM 节点插入到「旧后」对应的 DOM 节点之前。如果新旧子节点通过「新前 vs 旧后」匹配成功,还需要将「旧后」对应的 DOM 节点插入到「旧前」对应的 DOM 节点之前。

实际上在 React 的源码中,解释了为什么不使用双端 diff

function reconcileChildrenArray(
returnFiber: Fiber,
 currentFirstChild: Fiber | null,
 newChildren: Array<*>,
 expirationTime: ExpirationTime,
): Fiber | null {
    // This algorithm can't optimize by searching from boths ends since we
    // don't have backpointers on fibers. I'm trying to see how far we can get
    // with that model. If it ends up not being worth the tradeoffs, we can
    // add it later.

    // Even with a two ended optimization, we'd want to optimize for the case
    // where there are few changes and brute force the comparison instead of
    // going for the Map. It'd like to explore hitting that path first in
    // forward-only mode and only go for the Map once we notice that we need
    // lots of look ahead. This doesn't handle reversal as well as two ended
    // search but that's unusual. Besides, for the two ended optimization to
    // work on Iterables, we'd need to copy the whole set.

    // In this first iteration, we'll just live with hitting the bad case
    // (adding everything to a Map) in for every insert/move.

    // If you change this code, also update reconcileChildrenIterator() which
    // uses the same algorithm.

将上面的注视翻译成中文如下:

由于双端 diff 需要向前查找节点,但每个 FiberNode 节点上都没有反向指针,即前一个 FiberNode 通过 sibling 属性指向后一个 FiberNode,只能从前往后遍历,而不能反过来,因此该算法无法通过双端搜索来进行优化。

React 想看下现在用这种方式能走多远,如果这种方式不理想,以后再考虑实现双端 diff。React 认为对于列表反转和需要进行双端搜索的场景是少见的,所以在这一版的实现中,先不对 bad case 做额外的优化。

总结

题目:React 中的 diff 算法有没有了解过?具体的流程是怎么样的?React 为什么不采用 Vue 的双端对比算法?

参考答案:

diff 计算发生在更新阶段,当第一次渲染完成后,就会产生 Fiber 树,再次渲染的时候(更新),就会拿新的 JSX 对象(vdom)和旧的 FiberNode 节点进行一个对比,再决定如何来产生新的 FiberNode,它的目标是尽可能的复用已有的 Fiber 节点。这个就是 diff 算法。

在 React 中整个 diff 分为单节点 diff 和多节点 diff。

所谓单节点是指新的节点为单一节点,但是旧节点的数量是不一定的。

单节点 diff 是否能够复用遵循如下的顺序:

  1. 判断 key 是否相同

    • 如果更新前后均未设置 key,则 key 均为 null,也属于相同的情况

    • 如果 key 相同,进入步骤二

    • 如果 key 不同,则无需判断 type,结果为不能复用(有兄弟节点还会去遍历兄弟节点)

  2. 如果 key 相同,再判断 type 是否相同

    • 如果 type 相同,那么就复用
    • 如果 type 不同,则无法复用(并且兄弟节点也一并标记为删除)

多节点 diff 会分为两轮遍历:

第一轮遍历会从前往后进行遍历,存在以下三种情况:

  • 如果新旧子节点的key 和 type 都相同,说明可以复用
  • 如果新旧子节点的 key 相同,但是 type 不相同,这个时候就会根据 ReactElement 来生成一个全新的 fiber,旧的 fiber 被放入到 deletions 数组里面,回头统一删除。但是注意,此时遍历并不会终止
  • 如果新旧子节点的 key 和 type 都不相同,结束遍历

如果第一轮遍历被提前终止了,那么意味着还有新的 JSX 元素或者旧的 FiberNode 没有被遍历,因此会采用第二轮遍历去处理。

第二轮遍历会遇到三种情况:

  • 只剩下旧子节点:将旧的子节点添加到 deletions 数组里面直接删除掉(删除的情况)

  • 只剩下新的 JSX 元素:根据 ReactElement 元素来创建 FiberNode 节点(新增的情况)

  • 新旧子节点都有剩余:会将剩余的 FiberNode 节点放入一个 map 里面,遍历剩余的新的 JSX 元素,然后从 map 中去寻找能够复用的 FiberNode 节点,如果能够找到,就拿来复用。(移动的情况)

    如果不能找到,就新增呗。然后如果剩余的 JSX 元素都遍历完了,map 结构中还有剩余的 Fiber 节点,就将这些 Fiber 节点添加到 deletions 数组里面,之后统一做删除操作

整个 diff 算法最最核心的就是两个字“复用”。

React 不使用双端 diff 的原因:

由于双端 diff 需要向前查找节点,但每个 FiberNode 节点上都没有反向指针,即前一个 FiberNode 通过 sibling 属性指向后一个 FiberNode,只能从前往后遍历,而不能反过来,因此该算法无法通过双端搜索来进行优化。

React 想看下现在用这种方式能走多远,如果这种方式不理想,以后再考虑实现双端 diff。React 认为对于列表反转和需要进行双端搜索的场景是少见的,所以在这一版的实现中,先不对 bad case 做额外的优化。

「❤️ 感谢大家」

如果你觉得这篇内容对你挺有有帮助的话:

点赞支持下吧,让更多的人也能看到这篇内容(收藏不点赞,都是耍流氓 -_-)欢迎在留言区与我分享你的想法,也欢迎你在留言区记录你的思考过程。觉得不错的话,也可以阅读Sunny近期梳理的文章(感谢掘友的鼓励与支持🌹🌹🌹):

热门文章

专栏