"Prim算法精讲:构建最小生成树的策略与实现"

185 阅读6分钟

Prim算法求最小生成树:图解+详细代码注释(带上了保存路径)

题目

Prim算法求最小生成树

给定一个 n𝑛 个点 m𝑚 条边的无向图,图中可能存在重边和自环,边权可能为负数。

求最小生成树的树边权重之和,如果最小生成树不存在则输出 impossible

给定一张边带权的无向图 G=(V,E)𝐺=(𝑉,𝐸),其中 V𝑉 表示图中点的集合,E𝐸 表示图中边的集合,n=|V|𝑛=|𝑉|,m=|E|𝑚=|𝐸|。

由 V𝑉 中的全部 n𝑛 个顶点和 E𝐸 中 n−1𝑛−1 条边构成的无向连通子图被称为 G𝐺 的一棵生成树,其中边的权值之和最小的生成树被称为无向图 G𝐺 的最小生成树。

输入格式

第一行包含两个整数 n𝑛 和 m𝑚。

接下来 m𝑚 行,每行包含三个整数 u,v,w𝑢,𝑣,𝑤,表示点 u𝑢 和点 v𝑣 之间存在一条权值为 w𝑤 的边。

输出格式

共一行,若存在最小生成树,则输出一个整数,表示最小生成树的树边权重之和,如果最小生成树不存在则输出 impossible

数据范围

1≤n≤5001≤𝑛≤500, 1≤m≤1051≤𝑚≤105, 图中涉及边的边权的绝对值均不超过 1000010000。

输入样例:

4 5
1 2 1
1 3 2
1 4 3
2 3 2
3 4 4

输出样例:

6

prim 算法干的事情是:给定一个无向图,在图中选择若干条边把图的所有节点连起来。要求边长之和最小。在图论中,叫做求最小生成树。

prim 算法采用的是一种贪心的策略。

每次将离连通部分的最近的点和点对应的边加入的连通部分,连通部分逐渐扩大,最后将整个图连通起来,并且边长之和最小。

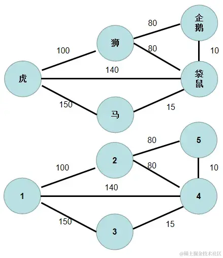
我们将图中各个节点用数字 1 ~ n 编号。

55289_508d58977c-05

要将所有景点连通起来,并且边长之和最小,步骤如下:

  1. 用一个 state 数组表示节点是否已经连通。state[i] 为真,表示已经连通,state[i] 为假,表示还没有连通。初始时,state 各个元素为假。即所有点还没有连通。 用一个 dist 数组保存各个点到连通部分的最短距离,dist[i] 表示 i 节点到连通部分的最短距离。初始时,dist 数组的各个元素为无穷大。 用一个 pre 数组保存节点的是和谁连通的。pre[i] = k 表示节点 i 和节点 k 之间需要有一条边。初始时,pre 的各个元素置为 -1。

    55289_3e1d300c7c-06

  2. 从 1 号节点开始扩充连通的部分,所以 1 号节点与连通部分的最短距离为 0,即disti[1] 置为 0。

55289_86b312a17c-07

  1. 遍历 dist 数组,找到一个还没有连通起来,但是距离连通部分最近的点,假设该节点的编号是 i。i节点就是下一个应该加入连通部分的节点,stata[i] 置为 1。 用青色点表示还没有连通起来的点,红色点表示连通起来的点。 这里青色点中距离最小的是 dist[1],因此 state[1] 置为 1。

    55289_23b31ed37c-08

  2. 遍历所有与 i 相连但没有加入到连通部分的点 j,如果 j 距离连通部分的距离大于 i j 之间的距离,即 dist[j] > w[i][j](w[i][j] 为 i j 节点之间的距离),则更新 dist[j] 为 w[i][j]。这时候表示,j 到连通部分的最短方式是和 i 相连,因此,更新pre[j] = i。 与节点 1 相连的有 2, 3, 4 号节点。1->2 的距离为 100,小于 dist[2],dist[2] 更新为 100,pre[2] 更新为1。1->4 的距离为 140,小于 dist[4],dist[4] 更新为 140,pre[2] 更新为1。1->3 的距离为 150,小于 dist[3],dist[3] 更新为 150,pre[3] 更新为1。

    55289_370887c27c-09

  3. 重复 3 4步骤,直到所有节点的状态都被置为 1. 这里青色点中距离最小的是 dist[2],因此 state[2] 置为 1。

    55289_48eb08287c-10

与节点 2 相连的有 5, 4号节点。2->5 的距离为 80,小于 dist[5],dist[5] 更新为 80,pre[5] 更新为 2。2->4 的距离为 80,小于 dist[4],dist[4] 更新为 80,pre[4] 更新为2。

55289_51ea62357c-11

选dist[4],更新dist[3],dist[5],pre[3],pre[5]。

55289_5d199a9e7c-12

55289_616a0f7a7c-13

选dist[5],没有可更新的。

55289_68115c167c-14

选dist[3],没有可更新的。

55289_6f7001247c-15

此时 dist 数组中保存了各个节点需要修的路长,加起来就是。pre 数组中保存了需要选择的边。

55289_740316f47c-16

伪代码

int dist[n],state[n],pre[n];
dist[1] = 0;
for(i : 1 ~ n)
{
    t <- 没有连通起来,但是距离连通部分最近的点;
    state[t] = 1;
    更新 dist 和 pre;
}

代码

#include <iostream>
#include <cstring>
#include <algorithm>
using namespace std;

const int N = 510;
int g[N][N];//存储图
int dt[N];//存储各个节点到生成树的距离
int st[N];//节点是否被加入到生成树中
int pre[N];//节点的前去节点
int n, m;//n 个节点,m 条边

void prim()
{
    memset(dt,0x3f, sizeof(dt));//初始化距离数组为一个很大的数(10亿左右)
    int res= 0;
    dt[1] = 0;//从 1 号节点开始生成 
    for(int i = 0; i < n; i++)//每次循环选出一个点加入到生成树
    {
        int t = -1;
        for(int j = 1; j <= n; j++)//每个节点一次判断
        {
            if(!st[j] && (t == -1 || dt[j] < dt[t]))//如果没有在树中,且到树的距离最短,则选择该点
                t = j;
        }

        //2022.6.1 发现测试用例加强后,需要判断孤立点了
        //如果孤立点,直返输出不能,然后退出
        if(dt[t] == 0x3f3f3f3f) {
            cout << "impossible";
            return;
        }


        st[t] = 1;// 选择该点
        res += dt[t];
        for(int i = 1; i <= n; i++)//更新生成树外的点到生成树的距离
        {
            if(dt[i] > g[t][i] && !st[i])//从 t 到节点 i 的距离小于原来距离,则更新。
            {
                dt[i] = g[t][i];//更新距离
                pre[i] = t;//从 t 到 i 的距离更短,i 的前驱变为 t.
            }
        }
    }
    
    cout << res;

}

void getPath()//输出各个边
{
    for(int i = n; i > 1; i--)//n 个节点,所以有 n-1 条边。

    {
        cout << i <<" " << pre[i] << " "<< endl;// i 是节点编号,pre[i] 是 i 节点的前驱节点。他们构成一条边。
    }

}

int main()
{
    memset(g, 0x3f, sizeof(g));//各个点之间的距离初始化成很大的数
    cin >> n >> m;//输入节点数和边数
    while(m --)
    {
        int a, b, w;
        cin >> a >> b >> w;//输出边的两个顶点和权重
        g[a][b] = g[b][a] = min(g[a][b],w);//存储权重
    }

    prim();//求最下生成树
    //getPath();//输出路径
    return 0;

}


优化

上面代码的时间复杂度为 O(n^2)。

与Dijkstra类似,Prim算法也可以用堆优化,优先队列代替堆,优化的Prim算法时间复杂度O(mlogn)。适用于稀疏图,但是稀疏图的时候求最小生成树,Kruskal 算法更加实用。