监控上报SDK【APM_JS_SDK】实现原理

133 阅读2分钟

零、APM_JS_SDK简介

      通常指的是应用性能监控(Application Performance Monitor)软件开发工具包(Software Development Kit)。APM 是一种技术和方法的集合,用于监控应用程序的性能。

      具体来说,APM SDK 是一个由开发人员集成到其应用程序代码中的工具包,用于收集应用程序性能数据。这些数据可以包括应用程序的响应时间、事务处理时间、资源使用情况等。通过分析这些数据,开发人员和运维团队可以更好地理解应用程序的行为,及时识别和解决性能问题,优化用户体验。

      APM SDK 的功能通常包括:

● 性能监测: 收集应用程序的性能数据,以便实时监测和分析。

● 错误追踪: 跟踪应用程序中的错误和异常,帮助开发人员及时发现和修复问题。

● 事务追踪: 跟踪特定事务或请求的执行路径,以便识别瓶颈和优化性能。

● 日志收集: 收集应用程序生成的日志,以便更好地理解应用程序的行为。

● 用户体验监测: 测量用户对应用程序的体验,包括页面加载时间、交互响应等。

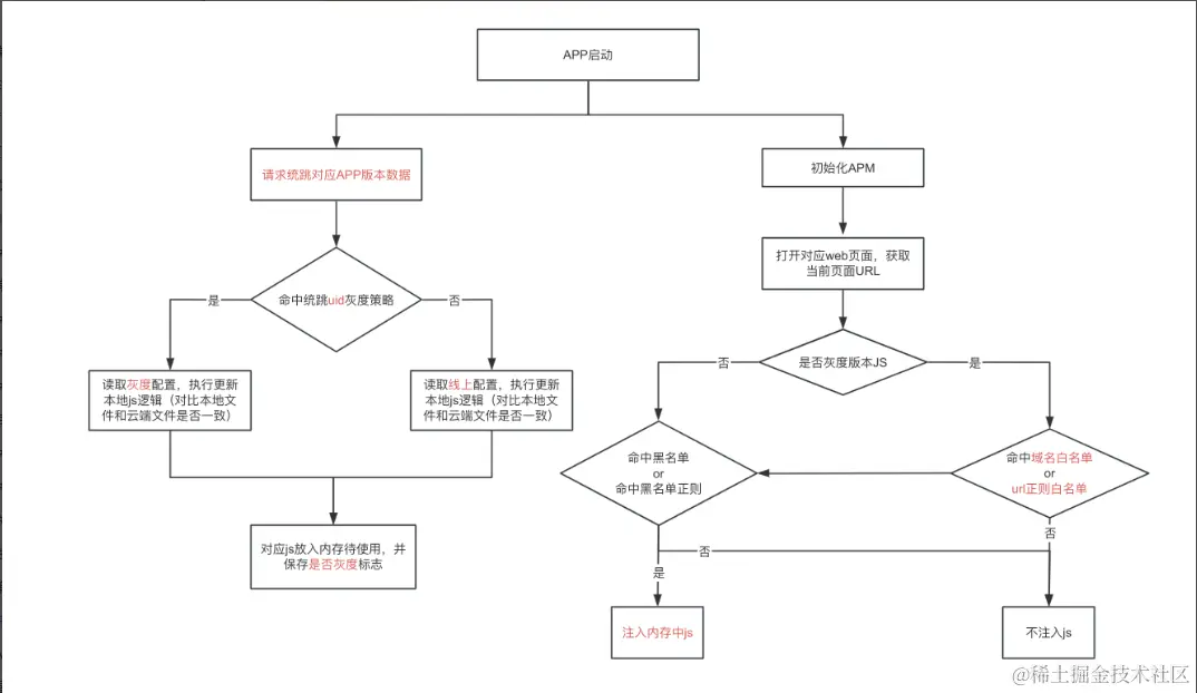
APP启动到JS SDK注入流程图详见下图:

      APM_JS_SDK是应用于Web前端h5页面的APM SDK。包括以下7大模块:

● 模块1-异常监控

● 模块2-性能监控

● 模块3-白屏监控

● 模块4-页面停留监控

● 模块5-Ajax请求监控

● 模块6-pv监控

● 公共上报方法reportData

      下面对上述7大模块逐一展开讲解:

。。。。。。

更多内容可点击原文链接查看:

监控上报SDK【APM_JS_SDK】实现原理(docs.qq.com/doc/DQ2ZBZ1…)