LabVIEW与Matlab联合编程的途径及比较

266 阅读4分钟

LabVIEW和Matlab联合编程可以通过多种途径实现,包括调用Matlab脚本节点、使用LabVIEW MathScript RT模块、利用ActiveX和COM接口,以及通过文件读写实现数据交换。每种方法都有其独特的优势和适用场景。本文将详细比较这些方法,帮助开发者选择最合适的联合编程方案。

详细比较:

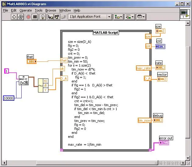
  1. Matlab Script Node

    • 优点

      • 直接在LabVIEW中运行Matlab代码。
      • 方便的数据传递和结果获取。
    • 缺点

      • 需要安装Matlab和LabVIEW的相关插件。
      • 可能存在性能瓶颈,尤其是在大数据量处理时。
    • 适用场景:适用于需要频繁调用Matlab函数的LabVIEW项目。

  2. LabVIEW MathScript RT Module

    • 优点

      • 允许在LabVIEW中编写类似Matlab语法的代码,无需安装Matlab。
      • 提供对Matlab-like脚本的直接支持。
    • 缺点

      • 功能和Matlab相比有所限制。
      • 需要单独购买MathScript RT模块。
    • 适用场景:适用于不依赖Matlab高级功能的小规模项目。

  3. ActiveX和COM接口

    • 优点

      • 可以通过ActiveX和COM接口在LabVIEW中控制Matlab,实现复杂的交互。
      • 适用于需要深度集成和复杂操作的场景。
    • 缺点

      • 设置和使用相对复杂。
      • 依赖于系统配置和兼容性。
    • 适用场景:适用于需要深度集成Matlab和LabVIEW的复杂项目。

  4. 文件读写(数据交换)

    • 优点

      • 通过文件(如CSV、TXT、MAT文件)进行数据交换,简单直接。
      • 无需复杂配置或插件支持。
    • 缺点

      • 数据交换速度较慢,实时性较差。
      • 适合批处理,不适合频繁数据交换的实时系统。
    • 适用场景:适用于数据处理和分析分开进行的项目。

通过对比上述方法,开发者可以根据项目需求和实际情况选择最适合的LabVIEW与Matlab联合编程途径,以实现最佳的开发效果和性能。

在项目中,将算法从Matlab移植到LabVIEW后,运行时间显著减少,这可能是由于以下几个原因:

1. 数据传输和接口开销

  • 数据传输时间:在原先的设计中,LabVIEW需要将采集到的数据传输给Matlab进行处理,然后再将结果返回给LabVIEW。这个数据传输过程(可能通过文件、网络或其他接口)会增加额外的时间开销。
  • 接口开销:调用Matlab脚本节点、ActiveX、COM接口等方法在LabVIEW和Matlab之间进行通信,这些接口的调用和数据传递都会产生一定的开销,影响整体性能。

2. 编译和运行效率

  • LabVIEW的高效编译:LabVIEW的编译器会针对特定的硬件平台进行优化,生成高度优化的本地机器代码(Machine Code),这通常比Matlab的解释执行(Interpretation)效率更高。
  • Matlab的解释执行:Matlab是一种解释型语言,脚本代码在运行时逐行解释执行,这通常比预先编译好的代码慢。

3. 并行和实时处理

  • LabVIEW的并行处理:LabVIEW原生支持并行数据流编程,能够充分利用多核处理器进行并行计算,从而显著提高处理速度。
  • 实时控制:LabVIEW广泛应用于实时控制系统,具有强大的实时数据采集和处理能力,能够快速响应和处理输入数据。

4. 内存和资源管理

  • 内存优化:LabVIEW在内存管理和资源分配上进行了优化,能够更高效地使用系统资源。
  • 内置优化功能:LabVIEW可能内置了一些针对特定算法的优化功能,这些优化在Matlab中可能需要手动实现。

在LabVIEW中,所有计算都在本地完成,避免了数据传输和接口调用的开销。而在Matlab中,需要额外的步骤来传递和处理数据,增加了时间开销。

总结

  • 数据传输和接口开销:在LabVIEW和Matlab之间的数据传输和接口调用会增加额外的时间开销。
  • 编译和运行效率:LabVIEW的编译效率高于Matlab的解释执行。
  • 并行和实时处理:LabVIEW能够更好地利用多核处理器进行并行计算,并具备强大的实时处理能力。
  • 内存和资源管理:LabVIEW在内存管理和资源分配上进行了优化。

因此,将算法直接在LabVIEW中实现,能够显著减少运行时间,提升整体性能。