AIGC提示词---如何写提示词?

350 阅读20分钟

你真的了解你的AI助手吗?

想象一下,你和别人使用相同的AI工具,但为何他的工作效率总是高出一截?秘诀可能就藏在那些看似简单的提示词里。精准的提示词是解锁AI潜能的关键,它们能让AI更好地理解你的需求,从而提供更准确、更高效的回答。

编写提示词,好比电视节目中记者采访名人、企业家,需要提前准备好问题脚本,节目的效果与提问的内容、方式和用语息息相关。

但是,编写提示词并非人生来就会的技能,因为人与AI之间存在着沟通障碍——它常常不明白我们的意图,仅通过概率推测要回答的内容,最终导致提供给我们的答案无法让我们满意。

心理学有个术语,叫“知识的诅咒”,它表示我们一旦知道某种知识,就很难想象不知道这些知识时的情况,这种知识反而成了沟通的障碍,我们的知识“诅咒”了我们。我们很难与他人分享这些知识,这不仅会发生在人与人之间,也会发生在人与AI之间。

知识的诅咒

你是否曾对AI发出指令,却得到一个驴唇不对马嘴的回答?这可能是因为AI并没有真正理解你的意图。这就像心理学中的“知识的诅咒”——一旦我们掌握了某些知识,就很难想象不知道这些知识的人会怎么想。

这种现象不仅存在于人与人之间的交流,也普遍存在于我们与AI的互动中。我们以为自己表达得很清楚,但实际上AI可能并没有“get”到我们的点。

清华大学的刘嘉教授在混沌的课上讲述过一个很有趣的现象,在我服务的企业中他们也常对AI有类似的误解。刘嘉老师说,很多企业对AI有巨大的认知偏差,以为现如今的AI大模型能像以前的智能助手一样,自动完成各种任务。

AI其实可以分为两大类:特定任务人工智能(Task-Specific AI, TSAI)和通用人工智能(Artificial General Intelligence, AGI)。TSAI就像是专业领域的专家,专注于解决特定类型的问题。在机器学习中,任务(Task)是指一个特定的预测问题,而域(Domain)则是指该问题的输入和输出的空间。Artificial General Intelligence是一种能够像人类一样思考、学习和执行多种任务的人工智能系统。

image.png

如何理解?

有两种描述方式:第一种,从AI是封闭环境还是开放环境进行区分;第二种,从AI执行的策略是动态还是静态进行区分。在我们的生活中,人脸识别系统就是一个封闭环境和静态策略;打败李世石的AlphaGo是封闭环境和动态策略;《王者荣耀》是开放环境和静态策略。今天的AGI、ChatGPT-4、自动驾驶技术就是最终的开放环境和动态策略。

也就是说,现在我们所说的AI与以往认知的AI大不相同,我们应该以全新的视角看待它。

OpenAI公司开发的ChatGPT-4是典型的大语言模型,能够理解和生成文本,像人类一样与人进行交谈。虽然它的表现看起来很类似人的思考,但实际上它并不理解它在说什么,也没有情绪、观点或意识。它仅仅是根据它所被训练的大量文本进行模式匹配和文本生成。

我们将这类模型称为预测模型。它最擅长的事情包括Learn、Predict、Make、Understand和Do,也就是学习、预测、使用、理解、以及做。其中,预测的能力值最高,这也是我叫它预测模型的原因。

在AI擅长的功能里,学习是通过什么机制实现的呢?——答案在于网络神经。

网络神经的结构模仿了人类大脑的神经元连接方式。人类大脑中的神经元通过突触相互连接,而网络神经中的节点通过权重(即媒体常说的“参数”,我的描述是“职业病”)相互连接。

提示词触发数据库里的选项,牵涉着回答的质量。因此,每个人给出的提示词不一样的话,得到的回答也会大相径庭。很多朋友跟我反映,ChatGPT的回答常常很跳跃,让人难以理解,其实这跟提示词的准确度相关。

遇到此类情况,可以试一试连续性想法,让我们一步一步思考。我举个例子便于大家充分理解:

假如小明手里有5个棒球,还有三桶棒球,一个桶能装5个棒球,棒球被打飞了3个,掉进池塘2两个,问小明手里还剩下几个棒球?

我分别使用两种提示指令,第一个为“小明有几个棒球?请一步一步地思考回答”,第二个为“请问小明有几个棒球?跳开运算步骤直接给答案”。

这是我获得的答案的对比图:

image.png 从结果可以看出,不同的指令将会带来不同的回答结果。这也能够反映出我们在向ChatGPT提问时常出现的问题:它常常不明白我们的意图,仅通过概率推测,最终导致提供给我们的答案不能让我们满意。这种情况被称为AI幻觉,这些不准确的答案并非语言模型故意撒谎,而是因为用于模型的训练数据中不包含正确回答问题所需的必要信息。例如,ChatGPT 的训练中未包含 2021年9月后的任何数据,因此如果您询问这类数据,ChatGPT无法准确回答。

不仅如此,AI超强的生成能力还会致使这一情况恶化,导致我们与它的沟通越来越偏离轨道。也就是说,你花了很长时间跟它沟通,它也貌似理解了你的问题,但最终却给出一个逻辑上通顺、实则错误的答案。

要解决上述问题,需要我们在写提示词的时候保证准确和清晰,一步一步地引导AI, 帮助它避开“知识的诅咒”,确保沟通的有效性。

认知偏差

AI PPT是当下的热门,但它并不能真的做到一键生成PPT,市面上所有的AI PPT工具都没有达到理想的标准。这些AI PPT虽然各有特色,但功能相对有限,可能无法满足高度专业化的需求。

现在的AI公司在宣传自家产品的时候,往往试图用一句话打动用户,常常用一个产品视角做产品,完全不在乎生产PPT的逻辑,仅能生成一个PPT的结构。在职场中,这些用AI生成的PPT基本上不能用,因为它没有理念,也没有格局,数据处理也不够出色。

我不是全然否定AI PPT,它也有使用的价值,比如它能帮我们打磨一下PPT。在这一过程中,我们会发现,AI都在通过大数据模仿和学习人类,是否人类也需要学习一下AI呢?

在机器学习法中,有一种方法叫分治法。分治法的意思是将一个大问题细细地拆解成具体的小问题、具体的要求,通过对这些子问题的逐一解决,然后再将解决方案重新组合起来,最终形成对原始问题的完整答案。

AI PPT的隐含假设是你给出标题,它自动生成内容。它的底层逻辑是,当接到指令后,拆解出各个问题,也就是大纲,再基于大纲的方式单点打磨每一个大纲,形成PPT。因此它生成的PPT并不是你真正想要的。

真的好的做法是什么?那就是明确表达出这些隐含的假设。

我示范一下如何生成大纲:

image.png

首先,在生成汇报大纲时,我要求它围绕着主题生成8个版本;其次,我要求每个版本包含6个一级大纲,而不要二级大纲;接着,在一级大纲里加上自己的观点,回归创意流程的拆解,再在二级大纲中植入观点。像剥洋葱一样,逐层深入。

我简单说一下PPT的制作逻辑。

创造力源自流程化思维,通过文档输入,然后内容以Markdown的格式生成。Markdown是一种轻量级标记语言,用于书写纯文本文档,并可以转换为HTML格式。它通过简单的标记语法来让文本具有不同的样式,如添加标题、列表、链接、图片等。它适用于简单的文章、源程序说明等,不太适合复杂的数学公式、图表等。得到Markdown格式的文件后,就可以在几乎所有网站上方便地使用它。

AI提示词是需要进阶的

可以说,提示词的用法也是逐渐进阶的。在进阶思路里,我们看似用中文与AI进行沟通,但其实提示词是一种独特的沟通语言,而要培养进阶思路,需要分三个步骤:

首先,第一步叫对话式交流。也就是我们与日常接触的AI最常做的沟通。比如,OpenAI的ChatGPT,百度的文心一言等。通过与AI的对话,我们会解答一些自己不了解的问题,比如询问某个数据,掌握某个行业的动态。

如果我们是一名准备法考的学生,向AI咨询考试该如何准备,交流式AI就相当有用。但如果我们已经是一名专业律师,需要向它咨询一些深入的行业知识,就会发现它能给到的帮助十分有限。这时候我们就需要进入到第二个阶段。

第二个阶段为新生式培养。AI很多时候不能理解我们的意思,我们可以通过培养式交流来提升它的理解能力,当你培训它一个模块和内容之后,会发现它能给你更贴切的帮助。比如你先对它进行公司介绍,展示公司的优缺点,好让它明白你的喜好、目的和意图。但这是否意味着问题已经解决?有时候当你给它喂材料的时候,会发现它吸收不了,那是因为输入的文字数量超标,到达了它理解的上限。这时你会发现一个很大的问题,AI也会遗忘。而这时就要进入第三阶段,叫做编程式迭代。

通俗来说,编程式迭代也就是用自然语言的方式写程序代码的过程。我示范一下用编程式指示词和其他指示词让AI对同一要求作出解答。

第一种指示词方式,我告诉它:“我们计划与XYZ AI公司展开合作。关于这次合作,需要你制定一个框架协议。请尽快准备一个初步方案,我们将在后续讨论中进一步细化。希望能在未来几天内看到你的进展。”

很多企业的老板一般会使用这样的方式,看似把一件事情说清楚了,但其实是站在自己的立场上,而没有充分考虑AI如何理解和执行这些指令。

第二种为编程式提示词,在其中,我会告诉它我咨询它的目的、需要注意的地方、合作边界以及目前的局面等内容,并要求它出一个详尽的方案,用商业的语言写,于是我得到了以下更加全面和深入的回复:

image.png

提示词不同,得到的方案存在着明显的优劣。这说明AI的工作效率与提示词紧密相关。如果我们不能学会如何很好地发布提示词,AI在我们手里则不能发挥最大的价值。因此,学习写提示词这件事十分有必要。

接下来展示一下我为小红书推广文案写提示词。简单讲述一下这一类的提示词应该怎么写。

image.png

添加图片注释,不超过 140 字(可选)

用混沌的话来说,小红书的第一性原理为“本能”,因为它的特点是让网友用最省力的方式获取信息,并且能够享受到及时的快乐。我需要告诉AI想要的句式,正面刺激和负面刺激分别是什么。此外,融入一些关键词,特别是小红书上的热门搜索词,经典的句式和关键词结合,最后就生成了内容。

回到原来的话题。在此我想重点提醒一下,在我们让AI通过我们要求的句式再结合热词生成方案时,需要再加上一些自己的观点,这样出来的内容更有人情味也更具自己的风格。

AI的多模态的理解

AI可以一次性搞定问题吗?现阶段绝对不行。比如假设我让它帮我写一个Excel VBA脚本,制作一个饼状图,表示出各个区域里全脂牛奶和酸奶之间的对比。可能会发现结果并不尽如人意。

随后它给了我反馈,包括东城区13%、石景山区29%等等。但当我自己再去仔细对比数据,发现它给出的回答都是错误的,几乎全对不上。后面我让它用原始大模型的方式给我反馈,直接要求它做一个VBA的图形脚本,后面它给带我一个代码,我用Excel打开后,发现答案是正确的。

这说明什么?

在此我需要告诉大家一件事情,叫“大模型的三种原生内容生成方式”。现在市面上的文心一言、通义千问等,它们的核心原生方式有三种:

第一种是文生文,最简单的方式是按照用户的需求直接生文字。

第二种是生成表格,顾名思义,可以生成表格。

第三种是写代码。

多模态则是跨越这三种原生作用延伸出来的模型。‍多模态是一种将来自不同模态的数据(如图像、文本、声音等)结合在一起,以创建一个综合的数据表示的技术。它涉及到不同模态的数据的编码、融合、交互等过程,可以提高学习算法的性能和准确性,有效处理不完整或不准确的数据,处理复杂的任务。‍

在原生能力之外,AI的其他内容生成形式还有哪些?我总结了一下,大概包括浏览文档、图标数据、商业信息查询等。这几种功能很多AI产品已经发展得相当成熟了,比如百度的文档、文心一言的图表。使用这些工具时,通过提供更具体和详细的提问指令,包括字数限制和风格要求,你可以帮助 AI 生成更准确、更相关且质量更高的内容,以满足特定场景的需求。

因此,如果我们使用大模型工具并不顺利时,可以再看看是否写对了提示词。提示词要基于原生能力构想,这样AI才能明白我们的意思,帮我们处理问题。

AI的角色该怎么写?

接下来我们来看如何有针对性地设定角色?

角色就像是做一个名人访谈,给AI设定一个角色,这样AI在解答问题时,可以从这个角色的角度展开讲解。

这里我总结了四种方式,分别是角色式提示词、示例式提示词、角色扮演式提示词、模拟式提示词。

角色扮演式提示词要求我们扮演某个人,以某个人的视角和立场思索问题,比如,问投资问题的话就扮演成巴菲特,问法律问题的话扮演成罗翔老师,问创新相关的问题扮演成李善友教授。另外,还可以为受众人群设置一个角色,比如小学三年级学生,AI在解答问题时,会用人群熟悉的场景来解释,降低理解成本。

通过角色扮演写提示词,AI的回答往往更具有专业度,因为大数据都知道这些有知名度的角色,AI可以通过大数据了解你这个角色的侧重点,从而让你得到的信息反馈更加有用。

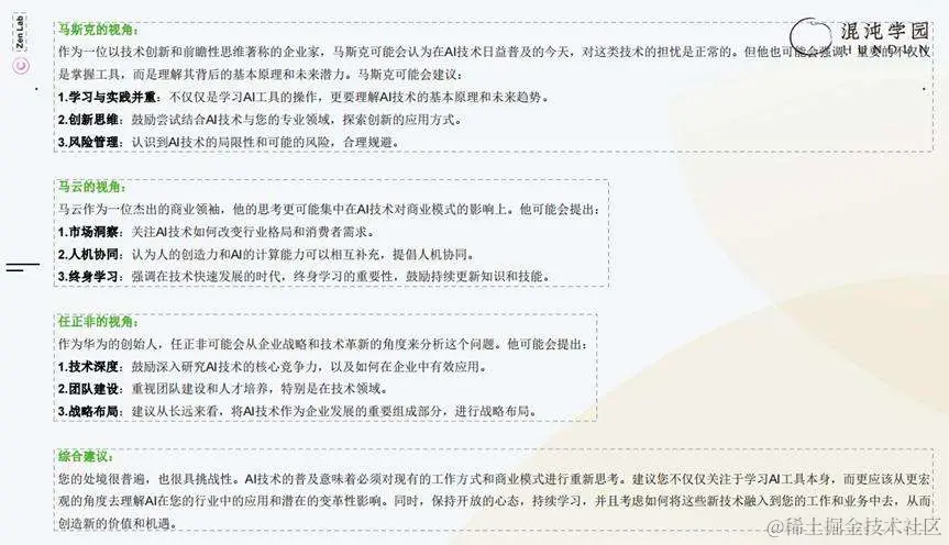
我做了一个实验,让AI分别以马斯克、马云和任正非的立场设想出同一问题的不同视角。我对它发出指令:“请你扮演我的企业教练,团内有3名专家。3名专家分别是马斯克、马云和任正非,他们都有自己的个性、世界观和价值观,对问题有不同的视角、看法和建议,我会在这里说出我的处境和我的决策,请分别以这3名专家的身份和视角来审视我的决策,并给出评判和建议。不少于1000字。”

我们来看它的回答:

image.png

它给出的马斯克的视角突出了马斯克自己一再强调的创新;马云视角则注重洞察市场;任正非重视团队组建。

此时你会发现一个问题,角色定得太弱了,我们还需要对角色设计进行深化。要实现深化,首先要对角色划分属性和能力,拟定两个不一样的角色,其中一个为概念性问题,另一个为应用性问题。概念性问题是对问题的定义,应用性问题针对该如何做。在定好角色后,则进入了下一步骤,分为“5个W和1个H”:Who、Where、What、When、Why和How。

通俗来说,也就是:

角色的身份和职责是什么?

角色的关键节点与阶段是什么?

角色为什么如此重要?

……

我们看一个实例:

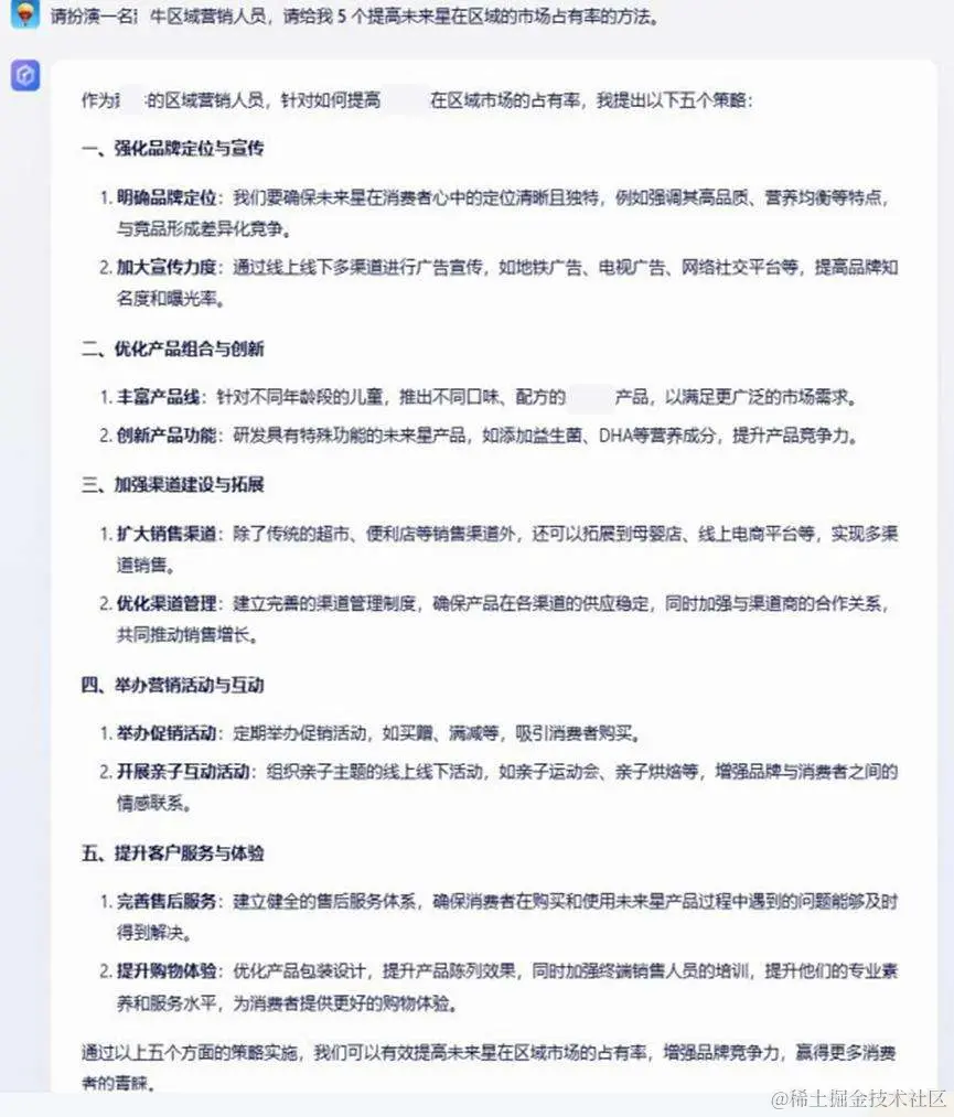
第一种情况,我对它说“请扮演一名XX区域营销人员,请给我5个提高未来星在区域的市场占有率的方法。”

它对此的回答:

image.png

第二种情况,我对它说“你是XX集团华北区的低温奶区域拓展营销人员,需每月定期跟进该区域的客户,了解各大超市相关产品的进销存情况。请分析品类细微变化,制定区域分销策略,了解竞争对手的同比销售情况,包括新品推广、用户人员变化等。并且能通过数据及客户反馈,了解真正使用低温奶用户的消费情况、消费频率和周期等。请给我5个提高XX区域的市场占有率方法。”

对此它的回答:

image.png

两则回答相对比,会发现,前面一则明显是正确却空洞的废话,应该没有提出具体可实施的策略,而后面一则是结合我描述的情况作出了一些可操作的指南,所以明显后面的回答更具价值。

因此,在写提示词时,我们需要对角色有更精细的定位,这样才能得到具有实践意义的建议,不然都是一些喊口号的内容,不具有太高的价值。

如何写提示词和AI互动?

怎么写提示词才能跟AI更好互动?

我这里给到的建议是“遇事不决,问AI”。也就是说,当我们在提问的过程中,我们可以直接让AI帮忙写提示词,这样可能会解决提示词新手很大部分问题。比如,我需要写一份2024年的年度计划,但是我不让AI直接帮我生成计划,而让它给我一个结构,通过结构,我们就可以把相关的问题提取出来,然后应用。

在长期的对话过程中,可以总结和归纳一套提示词词库,以此作为宝典,在后续与AI的交互中使用,这样你写提示词的能力就会逐步上升。

最后,我们来分析一下,是否能控制AI不乱说话。

AI总是乱说话成为很多人诟病的原因,因为它虽然擅长总结,但经常答非所问。这时候,我们可以与AI建立规范,特别是已经成为生产力标准模板的提示词框架里,更需要这样的规范。

如何规范?可以跟它建立一个沟通规则,以此确保整个沟通过程符合所有原则。比如,很多AI不明白一个问题时常常强调自己是AI,为避免它说废话,可以规定“我知道你是一个人工智能,你的回答代表你的分析。不需要重复强调这一点。

如何控制AI不乱说?

另外,为了避免AI出现幻觉,我们可以通过提示词引导它一步一步地思考,这样有助于我们理解和评估答案的可信度和准确度,提示词可以写成“请在回答我的问题时描述你的思考逻辑。这样做的目的有助于我们理解和评估答案的可信度和准确性。最终出来的结果可能要好很多。

这个过程需要你保持耐心,因为AIGC的基础模型是概率论,它的运行准则不是帮你找准确的数据,而是基于概率,拼凑出一个看似合理且逻辑缜密的答案。可见,它的思考流程与人类迥然不同,也正是因为如此,才尝尝出来我们所说的“AI幻觉”。

再者,AI常常不能理解我们的指令,尤其是那些复杂的问题。这时你可以规定它“请在执行我的任务前确认你对指令的理解,并提出任何缺失的关键因素。”我们与AI是一个沟通的合作关系,你问它问题,它为了回答你的问题也可以反问你一些它困惑的内容,这样才能产出一个优秀的终极答案。

现在的大模型与以前的智能平台有所不同,现在我们需要在与AI的沟通中反复打磨,不断形成逻辑概念,以此避免沟通中的错位。很多时候,AI让我们失望,是因为我们自己提问的时候思维也是跳跃的,导致与它的沟通并不通畅,自然也无法达到你想要的结果。就好比团队成员之间存在信息差,导致效率低下一样。因此,我一再强调,我们需要跟AI有很好的沟通,才能写好提示词。

最后,我跟大家普及一下,哪些AI工具比较实用。如果是电商领域,我推荐通义;如果是文书写作,百度的文心一言比较合适;如果是教育领域,科大讯飞更好。其实,在某种意义上,大模型本身差别不会很大,重要的是你是否掌握了使用它的能力,而写好提示词就是其中关键的一步。