微服务治理的思考

79 阅读3分钟

在分布式系统, 特别是采用微服务架构中存在诸多服务, 它们之间存在着复杂的调用和依赖关系, 我们需要一个框架对如下方面来进行统一管理

  1. 服务注册 服务提供方将服务注册到集中的服务注册中心

  2. 服务发现 管理和更新服务的状态和信息, 以供服务消费方检索并使用这些服务

  3. 服务诊断 记录每个服务的调用日志,并自动生成调用链, 基于调用链进行自动的故障分析支持

  4. 服务升降级和扩展 在服务负载上升自动扩容, 在负载过高自动降级

  5. 服务安全管理 对服务请求的认证, 授权检查和安全审查, 以及帐号的管理

  6. 服务监控 对服务在系统层面,应用层面和业务层面进行全面的监控和度量, 并根据度量数据进行自动的参数调整, 触发扩容, 熔断及报警

早在2006年时, IBM对于服务治理要点就进行了总结:

  • 服务定义(服务的范围、接口和边界)
  • 服务部署生命周期(各个生命周期阶段)
  • 服务版本治理(包括兼容性)
  • 服务迁移(启用和退役)
  • 服务注册中心(依赖关系)
  • 服务消息模型(规范数据模型)
  • 服务监视(进行问题确定)
  • 服务所有权(企业组织)
  • 服务测试(重复测试)
  • 服务安全(包括可接受的保护范围)

以当前流行的服务治理框架 Spring Cloud 为例, 它就包含如下机制来支持对服务的治理

  • 分布式和版本控制的配置管理
  • 服务注册和发现
  • 服务路由
  • 服务间调用
  • 负载均衡
  • 熔断机制
  • 全局锁
  • 领导者选举和集群状态管理
  • 分布式消息

我比较关注的重点是度量 metrics , 在服务治理中, 基于度量的设计和实现是重中之重

  1. 服务注册和发现

服务活着还是死去,健康状态如何

  1. 微服务接口管理

既要灵活,又要稳定的,要从用量,性能,错误三方面进行度量监控

  1. 微服务之间的调用和依赖关系管理

对服务与其依赖服务绘制出调用和依赖关系图,做好分流,限流和断流

  1. 微服务的部署和配置管理 微服务的生死和更改全在一念之间,这个一念就是度量数据所引发的反应

  2. 微服务的智能诊断,度量, 审计和分析 日志,调用链,健康检查,安全扫描,度量仪表盘和告警系统是为微服务的保驾护航的"天眼系统"

让我们看看这些看微服务架构的演化

1) 原始的负载均衡器加微服务方案

v1

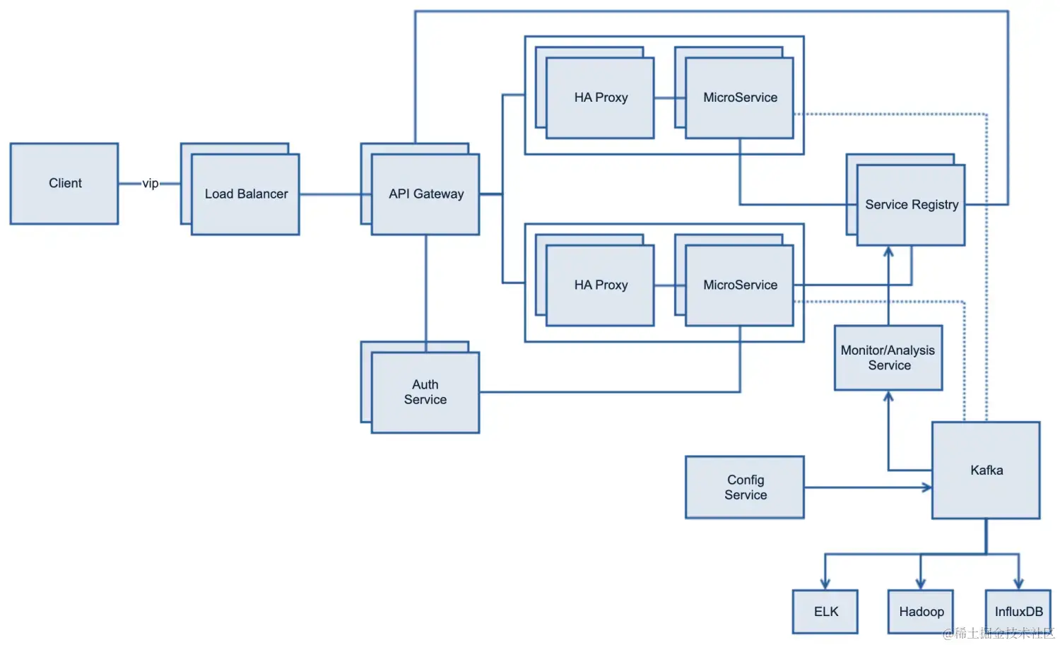
2) 增加了 API 网关和服务注册,服务发现机制 v2

3)增加了对 metrics 和 log 的收集,分析,监控,并独立出 Auth Service 和 Config Service

v3

随着 sitemesh , k8s 技术的成熟,基于公有云和企业内部的私有云,还有 v4, v5, ....

架构的演化总是随着客户需求的改变,技术的发展不断的迭代着,“任重而道远,吾将上下而求索”.

扩展阅读