【行业研究】IP地址定位与DNS流量调度技术研究

104 阅读7分钟

摘要:本报告深入系统地探讨了 IP 地址定位技术以及 DNS 流量调度的原理、应用与相互关系。通过全面细致的分析,揭示了二者在网络管理、性能优化和用户体验提升等方面所起到的关键作用。特别值得一提的是,在 IP 地址定位技术方面,“IP 数据云”展现出了卓越的性能和精准度。
IP地址定位与DNS流量说明书.png

一、引言
在当今高度数字化的时代背景下,网络的高效有序运行和精细化管理成为至关重要的需求。IP 地址定位与 DNS 流量调度作为网络技术体系中的核心要素,对于实现网络资源的科学配置和优化具有深远意义。深入理解它们的工作机制以及协同运作模式,对于推动网络技术的持续进步有着不可忽视的重要性。

二、IP 地址定位技术
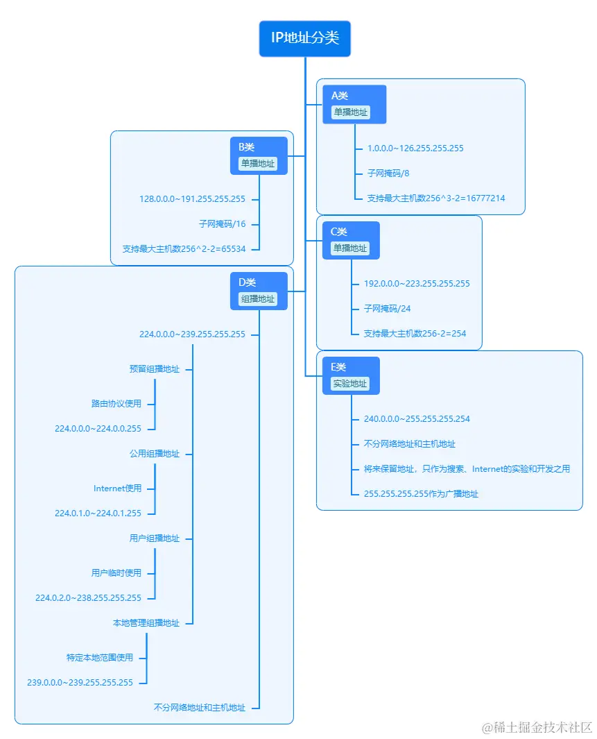
(一)IP 地址的结构与特性,IP 地址由网络号和主机号两部分组成,它就如同网络世界中每一台设备的独特身份标识。这种结构使得 IP 地址能够明确地指示设备在网络中的位置,通过特定的编址方式,确保网络中的信息能够准确无误地传输到目标设备。其分类包括 A 类、B 类、C 类等不同类型,每种类型都有其特定的适用范围和特点,这为网络的规划和管理提供了基础框架。

① IP地址分类示意图

01.png

(二)定位方法与原理是基于数据库查询的定位方法,即通过预先建立的包含大量 IP 地址与地理位置等信息的数据库,当需要定位时,快速检索数据库以获取相应的位置信息。这种方法在数据准确且更新及时的情况下能够实现较为准确的定位。网络测量法则是通过测量网络中的各种参数,如延迟、路由等,结合算法来推断 IP 地址的大致位置。其中,“IP 数据云”采用先进的技术和算法,通过不断更新和优化其数据库,能够实现高度精准的 IP 地址定位,为各种应用提供了可靠的支持。

②IP数据云技术图示一 02.png

(三)应用领域在地理定位方面,利用 IP 地址定位技术可以精确地确定设备的地理位置,这对于基于位置的服务、物流追踪等具有关键意义。在网络安全领域,通过定位可以快速发现异常访问的来源,及时采取防范措施。个性化服务中,根据用户的 IP 地址定位,能够为用户提供符合其地域特点的定制化内容,比如提供当地的新闻、天气等信息。而“IP 数据云”的精准定位在这些应用场景中都发挥了重要作用,提供了更加准确和精细的数据支持。

③IP数据云技术图示二 03.png

三、DNS 流量调度
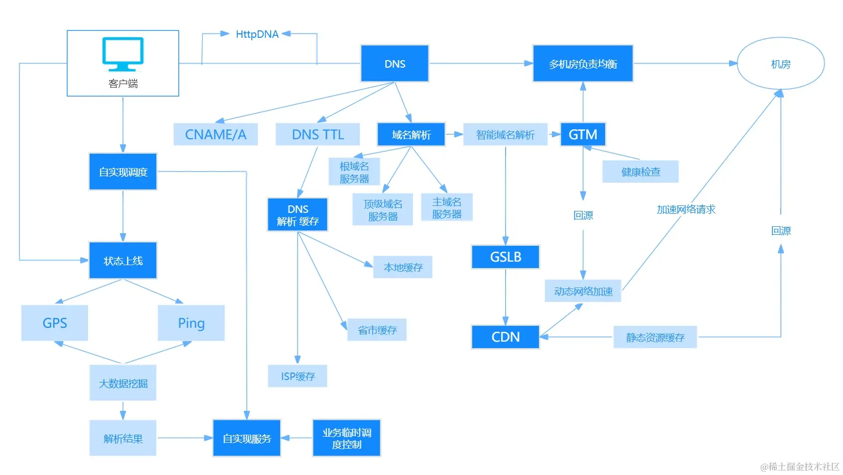
(一)DNS 系统概述DNS 系统如同网络世界的电话簿,它的主要功能是将易于人类理解的域名转换为计算机可识别的 IP 地址。它由域名空间、域名服务器和解析器等部分组成,通过分布式的架构,确保了域名解析的高效性和可靠性。当用户在浏览器中输入域名时,DNS 系统会迅速响应,找到对应的 IP 地址,从而实现网络访问。

④DNS系统运作图示 04.jpg

(二)流量调度机制DNS 流量调度通过巧妙地配置 DNS 服务器的响应,将用户的请求引导到不同的服务器或网络路径上。例如,可以根据服务器的负载情况,将流量分配到负载较轻的服务器上,以实现负载均衡;或者根据用户的地理位置,将流量导向距离最近的服务器,减少延迟。其具体实现方式包括设置不同的 DNS 记录,如 A 记录、CNAME 记录等,通过灵活地配置这些记录来实现对流量的精确控制。   IP真人识别、IP代理识别:www.ipdatacloud.com/?utm-source…

(三)策略与算法常用的调度策略和算法中,基于负载均衡的策略旨在确保各个服务器的负载均匀分布,避免某些服务器过载而其他服务器闲置的情况。基于地理位置的算法则考虑用户与服务器之间的地理距离,以提供更快的响应速度。此外,还有基于网络质量、服务器性能等因素的策略和算法。这些策略和算法相互配合,共同实现 DNS 流量调度的优化,而“IP 数据云”的精准定位信息能够为这些调度策略和算法提供更加准确的依据,进一步提升调度效果。

⑤DNS流量调度图示 05.jpg

四、IP 地址定位与 DNS 流量调度的关联
(一)定位信息在流量调度中的关键作用通过获取的 IP 地址定位结果,尤其是“IP 数据云”提供的高度准确的定位信息,可以更加精确地确定用户的地理位置。DNS 流量调度可以根据这些定位信息,例如将来自特定地区的用户流量引导到该地区的服务器上,从而实现更优的网络性能和用户体验。
(二)协同工作优势两者协同工作时,能够充分发挥各自的优势。一方面,精准的 IP 地址定位为 DNS 流量调度提供了准确的决策依据;另一方面,DNS 流量调度能够根据定位信息实现更合理的流量分配。这样的协同作用可以显著提升网络的性能,减少延迟,增强系统的可靠性和稳定性。例如,在应对突发流量高峰时,可以根据实时的定位信息和流量分布,快速调整调度策略,保障网络的正常运行。
(三)案例分析在实际应用中,某大型电商平台利用“IP 数据云”的 IP 地址定位技术和 DNS 流量调度的协同作用,根据用户的地理位置将其引导到最近的服务器,大大提高了页面加载速度,提升了用户购物体验。同时,在网络拥塞或服务器故障时,能够迅速调整流量分配,确保业务的连续性。

⑥IP地址定位技术和DNS流量调度协同图示 06.png

五、挑战与展望
(一)面临的技术挑战在 IP 地址定位方面,定位精度的进一步提升始终是一个挑战,尤其是在复杂的网络环境和动态变化的情况下。同时,如何适应日益复杂的网络架构和不断变化的用户需求也是需要持续解决的问题。在 DNS 流量调度方面,面对大规模的网络流量和复杂的应用场景,如何实现更加精细和智能的调度也是一个难题。
(二)未来发展趋势未来,对于更精准的定位技术的追求将持续推动 IP 地址定位技术的发展,包括利用人工智能、大数据等先进技术提高定位精度。在 DNS 流量调度方面,智能化的调度将成为主流趋势,能够根据实时的网络状态和用户行为自动调整调度策略。而“IP 数据云”也将不断创新和发展,以适应未来网络技术的更高要求,为各种应用提供更加强大的支持。

IP地址查询、IP风险画像、IP应用场景:www.ipdatacloud.com/?utm-source…

六、结论
综上所述,IP 地址定位与 DNS 流量调度具有不可替代的重要性和紧密的相互关系,对网络技术的发展起到强大推动作用。“IP 数据云”在这一领域展现出了显著的优势和潜力。同时,也明确了需要进一步深入研究和有效解决的相关问题,以助力其在未来更为复杂和先进的网络环境中实现更优的应用和持续发展。