OpenAI最强大模型ChatGPT-4o,论文降重小技巧,国内直接使用

2,121 阅读8分钟

一、万字论文,从0到1,只需1小时

通过OpenAI5月14日1点发布的最新大模型ChatGPT4o:

  • 1小时即可完成万字论文的编写
  • 通过GPT定制的降重大模型“中文论文降重”,2小时即可完成一篇优质的、查重率较低的万字论文。

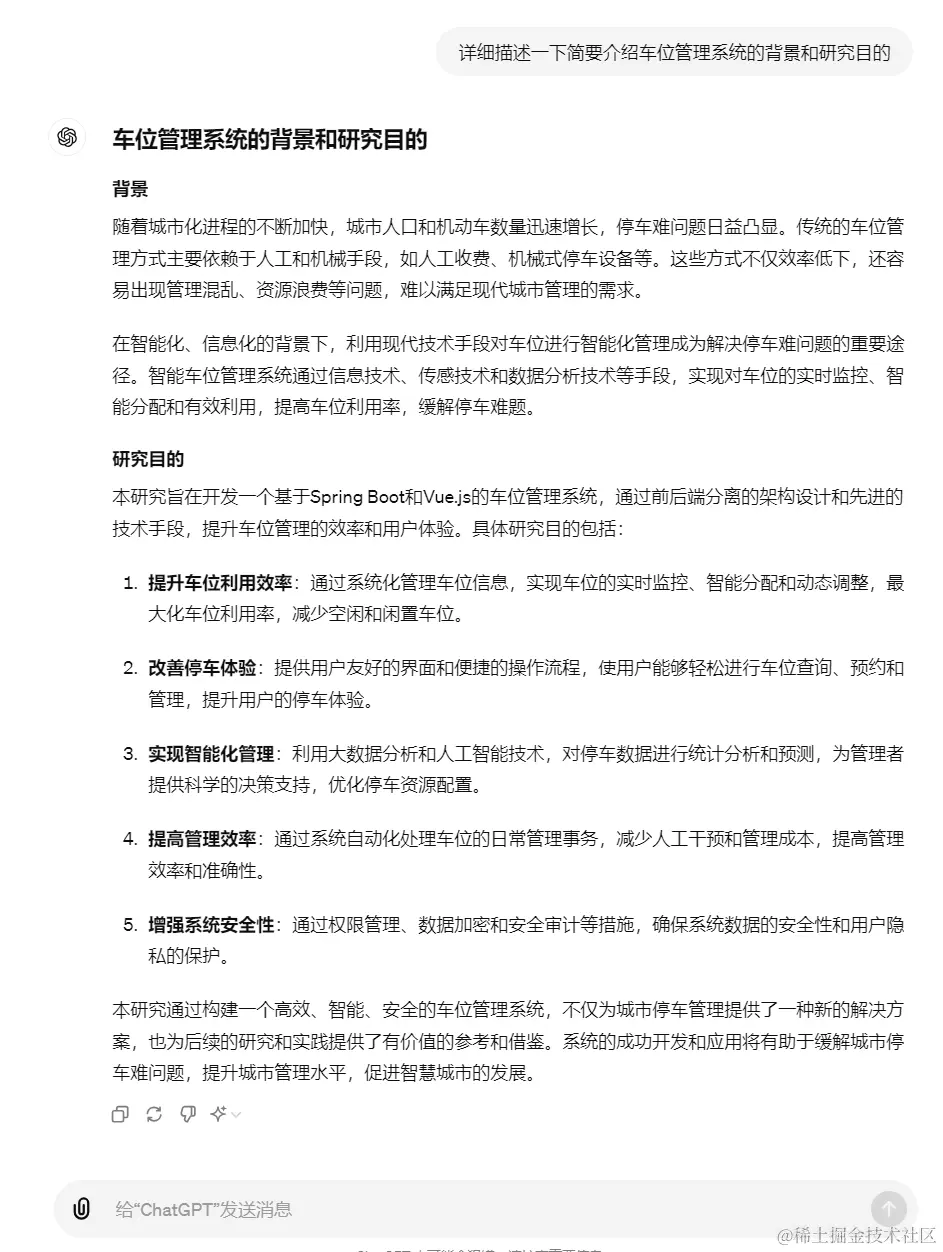
在ChatGPT4o对话框中输入:写一个Spring Boot+Vue实现的车位管理系统的论文大纲,并对其具体章节进行详细描述。

1小时即可完成一份1万字论文的编写。

二、获取途径

👉 GPT功能:

  1. GPT-4o知识问答:支持1000+token上下文记忆功能
  2. 最强代码大模型Code Copilot:代码自动补全、代码优化建议、代码重构等
  3. DALL-E AI绘画:AI绘画 + 剪辑 = 自媒体新时代
  4. 专职家教:精通语数外,拍照上传即可识别问题,给出权威回答
  5. 论文小能手:写论文大模型Consensus、论文降重大模型
  6. 联网查询(平替百度)、上传文件、数据分析等。

👉使用地址:国内直接使用ChatGPT4o

👉也可以私信哪吒,备注:AI,抢先使用ChatGPT4o

三、论文从81%降到1.9%

说起论文降重,是很多马上要毕业了的学生的一大难题。

写论文的时候,免不了要引经据典,要引用名人的话,要引用名人的故事,要使用公式,要把定义写明白,这些内容就决定了你的论文有着居高不下的重复率,甚至是后期无论如何怎么修改,都无法撼动改变一点点这个恼人的数字。

于是论文降重就变成毕业的临门一脚的高门槛。而且现在很多查重网站有相当高额的收费,也许有些学校会提供你一次或两次免费的降重次数,但是你能保证靠自己在次数以内达到学校的指标吗?

所以我们今天要讲的就是,我是如何将自己的论文从81%降到1.9%的。

四、内容是别人的,话是自己的

其实降重的关键在哪里呢,无论是知网还是维普、或者其他网站,都免不了一个规律,每十几二十个字里有重复的字数超过多少字算重复。

那么那些重复率自己降不下来的人对此规律有什么误解,才导致怎么改也免不了被标红呢?我举例说明。

**原文:**Java在计算机领域中占据重要地位,广泛应用于企业级开发、移动应用、Web服务和大数据处理等多个领域。

一般人怎么改呢?

Java在计算机行业中具有显著的影响力,被广泛用于企业级开发、移动应用、Web服务和大数据处理等各个领域。

你以为自己改了,其实在系统眼里,没有任何区别。

那么我所注意的点在哪里呢?

1、改写不是交换主谓宾定状补的顺序。你喜欢我,改写成我被你喜欢,重复字数并没有改变。

所以要对重复的句子进行重新注释,你喜欢我。改成:你被我的人格魅力所吸引,不断向我靠近。是不是更好呢?喜欢,即被吸引,是因为人格魅力,结果就是不断靠近。

2、定义难以改写。定义确实让人难以下手,但并不是毫无办法,此时需要百度或凭自己的知识将其扩充,与1相比有相似但不同,本质不同在于:

  1. 是改句子不变意思
  2. 是改句子加其他意思,删掉原来改不动的定义。

总的来说,论文降重真的并不难,希望大家都能理解查重网站的规律,把握规律,掌握技巧,降重就是最简单的。

五、AI工具 --> 中文论文降重

搜索GPT ---> 论文降重 ---> 中文论文降重。

直接通过论文降重不用愁,10个顶级的论文降重指令助你起飞~即可对现有论文进行降重。

举例结束,实战不能照本宣科,灵活是关键。因为你要知道,论文,老师是看你给他发的第一稿,而不是查重前的第一稿,你即使内容修改,但是愿意还在,就没有问题。

以下是实战:

原文:随着城市化进程的加快,城市中的车辆数量急剧增加,导致车位资源日益紧张。传统的车位管理方式,主要依靠人工管理和固定监控,存在着效率低下、信息滞后、管理难度大等诸多问题。为了解决这些问题,本文提出并设计了一种基于Spring Boot和Vue的车位管理系统。该系统采用前后端分离的架构,通过微服务技术实现模块化管理,旨在提高车位利用率,优化用户停车体验。

修改后:随着城市化的快速推进,城市车辆数量显著上升,致使车位资源变得愈加紧缺。传统的车位管理方式主要依赖人工和固定监控,效率低、信息滞后且管理难度大,存在诸多问题。为应对这些挑战,本文设计并提出了一种基于Spring Boot和Vue的车位管理系统。该系统采用前后端分离架构,并通过微服务技术实现模块化管理,旨在提高车位使用效率,优化用户的停车体验。

论文专属大模型(中文论文降重)给出修改内容分析:

原文:在智能化车位管理系统的开发中,选用合适的技术框架是至关重要的。Spring Boot作为一种轻量级的Java开发框架,具有以下优势:快速开发:Spring Boot提供了丰富的自动配置和内置功能,能够大幅度简化开发流程,加快系统的开发速度。高效性能:Spring Boot具有良好的性能表现,能够支持高并发和大数据量的处理需求。易于集成:Spring Boot能够与其他技术框架和工具(如数据库、消息队列、微服务架构等)无缝集成,便于系统的扩展和维护。

修改后:

六、论文降重小技巧

1、增词法。知网检测是以连续13个字相同为重复,既然连续13个相同的字视为抄袭,那么,在每个词前面加修饰语,如形容词或者数量等就可以实现“原创性”。

2、同义词替代法。如将“损坏”改成“破坏”,将“开始”改为“肇始”,将“研究”改为“调查”。同义词替代后,最好既要保持句子的通畅性,又要表达出句子的原意。切不可为降重而降重。

3、语态法。常见的将把子句修改为被子句,主动语态修改为被动语态,定语前置等。如:满意度,即满意的程度。它是个人的感觉,来源于被访者对某事物的实际效果与期望值的对比。

4、删除法。遇到大段标红的文字,尽情删。不过,删除法的前提是你的论文字数足够多,假设学校的要求是4万字及以上,那么,写了五万字的你就可以通过这一方法降重。

5、合理引用。对于引用的内容,即便是做了正确的标注也会计入重合率的,所以我们即便是引用的时候也最好将引用的部分转换成自己的语言重新描述。

6、利用表格。系统现在对于表格的检测还不完善,在表格中重合的字数是不计入到总的重合率中的。所以,不能转化的内容,可以做成表格的形式出现在论文中。

7、改变语序。如果大段引用某篇文献又不知道如何修改引用的内容,将引用的段落中句子的顺序打乱,也会部分降低重合率,最好打乱的过程中稍作修改效果会更好。但是这样的修改不可能将重合的文字全部消除。

8、对于文献的摘抄不要大段的选择一篇文献。有些同学可能很奇怪,自己在论文中明明引用或者抄写了其他文献的段落或句子,为什么没有检测出来?这里告诉同学们一个修改的方法,就是对段落抄写千万不要选一篇文章来引用,尽可能多的选择多篇文献,一篇截取几句,这样是不会被检测出来的。

9、增加限定类的词。比如形容词、副词,可以把它在后面加上具体说明。多增加一些不关键的词(如副词、形容词)。如果结构相似,比如"加强xx和xx",可以拆分为,"加强xx,加大xx"。

10、删减或增加引导性的短语。减头去尾,或头尾换掉,中间留下。即删掉或增加类似it has beenreported...,according to the study of Wang et al.等。