数据中台是当前大数据领域广泛接受的技术理念。然而传统数据中台技术门槛高、投资大、维护难,在此背景下,“0代码数据中台”应运而生,并在许多政企单位广泛应用,深受好评。
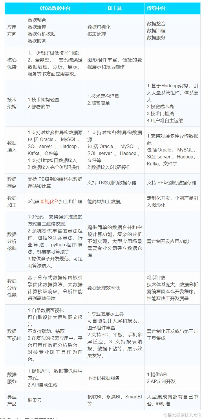
0代码数据中台具有数据整合、治理、分析挖掘、和数据服务能力,与具有数据可视化能力。那么“0代码”数据中台和BI、传统传统数据中台有什么区别?本文做如下总结:
为什么需要“0代码”数据中台,可参见下列资料:
数据中台是当前大数据领域广泛接受的技术理念。然而传统数据中台技术门槛高、投资大、维护难,在此背景下,“0代码数据中台”应运而生,并在许多政企单位广泛应用,深受好评。
0代码数据中台具有数据整合、治理、分析挖掘、和数据服务能力,与具有数据可视化能力。那么“0代码”数据中台和BI、传统传统数据中台有什么区别?本文做如下总结:
为什么需要“0代码”数据中台,可参见下列资料: