BanyanDB 0.6 版本发布:性能和效率的提升

1,394 阅读10分钟

介绍 BanyanDB v0.6 的新功能以及与 Elasticsearch 的基准测试。

By 高洪涛、吴晟(tetrate.io)  | Wednesday, June 12, 2024

引言

我们很高兴地宣布 BanyanDB v0.6 的发布,这是我们数据库技术发展的一个重要里程碑。这个最新版本引入了一种开创性的基于列的文件系统,提高了处理大数据集的性能和效率。经过广泛测试,我们可以确认这个新文件系统已经准备好投入生产。BanyanDB 现已准备就绪。

在这篇博客中,我们将深入探讨新的架构和观察到的性能改进,并提供一个关于如何安装并开始使用 BanyanDB v0.6 的逐步指南。

理解 BanyanDB 架构

BanyanDB 设计为一个高度可扩展的多模型数据库。BanyanDB 的架构是模块化的,允许在存储和索引策略上具有灵活性,这使其成为处理复杂数据环境的理想选择。

主要特性:

  • 多模型支持:无缝处理各种数据类型。
  • 可扩展性:设计为可以在多个节点上水平扩展。
  • 高性能:优化了快速数据检索和高数据吞吐率。

数据模型

BanyanDB 是一个多模型数据库,旨在支持包括时间序列和键值数据在内的多种数据类型。这种灵活性对于需要多样化数据处理能力的现代 APM 系统至关重要。

BanyanDB 模型

BanyanDB 模型

时间序列数据:

BanyanDB 管理时间序列数据,即按时间顺序索引的数据点,通常在等间隔的时间点记录。这使其理想用于离散时间数据的序列。在 BanyanDB 中,你可以通过两种结构存储时间序列数据:

  • Stream:这种类型的数据适合记录,如日志、追踪和事件。Stream(流)有助于管理连续生成并顺序记录的数据。
  • Measure:专为摄取度量和概况而设计。Measure(度量)对于时间间隔的统计表示很有用。

键值数据:

BanyanDB 中的键值模型是属性模型的一个子集。每个属性由一个唯一的键标识,格式为<group>/<name>/<id>,作为检索数据的主键。这个键一旦设置就是不可改变,确保数据的一致性和完整性。

属性由几个键值对组成,称为 Tag。你可以根据 Tag 的键动态地添加、更新或删除 Tag,提供灵活性在管理和存储数据方面。例如,SkyWalking UI 模板利用这个模型有效地存储配置数据。

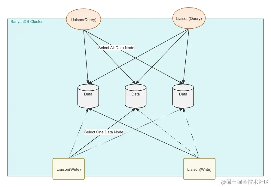
BanyanDB 的集群化

BanyanDB 的架构不仅确保了高效的数据管理和高可用性,还强调了其集群环境中的可扩展性。系统包括三种不同的节点类型,每种类型都能独立扩展以满足不同的工作负载需求。

数据节点(Data Node)

数据节点是存储和管理所有原始时间序列数据、元数据和索引数据的核心。这些节点采用无共享架构运行,彼此之间不直接通信也不共享任何数据,增强了集群的可用性并简化了维护和扩展。这种设计优先考虑可用性,即使某些节点暂时不可用,系统仍能保持数据摄取和查询操作。

元数据节点(Meta Node)

元数据节点使用 etcd 实现,管理整个集群的元数据并确保系统的一致性。它们维护节点状态和数据库架构的全局视图,促进集群内的协调操作。

联络节点(Liaison Node)

联络节点作为通信桥梁,将查询和数据路由到适当的数据节点。它们处理安全功能,如认证和 TTL 执行,并管理分布式查询执行以优化性能。它们在维护服务可用性中发挥关键作用;只要至少有一个数据节点在运行,联络节点就可以继续服务查询。在某些数据节点不可用的情况下,联络节点会将流量重定向到剩余的健康节点,这可能导致这些节点的资源使用增加。

BanyanDB 集群

BanyanDB 集群

通信

  • 元数据节点 在集群中同步元数据。
  • 数据节点 与元数据节点互动,更新和获取元数据。
  • 联络节点 将数据路由到数据节点并协调查询过程,利用元数据节点的元数据进行有效的分发和执行。

可扩展性和容错性

BanyanDB 集群中的每种节点类型都可以根据部署的具体需要独立扩展:

  • 扩展数据节点 增加数据处理能力并在更重的负载下改善性能。
  • 扩展元数据节点 增强集群元数据操作的管理能力和弹性。这些节点的数量应该是奇数。
  • 扩展联络节点 改善查询处理和数据路由能力的吞吐量。

这种灵活性使 BanyanDB 能够适应需求变化,而不会损害性能或可用性。如果某些组件暂时不可用,系统设计为继续运营,优先保证可用性而非严格一致性。然而,在这种事件中,如果活动节点没有足够的资源来处理当前的工作负载,用户可能会经历数据摄取和查询处理的延迟或失败。

在 Kubernetes 上安装

要在 Kubernetes 上安装 BanyanDB,你可以使用我们的 Helm chart,这简化了部署过程。你可以在我们的官方文档中找到详细的安装指南。

这个逐步指南假设你对 Kubernetes 和 Helm 有基本的了解,Helm 是 Kubernetes 的包管理器。如果你不熟悉 Helm,你可能需要在继续之前先熟悉 Helm 的基础知识。

先决条件

在我们开始之前,请确保你有以下内容:

  1. Kubernetes 集群:你可以使用 Minikube 进行本地设置,或使用支持 Kubernetes 的任何云提供商,如 AWS、GCP 或 Azure。
  2. Helm 3:确保 Helm 3 已安装并配置在你的机器上。你可以从 Helm 的官方网站 下载。

第 1 步:配置 Helm 以使用 OCI

由于 BanyanDB Helm chart 托管为 Docker Hub 中的 OCI chart,你需要确保你的 Helm 配置为处理 OCI 工件。

helm registry login registry-1.docker.io

你将被提示输入你的 Docker Hub 用户名和密码。此步骤是从 Docker Hub 拉取 Helm chart 所必需的。

第 2 步:设置环境变量

接下来,设置 SkyWalking 发行版本、名称和命名空间的环境变量。这些变量将用于后续命令。

export SKYWALKING_RELEASE_VERSION=4.6.0
export SKYWALKING_RELEASE_NAME=skywalking
export SKYWALKING_RELEASE_NAMESPACE=default

第 3 步:使用 Helm 安装 BanyanDB+SkyWalking

helm install "${SKYWALKING_RELEASE_NAME}" \
  oci://registry-1.docker.io/apache/skywalking-helm \
  --version "${SKYWALKING_RELEASE_VERSION}" \
  -n "${SKYWALKING_RELEASE_NAMESPACE}" \
  --set oap.image.tag=10.0.1 \
  --set oap.storageType=banyandb \
  --set ui.image.tag=10.0.1 \
  --set elasticsearch.enabled=false \
  --set banyandb.enabled=true \
  --set banyandb.image.tag=0.6.1 \
  --set banyandb.standalone.enabled=false \
  --set banyandb.cluster.enabled=true \
  --set banyandb.etcd.enabled=true

此命令将部署 SkyWalking OAP 集群和 BanyanDB 集群到你的 Kubernetes 环境。

第 4 步:验证安装

检查 pod 的状态以确保它们正常运行:

kubectl get pods -l release=skywalking

如果一切配置正确,你应该看到以下 pod 处于RunningCompleted状态。

BanyanDB 集群中的 Pods

BanyanDB 集群中的 Pod

第 5 步:访问 SkyWalking UI

要访问 SkyWalking UI,你可以检查服务:

kubectl get svc

你应该选择服务skywalkin-skywalking-helm-ui来访问 UI。

性能测试

我们针对 Elasticsearch 8.13.2 对 BanyanDB v0.6.1 进行了基准测试,SkyWalking 推荐的数据库。新的 BanyanDB 在几个关键领域表现优于 Elasticsearch,特别是在内存使用和磁盘空间方面。

数据生成工具

对于此测试,我们使用了一个自定义的数据生成工具,设计用来创建模拟典型实际场景的追踪和度量数据。

服务、实例和端点

  • Total Services:20
  • Groups of Services:每 3 个生成器实例运行两组,贡献总服务数。
  • Instances per Service:每个服务有 20 个实例,所有服务共有 400 个实例。
  • Endpoints per Service:每个服务实例托管 100 个端点。
  • Total Endpoints:20 个服务的总端点数为 2000。

Trace 和 Segment 生成

  • Trace Gerneration Rate:每组服务每秒生成 1000 条 trace,有效模拟大规模微服务环境中的高负载场景。
  • Spans per Trace:每条追踪包含五个 segement,详细描述了各种服务和实例之间的模拟交互。
  • Total Writes per Second:2 group * 3 data-generator * 1000 trace * 5 segment = 30k segment。

我们设计的额外查询类型代表了生产环境中监控微服务架构的 SkyWalking 执行的典型读取操作。每种查询类型针对服务数据的不同方面:

1. Service Dashboard Queries

  • 目的:在过去 30 分钟内获取 5 项服务级别的度量。
  • 频率:每秒 1 次查询

2. Top-N List Queries

  • 目的:在过去 30 分钟内检索 2 个特定服务的前 5 项度量。
  • 频率:每秒 1 次查询。

3. Segment List Queries

  • 目的:在过去 30 分钟内获取按降序排列的服务段列表。
  • 频率:每秒 1 次查询。

4. Trace Detail Queries

  • 目的:从段列表检索所有追踪细节。
  • 频率:每秒 2 次查询。

设置

下表详细列出了集群内每个组件的规格,允许轻松比较分配给每个系统的硬件资源。这提供了对 Elasticsearch 8.13.2 和我们性能测试中使用的 BanyanDB v0.6.1 部署配置的清晰而结构化的比较。

性能测试设置

性能测试设置

集群配置表

组件系统数量CPU 核心内存 (GB)存储 (GB)角色描述
主节点Elasticsearch326N/A集群协调和管理
数据节点Elasticsearch34850 (高级 RWO)数据存储、索引和查询处理
ETCD 节点BanyanDB324N/A元数据和集群状态存储
数据节点BanyanDB38450 (高级 RWO)数据存储和处理
联络节点BanyanDB244N/A协调客户端应用和数据节点间的联系

结果

在此我们整理了 Elasticsearch 8.13.2 和 BanyanDB v0.6.1 的性能测试结果,重点比较资源使用情况。结果分为两个表格以便更清晰地展示——一个详细介绍 CPU 和内存使用情况,另一个关注磁盘相关指标。

CPU 和内存使用情况

CPU 内存

系统平均 CPU 使用率 (核心)平均内存使用量 (MB)
Elasticsearch 数据3.24147
BanyanDB 数据3.6738
BanyanDB 联络1.962

观察:

  • CPU 使用率:BanyanDB 数据节点的 CPU 使用率略高,因为它们在压缩和解压数据文件时操作较多。然而,BanyanDB 联络节点的 CPU 使用明显较少。
  • 内存使用率:BanyanDB 显示出显著较低的内存使用率,数据和联络节点的内存使用量几乎比 Elasticsearch 数据节点少 5 倍,凸显其在内存利用效率方面的优势。

磁盘使用、IOPS 和吞吐量

磁盘使用

磁盘使用

磁盘 IOPS 磁盘吞吐量

磁盘 IOPS & 吞吐量

系统平均磁盘使用量 (GB)IOPS (千)磁盘吞吐量 (GB/s)
Elasticsearch 数据29.6115.512.8
BanyanDB 数据21.621.43.3

观察:

  • 磁盘空间使用:BanyanDB 比 Elasticsearch 使用约 30% 较少的磁盘空间,这可能导致较低的存储成本。
  • IOPS 和吞吐量:BanyanDB 的 IOPS 和磁盘吞吐量显著较低,表明对磁盘资源的压力较小。这对于降低运营成本和延长物理存储设备的使用寿命可能是有益的。

结论

BanyanDB v0.6 的发布标志着数据库技术的重大进步,其新的基于列的文件系统在性能和效率上,尤其是在内存使用和磁盘空间方面与 Elasticsearch 相比显示出显著的改进。BanyanDB 能够处理各种数据类型,具有可扩展的架构以及在数据检索和摄取方面的高性能,使其成为复杂数据环境的强大解决方案。灵活的集群系统的引入允许独立扩展节点类型,确保在不影响性能或可用性的情况下适应变化的需求。总体而言,BanyanDB v0.6 将自己定位为现代应用性能管理 (APM) 系统的一个经济高效且可靠的选择。