Java 集合笔记

32 阅读8分钟

image.png

collection

如何边遍历边移除 Collection 中的元素?

cloud.tencent.com/developer/a…

List

ArrayList 与 LinkedList

ArrayList 能实现 LinkedList 的大部分功能,能用前者绝不用后者。

ArrayList 的扩容机制了解吗?

private Object[] grow(int minCapacity) {
    int oldCapacity = elementData.length;
    if (oldCapacity > 0 || elementData != DEFAULTCAPACITY_EMPTY_ELEMENTDATA) {
        int newCapacity = ArraysSupport.newLength(oldCapacity,
                minCapacity - oldCapacity, /* minimum growth */
                oldCapacity >> 1           /* preferred growth */);
        return elementData = Arrays.copyOf(elementData, newCapacity);
    } else {
        return elementData = new Object[Math.max(DEFAULT_CAPACITY, minCapacity)];
    }
}

ArraysSupport中的newLength方法

public static int newLength(int oldLength, int minGrowth, int prefGrowth) {
    // assert oldLength >= 0
    // assert minGrowth > 0

    int newLength = Math.max(minGrowth, prefGrowth) + oldLength;
    if (newLength - MAX_ARRAY_LENGTH <= 0) {
        return newLength;
    }
    return hugeLength(oldLength, minGrowth);
}

ArraysSupport中的hugeLength方法

private static int hugeLength(int oldLength, int minGrowth) {
    int minLength = oldLength + minGrowth;
    if (minLength < 0) { // overflow
        throw new OutOfMemoryError("Required array length too large");
    }
    if (minLength <= MAX_ARRAY_LENGTH) {
        return MAX_ARRAY_LENGTH;
    }
    return Integer.MAX_VALUE;
}

为什么 MAX_ARRAY_LENGTH = Integer.MAX_VALUE - 8 ? cloud.tencent.com/developer/a…

Vector 为什么被淘汰了?

Vector 是JDK1.0中给出的类,不推荐使用的原因如下:

  • Vector 是线程安全的,每个可能出现线程安全的方法上加了 synchronized 关键字,所以效率低。
  • JDK1.5 引入的 CopyOnWriteArrayList 更好用。
  • vector 空间满了之后,扩容是一倍,而 ArrayList 仅仅是一半。

Set

HashSet 与 LinkedHashSet 与 TreeSet

底层实现:HashSet 基于 HashMap;LinkedHashSet 基于 LinkedHashMap 其节点比 HashMap 多一个Entry<K,V> before, after;成员:

static class Entry<K,V> extends HashMap.Node<K,V> {
    Entry<K,V> before, after;
    Entry(int hash, K key, V value, Node<K,V> next) {
        super(hash, key, value, next);
    }
}

HashSet 如何保证不重复?

cloud.tencent.com/developer/a…

Map

HashMap 和 Hashtable 的区别,Hashtable 为什么被淘汰?

  • 对外提供的接口:Hashtable 继承自 Dictionary,HashMap 继承自 AbstractMap,但是 Hashtable 只多了 elements() 和 contains() 方法,一个来自抽象类 Dictionary,一个和 contains(value) 没有区别。
public boolean containsValue(Object value) { return contains(value); }
  • 对null的处理:Hashtable 不允许 Key 或者 Value 为 null;HashMap 遇到 Key 为 null 时会将该 Entry 放到table[0]。由于 HashMap 允许 Value 为 null,get()方法返回 null 时可能是 table 中没有该 Key,也可能是 Key 对应的 value 是 null 。因此判断 Key 是否存在应该使用containsKey()
  • 实现:底层数据结构相同都是数组+链表,数组存放 HashCode 对应的 Entry,映射到相同位置的 Entry 用链表的形式连接起来
transient Node<K,V>[] table;

static class Node<K,V> implements Map.Entry<K,V> {
    final int hash;
    final K key;
    V value;
    Node<K,V> next;

    Node(int hash, K key, V value, Node<K,V> next) {
        this.hash = hash;
        this.key = key;
        this.value = value;
        this.next = next;
    }

    public final K getKey()        { return key; }
    public final V getValue()      { return value; }
    public final String toString() { return key + "=" + value; }

    public final int hashCode() {
        return Objects.hashCode(key) ^ Objects.hashCode(value);
    }

    public final V setValue(V newValue) {
        V oldValue = value;
        value = newValue;
        return oldValue;
    }

    public final boolean equals(Object o) {
        if (o == this)
            return true;
        if (o instanceof Map.Entry) {
            Map.Entry<?,?> e = (Map.Entry<?,?>)o;
            if (Objects.equals(key, e.getKey()) &&
                Objects.equals(value, e.getValue()))
                return true;
        }
        return false;
    }
}
  • 扩容机制:Hashtable 默认的初始大小为 11,之后每次扩充,容量变为原来的 2n+1;HashMap 默认的初始化大小为 16 ,之后每次扩充,容量变为原来的 2 倍。创建时如果给定了容量初始值,那么 Hashtable 会直接使用你给定的大小,而 HashMap 会将其扩充为 2 的幂次方大小。
  • 线程安全:Hashtable 是线程安全的
  • Hashtable 效率太低,有更好的替代品ConcurrentHashMap;其父类 Dictionary 也已经被抛弃。

HashMap 和 TreeMap 的区别

TreeMap 实现了 NavigableMap 接口,它继承了 SortedMap 接口,默认按照 Key 值升序排列元素

JDK1.7之前的 HashMap 多线程扩容为什么会造成死循环?

blog.csdn.net/weixin_4663…

HashMap 源码

成员变量

/**
 * 默认初始容量 - MUST be a power of two(必须为2的幂).
 */
static final int DEFAULT_INITIAL_CAPACITY = 1 << 4; // aka 16

/**
 * The maximum capacity, used if a higher value is implicitly specified
 * by either of the constructors with arguments.
 * MUST be a power of two <= 1<<30.
 */
static final int MAXIMUM_CAPACITY = 1 << 30;

/**
 * The load factor used when none specified in constructor.
 */
static final float DEFAULT_LOAD_FACTOR = 0.75f;

/**
 * The bin count threshold for using a tree rather than list for a
 * bin.  Bins are converted to trees when adding an element to a
 * bin with at least this many nodes. The value must be greater
 * than 2 and should be at least 8 to mesh with assumptions in
 * tree removal about conversion back to plain bins upon
 * shrinkage.
 */
static final int TREEIFY_THRESHOLD = 8;

/**
 * The bin count threshold for untreeifying a (split) bin during a
 * resize operation. Should be less than TREEIFY_THRESHOLD, and at
 * most 6 to mesh with shrinkage detection under removal.
 */
static final int UNTREEIFY_THRESHOLD = 6;

/**
 * The smallest table capacity for which bins may be treeified.
 * (Otherwise the table is resized if too many nodes in a bin.)
 * Should be at least 4 * TREEIFY_THRESHOLD to avoid conflicts
 * between resizing and treeification thresholds.
 */
static final int MIN_TREEIFY_CAPACITY = 64;

/* ---------------- Fields -------------- */

/**
 * The table, initialized on first use, and resized as
 * necessary. When allocated, length is always a power of two.
 * (We also tolerate length zero in some operations to allow
 * bootstrapping mechanics that are currently not needed.)
 */
transient Node<K,V>[] table;

/**
 * Holds cached entrySet(). Note that AbstractMap fields are used
 * for keySet() and values().
 */
transient Set<Map.Entry<K,V>> entrySet;

/**
 * The number of key-value mappings contained in this map.
 */
transient int size;

/**
 * The number of times this HashMap has been structurally modified
 * Structural modifications are those that change the number of mappings in
 * the HashMap or otherwise modify its internal structure (e.g.,
 * rehash).  This field is used to make iterators on Collection-views of
 * the HashMap fail-fast.  (See ConcurrentModificationException).
 */
transient int modCount;

/**
 * The next size value at which to resize (capacity * load factor).
 *
 * @serial
 */
// (The javadoc description is true upon serialization.
// Additionally, if the table array has not been allocated, this
// field holds the initial array capacity, or zero signifying
// DEFAULT_INITIAL_CAPACITY.)
int threshold;

/**
 * The load factor for the hash table.
 *
 * @serial
 */
final float loadFactor;
LoadFactor 负载因子

控制数组存放数据密度,1 表示数组装满哈希值才扩容,越接近 0 数据存放越稀疏,相应的链表长度也会变短。如何平衡数组利用率和链表查找效率是个问题,官方给出的答案是 0.75。

threshold 数组扩容界

threshold = capacity * loadFactor,当 size > threshold 时,扩容数组。

扩容机制

判断当前数组是初始化还是扩容,初始化就根据情况设置数组长度并创建数组;如果是扩容,需要双倍扩容并转移上面的元素

juejin.cn/post/718245…

补:JDK 1.8 Hash算法

    static final int hash(Object key) {
      int h;
      // key.hashCode():返回散列值也就是hashcode
      // ^:按位异或
      // >>>:无符号右移,忽略符号位,空位都以0补齐
      return (key == null) ? 0 : (h = key.hashCode()) ^ (h >>> 16);
  }

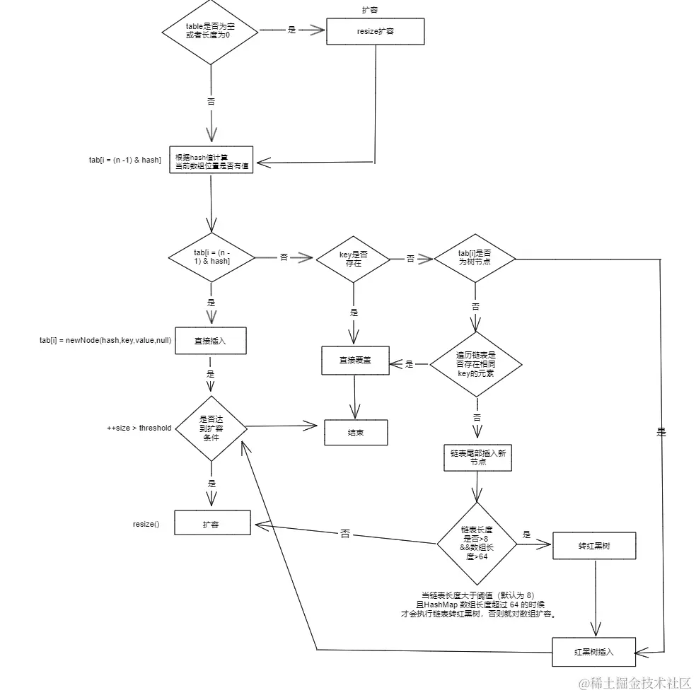
put 方法

image.png

/**
 * Associates the specified value with the specified key in this map.
 * If the map previously contained a mapping for the key, the old
 * value is replaced.
 *
 * @param key key with which the specified value is to be associated
 * @param value value to be associated with the specified key
 * @return the previous value associated with {@code key}, or
 *         {@code null} if there was no mapping for {@code key}.
 *         (A {@code null} return can also indicate that the map
 *         previously associated {@code null} with {@code key}.)
 */
public V put(K key, V value) {
    return putVal(hash(key), key, value, false, true);
}

/**
 * Implements Map.put and related methods.
 *
 * @param hash hash for key
 * @param key the key
 * @param value the value to put
 * @param onlyIfAbsent if true, don't change existing value
 * @param evict if false, the table is in creation mode.
 * @return previous value, or null if none
 */
final V putVal(int hash, K key, V value, boolean onlyIfAbsent, boolean evict) {
    Node<K,V>[] tab; Node<K,V> p; int n, i;
    if ((tab = table) == null || (n = tab.length) == 0) // 如果table不存在,先初始化
        n = (tab = resize()).length;
    if ((p = tab[i = (n - 1) & hash]) == null) // p 是 key 对应的节点
        tab[i] = newNode(hash, key, value, null);
    else {
        Node<K,V> e; K k; // 临时变量 e 存放 key 对应的节点
        if (p.hash == hash &&
            ((k = p.key) == key || (key != null && key.equals(k))))
            e = p;
        else if (p instanceof TreeNode)
            e = ((TreeNode<K,V>)p).putTreeVal(this, tab, hash, key, value);
        else {
            for (int binCount = 0; ; ++binCount) {
                if ((e = p.next) == null) { // key 不存在,链表尾部加入新节点,e 指向新节点
                    p.next = newNode(hash, key, value, null);
                    if (binCount >= TREEIFY_THRESHOLD - 1) // -1 for 1st
                        treeifyBin(tab, hash);
                    break;
                }
                if (e.hash == hash && 
                   ((k = e.key) == key || (key != null && key.equals(k))))
                    break; // key 存在,e 指向它对应的节点
                p = e; // 链表前进
            }
        }
        if (e != null) { // existing mapping for key
            V oldValue = e.value; // 旧值存一下
            if (!onlyIfAbsent || oldValue == null) // 如果不是复合操作 onlyIfAbsent 
                // 或者 该 key 对应的节点 value 是 null
                e.value = value; // 参数 value 覆盖原来的 value
            afterNodeAccess(e);
            return oldValue;
        }
    }
    ++modCount;
    if (++size > threshold) // 达到扩容条件
        resize();
    afterNodeInsertion(evict);
    return null;
}

若插入链表,插入完成以后要判断长度是否超出 TREEIFY_THRESHOLD, 若超出要转化为红黑树。

final void treeifyBin(Node<K,V>[] tab, int hash) {
    int n, index; Node<K,V> e;
    if (tab == null || (n = tab.length) < MIN_TREEIFY_CAPACITY)
        resize();
    else if ((e = tab[index = (n - 1) & hash]) != null) {
        TreeNode<K,V> hd = null, tl = null;
        do {
            TreeNode<K,V> p = replacementTreeNode(e, null);
            if (tl == null)
                hd = p;
            else {
                p.prev = tl;
                tl.next = p;
            }
            tl = p;
        } while ((e = e.next) != null);
        if ((tab[index] = hd) != null)
            hd.treeify(tab);
    }
}

HashMap 容量为什么维持在2的幂?

对于 % 运算 a % b,如果 b 是 2 的 n 次方,有如下替换公式 a % b = a & (b-1) 即 a % 2^n = a & (2^n-1)

blog.csdn.net/lonyw/artic…

  1. 位运算比求余运算快,计算哈希值的效率更高
  2. 哈希值的范围是 -2147483648 到 2147483648,数组空间有限需要先把哈希值对数组总长取模,得到的余数才是存放的位置
...
if ((p = tab[i = (n - 1) & hash]) == null)
    tab[i] = newNode(hash, key, value, null);
    ...

ConcurrentHashMap 如何实现线程安全?

JDK 1.8 前 ConcurrentHashMap 的结构为 segment 数组 + HashEntry 数组 + 链表的结构,一个 segment 对应一个 HashEntry 数组,相当于把 HashMap 划分成很多个小 HashMap 用 segment 数组做目录。

Segment 继承了 ReentrantLock,所以 Segment 是一种可重入锁,扮演锁的角色。

image.png

JDK 1.8 后 不再使用 segment 而是使用 Node 数组 + 链表/红黑树的结构,synchronized 只锁定当前链表或红黑二叉树的首节点,粒度更细。

ConcurrentHashMap 的 key 和 value 为什么不能为 null,像HashMap那样?

The main reason that nulls aren't allowed in ConcurrentMaps (ConcurrentHashMaps, ConcurrentSkipListMaps) is that ambiguities that may be just barely tolerable in non-concurrent maps can't be accommodated. The main one is that if map.get(key) returns null, you can't detect whether the key explicitly maps to null vs the key isn't mapped. In a non-concurrent map, you can check this via map.contains(key), but in a concurrent one, the map might have changed between calls.

HashMap 中使用 containsKey(key1) 方法来判断是否有 Key == null 的 Node,如果是则返回 table[0] 的 Node 但是在多线程场景下使用,存在二义性问题:

  • 其他线程删除了 Node 导致 Key 不存在
  • Key 本身就是 null 这两种情况 Key 都是 null 但是无法区分

ConcurrentHashMap 能保证复合操作的原子性吗?

不能。复合操作是一系列基本操作(如putgetremovecontainsKey等)的组合,可能会被其他线程抢先,导致结果不符合预期。

ConcurrentHashMap 提供了一些具有原子性的复合操作,如 putIfAbsentcomputecomputeIfAbsent 、computeIfPresentmerge等,使用这些方法来代替。