基于微信小程序+Springboot线上租房平台设计和实现【三端实现小程序+WEB响应式用户前端+后端管理】

94 阅读6分钟

\n文末获取源码联系

感兴趣的可以先收藏起来,大家在毕设选题,项目以及论文编写等相关问题都可以给我加好友咨询

一、 前言介绍:

近年来,我国的社会经济迅猛发展,社会对于房屋租赁的需求也在不断增多。在房屋租赁企业中面对繁琐而又庞大的信息量,为了企业和人们可以更好的了解和最快知道最新的房源信息。本系统基于以上需求,设计一个在线租房平台小程序,租房用户可以在小程序中搜索符合自己需求的房源。同时帮助出租户发布房屋出租信息。系统管理员在后台批量管理各种信息,可大量的节省工作时间,提高工作的效率。

对于本线上租房平台小程序的设计来说,它主要是采用后台采用java语言、springboot框架,它是应用mysql数据库、微信小程序等技术动态编程以及数据库进行努力学习和大量实践,并运用到了微信小程序的建设中在整个系统的设计当中,具体根据网上线上租房平台小程序的现状来进行开发的,具体根据用户需求实现线上租房平台小程序网络化的管理,各类信息有序地进行存储,进入线上租房平台小程序页面之后,方可开始操作主控界面,本系统主要讲述了线上租房平台小程序开发背景,该系统它主要是对需求分析和功能需求做了介绍,并且对系统做了详细的测试和总结。具体从业务流程、数据库设计和系统结构等多方面的问题。望能利用先进的计算机技术和网络技术来改变目前的线上租房平台小程序管理状况,提高管理效率。

二 、功能设计:

系统功能包括管理员服务端:首页、轮播图管理、公告信息管理、系统用户(管理员、租客用户、房主用户)资源管理(新闻列表、新闻分类列表)模块管理(房源信息、房源咨询、租赁申请、入住信息、房租信息、反馈信息、通知信息、房屋类型)个人管理;

用户客户端:首页、公告信息、新闻资讯、房源信息等功能。

三、功能实现:

3.1 小程序端:

用户登录或注册在登陆页面填写账号、密码、邮箱、手机昵称、姓名等信息

点击进入系统小程序首页可以看见相关的信息,房屋信息以及公告信息等,点击可以查看详情

房源信息详情页面可查看房屋名称、房屋类型、房屋编号、押金、租金、厅室、房屋详情、房主姓名等详细信息,可进行在线咨询、租赁申请、点赞、收藏、评论等操作。

3.2 web网页端:

用户注册在登陆页面填写账号、密码、邮箱、手机昵称、姓名等信息

用户对查看首页详情页面

3.3 后台管理端:

管理员输入个人的账号、密码登录系统,这时候系统的数据库就会在进行查找相关的信息,如果我们输入的账号、密码不正确,数据库就会提示出错误的信息提示,同时会提示管理员重新输入自己的账号、密码,直到账号密码输入成功后,会提示登录成功的信息。管理员登录效果图如图5.1所示:

管理员可以查看后台服务端后台首页、轮播图管理、公告信息管理、系统用户(管理员、租客用户、房主用户)资源管理(新闻列表、新闻分类列表)模块管理(房源信息、房源咨询、租赁申请、入住信息、房租信息、反馈信息、通知信息、房屋类型)个人管理等操作。管理员服务端效果图如图5.2所示。

管理员对公告信息管理编辑提交、确认、发布、审核等操作

四、库表设计:

4.1 数据设计原则

每个数据库的应用它们都是和区分开的,当运行到一定的程序当中,它就会与自己相关的协议与客户端进行通讯。那么这个系统就会对使这些数据进行连接。当我们选择哪个桥段的时候,接下来就会简单的叙述这个数据库是如何来创建的。当点击完成按钮的时候就会自动在对话框内弹出数据源的名称,在进行点击下一步即可,直接在输入相对应的身份验证和登录密码。

线上租房平台小程序的数据流程:

图4-4 系统数据流程图

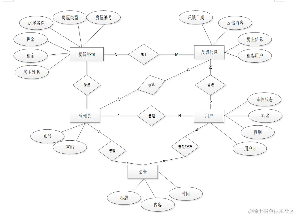
4.2 实体E-R图设计

线上租房平台小程序实体E-R图,如图4.5所示。

图4.5实体E-R图

五、关键代码:

/**
     * 登录
     * @param data
     * @param httpServletRequest
     * @return
     */
    @PostMapping("login")
    public Map<String, Object> login(@RequestBody Map<String, String> data, HttpServletRequest httpServletRequest) {
        log.info("[执行登录接口]");

        String username = data.get("username");
        String email = data.get("email");
        String phone = data.get("phone");
        String password = data.get("password");

        List resultList = null;
        Map<String, String> map = new HashMap<>();
        if(username != null && "".equals(username) == false){
            map.put("username", username);
            resultList = service.select(map, new HashMap<>()).getResultList();
        }
        else if(email != null && "".equals(email) == false){
            map.put("email", email);
            resultList = service.select(map, new HashMap<>()).getResultList();
        }
        else if(phone != null && "".equals(phone) == false){
            map.put("phone", phone);
            resultList = service.select(map, new HashMap<>()).getResultList();
        }else{
            return error(30000, "账号或密码不能为空");
        }
        if (resultList == null || password == null) {
            return error(30000, "账号或密码不能为空");
        }
        //判断是否有这个用户
        if (resultList.size()<=0){
            return error(30000,"用户不存在");
        }

        User byUsername = (User) resultList.get(0);


Map<String, String> groupMap = new HashMap<>(); groupMap.put("name",byUsername.getUserGroup()); List groupList = userGroupService.select(groupMap, new HashMap<>()).getResultList(); if (groupList.size()<1){ return error(30000,"用户组不存在"); }

        UserGroup userGroup = (UserGroup) groupList.get(0);

        //查询用户审核状态
        if (!StringUtils.isEmpty(userGroup.getSourceTable())){
            String sql = "select examine_state from "+ userGroup.getSourceTable() +" WHERE user_id = " + byUsername.getUserId();
            String res = String.valueOf(service.runCountSql(sql).getSingleResult());
            if (res==null){
                return error(30000,"用户不存在");
            }
            if (!res.equals("已通过")){
                return error(30000,"该用户审核未通过");
            }
        }

        //查询用户状态
        if (byUsername.getState()!=1){
            return error(30000,"用户非可用状态,不能登录");
        }

        String md5password = service.encryption(password);
        if (byUsername.getPassword().equals(md5password)) {
            // 存储Token到数据库
            AccessToken accessToken = new AccessToken();
            accessToken.setToken(UUID.randomUUID().toString().replaceAll("-", ""));
            accessToken.setUser_id(byUsername.getUserId());
            tokenService.save(accessToken);

            // 返回用户信息
            JSONObject user = JSONObject.parseObject(JSONObject.toJSONString(byUsername));
            user.put("token", accessToken.getToken());
            JSONObject ret = new JSONObject();
            ret.put("obj",user);
            return success(ret);
        } else {
            return error(30000, "账号或密码不正确");
        }
}

六、论文参考:

七、其他案例:

大家点赞、收藏、关注、评论啦 、查看👇🏻👇🏻👇🏻获取联系方式👇🏻👇🏻👇🏻

链接点击直达:下载链接