从增强现实(AR),谈工业4.0的产品观

131 阅读14分钟

系统管理员

发表于2024年5月6日

本文来源于微信公众号“淘金的一屋天下”(ID:taojin-world),作者陶智,网络安全领域专家,笔名淘金。拥有十余年网络安全、云计算行业从业经验,长期从事面向大客户的企业级(B2B)业务、面向中小客户的云计算SaaS业务,在产品管理、市场营销、企业运营等方面实战经验丰富。

在电视里曾看过一部讲中国制造的纪录片,片中制造高铁列车的场景让我印象深刻。在高铁总装车间,每台列车有4万余个零部件需要安装和调试,大部分工作需要人工或半人工方式完成,工人的操作技能对于保证总装质量至关重要。当时,我就在想,这些工人需要怎么样培训才能达到高标准的工作要求呢,怎么能减轻这些工人的负担呢。

无独有偶,我参加一个增强现实的讲座,深圳市增强现实技术有限公司(原青橙视界数字科技有限公司)CEO苏波先生介绍AR技术在工业领域的实践经验,作为中国AR技术在工业领域应用的先行者,苏总精彩的分享让我眼前一亮,这不正能解决上面我思考的问题吗。

很多人也许听过近两年火热的“AR、VR”,但不一定了解它们具体能干什么。简单来说,增强现实(Augmented Reality,简称AR)技术能够将计算机生成的图像叠加到真实世界里,而虚拟现实(Virtual Reality,简称VR)技术则能让你沉浸于虚拟环境中。目前AR主要聚焦于企业级应用,如生产制造、维修、医疗、军事等;VR主要聚焦于消费级应用,比如娱乐、游戏等。

这么高大上的科技怎么与工业4.0相结合呢,笔者站在产品角度,拿AR在工业领域的应用为例,从应用场景、目标客户、产品模式维度做了一些思考。

一、应用场景

任何高科技是否受欢迎,不是看它有多酷,而是看它能给客户带来多少价值。

工业本身是个巨大的行业,而且这个行业其实还属于传统行业。中国依靠低廉的劳动成本去实现产业大规模转移的时代已经一去不复返,劳动成本上升已成为现实。要想产业升级,工业4.0的自动化和信息化是必然趋势。

很多人认为工业4.0就是机器人工厂,但笔者认为提高效率、整合供应链是工业4.0的主要目标,而人是工业4.0中必不可少的组成部分。AR技术能帮助人们解决工作中存在的痛点问题,提高效率,降低成本,将成为工业产业升级的关键技术之一。其实很多应用场景已经在科幻电影中都有表现,但现实中AR技术还有待提高与完善,有一些技术难点需要克服,目前来看,这个过程在加速。

目前AR技术侧重于精密仪器制造和维修、辅助教学与培训、医疗研究与解剖训练、军事侦察及作战指挥、抢险救灾等领域,举几个应用场景让大家容易理解

1、工业装配

在船舶、飞机、火车、汽车、机床等大型设备生产现场,有大量具有较高专业技能的工人,他们操作繁杂,步骤多,容易出现遗漏或重复,造成安全隐患,对工人的要求也比较高。

如果工人佩戴AR眼镜,根据全息画面的指导,进行标准化的操作,可看到接下来的工作步骤,看到面前设备或物品的信息,看到工作行动路线。不仅避免出错,还提高效率,也能缩短工人培训周期。

如果工人遇到问题,佩戴AR眼镜,与专家远程连线,专家就能以工人的第一视角观察情况,进而了解问题所在,指导工人如何处理。不仅问题可即时处理,而且不用专家到现场,节省一大笔路费。

2、工业维修

工业设备种类越来越多、数量越来越大、现场环境越来越复杂,维修、维护已经成为日益严峻的难题。维修人员要识别不同品牌/型号/部件,诊断故障,使用合适的工具,更换相应的部件,采取针对性的维修方法,要靠大量经验积累,效率低,出错率高,对维修人员的要求也比较高。

如果维修人员佩戴AR眼镜,扫描机器后就可以得知设备的产品型号、维修记录等,可以直接下载设备的维修手册,显示解决设备故障的具体操作步骤,甚至细到如何拆卸零部件,这样可以大大减少维修人员培训费用和培训周期。

通过AR技术,可以进行远程协作及工作指导,让后台专家看到前台维修人员的第一视角画面,实时提供高效率的工作指示与指导,降低人为错误、因为现场人员经验不足而产生的效率低下、等待专家的时间耗费等情况,同时提高工作安全性。

3、实操培训

在工业领域,有大量的工人需要操作类培训,传统的培训方式效果有限,企业花费高昂的培训费用,但培训一直存在学习者无法做到即学即用、耗费教导人员的时间精力等痛点。

如果工人佩戴AR眼镜,由系统指导所有的标准步骤,使学习场景与工作场景无限接近直至重叠,并且解放双手,直接解决“学时不能用,用时不能学”的问题,极大提高培训的用户体验。

4、急救辅助

在医疗急救中,有许多疾病常常需要争分夺秒。如果急救车上的急救人员佩戴AR眼镜,直播急救场景给到医院后端的医生,医院医生实时指导急救员急救,并让手术人员通过直播,提前准备手术方案,这样将可能让急救过程争取到宝贵的时间。

5、医疗教学

从医学院学生到医生的培养不仅需要大量的理论基础,同样需要实践积累,但是手术室内可容纳的观摩人数有限,并且太初级的学生进入手术室可能会影响手术操作,因此如果医生佩戴AR眼镜,对手术直播,能让学生了解手术第一现场,同时记录下内容也可以在术后进行操作分析。

另外手术直播方便多方会诊、合作手术。有些复杂手术需要多位专家会诊,无论专家身在何方,都能够了解手术进度和操作详情,并且与主刀医生即使沟通、指导操作。

6、水下救援

在水下,潜水员视角小,可视度低。如果佩戴AR眼镜能识别潜水员所看到的物体,能让潜水员知道自己的位置,能显示声纳图像,或者在接近0可见度的环境下,仍然能够看见周围的环境,那对潜水员会有不小的帮助。

7、抢险救灾

重大事故发生时,专业指挥对现场救援至关重要。但往往事发突然,专家无法在第一时间赶到现场,容易错过救援的黄金时间。事故现场环境陌生、复杂,无法第一时间了解现场情况,影响救援效率。

如果消防与抢险人员佩戴AR眼镜,可实时查看建筑内部构造图、周边电网平面布置图及其他影响救援工作信息,可与现场真实环境匹配,精准定位最佳救援路线,选择最优救援手段,寻找最近消防栓位置,方便队员间位置确认及交流,极大提高救援效率。

AR技术还可将复杂事故现场情况远程传输给指挥中心,救援专家可根据实际场景,布局现场工作,并对现场传回的图像进行跟踪,实时下达救援命令。

从上面的应用场景来看,AR技术拥有广泛的应用基础。其实已经有很多实际的应用案例,比如:

a、早在20世纪90年代初,美国波音公司就已经将AR技术应用于飞机制造中的电力线缆的连接和接线器的装配中。

b、2003年,德国成功研制出用于工业设备装配和维修的Starmate系统和Arvika系统,之后,欧洲航空防务与航天公司(EADS)利用Arvika系统,指导工人轻松地完成高密度布线工作。

c、2016年,微软与美国宇航局(NASA)合作代号为“Sidekick”的项目,宇航员斯科特·凯利(Scott Kelly)在国际空间站使用HoloLens增强现实设备进行空间站的使用和维修。

二、目标客户

我们已经看到AR技术的应用领域广泛,企业如何选择适合自己的方向呢?可以从行业、岗位、场景三个维度进行组合分析,对市场细分,最终聚焦目标客户,找准自己的方向。

1、行业

工业是一个庞大的领域, 根据《中国统计年鉴》,可以分为重工业和轻工业,其中:

a、重工业是为国民经济各部门提供物质技术基础的主要生产资料的工业。按其生产性质和产品用途,可以分为三大类:采掘(伐)工业、原材料工业、加工工业;

b、轻工业是主要提供生活消费品和制作手工工具的工业。按其所使用的原料不同,可分为两大类:以农产品为原料的轻工业、以非农产品为原料的轻工业。

另外,按照中国《国民经济行业分类》(GB/T4754-2011),工业涉及39个大类行业,可自行查询。

2、岗位

工业涉及的工种很多,拿船舶制造企业为例,有工人岗位(分为铆工、电焊工、涂漆工、吊车工、数控切割工、仓库管理工等),工人管理岗位(有质检员、工艺员、资料管理员、现场工程师等),公司管理岗位(有人力资源、财务成本、质量保证、生产管理等),技术岗位(有船体设计、轮机设计、电器设计、工装设计、船体研发、焊接试验等)。 

并不是所有岗位都适合使用AR技术,除管理类岗位之外,对工业领域的一线工种简单做个分类,可以分为三类:

其中有一类工作有共性的特点:操作规范化,操作繁琐且流程长,工作效率要求高,工作结果的安全性要求高。这类岗位刚需较明显,比较适合作为行业破冰的实验局。

3、场景

场景决定工作的内容,决定AR技术的价值,比如现场装配、设备维修、工作培训等,但船舶与飞机的现场组装场景差别非常大,工作流程与步骤完全不同,有必要分别列举分析。

综上所述,从上面三个维度,可以有很多组合,最终根据以下五个要素定义清楚每个细分市场。

a、独特性——从客户购买行为上和其他细分市场可以区分,也可是防止竞争对手进入细分市场的壁垒

b、可识别——可通过销售或推广影响到独特的用户群

c、重要的——为该市场增加成本可以获得足够高回报

d、可衡量——从销售量大小和销售增长率方面可衡量

e、持久性——足够持久,独特性的方案可以长期保持潜在的利润

三、产品模式

根据前面的应用场景、目标客户,企业需要明确自己的定位与产品模式。

1、首先,从需求角度,对AR技术在工业领域的产品需求做了一些简单梳理,并不全面准确,仅供参考。

如果要做详细的需求分析,可以使用产品差异化模型($APPEALS)分析需求,就不在这里详述。

2、其次,从产品角度,定义满足客户需求的产品能力或功能,为产品研发提供方向指引。

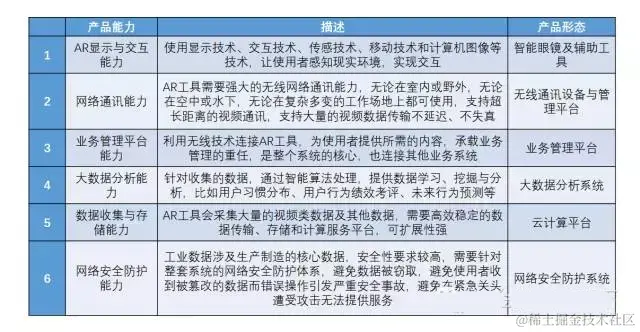
 简单列举AR产品在工业领域所需的能力:

3、再次,从产业链角度,每个企业要找准自己的定位,什么都想干,可能什么都干不好。企业定位不仅决定产品定位,也决定业务模式。

简单梳理AR产业链的角色,主要有AR硬件提供商、AR软件提供商、AR平台集成商、AR行业应用商、AR内容提供商等。产业链当中不同的公司扮演的角色以及产业链当中具备的价值是不一样的,这里面有个找准自己定位的机会。

从目前市场来看,很多公司集中在AR硬件和软件的研发与生产,利用Unity+vuforia等开发工具,快速进入市场。但在行业应用、内容生产方面,参与者相对较少。这跟工业产业懂AR技术的人比较少有关,但随着工业企业在生存压力下不得不考虑产业升级,主动参与到工业4.0建设中,必将改写AR产业链的格局。

四、总结

就像这两年的“互联网+”之争一样,是“互联网+产业”还是“产业+互联网”,哪个是主导。越来越多的证据表明,“产业+互联网”更容易成功,因为只有产业才最了解自己,产业的人利用互联网的技术与思维,会破茧重生,获得快速的成长。

当前的AR技术也是类似的情况,无论是德国的“工业4.0”,还是美国的“工业互联网”,从智能工厂到智能制造、智能供应链,利用AR等新技术助力产业升级,未来必然是工业产业为主导,高科技为辅。

综上所述,笔者有几个观点分享:

1、选择高价值的细分市场,垂直行业深耕细作;

2、发挥核心竞争力优势,让一线用户体验超预期;

3、建立行业与数据壁垒,自建或联合生产高质量的内容;

4、组建产业联盟,术业有专攻,联合把市场做大;

从工业产业来说,中国工业化发展历史不长,大部分还没有自动化和数字化,尚处在工业2.0阶段,部分达到3.0水平,产业本身的基础相对较薄弱。而从AR技术来说,无论是当前VR眼镜动辄数千美金的高成本,还是VR眼镜显示效果难以满足用户长时间佩戴的要求,但随着越来越多的虚拟设备供应商进入市场,这一局面正在逐渐改变。

前景很美好,现实很骨感,AR技术在工业领域要规模化应用,还有较长的一段路要走,关键在于在合适的时间,做正确的事情。

该文观点仅代表作者本人 文章转自:teamhelper.cn/news_18.htm…