vue-loader

108 阅读2分钟
  • Vue Loader 是一个 webpack 的 loader,它允许你以一种名为单文件组件 (SFCs)的格式撰写 Vue 组件

起步

安装

npm install vue --save
npm install  webpack webpack-cli style-loader css-loader html-webpack-plugin vue-loader  vue-template-compiler  webpack-dev-server --save-dev

webpack.config.js

webpack.config.js

const { VueLoaderPlugin } = require('vue-loader')
const HtmlWebpackPlugin = require('html-webpack-plugin')
const webpack = require('webpack')
module.exports = {
    mode: 'development',
    devtool: false,
    entry: './src/main.js',
    module: {
        rules: [
            {
                test: /\.vue$/,
                loader: 'vue-loader'
            }
        ]
    },
    plugins: [
        new VueLoaderPlugin(),
        new HtmlWebpackPlugin({
            template: './src/index.html'
        }),
        new webpack.DefinePlugin({
            __VUE_OPTIONS_API__: true,
            __VUE_PROD_DEVTOOLS__: true
        })
    ]
}

main.js

src\main.js

import { createApp } from 'vue'
import App from './App.vue'
createApp(App).mount('#app')

App.vue

src\App.vue

<script>
console.log('App');
</script>

index.html

src\index.html

<!DOCTYPE html>
<html lang="en">
<head>
    <meta charset="UTF-8">
    <meta http-equiv="X-UA-Compatible" content="IE=edge">
    <meta name="viewport" content="width=device-width, initial-scale=1.0">
    <title>vue-loader</title>
</head>
<body>
    <div id="app"></div>
</body>
</html>

loader实现

文件结构

  • vue-loader内部主要有三个部分
    • vue-loader\index.js 实现了一个普通Loader,负责把SFC的不同区块转化为import语句
    • vue-loader\pitcher.js实现pitch Loader,用于拼出完整的行内路径
    • vue-loader\plugin.js 负责动态修改webpack配置,注入新的loader到rules规则中

基础知识

LoaderContext

  • Loader Context 表示在 loader 内使用 this 可以访问的一些方法或属性
  • this.callback可以同步或者异步调用的并返回多个结果的函数

pitching-loader

  • pitching-loaderloader 总是 从右到左被调用。在实际(从右到左)执行 loader 之前,会先 从左到右 调用 loader 上的 pitch 方法
  • loader 可以通过 request 添加或者禁用内联前缀,这将影响到 pitch 和执行的顺序,请看Rule.enforce

Rule.enforce

resource

contextify

  • contextify返回一个新的请求字符串,尽可能避免使用绝对路径,将请求转换为可在内部使用requireimport在避免绝对路径时使用的字符串

@vue/compiler-sfc

  • compiler-sfc用于编译Vue单文件组件的低级实用程序
// main script
import script from '/project/foo.vue?vue&type=script'
// template compiled to render function
import { render } from '/project/foo.vue?vue&type=template&id=xxxxxx'
// css
import '/project/foo.vue?vue&type=style&index=0&id=xxxxxx'
// attach render function to script
script.render = render
// attach additional metadata
script.__file = 'example.vue'
script.__scopeId = 'hash'
export default script

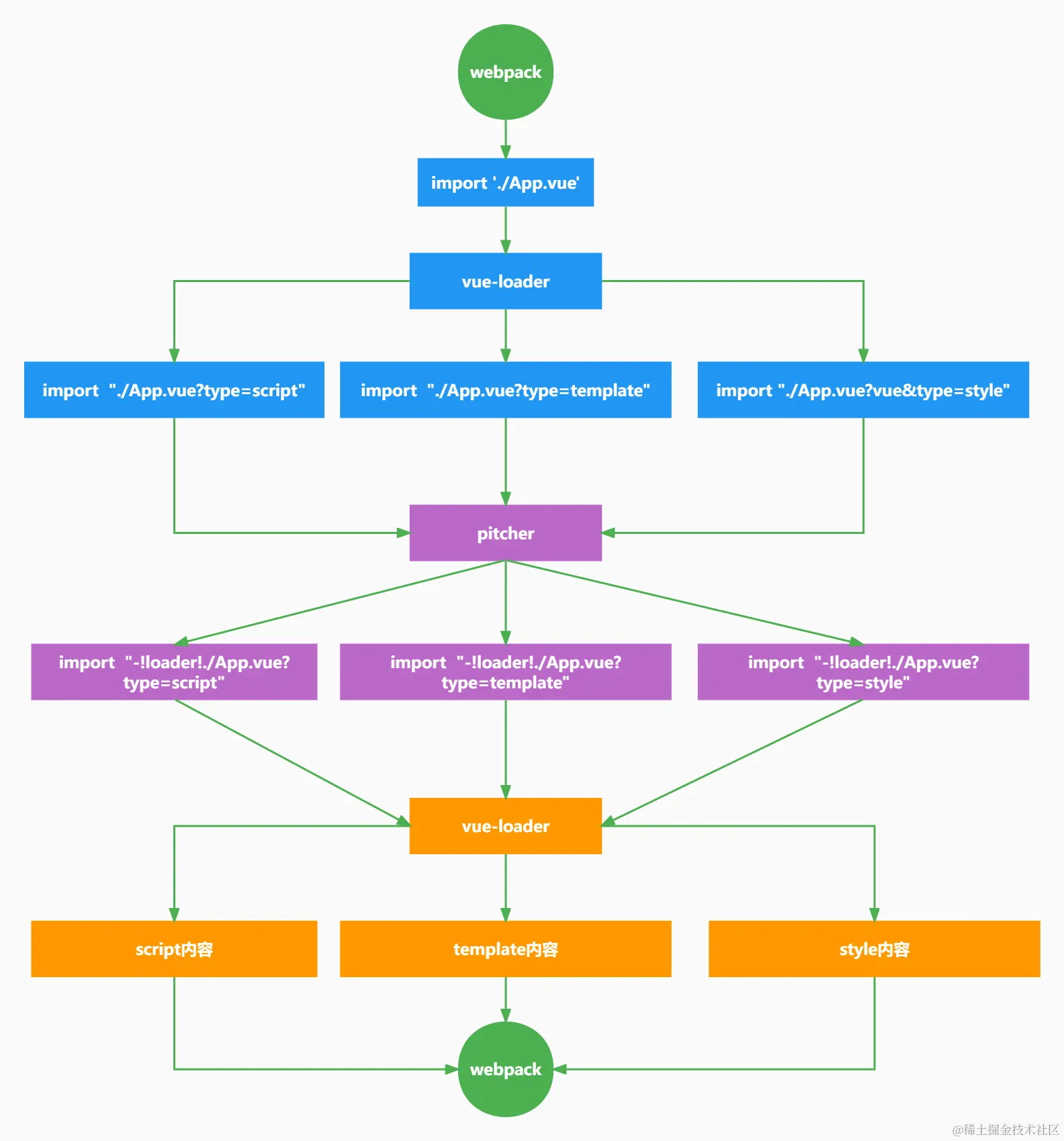
工作流程

img

原始内容

import App from './App.vue'

第1次转换

  • 1.进入vue-loader的normal处理转换代码为

    import script from "./App.vue?vue&type=script&id=4d69bc76&lang=js"
    import {render} from "./App.vue?vue&type=template&id=4d69bc76&scoped=true&lang=js"
    import "./App.vue?vue&type=style&index=0&id=4d69bc76&scoped=true&lang=css"
    script.__scopeId = "data-v-4d69bc76"
    script.render=render
    export default script
    

第2次转换

  • 2.进入pitcher,不同区块返回不同内容
//script区块
export { default } from "-!../vue-loader/index.js!./App.vue?vue&type=script&id=4d69bc76&lang=js"; export * from "-!../vue-loader/index.js!./App.vue?vue&type=script&id=4d69bc76&lang=js"
//template区块
export * from "-!../vue-loader/templateLoader.js!../vue-loader/index.js!./App.vue?vue&type=template&id=4d69bc76&scoped=true&lang=js"
//style区块
export * from "-!../node_modules/style-loader/dist/cjs.js!../node_modules/css-loader/dist/cjs.js!../vue-loader/stylePostLoader.js!../vue-loader/index.js!./App.vue?vue&type=style&index=0&id=4d69bc76&scoped=true&lang=css"

第3次转换

  • 第二次执行vue-loader,从SFC中提取对应的区块内容,交给后面的loader
  • script内容直接编译返回
  • template内容交给templateLoader
  • style内容交给stylePostLoader

vue-loader\index.js

if (incomingQuery.get('type')) {
  return select.selectBlock(descriptor, id, loaderContext, incomingQuery);
}

编译script

  • 第一次的时候只走vue-loader,返回临时文件import script from "./App.vue?vue&type=script&id=4d69bc76&lang=js"
  • 第一次加载临时文件的时候会走pitcher,pitcher会拼出行内loader和加载模块的完整路径

webpack.config.js

webpack.config.js

+const { VueLoaderPlugin } = require('./vue-loader')
const HtmlWebpackPlugin = require('html-webpack-plugin')
const webpack = require('webpack')
+const path = require('path')
module.exports = {
    mode: 'development',
    devtool: false,
    entry: './src/main.js',
    module: {
        rules: [
            {
                test: /\.vue$/,
+               loader: path.resolve(__dirname, 'vue-loader')
            }
        ]
    },
    plugins: [
        new VueLoaderPlugin(),
        new HtmlWebpackPlugin({
            template: './src/index.html'
        }),
        new webpack.DefinePlugin({
            __VUE_OPTIONS_API__: true,
            __VUE_PROD_DEVTOOLS__: true
        })
    ]
}

vue-loader\index.js

vue-loader\index.js

const compiler = require("vue/compiler-sfc");
const hash = require("hash-sum");
const VueLoaderPlugin = require("./plugin");
const select = require("./select");
function loader(source) {
    const loaderContext = this;
    const { resourcePath, resourceQuery = '' } = loaderContext;
    const rawQuery = resourceQuery.slice(1);
    const incomingQuery = new URLSearchParams(rawQuery);
    const { descriptor } = compiler.parse(source);
    const id = hash(resourcePath);
    if (incomingQuery.get('type')) {
        return select.selectBlock(descriptor, id, loaderContext, incomingQuery);
    }
    const code = [];
    const { script } = descriptor;
    if (script) {
        const query = `?vue&type=script&id=${id}&lang=js`;
        const scriptRequest = JSON.stringify(loaderContext.utils.contextify(loaderContext.context, resourcePath + query));
        code.push(`import script from ${scriptRequest}`);
    }
    code.push(`export default script`);
    return code.join('\n');
}
loader.VueLoaderPlugin = VueLoaderPlugin;
module.exports = loader;

plugin.js

vue-loader\plugin.js

class VueLoaderPlugin {
    apply(compiler) {
        const rules = compiler.options.module.rules;
        const pitcher = {
            loader: require.resolve('./pitcher'),
            //类似于test,用于判断资源的路径是否适用于此规则
            resourceQuery: query => {
                if (!query) {
                    return false;
                }
                let parsed = new URLSearchParams(query.slice(1));
                return parsed.get('vue') !== null;
            }
        };
        //把pitcher添加到rules数组的第一位
        compiler.options.module.rules = [pitcher, ...rules];
    }
}
module.exports = VueLoaderPlugin;

pitcher.js

vue-loader\pitcher.js

const pitcher = code => code;
const isNotPitcher = loader => loader.path !== __filename;
const pitch = function () {
    const context = this;
    const loaders = context.loaders.filter(isNotPitcher);
    const query = new URLSearchParams(context.resourceQuery.slice(1));
    return genProxyModule(loaders, context, query.get('type') !== 'template');
}
function genProxyModule(loaders, context, exportDefault = true) {
    const request = genRequest(loaders, context);
    return (exportDefault ? `export { default } from ${request}; ` : ``) + `export * from ${request}`;
}
function genRequest(loaders, context) {
    const loaderStrings = loaders.map(loader => loader.request);
    const resource = context.resourcePath + context.resourceQuery;
    return JSON.stringify(context.utils.contextify(context.context, '-!' + [...loaderStrings, resource].join('!')));
}
pitcher.pitch = pitch;
module.exports = pitcher;

select.js

vue-loader\select.js

const compiler_sfc = require("vue/compiler-sfc");
function selectBlock(descriptor, scopeId, loaderContext, query) {
    if (query.get('type') === `script`) {
        const script = compiler_sfc.compileScript(descriptor, { id: scopeId });
        loaderContext.callback(null, script.content);
        return;
    }
}
exports.selectBlock = selectBlock;

编译template

src\App.vue

src\App.vue

<template>
    <h1>hello</h1>
</template>
<script>
console.log('App');
</script>

vue-loader\index.js

vue-loader\index.js

const compiler = require("vue/compiler-sfc");
const hash = require("hash-sum");
const VueLoaderPlugin = require("./plugin");
const select = require("./select");
function loader(source) {
    const loaderContext = this;
    const { resourcePath, resourceQuery = '' } = loaderContext;
    const rawQuery = resourceQuery.slice(1);
    const incomingQuery = new URLSearchParams(rawQuery);
    const { descriptor } = compiler.parse(source);
    const id = hash(resourcePath);
    if (incomingQuery.get('type')) {
        return select.selectBlock(descriptor, id, loaderContext, incomingQuery);
    }
    const code = [];
    const { script } = descriptor;
    if (script) {
        const query = `?vue&type=script&id=${id}&lang=js`;
        const scriptRequest = JSON.stringify(loaderContext.utils.contextify(loaderContext.context, resourcePath + query));
        console.log(scriptRequest);
        code.push(`import script from ${scriptRequest}`);
    }
+   if (descriptor.template) {
+       const query = `?vue&type=template&id=${id}&lang=js`;
+       const templateRequest = JSON.stringify(loaderContext.utils.contextify(loaderContext.context, resourcePath + query));
+       code.push(`import {render} from ${templateRequest}`);
+   }
+   code.push(`script.render=render`);
    code.push(`export default script`);
    return code.join('\n');
}
loader.VueLoaderPlugin = VueLoaderPlugin;
module.exports = loader;

plugin.js

vue-loader\plugin.js

class VueLoaderPlugin {
    apply(compiler) {
        const rules = compiler.options.module.rules;
        const pitcher = {
            loader: require.resolve('./pitcher'),
            resourceQuery: query => {
                if (!query) {
                    return false;
                }
                let parsed = new URLSearchParams(query.slice(1));
                return parsed.get('vue') !== null;
            }
        };
+       const templateCompilerRule = {
+           loader: require.resolve('./templateLoader'),
+           resourceQuery: query => {
+               if (!query) {
+                   return false;
+               }
+               const parsed = new URLSearchParams(query.slice(1));
+               return parsed.get('vue') != null && parsed.get('type') === 'template';
+           }
+       };
+       compiler.options.module.rules = [pitcher, templateCompilerRule, ...rules];
    }
}
module.exports = VueLoaderPlugin;

select.js

vue-loader\select.js

const compiler_sfc = require("vue/compiler-sfc");
function selectBlock(descriptor, scopeId, loaderContext, query) {
    if (query.get('type') === `script`) {
        const script = compiler_sfc.compileScript(descriptor, { id: scopeId });
        loaderContext.callback(null, script.content);
        return;
    }
+   if (query.get('type') === `template`) {
+       const template = descriptor.template;
+       loaderContext.callback(null, template.content);
+       return;
+   }
}
exports.selectBlock = selectBlock;

templateLoader.js

vue-loader\templateLoader.js

const compiler_sfc = require("vue/compiler-sfc");
const TemplateLoader = function (source) {
    const loaderContext = this;
    const query = new URLSearchParams(loaderContext.resourceQuery.slice(1));
    const scopeId = query.get('id');
    const { code } = compiler_sfc.compileTemplate({
        source,
        id: scopeId
    });
    loaderContext.callback(null, code);
}
module.exports = TemplateLoader;

编译style

webpack.config.js

webpack.config.js

const { VueLoaderPlugin } = require('./vue-loader')
const HtmlWebpackPlugin = require('html-webpack-plugin')
const webpack = require('webpack')
const path = require('path')
module.exports = {
    mode: 'development',
    devtool: false,
    entry: './src/main.js',
    module: {
        rules: [
            {
                test: /\.vue$/,
                loader: path.resolve(__dirname, 'vue-loader')
            },
+           {
+               test: /\.css$/,
+               use: [
+                   'style-loader',
+                   'css-loader'
+               ]
+           }
        ]
    },
    plugins: [
        new VueLoaderPlugin(),
        new HtmlWebpackPlugin({
            template: './src/index.html'
        }),
        new webpack.DefinePlugin({
            __VUE_OPTIONS_API__: true,
            __VUE_PROD_DEVTOOLS__: true
        })
    ]
}

App.vue

src\App.vue

<template>
+   <h1 class="title">hello</h1>
</template>
<script>
console.log('App');
</script>
+<style>
+.title {
+    color: red;
+}
+</style>

vue-loader\index.js

vue-loader\index.js

const compiler = require("vue/compiler-sfc");
const hash = require("hash-sum");
const VueLoaderPlugin = require("./plugin");
const select = require("./select");
function loader(source) {
    const loaderContext = this;
    const { resourcePath, resourceQuery = '' } = loaderContext;
    const rawQuery = resourceQuery.slice(1);
    const incomingQuery = new URLSearchParams(rawQuery);
    const { descriptor } = compiler.parse(source);
    const id = hash(resourcePath);
    if (incomingQuery.get('type')) {
        return select.selectBlock(descriptor, id, loaderContext, incomingQuery);
    }
    const code = [];
    const { script } = descriptor;
    if (script) {
        const query = `?vue&type=script&id=${id}&lang=js`;
        const scriptRequest = JSON.stringify(loaderContext.utils.contextify(loaderContext.context, resourcePath + query));
        console.log(scriptRequest);
        code.push(`import script from ${scriptRequest}`);
    }
    if (descriptor.template) {
        const query = `?vue&type=template&id=${id}&lang=js`;
        const templateRequest = JSON.stringify(loaderContext.utils.contextify(loaderContext.context, resourcePath + query));
        code.push(`import {render} from ${templateRequest}`);
    }
+   if (descriptor.styles.length) {
+       descriptor.styles.forEach((style, i) => {
+           const query = `?vue&type=style&index=${i}&id=${id}&lang=css`;
+           const styleRequest = JSON.stringify(loaderContext.utils.contextify(loaderContext.context, resourcePath + query));
+           code.push(`import ${styleRequest}`);
+       })
+   }
    code.push(`script.render=render`);
    code.push(`export default script`);
    return code.join('\n');
}
loader.VueLoaderPlugin = VueLoaderPlugin;
module.exports = loader;

plugin.js

vue-loader\plugin.js

+const langBlockRuleResource = (query, resource) => `${resource}.${query.get('lang')}`;
class VueLoaderPlugin {
    apply(compiler) {
        const rules = compiler.options.module.rules;
        const pitcher = {
            loader: require.resolve('./pitcher'),
            resourceQuery: query => {
                if (!query) {
                    return false;
                }
                let parsed = new URLSearchParams(query.slice(1));
                return parsed.get('vue') !== null;
            }
        };
+       const vueRule = rules.find(rule => 'foo.vue'.match(rule.test));
+       const clonedRules = rules.filter(rule => rule !== vueRule)
+           .map(rule => cloneRule(rule, langBlockRuleResource));
        const templateCompilerRule = {
            loader: require.resolve('./templateLoader'),
            resourceQuery: query => {
                if (!query) {
                    return false;
                }
                const parsed = new URLSearchParams(query.slice(1));
                return parsed.get('vue') != null && parsed.get('type') === 'template';
            }
        };
+       compiler.options.module.rules = [pitcher, templateCompilerRule, ...clonedRules, ...rules];
    }
}
+function cloneRule(rule, ruleResource) {
+    let currentResource;
+    const res = Object.assign(Object.assign({}, rule), {
+        resource: resources => {
+            currentResource = resources;
+            return true;
+        },
+        resourceQuery: query => {
+            if (!query) {
+                return false;
+            }
+            const parsed = new URLSearchParams(query.slice(1));
+            if (parsed.get('vue') === null) {
+                return false;
+            }
+            //取出路径中的lang参数,生成一个虚拟路径,传入规则中判断是否满足  
+            //通过这种方式,vue-loader可以为不同的区块匹配rule规则 
+            const fakeResourcePath = ruleResource(parsed, currentResource);
+            if (!fakeResourcePath.match(rule.test)) {
+                return false;
+            }
+            return true;
+        }
+    });
+    delete res.test;
+    return res;
+}
module.exports = VueLoaderPlugin;

select.js

vue-loader\select.js

const compiler_sfc = require("vue/compiler-sfc");
function selectBlock(descriptor, scopeId, loaderContext, query) {
    if (query.get('type') === `script`) {
        const script = compiler_sfc.compileScript(descriptor, { id: scopeId });
        loaderContext.callback(null, script.content);
        return;
    }
    if (query.get('type') === `template`) {
        const template = descriptor.template;
        loaderContext.callback(null, template.content);
        return;
    }
+   if (query.get('type') === `style` && query.get('index') != null) {
+       const style = descriptor.styles[Number(query.get('index'))];
+       loaderContext.callback(null, style.content);
+       return;
+   }
}
exports.selectBlock = selectBlock;

Scoped CSS

  • style标签有scoped属性时,它的 CSS 只作用于当前组件中的元素

App.vue

src\App.vue

<template>
    <h1 class="title">hello</h1>
</template>
<script>
console.log('App');
</script>
+<style scoped>
+.title {
+    color: red;
+}
+</style>

vue-loader\index.js

vue-loader\index.js

const compiler = require("vue/compiler-sfc");
const hash = require("hash-sum");
const VueLoaderPlugin = require("./plugin");
const select = require("./select");
function loader(source) {
    const loaderContext = this;
    const { resourcePath, resourceQuery = '' } = loaderContext;
    const rawQuery = resourceQuery.slice(1);
    const incomingQuery = new URLSearchParams(rawQuery);
    const { descriptor } = compiler.parse(source);
    const id = hash(resourcePath);
    if (incomingQuery.get('type')) {
        return select.selectBlock(descriptor, id, loaderContext, incomingQuery);
    }
+    const hasScoped = descriptor.styles.some(s => s.scoped);
    const code = [];
    const { script } = descriptor;
    if (script) {
        const query = `?vue&type=script&id=${id}&lang=js`;
        const scriptRequest = JSON.stringify(loaderContext.utils.contextify(loaderContext.context, resourcePath + query));
        code.push(`import script from ${scriptRequest}`);
    }
    if (descriptor.template) {
+       const scopedQuery = hasScoped ? `&scoped=true` : ``;
+       const query = `?vue&type=template&id=${id}${scopedQuery}&lang=js`;
        const templateRequest = JSON.stringify(loaderContext.utils.contextify(loaderContext.context, resourcePath + query));
        code.push(`import {render} from ${templateRequest}`);
    }
    if (descriptor.styles.length) {
        descriptor.styles.forEach((style, i) => {
+           const scopedQuery = style.scoped ? `&scoped=true` : ``;
+           const query = `?vue&type=style&index=${i}&id=${id}${scopedQuery}&lang=css`;
            const styleRequest = JSON.stringify(loaderContext.utils.contextify(loaderContext.context, resourcePath + query));
            code.push(`import ${styleRequest}`);
        })
    }
+   if (hasScoped) {
+       code.push(`script.__scopeId = "data-v-${id}"`);
+   }
    code.push(`script.render=render`);
    code.push(`export default script`);
    return code.join('\n');
}
loader.VueLoaderPlugin = VueLoaderPlugin;
module.exports = loader;

pitcher.js

vue-loader\pitcher.js

+const isCSSLoader = loader => /css-loader/.test(loader.path);
+const stylePostLoaderPath = require.resolve('./stylePostLoader');
const pitcher = code => code;
const isNotPitcher = loader => loader.path !== __filename;
const pitch = function () {
    const context = this;
    const loaders = context.loaders.filter(isNotPitcher);
    const query = new URLSearchParams(context.resourceQuery.slice(1));
+   if (query.get('type') === `style`) {
+       const cssLoaderIndex = loaders.findIndex(isCSSLoader);
+       if (cssLoaderIndex > -1) {
+           const afterLoaders = loaders.slice(0, cssLoaderIndex + 1);
+           const beforeLoaders = loaders.slice(cssLoaderIndex + 1);
+           return genProxyModule([...afterLoaders, stylePostLoaderPath, ...beforeLoaders], context);
+       }
+   }
    return genProxyModule(loaders, context, query.get('type') !== 'template');
}
function genProxyModule(loaders, context, exportDefault = true) {
    const request = genRequest(loaders, context);
    return (exportDefault ? `export { default } from ${request}; ` : ``) + `export * from ${request}`;
}
function genRequest(loaders, context) {
+   const loaderStrings = loaders.map(loader => loader.request || loader);
    const resource = context.resourcePath + context.resourceQuery;
    return JSON.stringify(context.utils.contextify(context.context, '-!' + [...loaderStrings, resource].join('!')));
}
pitcher.pitch = pitch;
module.exports = pitcher;

stylePostLoader.js

vue-loader\stylePostLoader.js

const compiler_sfc = require("vue/compiler-sfc");
const StylePostLoader = function (source) {
    const query = new URLSearchParams(this.resourceQuery.slice(1));
    const { code } = compiler_sfc.compileStyle({
        source,
        id: `data-v-${query.get('id')}`,
        scoped: !!query.get('scoped')
    });
    this.callback(null, code);
};
module.exports = StylePostLoader;