免费在线UML图绘制工具推荐!这3个超好用!

524 阅读9分钟

用哪个画UML图好

在软件开发的世界里,UML 图是我们无法忽视的一部分。它们像一本开放的书,向我们展示了系统的结构、组件的功能以及它们之间的交互。

UML 图是多种图形的统称,它可以细分出 14 个不同的类型,每个类型都有与之相对应的场景,对第一次接触 UML 图的人来说,面对如此多的 UML 类型,在使用时难免无所适从,不知道用哪个 UML 图好……

今天这篇文章,让我们一起深入了解 UML 图,附带介绍 3 个免费在线 UML 图绘制工具 boardmix,看看它如何帮助我们轻松绘制各种 UML 图,并深入理解其在软件开发中的重要性。

UML 是什么?

UML 是统一建模语言(Unified Modeling Language)的缩写,它是一种用于软件系统开发的标准化建模语言,由一整套图表组成。UML 帮助系统开发人员阐明、展示、构建和记录软件系统的产出。

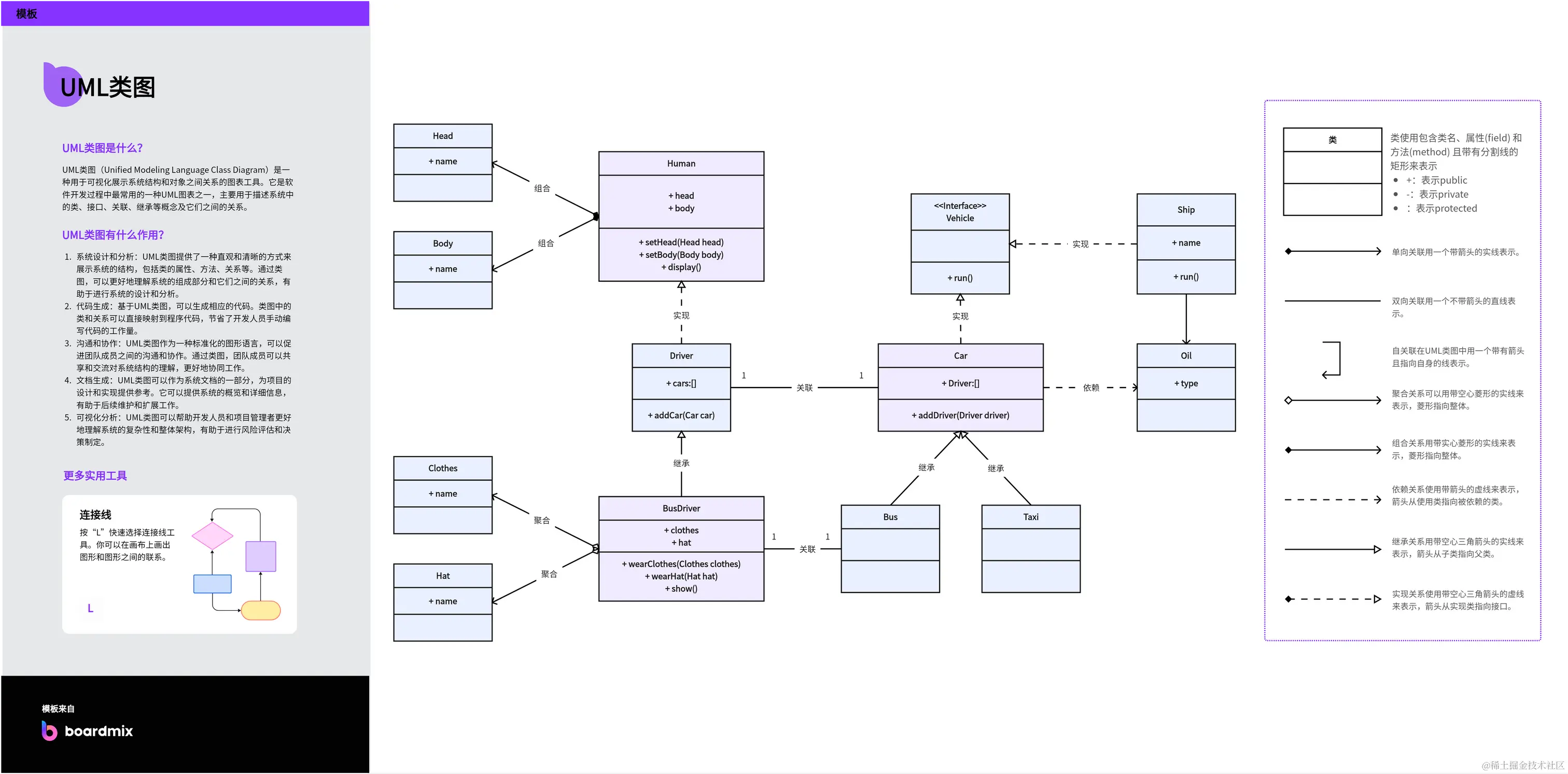
UML类图 *UML类图

UML 图包含哪些类型?

UML 图是一个统称,包含了多种类型的图表,每种图表可用于描述系统的某个特定方面。在 UML 2.2 版本的规范中,将 UML 图分为了三大类、共 14 种类型:

14种UML图类型 *14种UML图类型

①结构性图形

  • 静态图(包括类图、对象图、包图):类图是最常用的 UML 图,它描述了系统中类的静态结构,包括类的属性和方法以及类之间的关系。对象图则描述了系统中对象的实例以及它们之间的关系。包图描述了系统的模块结构,以及模块之间的依赖关系。

  • 实现图(包括组件图、部署图):组件图用于描述系统的物理结构,包括系统的软件组件以及它们之间的关系。部署图描述了系统的硬件结构,包括系统的节点以及它们之间的通信关系。

  • 剖面图:剖面图用于描述系统的内部视图。

  • 复合结构图:复合结构图则用于描述复杂结构的内部组织。

②行为式图形

  • 活动图:活动图描述了系统的动态行为,包括系统的业务流程以及流程之间的控制和数据流关系。

  • 状态图:状态图描述了系统中对象的生命周期,包括对象的状态以及状态之间的转移条件。

  • 用例图:用例图描述了系统的功能需求,包括系统的参与者、用例以及它们之间的交互关系。

③交互性图形

  • 通信图:通信图描述了系统中对象之间的交互,包括对象之间的消息传递顺序。

  • 交互概述图:交互概述图是用于描述多个交互图之间的关系。

  • 时序图:时序图描述了系统中对象之间的交互,强调交互发生的时间顺序。

  • 时间图:时间图描述了系统中的事件或者状态在时间轴上的分布。

3 款好用的画图网站 UML

目前可用来绘制 UML 图的软件有很多,如老牌的 Visio、OmniGraffle 等,这些软件在过去是很多人绘图的首选,不过随着云服务和 Saas 软件的成熟,人们越来越倾向于选择在线的 UML 画图网站,使用时无需安装软件就可以在线绘图。

① 画图网站 UML-boardmix

boardmix,是一款新一代的在线绘图软件,拥有出色的性能和海量的图形库,支持在线绘制 UML 图、流程图、思维导图、架构图、技术路线图、组织结构图、概念图、甘特图、泳道图等,满足办公中多样化的绘图需求。

无论是独自工作,还是与远在天边的 10 人团队合作,boardmix 都可以帮助你创建出色的 UML 图表,可视化你的工作流程,促进协作和沟通,boardmix 的用户友好界面使图表绘制对每个人来说都能快速上手。

boardmix 提供了近乎无限大的白板画布,支持将所有数据汇集到一个单一画板上,可以从超过上百种图形中从零开始创建图表,也可以从内置的众多可视化模板之一开始,并使用拖放功能开始构建。

在线UML画图工具 *在线UML画图工具

值得一提的是,boardmix 集成了当下流行的 AI 功能——boardmix AI,借助内置的 boardmix AI 助手,只需输入文本,就能在几秒钟内生成一个 UML 图,极大地提高了我们绘制 UML 图的效率。

boardmix 的主要功能:

  • 在线 UML 画图工具,打开即用
  • 用户友好的图表工具
  • 预制的图表模板
  • 超过上百种形状
  • AIGC 能力,可用 AI 生成 UML、思维导图、流程图、SWOT 分析图、商业模式画布、用户旅程图等
  • 集成多款常见的第三方应用
  • 适用于随时随地工作的移动版本,适合软件开发团队

boardmix 的限制:

使用时需要联网,暂不支持离线编辑。

② 画图网站 UML-Drawio

Drawio,前身为 Diagrams,是图表工具领域的强大工具。它提供了一些最先进的绘图功能。它还是一款以安全为先的工具,允许你选择数据存储的位置。

浏览庞大的模板和智能模板库,这些模板可以根据文本描述为你创建图表。所有绘图都在可自定义的网格上完成,具有定位指南,帮助你进行完美的布局。

Drawio 的主要功能:

  • 开源、免费的 UML 图表软件
  • 专注于安全性
  • 先进的图表工具
  • 可自定义的编辑器和网格
  • 实时团队协作
  • 五种本地集成和众多第三方集成
  • 可在 Web、桌面和移动设备上访问

Drawio 的限制:

  • 一些用户认为模板选择有限
  • 复杂的图表可能需要一些时间来加载
  • 功能的多样性可能需要一些学习曲线

③ 画图网站 UML-ClickUp

ClickUp 是一个多功能的项目管理工具,可以帮助你规划从简单的派对对到登月任务等各种项目。它拥有一系列令人印象深刻的功能和视图,这些视图允许你从不同角度处理项目的特定方面。其中一些视图包括思维导图和 ClickUp 白板用于头脑风暴和绘图、甘特图和日历视图用于安排任务,以及表单视图用于数据收集。

在创建 UML 图方面,ClickUp 提供了出色的支持。使用 ClickUp 思维导图可以轻松直观地创建图表。你可以通过单击添加和自定义节点,或通过拖放方式重新排列它们。

你可以与团队实时协作,并插入图像、视频、绘图、文档、网站卡片或任何其他媒体,以清晰传达你的意图。

ClickUp 的主要功能:

  • 多种功能、视图和模板
  • 直观的思维导图视图
  • 拖放功能
  • 节点或基于任务的图表
  • 添加图像、视频、文档和其他媒体的能力
  • 实时团队协作
  • 与 1000 多种应用集成
  • 可在移动设备和 Web 上使用

ClickUp 的限制:

  • 对于从未使用过项目管理工具的新用户来说,可能会感到有些复杂。
  • 与 Web 版本相比,移动版本的功能有限。

如何使用画图网站 boardmix 在线画 UML?

让你的 UML 图绘制变得更加轻松、高效,boardmix 博思白板无疑是你的最佳选择:

① 丰富的 UML 图形符号素材

boardmix 博思白板「图形库」预置了丰富的 UML 图、时序图、类图、活动状态图等分类的图形符号素材。这些素材能够轻松满足你绘制 UML 图所需的各种元素和关系,包括用例、参与者、扩展、包含、泛化等。你可以通过简单的拖拽和连接操作,快速构建规范而美观的 UML 图形。

boardmix图形库 *boardmix图形库

② 可自定义编辑样式、颜色

boardmix 博思白板编辑器提供了节点风格、主题、图形调整和样式编辑等功能,使你能够自由调整 UML 图形的样式和颜色。你可以根据个人喜好或项目需求,定制图形、文字、连接线的颜色、样式和大小。这样,你的 UML 图将更加生动、易于理解,同时展现出专业水平。

③ 跨平台、多终端绘图

boardmix 博思白板是一款跨平台的在线绘图工具。它基于 Web 运行,无需安装,你可以通过任何设备上的浏览器访问并绘制 UML 图。无论你使用 Windows、macOS、Linux 系统还是平板设备,都可以轻松制作和编辑 UML 图。你的绘图体验将更加灵活和便捷。

④ 云端存储数据,无限扩容

boardmix 博思白板支持将绘制好的 UML 图和其他图示存储至个人账号的云端。这意味着你的图示将随时可用,并能够轻松在不同设备之间同步。无论是在出差还是进行演讲,你都能方便地访问和展示你的 UML 图。此外,编辑器还具备自动保存功能,只要处于联网状态,你的创作过程和成果都会实时保存和共享。

⑤ 多种文件导出格式支持

boardmix 博思白板不仅支持将绘制好的 UML 图保存至云端,还可以导出为多种常见格式,如 PDF、PNG、JPG、PPT、SVGbdx 等。

你可以根据需要选择合适的格式,并自定义导出的分辨率、区域和背景。这样,你可以方便地在演示、报告或团队分享时使用不同的文件格式,确保图示的清晰度和兼容性。无论是将 UML 图作为图片嵌入文档,还是将其作为 PDF 文件进行传输,boardmix 博思白板都能满足你的需求。

在使用 boardmix 博思白板绘制 UML 图时,你还可以享受到强大的软件集成功能。它支持在 UML 图中插入各种可视化表达工具,如图片、文档、表格、PPT 幻灯片、思维导图、流程图、LaTeX 公式、便签超链接等。这样,你可以将更多的信息融入到 UML 图形中,使其更具表现力和丰富性。

码字不易,如果对你有帮助的话,请别忘了赏个【三连】或是【关注】我哦,关注不迷路,那我们下次再见咯。