无代码/低代码平台盘点:简道云、草料二维码、轻流等

392 阅读7分钟

什么是“无代码平台”

简单来说,就是普通人不需要懂编程,就能像搭积木一样,用现成的模块和组件来创建网站、应用程序或者管理系统。通过拖放不同的组件,比如按钮、图片和文字,来设计想要的界面,设置它们如何工作。

无代码平台的优势在于,能让搭建系统变得非常简单,降低开发门槛。不需要专业的编程知识,普通人也能轻松上手,实现自己的想法,节省时间和成本。

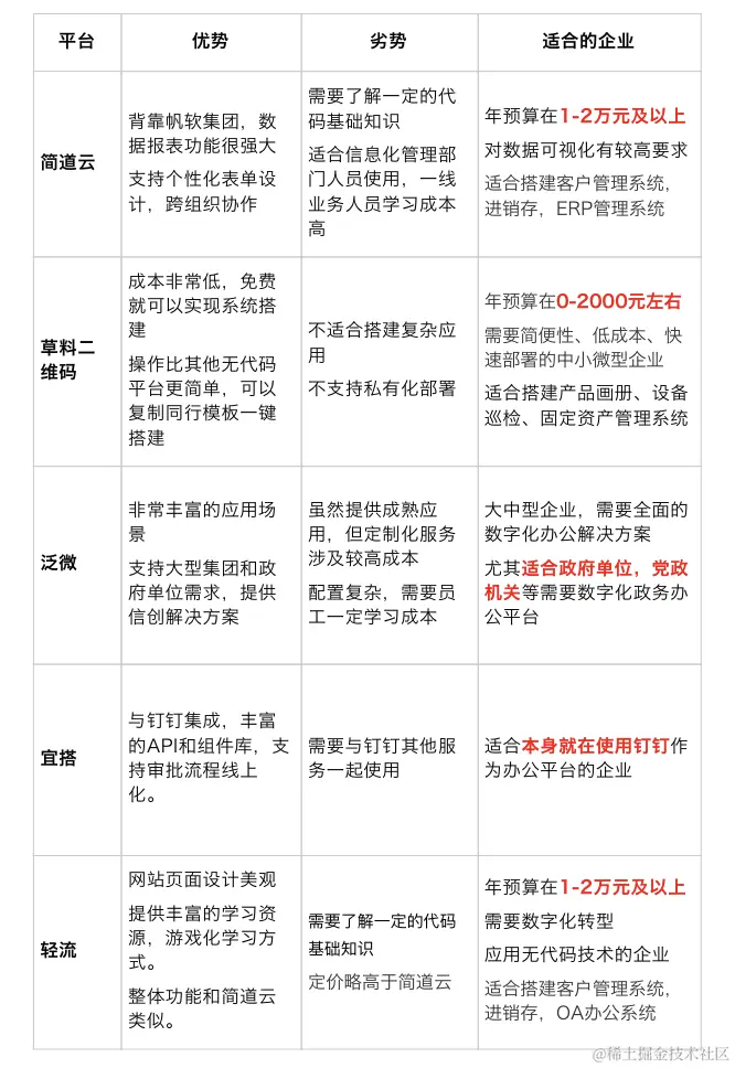
国内5家主流无代码平台概览

详细对比

01 简道云

一句话评测: 背靠帆软的无代码平台,主要能搭建进销存系统,CRM客户管理,ERP生产系统。支持跨组织协作,适合需要多部门或多团队协同工作的复杂项目。

对于初次接触零代码平台的用户,可能需要一定时间来熟悉平台的操作和功能。平台的数据可视化功能非常完善,毕竟帆软的BI工具本身就做的很不错。

价格: 按网站推荐的企业版计算,365元/人/年,30人起购,那么一年成本最低10950元左右。

主要功能:

  1. 表单工具:在线表单用于收集数据,提供丰富的表单字段及属性。用户可以根据业务场景和逻辑灵活定义业务规则,创建符合企业需求的应用场景,例如员工档案、签到签退、报名登记等。

  2. 流程工具:允许用户自定义流程节点,并为每个流程添加负责人。结合待办事项和消息提醒功能,可以轻松实现复杂流程的业务场景,如报销申请、周报审批、任务派单等。

  3. 仪表盘:提供丰富的图表及组件来分析和实时展示收集到的数据。提供10种实用仪表盘样式,辅助决策管理。

02 草料二维码

一句话评测: 草料特点比较明显,好处是上手非常简单,直接复制同行模板就可以完成系统搭建,比大多数无代码平台上手更容易

卡点很松,免费就可以搭建多套系统,比如产品画册、设备巡检、固定资产管理、人员管理等。

但是不支持私有化部署、也不能定制开发功能。适合对成本敏感,需要简便性、低成本和快速部署的中小微型企业。

价格: 0元起,按网站推荐的旗舰版,一年的成本在2680元左右

主要功能:

  1. 活码功能:允许用户上传文件如PDF、视频等,并生成二维码。这些二维码的内容可以随时修改,并且可以统计被查看的次数。

  2. 表单功能:草料的表单功能允许用户创建表单并关联到二维码,用于收集信息。表单可以包含多种组件,如单选、检查项、文本框等,以适应不同的数据收集需求。

  3. 消息提醒:系统可以自动向管理员、维修人员等推送消息提醒,支持自定义提醒规则,确保信息的及时传达。

  4. 成员管理:成员功能用于企业内部人员管理,可以按部门或身份分组,并为不同成员设置不同的二维码权限,以实现分工协作和保障数据安全。

03 泛微 e-builder

一句话评测:是一家很全面解决方案的公司,功能广而且重。适合搭建OA系统,人事管理,营销管理,知识管理等复杂系统。除了无代码,还支持低代码,全代码等不同构建方式,可以让有开发能力的企业自己构建复杂的业务应用。

另外泛微支持信创解决方案,很适合一些党政、政府、机关单位等对技术自主可控有要求的单位。

价格: 适合大中型企业,泛微负责功能和支持信创的特点就导致了上手门槛比较高,并且需要联系泛微的销售代表获取单独报价,采购成本高。

主要功能:

  1. 可视化表单设计:提供超过300+表单控件和上千个表单模板,使得即使是复杂的业务表单也可以通过简单的拖拉拽方式构建。

  2. 多种构建方式:支持无代码、低代码、全代码的构建方式,以满足不同用户的需求。即便是复杂的需求也能实现。

  3. 智能构建(Auto-Code) :通过表单导入智能解析,应用调整发布,简化三步搭建应用的过程。

04 宜搭

一句话评测: 是阿里巴巴旗下的一款低代码开发平台,属于钉钉产品的一部分。专门为企业数字化转型提供便捷高效的能力保证。比较适合搭建CRM客户管理系统,供应商与采购管理系统,库存管理系统

但由于依托于钉钉,也有一定局限性。所以如果你的企业本身就在钉钉办公,并且日常的审批,流程等工作都离不开钉钉,那么通过宜搭搭建其他符合公司业务需求的应用会更加方便。

价格: 宜搭按年付费,按网站推荐的专业版,一年成本在5988元左右

主要功能:

1、表单填报:简化数据收集和输入过程。

2、流程协作:支持工作流程的自动化和协作。

3、报表: 提供了比较丰富的数据图表和数据处理能力,高效的可视化方案能实现对数据的可视化与价值洞察

4、酷消息卡片:创新的消息展示方式,提高信息传递效率。

05 轻流

一句话评测:

轻流的适配场景和简单云比较类似,主要功能模块也是以表单,流程,数据分析图表为主。轻流的网站设计会更加精致美观,快速浏览的时候很舒服。这两家平台都非常适合搭建进销存管理系统,OA系统,客户管理CRM系统

在数据可视化功能上,简道云免费版就支持饼图,折线图等基础组件。轻流免费版是不支持的,必须购买最便宜的9600元团队版才可以使用。

价格: 如果你的团队有50人:

轻流的话需要购买企业版,费用一口价19600元/年,包含200万条数据总量

买简单云的话也是企业版,费用365元/人/年*50人=18250元/年,包含300万那条数据总量。

主要功能:

1、表单引擎: 创建业务表单,作为企业数据的入口。可以用于数据收集。

2、流程引擎: 允许用户自定义业务流程,通过线上表单记录和自动化流程提高业务流程管理的效率和便捷性。

3、报表引擎: 提供自定义报表功能,帮助用户掌控项目情况,提高决策效率。

无代码平台 降低企业数字化门槛

无论是初创企业还是行业巨头,无代码平台都提供了一个低门槛的解决方案。

随着技术的不断进步,无代码开发平台正变得越来越智能和强大。通过这些平台,更多的企业和个人开发者将能够释放他们的创造潜力,让熟悉业务流程的一线人员自己也能参与到业务系统的建设过程中去,构建出更多贴合业务需求的系统方案。