Sz-Admin | SpringBoot3 JDK21 Vue3开源后台RBAC管理系统 | 2024年好用的开源RBAC管理系统

480 阅读3分钟

简介

接触了很多优秀的开源和闭源项目,在使用过程中也发现一些问题,不甘满足的我遂产生了想法:于是利用休息时间编写了一套后台管理系统,它灵活、简洁、高效,拥抱最新的技术,因此Sz-Admin便诞生了,也意为升职Admin,升职加薪节节高。

Sz Admin ,一个基于 Spring Boot 3、Vue 3 和 Element-Plus 的开源中后台管理框架,致力于为您提供一个流畅、直观且功能强大的开发框架。它不仅融合了最新的技术趋势,而且通过精心设计,确保了系统的简洁性和高效,让使用者可以专注业务。

在这里插入图片描述

在线体验

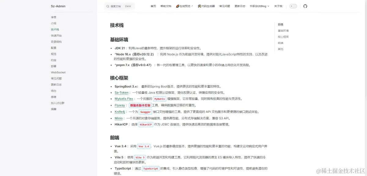
系统要求

  • JDK >= 21
  • MySQL >= 8.0.34
  • Maven >= 3.8
  • Node >= 16.x

核心技术

  • SpringBoot 3.x: 最新的Spring Boot版本,提供更优的性能和更丰富的特性。

  • Sa-Token:一个轻量级 Java 权限认证框架,简化权限认证,保障应用的安全性。

  • Mybatis Flex:一个优雅的 MyBatis 增强框架,它非常轻量、同时拥有极高的性能与灵活性。

  • Flyway数据库版本控制工具,确保数据库迁移的可靠性。

  • Knife4j:一个为 Swagger 接口文档增强的工具,提供了更直观的 API 文档展示和更便捷的接口测试体验。

  • Minio:一个开源的对象存储服务,提供高性能、分布式存储解决方案,兼容 S3 API。

  • HikariCP:选择 HikariCP 作为 JDBC 连接池,提供快速且高效的数据库连接管理。

  • Vue 3.4:采用 Vue 3.4,Vue.js 的最新稳定版本,提供更强的性能和更丰富的功能,构建响应式用户界面。

  • Vite 5:使用 Vite 5 作为前端开发和构建工具,它利用现代浏览器的原生 ES 模块导入特性,提供了快速的冷启动和即时模块热更新。

  • TypeScript:通过 TypeScript 的集成,引入静态类型检查,增强了代码的可维护性和可读性,提前避免潜在的错误。

  • Pinia:状态管理采用 Pinia,这是 Vue 3 的解构式状态管理库,它简单、灵活且易于使用,优化了应用的状态管理。

  • Element-Plus:一个基于 Vue 3 的组件库,提供了一系列高质量的 UI 组件,帮助开发者快速构建美观、功能完备的用户界面。

功能列表

  • 账户管理:负责管理系统用户的创建、配置及权限分配,确保用户身份的合法性和操作的合规性。
  • 角色管理:实现角色与权限的精细绑定,通过角色分配简化用户权限管理,提高系统安全性和灵活性。
  • 菜单管理:定制化系统导航结构,通过权限细分确保用户仅访问授权的操作界面,增强操作的直观性和可控性。
  • 字典管理:维护系统内静态数据字典,如配置项、枚举值等,以统一管理和优化数据的一致性。
  • 参数管理:动态调整系统运行参数,无需重启即可实时生效,提升系统响应速度和运维效率。
  • 客户端管理:监管客户端接入,确保客户端的合法性和安全性,维护系统的整体稳定性。
  • 部门管理:构建组织架构,通过树状结构展示,支持数据权限的层级化管理,加强信息的有序性和安全性。
  • 代码生成器:自动化生成前后端代码模板,支持CRUD操作,加速开发周期,提升开发效率。
  • WebSocket:提供WebSocket支持。

系统美照

登录页

home页

账户管理

角色管理

菜单管理

参数管理

字典管理

客户端管理

部门管理

代码生成

代码预览

代码生成编辑

代码生成编辑2


完善的文档

官网提供了非常详细文档,并持续更新。 官网文档