大模型应用之基于Langchain的测试用例生成

2,085 阅读9分钟

一 用例生成实践效果

组内的日常工作安排中,持续优化测试技术、提高测试效率始终是重点任务。近期,我们在探索实践使用大模型生成测试用例,期望能够借助其强大的自然语言处理能力,自动化地生成更全面和高质量的测试用例。

当前,公司已经普及使用JoyCoder,我们可以拷贝相关需求及设计文档的信息给到JoyCoder,让其生成测试用例,但在使用过程中有以下痛点:

1)仍需要多步人工操作:如复制粘贴文档,编写提示词,拷贝结果,保存用例等

2)响应时间久,结果不稳定:当需求或设计文档内容较大时,提示词太长或超出token限制

因此,我探索了基于Langchain****与公司现有平台使测试用例可以自动、快速、稳定生成的方法,效果如下:

用例生成效果对比使用JoyCoder基于Langchain自研
生成时长 (针对项目--文档内容较多)·10~20分钟左右,需要多次人工操作 (先会有一个提示:根据您提供的需求文档,下面是一个Markdown格式的测试用例示例。由于文档内容比较多,我将提供一个概括性的测试用例模板,您可以根据实际需求进一步细化每个步骤。) ·内容太多时,报错:The maximum default token limit has been reached、UNKNOWN ERROR:Request timed out. This may be due to the server being overloaded,需要人工尝试输入多少内容合适·5分钟左右自动生成 (通过摘要生成全部测试点后,再通过向量搜索的方式生成需要细化的用例) ·内容太多时,可根据token文本切割后再提供给大模型
生成时长 (针对普通小需求)差别不大,1~5分钟
准确度依赖提示词内容,差别不大,但自研时更方便给优化好的提示词固化下来

(什么是LangChain? 它是一个开源框架,用于构建基于大型语言模型(LLM)的应用程序。LLM 是基于大量数据预先训练的大型深度学习模型,可以生成对用户查询的响应,例如回答问题或根据基于文本的提示创建图像。LangChain 提供各种工具和抽象,以提高模型生成的信息的定制性、准确性和相关性。例如,开发人员可以使用 LangChain 组件来构建新的提示链或自定义现有模板。LangChain 还包括一些组件,可让 LLM 无需重新训练即可访问新的数据集。)

二 细节介绍

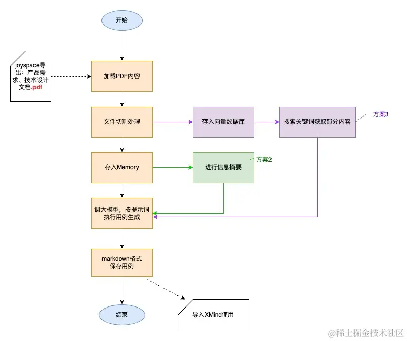
1 基于Langchain的测试用例生成方案

方案优点缺点适用场景
方案1:将全部产品需求和研发设计文档给到大模型,自动生成用例用例内容相对准确不支持特大文档,容易超出token限制普通规模的需求及设计
方案2:将全部产品需求和研发设计文档进行摘要后,将摘要信息给到大模型,自动生成用例进行摘要后无需担心token问题用例内容不准确,大部分都只能是概况性的点特大规模的需求及设计
方案3:将全部产品需求和研发设计文档存入向量数据库,通过搜索相似内容, 自动生成某一部分的测试用例用例内容更聚焦 无需担心token问题不是全面的用例仅对需求及设计中的某一部分进行用例生成

因3种方案使用场景不同,优缺点也可互补,故当前我将3种方式都实现了,提供大家按需调用。

2 实现细节

2.1 整体流程





2.2 技术细节说明

pdf内容解析: :Langchain支持多种文件格式的解析,如csv、json、html、pdf等,而pdf又有很多不同的库可以使用,本次我选择PyMuPDF,它以功能全面且处理速度快为优势



文件切割处理: 为了防止一次传入内容过多,容易导致大模型响应时间久或超出token限制,利用Langchain的文本切割器,将文件分为各个小文本的列表形式



Memory的使用: 大多数 LLM 模型都有一个会话接口,当我们使用接口调用大模型能力时,每一次的调用都是新的一次会话。如果我们想和大模型进行多轮的对话,而不必每次重复之前的上下文时,就需要一个Memory来记忆我们之前的对话内容。Memory就是这样的一个模块,来帮助开发者可以快速的构建自己的应用“记忆”。本次我使用Langchain的ConversationBufferMemory与ConversationSummaryBufferMemory来实现,将需求文档和设计文档内容直接存入Memory,可减少与大模型问答的次数(减少大模型网关调用次数),提高整体用例文件生成的速度。ConversationSummaryBufferMemory主要是用在提取“摘要”信息的部分,它可以将将需求文档和设计文档内容进行归纳性总结后,再传给大模型



向量数据库: 利用公司已有的向量数据库测试环境Vearch,将文件存入。 在创建数据表时,需要了解向量数据库的检索模型及其对应的参数,目前支持六种类型,IVFPQ,HNSW,GPU,IVFFLAT,BINARYIVF,FLAT(详细区别和参数可点此链接),目前我选择了较为基础的IVFFLAT--基于量化的索引,后续如果数据量太大或者需要处理图数据时再优化。另外Langchain也有很方便的vearch存储和查询的方法可以使用



2.3 代码框架及部分代码展示

代码框架:





代码示例:

    def case_gen(prd_file_path, tdd_file_path, input_prompt, case_name):
        """
        用例生成的方法
        参数:
        prd_file_path - prd文档路径
        tdd_file_path - 技术设计文档路径
        case_name - 待生成的测试用例名称
        """
        # 解析需求、设计相关文档, 输出的是document列表
        prd_file = PDFParse(prd_file_path).load_pymupdf_split()
        tdd_file = PDFParse(tdd_file_path).load_pymupdf_split()
        empty_case = FilePath.read_file(FilePath.empty_case)

        # 将需求、设计相关文档设置给memory作为llm的记忆信息
        prompt = ChatPromptTemplate.from_messages(
            [
                SystemMessage(
                    content="You are a chatbot having a conversation with a human."
                ),  # The persistent system prompt
                MessagesPlaceholder(
                    variable_name="chat_history"
                ),  # Where the memory will be stored.
                HumanMessagePromptTemplate.from_template(
                    "{human_input}"
                ),  # Where the human input will injected
            ]
        )
        memory = ConversationBufferMemory(memory_key="chat_history", return_messages=True)
        for prd in prd_file:
            memory.save_context({"input": prd.page_content}, {"output": "这是一段需求文档,后续输出测试用例需要"})
        for tdd in tdd_file:
            memory.save_context({"input": tdd.page_content}, {"output": "这是一段技术设计文档,后续输出测试用例需要"})

        # 调大模型生成测试用例
        llm = LLMFactory.get_openai_factory().get_chat_llm()
        human_input = "作为软件测试开发专家,请根据以上的产品需求及技术设计信息," + input_prompt + ",以markdown格式输出测试用例,用例模版是" + empty_case
        chain = LLMChain(
            llm=llm,
            prompt=prompt,
            verbose=True,
            memory=memory,
        )
        output_raw = chain.invoke({'human_input': human_input})

        # 保存输出的用例内容,markdown格式
        file_path = FilePath.out_file + case_name + ".md"
        with open(file_path, 'w') as file:
            file.write(output_raw.get('text'))
    def case_gen_by_vector(prd_file_path, tdd_file_path, input_prompt, table_name, case_name):
        """
        !!!当文本超级大时,防止token不够,通过向量数据库,搜出某一部分的内容,生成局部的测试用例,细节更准确一些!!!
        参数:
        prd_file_path - prd文档路径
        tdd_file_path - 技术设计文档路径
        table_name - 向量数据库的表名,分业务存储,一般使用业务英文唯一标识的简称
        case_name - 待生成的测试用例名称
        """
        # 解析需求、设计相关文档, 输出的是document列表
        prd_file = PDFParse(prd_file_path).load_pymupdf_split()
        tdd_file = PDFParse(tdd_file_path).load_pymupdf_split()
        empty_case = FilePath.read_file(FilePath.empty_case)
        # 把文档存入向量数据库
        docs = prd_file + tdd_file
        embedding_model = LLMFactory.get_openai_factory().get_embedding()
        router_url = ConfigParse(FilePath.config_file_path).get_vearch_router_server()
        vearch_cluster = Vearch.from_documents(
            docs,
            embedding_model,
            path_or_url=router_url,
            db_name="y_test_qa",
            table_name=table_name,
            flag=1,
        )
        # 从向量数据库搜索相关内容
        docs = vearch_cluster.similarity_search(query=input_prompt, k=1)
        content = docs[0].page_content

        # 使用向量查询的相关信息给大模型生成用例
        prompt_template = "作为软件测试开发专家,请根据产品需求技术设计中{input_prompt}的相关信息:{content},以markdown格式输出测试用例,用例模版是:{empty_case}"
        prompt = PromptTemplate(
            input_variables=["input_prompt", "content", "empty_case"],
            template=prompt_template
        )
        llm = LLMFactory.get_openai_factory().get_chat_llm()
        chain = LLMChain(
            llm=llm,
            prompt=prompt,
            verbose=True
        )
        output_raw = chain.invoke(
            {'input_prompt': input_prompt, 'content': content, 'empty_case': empty_case})
        # 保存输出的用例内容,markdown格式
        file_path = FilePath.out_file + case_name + ".md"
        with open(file_path, 'w') as file:
            file.write(output_raw.get('text'))



三 效果展示

3.1 实际运用到需求/项目的效果

用例生成后是否真的能帮助我们节省用例设计的时间,是大家重点关注的,因此我随机在一个小型需求中进行了实验,此需求的PRD文档总字数2363,设计文档总字数158(因大部分是流程图),实际用例设计环节提效可达到50%。

本次利用大模型自动生成用例的优缺点:

优势:

•全面快速的进行了用例的逻辑点划分,协助测试分析理解需求及设计

•降低编写测试用例的时间,人工只需要进行内容确认和细节调整

•用例内容更加全面丰富,在用例评审时,待补充的点变少了,且可以有效防止漏测

•如测试人员仅负责一部分功能的测试,也可通过向量数据库搜索的形式,聚焦部分功能的生成

劣势:

•对复杂流程图不能很好的理解,当文本描述较少时,生成内容有偏差

•对于有丰富经验的测试人员,自动生成用例的思路可能与自己习惯的思路不一致,需要自己再调整或适应



四 待解决问题及后续计划

1.对于pdf中的流程图(图片形式),实现了文字提取识别(langchain pdf相关的方法支持了ocr识别),后续需要找到更适合解决图内容的解析、检索的方式。

2.生成用例只是测试提效的一小部分,后续需要尝试将大模型应用与日常测试过程,目前的想法有针对diff代码和服务器日志的分析来自动定位缺陷、基于模型驱动测试结合知识图谱实现的自动化测试等方向。

作者:京东零售 胡俊翔

来源:京东云开发者社区