从零开始掌握提示词:让AI更懂你

376 阅读5分钟

如何跟AI表达自己的需求!—ChatGPT的底层方法论。

如果你对 ChatGPT 有过基本的了解,在提问聊天对话过程中,是否感觉回复质量达不到预期,可能就是没有掌握到提问的技巧。那这篇文章便是为你而写了。

一、TIRCO方法拆解Prompt

💡ChatGPT只是一个AI产品,而我们学习的是 PROMPT ENGINEERING(提示词工程学)。学习它可以更有效的和AI工具进行交互,提高输出质量可延伸应用于其他AI产品(MJ/SD)反向提升我们的结构化思维

使用TIRCO方法基本可以用来设计任何PROMPT提示词。具体如下:

T(TASK):具体要做什么

I(INSTRUCTION):要求有哪些

R(ROLE):以什么角色来做

C(CONTEXT):事件背景是什么

O(OBJECTIVE):核心目标是什么

  • PO:T(任务): 第一优先级,你需要它做什么?没有任务,其他几项都不成立

  • PO:I (要求): 例如字数的限制/语言类型/文本格式/语气风格/先后顺序

  • P1:R(角色): 你希望它以什么角色来帮你完成任务,不同角色的输出质量不同

  • P1:C(背景): 这个任务的背景是什么?详细的背景为ChatGPT提供充分信息

  • P1:O(目标): 核心目标是什么?让ChatGPT跟着WHY走,而不是WHAT

  • P1:R(优化):修改与迭代提示词,得到更好的结果,往往优质的答案需要多次迭代

二、七大技巧案例

技巧一:设定你的角色

让 ChatGPT 了解你的角色可以使它为你提供更贴近你需求的答案,从而提高对话相关性和满意度。

soujiz.com-20240526142055.jpg

技巧二:设定chatGPT的角色

soujiz.com-20240526142118.jpg

设定专业角色(如律师、医生、教练等)可以让 ChatGPT 为你提供更具专业性的意见和建议。

技巧三:明确问题

尽量让问题更具体和明确,这样 chatGPT 可以为你提供更准确和相关的回答 soujiz.com-20240526142300.jpg

技巧四:提供背景信息

在提问时,提供一定的背景信息和上下文,可以帮助 ChatGPT 更好地理解你的问题和需求

soujiz.com-20240526142455.jpg

技巧五:分阶段提问

如果你有一个复杂的问题,可以先提一个简单的问题作为开端,然后逐步深入。

soujiz.com-20240526142511.jpg

技巧六:引导合理的思维顺序

soujiz.com-20240526142525.jpg 对现在的ChatGPT来说,他的文本生成是线性,在一个回答内不会回溯检查和修正,提供正确的思维顺序提示,更有可能让它产出正确的答案。

技巧七:反馈和选代优化

如果对ChatGPT的回答不满意,可以指出你不满意的方面,以及进一步的要求以逐步获得你想要的回答。 soujiz.com-20240526142554.jpg

三、技巧总结

💡  提示词本身就像一个产品,而你的每一次提问都在反复迭代优化需求。

从日常实践来看,用下述步骤结构,并且提出非常具体的要求,则基本可以让AI输出你想要的答案。

1、角色、技能、行业背景

角色:该提示以声明Al的明确角色开始。这已经成为了标准的最佳实践。它会切换到那个角色来思考问题技能:要告诉它能做什么事情,输出的语调、行业背景(尤其是需要生成内容)、沟通方式等

2、目标:告知让它完成一个什么

目标。这是最核心的,必须非常清晰明确

3、具体的上下文、关键词、负面词

上下文:这个尤其重要,要告知它已经发生了什么,有哪些具体信息。它才可以给出独特的结果

关键词列表:尽量的告诉它具体的关键词,尤其是对生成内容的时候,要有个性化的文案和创意,这是不可缺少的

负面词:让它避免输出不需要的内容。包括不要输出什么样的内容

4、输入输出规则

明确输入出的格式,这个非常重要,越详细越好。比如说明确格式,要长文案或短文按格式,要加入话题词,要长度,要表格,要emoji等。

比如说要确认要哪种内容,要忽略哪些。要遵循哪些策略等等

5、例子引导

在上面的输入输出规则基础上,最好的情况是给出一到多个例子。Ai在模仿例子方面非常的杰出,基本上给了3个典型的例子,后面类似的情况一定会严格按照例子来。

soujiz.com-20240526145222.jpg 四、Prompt模板话术

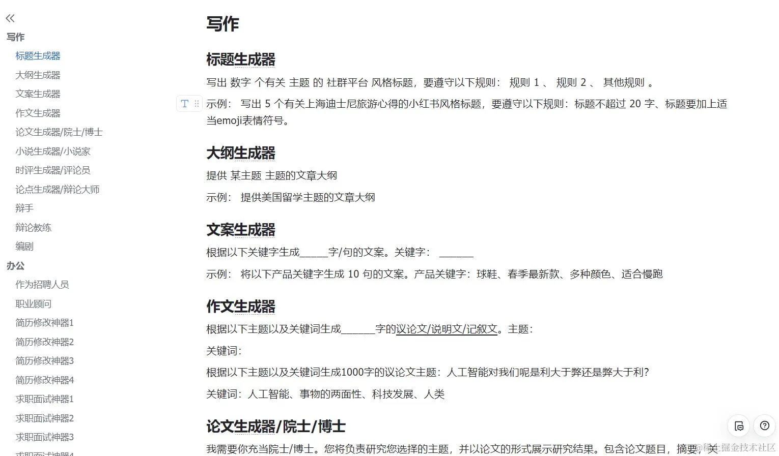
当然了,现在大部有很多现成提示词的模板话术,可以根据符合自身需求模板来进行直接套用,省去了每次提需要编写的时间。 AI提示词模板大全: 传送门 soujiz.com-20240526152225.jpg

模板话术案例:

请模拟一个__(行业/平台)___(娱乐/情感/段子手)博主,撰写微博文案

(核心背景)以______(话题词)为话题词,对______(处理内容)进行分析讨论;

抖音/微博文案指令逻辑:

1、核心命题:详细描述品牌&产品&活动&利益点;

2、推广领域:描述文案针对的目标客群或分级市场;

3、主题要求:说明是否有预期想要结合的主题、热点、话题、背景等;

4、句式要求:如A场景+B场景、人物+情景+问题、情境+如何/怎样+事件等;

5、文案风格:如权威、专业、活泼、有价值、轻松、共情等关键词描述;

总之ChatGPT可以用来做更多有意思的探索!