Java8 的 Stream 流加上 Lambda 表达式更加优雅

40 阅读16分钟

用传统的迭代处理也不是很难,但代码就显得冗余了,跟Stream相比高下立判。Java 8 是一个非常成功的版本,这个版本新增的Stream,配合同版本出现的 Lambda ,给我们操作集合(Collection)提供了极大的便利。

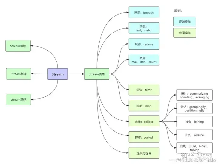
1 那么什么是Stream?

Stream将要处理的元素集合看作一种流,在流的过程中,借助Stream API对流中的元素进行操作,比如:筛选、排序、聚合等。

Stream可以由数组或集合创建,对流的操作分为两种:

  • 中间操作,每次返回一个新的流,可以有多个。

  • 终端操作,每个流只能进行一次终端操作,终端操作结束后流无法再次使用。终端操作会产生一个新的集合或值。

另外,Stream有几个特性:

  • stream不存储数据,而是按照特定的规则对数据进行计算,一般会输出结果。

  • stream不会改变数据源,通常情况下会产生一个新的集合或一个值。

  • stream具有延迟执行特性,只有调用终端操作时,中间操作才会执行。

Stream可以通过集合数组创建。

  • 通过 java.util.Collection.stream() 方法用集合创建流

    List list = Arrays.asList("a", "b", "c"); // 创建一个顺序流 Stream stream = list.stream(); // 创建一个并行流 Stream parallelStream = list.parallelStream();

  • 使用java.util.Arrays.stream(T[] array)方法用数组创建流

    int[] array={1,3,5,6,8}; IntStream stream = Arrays.stream(array);

  • 使用Stream的静态方法:of()、iterate()、generate()

    Stream stream = Stream.of(1, 2, 3, 4, 5, 6);Stream stream2 = Stream.iterate(0, (x) -> x + 3).limit(4);stream2.forEach(System.out::println);Stream stream3 = Stream.generate(Math::random).limit(3);stream3.forEach(System.out::println);

输出结果:

0 3 6 9
0.6796156909271994
0.1914314208854283
0.8116932592396652

stream和parallelStream的简单区分:stream是顺序流,由主线程按顺序对流执行操作,而parallelStream是并行流,内部以多线程并行执行的方式对流进行操作,但前提是流中的数据处理没有顺序要求。例如筛选集合中的奇数,两者的处理不同之处

如果流中的数据量足够大,并行流可以加快处速度。除了直接创建并行流,还可以通过parallel()把顺序流转换成并行流:

Optional<Integer> findFirst = list.stream().parallel().filter(x->x>6).findFirst();

在使用stream之前,先理解一个概念:Optional 。

Optional类是一个可以为null的容器对象。如果值存在则isPresent()方法会返回true,调用get()方法会返回该对象。

接下来,大批代码向你袭来!我将用20个案例将Stream的使用整得明明白白,只要跟着敲一遍代码,就能很好地掌握。

2

案例使用的员工类

这是后面案例中使用的员工类:

List<Person> personList = new ArrayList<Person>();
personList.add(new Person("Tom", 8900, "male", "New York"));
personList.add(new Person("Jack", 7000, "male", "Washington"));
personList.add(new Person("Lily", 7800, "female", "Washington"));
personList.add(new Person("Anni", 8200, "female", "New York"));
personList.add(new Person("Owen", 9500, "male", "New York"));
personList.add(new Person("Alisa", 7900, "female", "New York"));


class Person {
  private String name; // 姓名
  private int salary; // 薪资
  private int age; // 年龄
  private String sex; //性别
  private String area; // 地区


  // 构造方法
  public Person(String name, int salary, int age,String sex,String area) {
    this.name = name;
    this.salary = salary;
    this.age = age;
    this.sex = sex;
    this.area = area;
  }
  // 省略了get和set,请自行添加
}

3.1 遍历/匹配(foreach/find/match)

Stream也是支持类似集合的遍历和匹配元素的,只是Stream中的元素是以Optional类型存在的。Stream的遍历、匹配非常简单。

图片

编辑

// import已省略,请自行添加,后面代码亦是
public class StreamTest {
  public static void main(String[] args) {
        List<Integer> list = Arrays.asList(7, 6, 9, 3, 8, 2, 1);


        // 遍历输出符合条件的元素
        list.stream().filter(x -> x > 6).forEach(System.out::println);
        // 匹配第一个
        Optional<Integer> findFirst = list.stream().filter(x -> x > 6).findFirst();
        // 匹配任意(适用于并行流)
        Optional<Integer> findAny = list.parallelStream().filter(x -> x > 6).findAny();
        // 是否包含符合特定条件的元素
        boolean anyMatch = list.stream().anyMatch(x -> x < 6);
        System.out.println("匹配第一个值:" + findFirst.get());
        System.out.println("匹配任意一个值:" + findAny.get());
        System.out.println("是否存在大于6的值:" + anyMatch);
    }
}

3.2 筛选(filter)

筛选,是按照一定的规则校验流中的元素,将符合条件的元素提取到新的流中的操作。

案例一:筛选出Integer集合中大于7的元素,并打印出来

public class StreamTest {
  public static void main(String[] args) {
    List<Integer> list = Arrays.asList(6, 7, 3, 8, 1, 2, 9);
    Stream<Integer> stream = list.stream();
    stream.filter(x -> x > 7).forEach(System.out::println);
  }
}

预期结果:

8 9

案例二:筛选员工中工资高于8000的人,并形成新的集合。形成新集合依赖collect(收集),后文有详细介绍。

public class StreamTest {
  public static void main(String[] args) {
    List<Person> personList = new ArrayList<Person>();
    personList.add(new Person("Tom", 8900, 23, "male", "New York"));
    personList.add(new Person("Jack", 7000, 25, "male", "Washington"));
    personList.add(new Person("Lily", 7800, 21, "female", "Washington"));
    personList.add(new Person("Anni", 8200, 24, "female", "New York"));
    personList.add(new Person("Owen", 9500, 25, "male", "New York"));
    personList.add(new Person("Alisa", 7900, 26, "female", "New York"));


    List<String> fiterList = personList.stream().filter(x -> x.getSalary() > 8000).map(Person::getName)
        .collect(Collectors.toList());
    System.out.print("高于8000的员工姓名:" + fiterList);
  }
}

运行结果:

高于8000的员工姓名:[Tom, Anni, Owen]

3.3 聚合(max/min/count)

max、min、count这些字眼你一定不陌生,没错,在mysql中我们常用它们进行数据统计。Java stream中也引入了这些概念和用法,极大地方便了我们对集合、数组的数据统计工作。

图片

编辑

案例一:获取String集合中最长的元素。

public class StreamTest {
  public static void main(String[] args) {
    List<String> list = Arrays.asList("adnm", "admmt", "pot", "xbangd", "weoujgsd");


    Optional<String> max = list.stream().max(Comparator.comparing(String::length));
    System.out.println("最长的字符串:" + max.get());
  }
}

输出结果:

最长的字符串:weoujgsd

案例二:获取Integer集合中的最大值。

public class StreamTest {
  public static void main(String[] args) {
    List<Integer> list = Arrays.asList(7, 6, 9, 4, 11, 6);


    // 自然排序
    Optional<Integer> max = list.stream().max(Integer::compareTo);
    // 自定义排序
    Optional<Integer> max2 = list.stream().max(new Comparator<Integer>() {
      @Override
      public int compare(Integer o1, Integer o2) {
        return o1.compareTo(o2);
      }
    });
    System.out.println("自然排序的最大值:" + max.get());
    System.out.println("自定义排序的最大值:" + max2.get());
  }
}

输出结果:

自然排序的最大值:11
自定义排序的最大值:11

案例三:获取员工工资最高的人。

public class StreamTest {
  public static void main(String[] args) {
    List<Person> personList = new ArrayList<Person>();
    personList.add(new Person("Tom", 8900, 23, "male", "New York"));
    personList.add(new Person("Jack", 7000, 25, "male", "Washington"));
    personList.add(new Person("Lily", 7800, 21, "female", "Washington"));
    personList.add(new Person("Anni", 8200, 24, "female", "New York"));
    personList.add(new Person("Owen", 9500, 25, "male", "New York"));
    personList.add(new Person("Alisa", 7900, 26, "female", "New York"));


    Optional<Person> max = personList.stream().max(Comparator.comparingInt(Person::getSalary));
    System.out.println("员工工资最大值:" + max.get().getSalary());
  }
}

输出结果:

员工工资最大值:9500

案例四:计算Integer集合中大于6的元素的个数。

import java.util.Arrays;
import java.util.List;

public class StreamTest {
  public static void main(String[] args) {
    List<Integer> list = Arrays.asList(7, 6, 4, 8, 2, 11, 9);


    long count = list.stream().filter(x -> x > 6).count();
    System.out.println("list中大于6的元素个数:" + count);
  }
}

输出结果:

list中大于6的元素个数:4

3.4 映射(map/flatMap)

映射,可以将一个流的元素按照一定的映射规则映射到另一个流中。分为map和flatMap:

  • map:接收一个函数作为参数,该函数会被应用到每个元素上,并将其映射成一个新的元素。

  • flatMap:接收一个函数作为参数,将流中的每个值都换成另一个流,然后把所有流连接成一个流。

案例一:英文字符串数组的元素全部改为大写。整数数组每个元素+3。

public class StreamTest {
  public static void main(String[] args) {
    String[] strArr = { "abcd", "bcdd", "defde", "fTr" };
    List<String> strList = Arrays.stream(strArr).map(String::toUpperCase).collect(Collectors.toList());

    List<Integer> intList = Arrays.asList(1, 3, 5, 7, 9, 11);
    List<Integer> intListNew = intList.stream().map(x -> x + 3).collect(Collectors.toList());


    System.out.println("每个元素大写:" + strList);
    System.out.println("每个元素+3:" + intListNew);
  }
}

输出结果:

每个元素大写:[ABCD, BCDD, DEFDE, FTR]
每个元素+3[4, 6, 8, 10, 12, 14]

案例二:将员工的薪资全部增加1000。

public class StreamTest {
  public static void main(String[] args) {
    List<Person> personList = new ArrayList<Person>();
    personList.add(new Person("Tom", 8900, 23, "male", "New York"));
    personList.add(new Person("Jack", 7000, 25, "male", "Washington"));
    personList.add(new Person("Lily", 7800, 21, "female", "Washington"));
    personList.add(new Person("Anni", 8200, 24, "female", "New York"));
    personList.add(new Person("Owen", 9500, 25, "male", "New York"));
    personList.add(new Person("Alisa", 7900, 26, "female", "New York"));


    // 不改变原来员工集合的方式
    List<Person> personListNew = personList.stream().map(person -> {
      Person personNew = new Person(person.getName(), 0, 0, null, null);
      personNew.setSalary(person.getSalary() + 10000);
      return personNew;
    }).collect(Collectors.toList());
    System.out.println("一次改动前:" + personList.get(0).getName() + "-->" + personList.get(0).getSalary());
    System.out.println("一次改动后:" + personListNew.get(0).getName() + "-->" + personListNew.get(0).getSalary());


    // 改变原来员工集合的方式
    List<Person> personListNew2 = personList.stream().map(person -> {
      person.setSalary(person.getSalary() + 10000);
      return person;
    }).collect(Collectors.toList());
    System.out.println("二次改动前:" + personList.get(0).getName() + "-->" + personListNew.get(0).getSalary());
    System.out.println("二次改动后:" + personListNew2.get(0).getName() + "-->" + personListNew.get(0).getSalary());
  }
}

输出结果:

一次改动前:Tom–>8900
一次改动后:Tom–>18900
二次改动前:Tom–>18900
二次改动后:Tom–>18900

案例三:将两个字符数组合并成一个新的字符数组。

public class StreamTest {
  public static void main(String[] args) {
    List<String> list = Arrays.asList("m,k,l,a", "1,3,5,7");
    List<String> listNew = list.stream().flatMap(s -> {
      // 将每个元素转换成一个stream
      String[] split = s.split(",");
      Stream<String> s2 = Arrays.stream(split);
      return s2;
    }).collect(Collectors.toList());

    System.out.println("处理前的集合:" + list);
    System.out.println("处理后的集合:" + listNew);
  }
}

输出结果:

处理前的集合:[m-k-l-a, 1-3-5]
处理后的集合:[m, k, l, a, 1, 3, 5]

3.5 归约(reduce)

归约,也称缩减,顾名思义,是把一个流缩减成一个值,能实现对集合求和、求乘积和求最值操作。

案例一:求Integer集合的元素之和、乘积和最大值。

public class StreamTest {
  public static void main(String[] args) {
    List<Integer> list = Arrays.asList(1, 3, 2, 8, 11, 4);
    // 求和方式1
    Optional<Integer> sum = list.stream().reduce((x, y) -> x + y);
    // 求和方式2
    Optional<Integer> sum2 = list.stream().reduce(Integer::sum);
    // 求和方式3
    Integer sum3 = list.stream().reduce(0, Integer::sum);

    // 求乘积
    Optional<Integer> product = list.stream().reduce((x, y) -> x * y);


    // 求最大值方式1
    Optional<Integer> max = list.stream().reduce((x, y) -> x > y ? x : y);
    // 求最大值写法2
    Integer max2 = list.stream().reduce(1, Integer::max);


    System.out.println("list求和:" + sum.get() + "," + sum2.get() + "," + sum3);
    System.out.println("list求积:" + product.get());
    System.out.println("list求和:" + max.get() + "," + max2);
  }
}

输出结果:

list求和:29,29,29
list求积:2112
list求和:11,11

案例二:求所有员工的工资之和和最高工资。

public class StreamTest {
  public static void main(String[] args) {
    List<Person> personList = new ArrayList<Person>();
    personList.add(new Person("Tom", 8900, 23, "male", "New York"));
    personList.add(new Person("Jack", 7000, 25, "male", "Washington"));
    personList.add(new Person("Lily", 7800, 21, "female", "Washington"));
    personList.add(new Person("Anni", 8200, 24, "female", "New York"));
    personList.add(new Person("Owen", 9500, 25, "male", "New York"));
    personList.add(new Person("Alisa", 7900, 26, "female", "New York"));


    // 求工资之和方式1:
    Optional<Integer> sumSalary = personList.stream().map(Person::getSalary).reduce(Integer::sum);
    // 求工资之和方式2:
    Integer sumSalary2 = personList.stream().reduce(0, (sum, p) -> sum += p.getSalary(),
        (sum1, sum2) -> sum1 + sum2);
    // 求工资之和方式3:
    Integer sumSalary3 = personList.stream().reduce(0, (sum, p) -> sum += p.getSalary(), Integer::sum);


    // 求最高工资方式1:
    Integer maxSalary = personList.stream().reduce(0, (max, p) -> max > p.getSalary() ? max : p.getSalary(),
        Integer::max);
    // 求最高工资方式2:
    Integer maxSalary2 = personList.stream().reduce(0, (max, p) -> max > p.getSalary() ? max : p.getSalary(),
        (max1, max2) -> max1 > max2 ? max1 : max2);


    System.out.println("工资之和:" + sumSalary.get() + "," + sumSalary2 + "," + sumSalary3);
    System.out.println("最高工资:" + maxSalary + "," + maxSalary2);
  }
}

输出结果:

工资之和:49300,49300,49300
最高工资:9500,9500

3.6 收集(collect)

collect,收集,可以说是内容最繁多、功能最丰富的部分了。从字面上去理解,就是把一个流收集起来,最终可以是收集成一个值也可以收集成一个新的集合。

  • collect主要依赖java.util.stream.Collectors类内置的静态方法。

3.6.1 归集(toList/toSet/toMap)

因为流不存储数据,那么在流中的数据完成处理后,需要将流中的数据重新归集到新的集合里。toList、toSet和toMap比较常用,另外还有toCollection、toConcurrentMap等复杂一些的用法。

下面用一个案例演示toList、toSet和toMap:

public class StreamTest {
  public static void main(String[] args) {
    List<Integer> list = Arrays.asList(1, 6, 3, 4, 6, 7, 9, 6, 20);
    List<Integer> listNew = list.stream().filter(x -> x % 2 == 0).collect(Collectors.toList());
    Set<Integer> set = list.stream().filter(x -> x % 2 == 0).collect(Collectors.toSet());


    List<Person> personList = new ArrayList<Person>();
    personList.add(new Person("Tom", 8900, 23, "male", "New York"));
    personList.add(new Person("Jack", 7000, 25, "male", "Washington"));
    personList.add(new Person("Lily", 7800, 21, "female", "Washington"));
    personList.add(new Person("Anni", 8200, 24, "female", "New York"));

    Map<?, Person> map = personList.stream().filter(p -> p.getSalary() > 8000)
        .collect(Collectors.toMap(Person::getName, p -> p));
    System.out.println("toList:" + listNew);
    System.out.println("toSet:" + set);
    System.out.println("toMap:" + map);
  }
}

运行结果:

toList:[6, 4, 6, 6, 20]
toSet:[4, 20, 6]
toMap:{Tom=mutest.Person@5fd0d5ae, Anni=mutest.Person@2d98a335}

3.6.2 统计(count/averaging)

Collectors提供了一系列用于数据统计的静态方法:

  • 计数:count

  • 平均值:averagingInt、averagingLong、averagingDouble

  • 最值:maxBy、minBy

  • 求和:summingInt、summingLong、summingDouble

  • 统计以上所有:summarizingInt、summarizingLong、summarizingDouble

案例:统计员工人数、平均工资、工资总额、最高工资。

public class StreamTest {
  public static void main(String[] args) {
    List<Person> personList = new ArrayList<Person>();
    personList.add(new Person("Tom", 8900, 23, "male", "New York"));
    personList.add(new Person("Jack", 7000, 25, "male", "Washington"));
    personList.add(new Person("Lily", 7800, 21, "female", "Washington"));


    // 求总数
    Long count = personList.stream().collect(Collectors.counting());
    // 求平均工资
    Double average = personList.stream().collect(Collectors.averagingDouble(Person::getSalary));
    // 求最高工资
    Optional<Integer> max = personList.stream().map(Person::getSalary).collect(Collectors.maxBy(Integer::compare));
    // 求工资之和
    Integer sum = personList.stream().collect(Collectors.summingInt(Person::getSalary));
    // 一次性统计所有信息
    DoubleSummaryStatistics collect = personList.stream().collect(Collectors.summarizingDouble(Person::getSalary));


    System.out.println("员工总数:" + count);
    System.out.println("员工平均工资:" + average);
    System.out.println("员工工资总和:" + sum);
    System.out.println("员工工资所有统计:" + collect);
  }
}

运行结果:

员工总数:3
员工平均工资:7900.0
员工工资总和:23700
员工工资所有统计:DoubleSummaryStatistics{count=3, sum=23700.000000,min=7000.000000, average=7900.000000, max=8900.000000}

3.6.3 分组(partitioningBy/groupingBy)

  • 分区:将stream按条件分为两个Map,比如员工按薪资是否高于8000分为两部分。

  • 分组:将集合分为多个Map,比如员工按性别分组。有单级分组和多级分组。

案例:将员工按薪资是否高于8000分为两部分;将员工按性别和地区分组

public class StreamTest {
  public static void main(String[] args) {
    List<Person> personList = new ArrayList<Person>();
    personList.add(new Person("Tom", 8900, "male", "New York"));
    personList.add(new Person("Jack", 7000, "male", "Washington"));
    personList.add(new Person("Lily", 7800, "female", "Washington"));
    personList.add(new Person("Anni", 8200, "female", "New York"));
    personList.add(new Person("Owen", 9500, "male", "New York"));
    personList.add(new Person("Alisa", 7900, "female", "New York"));


    // 将员工按薪资是否高于8000分组
        Map<Boolean, List<Person>> part = personList.stream().collect(Collectors.partitioningBy(x -> x.getSalary() > 8000));
        // 将员工按性别分组
        Map<String, List<Person>> group = personList.stream().collect(Collectors.groupingBy(Person::getSex));
        // 将员工先按性别分组,再按地区分组
        Map<String, Map<String, List<Person>>> group2 = personList.stream().collect(Collectors.groupingBy(Person::getSex, Collectors.groupingBy(Person::getArea)));
        System.out.println("员工按薪资是否大于8000分组情况:" + part);
        System.out.println("员工按性别分组情况:" + group);
        System.out.println("员工按性别、地区:" + group2);
  }
}

输出结果:

员工按薪资是否大于8000分组情况:{false=[mutest.Person@2d98a335, mutest.Person@16b98e56, mutest.Person@7ef20235], true=[mutest.Person@27d6c5e0, mutest.Person@4f3f5b24, mutest.Person@15aeb7ab]}
员工按性别分组情况:{female=[mutest.Person@16b98e56, mutest.Person@4f3f5b24, mutest.Person@7ef20235], male=[mutest.Person@27d6c5e0, mutest.Person@2d98a335, mutest.Person@15aeb7ab]}
员工按性别、地区:{female={New York=[mutest.Person@4f3f5b24, mutest.Person@7ef20235], Washington=[mutest.Person@16b98e56]}, male={New York=[mutest.Person@27d6c5e0, mutest.Person@15aeb7ab], Washington=[mutest.Person@2d98a335]}}

3.6.4 接合(joining)

joining可以将stream中的元素用特定的连接符(没有的话,则直接连接)连接成一个字符串。

public class StreamTest {
  public static void main(String[] args) {
    List<Person> personList = new ArrayList<Person>();
    personList.add(new Person("Tom", 8900, 23, "male", "New York"));
    personList.add(new Person("Jack", 7000, 25, "male", "Washington"));
    personList.add(new Person("Lily", 7800, 21, "female", "Washington"));


    String names = personList.stream().map(p -> p.getName()).collect(Collectors.joining(","));
    System.out.println("所有员工的姓名:" + names);
    List<String> list = Arrays.asList("A", "B", "C");
    String string = list.stream().collect(Collectors.joining("-"));
    System.out.println("拼接后的字符串:" + string);
  }
}

运行结果:

所有员工的姓名:Tom,Jack,Lily
拼接后的字符串:A-B-C

3.6.5 归约(reducing)

Collectors类提供的reducing方法,相比于stream本身的reduce方法,增加了对自定义归约的支持。

public class StreamTest {
  public static void main(String[] args) {
    List<Person> personList = new ArrayList<Person>();
    personList.add(new Person("Tom", 8900, 23, "male", "New York"));
    personList.add(new Person("Jack", 7000, 25, "male", "Washington"));
    personList.add(new Person("Lily", 7800, 21, "female", "Washington"));

    // 每个员工减去起征点后的薪资之和(这个例子并不严谨,但一时没想到好的例子)
    Integer sum = personList.stream().collect(Collectors.reducing(0, Person::getSalary, (i, j) -> (i + j - 5000)));
    System.out.println("员工扣税薪资总和:" + sum);

    // stream的reduce
    Optional<Integer> sum2 = personList.stream().map(Person::getSalary).reduce(Integer::sum);
    System.out.println("员工薪资总和:" + sum2.get());
  }
}

运行结果:

员工扣税薪资总和:8700
员工薪资总和:23700

3.7 排序(sorted)

sorted,中间操作。有两种排序:

  • sorted():自然排序,流中元素需实现Comparable接口

  • sorted(Comparator com):Comparator排序器自定义排序

案例:将员工按工资由高到低(工资一样则按年龄由大到小)排序

public class StreamTest {
  public static void main(String[] args) {
    List<Person> personList = new ArrayList<Person>();

    personList.add(new Person("Sherry", 9000, 24, "female", "New York"));
    personList.add(new Person("Tom", 8900, 22, "male", "Washington"));
    personList.add(new Person("Jack", 9000, 25, "male", "Washington"));
    personList.add(new Person("Lily", 8800, 26, "male", "New York"));
    personList.add(new Person("Alisa", 9000, 26, "female", "New York"));

    // 按工资升序排序(自然排序)
    List<String> newList = personList.stream().sorted(Comparator.comparing(Person::getSalary)).map(Person::getName)
        .collect(Collectors.toList());
    // 按工资倒序排序
    List<String> newList2 = personList.stream().sorted(Comparator.comparing(Person::getSalary).reversed())
        .map(Person::getName).collect(Collectors.toList());
    // 先按工资再按年龄升序排序
    List<String> newList3 = personList.stream()
        .sorted(Comparator.comparing(Person::getSalary).thenComparing(Person::getAge)).map(Person::getName)
        .collect(Collectors.toList());
    // 先按工资再按年龄自定义排序(降序)
    List<String> newList4 = personList.stream().sorted((p1, p2) -> {
      if (p1.getSalary() == p2.getSalary()) {
        return p2.getAge() - p1.getAge();
      } else {
        return p2.getSalary() - p1.getSalary();
      }
    }).map(Person::getName).collect(Collectors.toList());

    System.out.println("按工资升序排序:" + newList);
    System.out.println("按工资降序排序:" + newList2);
    System.out.println("先按工资再按年龄升序排序:" + newList3);
    System.out.println("先按工资再按年龄自定义降序排序:" + newList4);
  }
}

运行结果:

  • 按工资升序排序:[Lily, Tom, Sherry, Jack, Alisa]

  • 按工资降序排序:[Sherry, Jack, Alisa, Tom, Lily]

  • 先按工资再按年龄升序排序:[Lily, Tom, Sherry, Jack, Alisa]

  • 先按工资再按年龄自定义降序排序:[Alisa, Jack, Sherry, Tom, Lily]

3.8 提取/组合

流也可以进行合并、去重、限制、跳过等操作。

public class StreamTest {
  public static void main(String[] args) {
    String[] arr1 = { "a", "b", "c", "d" };
    String[] arr2 = { "d", "e", "f", "g" };

    Stream<String> stream1 = Stream.of(arr1);
    Stream<String> stream2 = Stream.of(arr2);
    // concat:合并两个流 distinct:去重
    List<String> newList = Stream.concat(stream1, stream2).distinct().collect(Collectors.toList());
    // limit:限制从流中获得前n个数据
    List<Integer> collect = Stream.iterate(1, x -> x + 2).limit(10).collect(Collectors.toList());
    // skip:跳过前n个数据
    List<Integer> collect2 = Stream.iterate(1, x -> x + 2).skip(1).limit(5).collect(Collectors.toList());

    System.out.println("流合并:" + newList);
    System.out.println("limit:" + collect);
    System.out.println("skip:" + collect2);
  }
}

运行结果:

流合并:[a, b, c, d, e, f, g]
limit:[1, 3, 5, 7, 9, 11, 13, 15, 17, 19]
skip:[3, 5, 7, 9, 11]

好,以上就是全部内容,能坚持看到这里,你一定很有收获。